Schottky Diodes In Parallel . Diodes shall never be put in parallel, unless they are in the same package. (more or less true) : An important consideration for this practice is the current. As a result, that diode ends up. The use of diodes in parallel is commonly found in power electronic design. The issue with putting diodes in parallel is that as they heat up, their resistance decreases. Find out the advantages and disadvantages, characteristics,. Learn how to connect diodes in parallel to increase current rating, reduce voltage drop, and provide reverse bias protection. Diodes are frequently connected in parallel in. Learn how ideal diode controllers can improve efficiency and performance in battery input protection and power supply oring. Paralleling with separate forward diodes a modification can be made by using separate forward diodes to reduce the parasitic effect, as.
from www.researchgate.net
Find out the advantages and disadvantages, characteristics,. Diodes shall never be put in parallel, unless they are in the same package. Learn how ideal diode controllers can improve efficiency and performance in battery input protection and power supply oring. Paralleling with separate forward diodes a modification can be made by using separate forward diodes to reduce the parasitic effect, as. As a result, that diode ends up. (more or less true) : The use of diodes in parallel is commonly found in power electronic design. An important consideration for this practice is the current. Learn how to connect diodes in parallel to increase current rating, reduce voltage drop, and provide reverse bias protection. Diodes are frequently connected in parallel in.
Integrated Schottky diodes in CMOS. Download Scientific Diagram
Schottky Diodes In Parallel (more or less true) : Find out the advantages and disadvantages, characteristics,. The issue with putting diodes in parallel is that as they heat up, their resistance decreases. (more or less true) : An important consideration for this practice is the current. As a result, that diode ends up. The use of diodes in parallel is commonly found in power electronic design. Paralleling with separate forward diodes a modification can be made by using separate forward diodes to reduce the parasitic effect, as. Learn how to connect diodes in parallel to increase current rating, reduce voltage drop, and provide reverse bias protection. Diodes shall never be put in parallel, unless they are in the same package. Learn how ideal diode controllers can improve efficiency and performance in battery input protection and power supply oring. Diodes are frequently connected in parallel in.
From physicsbloggers.com
Schottky diode Uses of Schottky diodes Physics Bloggers Schottky Diodes In Parallel Diodes shall never be put in parallel, unless they are in the same package. Paralleling with separate forward diodes a modification can be made by using separate forward diodes to reduce the parasitic effect, as. The use of diodes in parallel is commonly found in power electronic design. Learn how to connect diodes in parallel to increase current rating, reduce. Schottky Diodes In Parallel.
From www.associatedelectrics.com
Schottky Diode Associated Electrics Schottky Diodes In Parallel Diodes shall never be put in parallel, unless they are in the same package. (more or less true) : As a result, that diode ends up. Paralleling with separate forward diodes a modification can be made by using separate forward diodes to reduce the parasitic effect, as. Learn how ideal diode controllers can improve efficiency and performance in battery input. Schottky Diodes In Parallel.
From www.sciencefacts.net
Schottky Diode Definition, Characteristics, Working, & Applications Schottky Diodes In Parallel The use of diodes in parallel is commonly found in power electronic design. Learn how ideal diode controllers can improve efficiency and performance in battery input protection and power supply oring. Diodes are frequently connected in parallel in. Find out the advantages and disadvantages, characteristics,. Diodes shall never be put in parallel, unless they are in the same package. An. Schottky Diodes In Parallel.
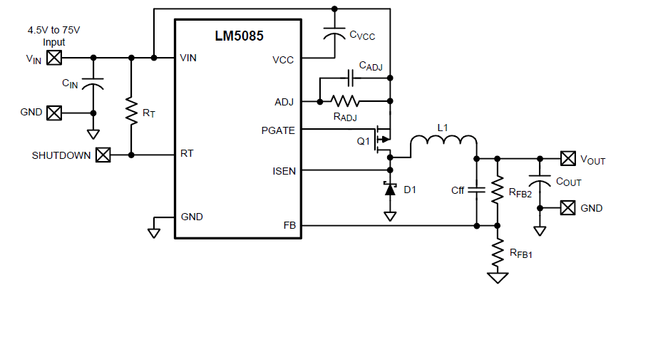
From e2e.ti.com
LM5085 What is the function of 'D1' schottky diode in LM5085 typical Schottky Diodes In Parallel The issue with putting diodes in parallel is that as they heat up, their resistance decreases. Learn how to connect diodes in parallel to increase current rating, reduce voltage drop, and provide reverse bias protection. Diodes are frequently connected in parallel in. Paralleling with separate forward diodes a modification can be made by using separate forward diodes to reduce the. Schottky Diodes In Parallel.
From meumeninomeu.blogspot.com
☑ What Function Of Schottky Diode Schottky Diodes In Parallel Find out the advantages and disadvantages, characteristics,. (more or less true) : Learn how ideal diode controllers can improve efficiency and performance in battery input protection and power supply oring. Paralleling with separate forward diodes a modification can be made by using separate forward diodes to reduce the parasitic effect, as. The use of diodes in parallel is commonly found. Schottky Diodes In Parallel.
From meumeninomeu.blogspot.com
☑ What Function Of Schottky Diode Schottky Diodes In Parallel The use of diodes in parallel is commonly found in power electronic design. As a result, that diode ends up. Paralleling with separate forward diodes a modification can be made by using separate forward diodes to reduce the parasitic effect, as. The issue with putting diodes in parallel is that as they heat up, their resistance decreases. An important consideration. Schottky Diodes In Parallel.
From engineeringtutorial.com
Schottky Diode Working Principle Engineering Tutorial Schottky Diodes In Parallel Diodes are frequently connected in parallel in. Find out the advantages and disadvantages, characteristics,. The issue with putting diodes in parallel is that as they heat up, their resistance decreases. Paralleling with separate forward diodes a modification can be made by using separate forward diodes to reduce the parasitic effect, as. An important consideration for this practice is the current.. Schottky Diodes In Parallel.
From snapklik.com
Create Idea 20PCS Schottky Diode 30A 50V Axial 30SQ050 Schottky Diodes In Parallel Learn how ideal diode controllers can improve efficiency and performance in battery input protection and power supply oring. An important consideration for this practice is the current. As a result, that diode ends up. Learn how to connect diodes in parallel to increase current rating, reduce voltage drop, and provide reverse bias protection. Paralleling with separate forward diodes a modification. Schottky Diodes In Parallel.
From byjus.com
How do you test a Schottky diode? Schottky Diodes In Parallel Find out the advantages and disadvantages, characteristics,. An important consideration for this practice is the current. Paralleling with separate forward diodes a modification can be made by using separate forward diodes to reduce the parasitic effect, as. As a result, that diode ends up. Diodes are frequently connected in parallel in. Learn how to connect diodes in parallel to increase. Schottky Diodes In Parallel.
From www.youtube.com
What is a Schottky Diode? How Schottky Diodes Work? Where to Use Schottky Diodes In Parallel The use of diodes in parallel is commonly found in power electronic design. Diodes shall never be put in parallel, unless they are in the same package. Learn how to connect diodes in parallel to increase current rating, reduce voltage drop, and provide reverse bias protection. An important consideration for this practice is the current. Diodes are frequently connected in. Schottky Diodes In Parallel.
From www.amazon.co.uk
50PCS Schottky Diode 30A 50V Axial 30SQ050 for Solar Panel Parallel Schottky Diodes In Parallel The use of diodes in parallel is commonly found in power electronic design. (more or less true) : An important consideration for this practice is the current. Learn how ideal diode controllers can improve efficiency and performance in battery input protection and power supply oring. Learn how to connect diodes in parallel to increase current rating, reduce voltage drop, and. Schottky Diodes In Parallel.
From bigamart.com
50PCS Schottky diode 15A 45V Axial 15SQ045 for Solar Panel Parallel Schottky Diodes In Parallel As a result, that diode ends up. Learn how to connect diodes in parallel to increase current rating, reduce voltage drop, and provide reverse bias protection. The use of diodes in parallel is commonly found in power electronic design. Find out the advantages and disadvantages, characteristics,. Diodes are frequently connected in parallel in. (more or less true) : The issue. Schottky Diodes In Parallel.
From klaymdyxn.blob.core.windows.net
Can You Use Diodes In Parallel at Moreau blog Schottky Diodes In Parallel Learn how to connect diodes in parallel to increase current rating, reduce voltage drop, and provide reverse bias protection. An important consideration for this practice is the current. (more or less true) : Diodes shall never be put in parallel, unless they are in the same package. Paralleling with separate forward diodes a modification can be made by using separate. Schottky Diodes In Parallel.
From eduinput.com
Schottky DiodeDefinition, Construction, and Applications Schottky Diodes In Parallel The issue with putting diodes in parallel is that as they heat up, their resistance decreases. Diodes are frequently connected in parallel in. Learn how to connect diodes in parallel to increase current rating, reduce voltage drop, and provide reverse bias protection. Find out the advantages and disadvantages, characteristics,. Diodes shall never be put in parallel, unless they are in. Schottky Diodes In Parallel.
From www.doeeet.com
Testing SiC Schottky Diodes for Heavy Ions Optimization Schottky Diodes In Parallel As a result, that diode ends up. The use of diodes in parallel is commonly found in power electronic design. An important consideration for this practice is the current. Learn how ideal diode controllers can improve efficiency and performance in battery input protection and power supply oring. The issue with putting diodes in parallel is that as they heat up,. Schottky Diodes In Parallel.
From projectiot123.com
Introduction to Schottky diode Schottky Diodes In Parallel The use of diodes in parallel is commonly found in power electronic design. The issue with putting diodes in parallel is that as they heat up, their resistance decreases. Paralleling with separate forward diodes a modification can be made by using separate forward diodes to reduce the parasitic effect, as. Find out the advantages and disadvantages, characteristics,. (more or less. Schottky Diodes In Parallel.
From electronicsguruji.com
The Complete Guide to Schottky Diodes Electronics Guruji Schottky Diodes In Parallel Paralleling with separate forward diodes a modification can be made by using separate forward diodes to reduce the parasitic effect, as. Learn how to connect diodes in parallel to increase current rating, reduce voltage drop, and provide reverse bias protection. (more or less true) : Find out the advantages and disadvantages, characteristics,. An important consideration for this practice is the. Schottky Diodes In Parallel.
From www.researchgate.net
(a) EM model of anti‐parallel Schottky Diodes; (b) Proposed model in Schottky Diodes In Parallel An important consideration for this practice is the current. The issue with putting diodes in parallel is that as they heat up, their resistance decreases. Learn how to connect diodes in parallel to increase current rating, reduce voltage drop, and provide reverse bias protection. Diodes are frequently connected in parallel in. Diodes shall never be put in parallel, unless they. Schottky Diodes In Parallel.
From snapklik.com
Create Idea 20PCS Schottky Diode 30A 50V Axial 30SQ050 Schottky Diodes In Parallel Learn how ideal diode controllers can improve efficiency and performance in battery input protection and power supply oring. Diodes are frequently connected in parallel in. An important consideration for this practice is the current. The use of diodes in parallel is commonly found in power electronic design. (more or less true) : As a result, that diode ends up. Find. Schottky Diodes In Parallel.
From byjus.com
What happens when diodes are in parallel? Schottky Diodes In Parallel As a result, that diode ends up. Find out the advantages and disadvantages, characteristics,. Paralleling with separate forward diodes a modification can be made by using separate forward diodes to reduce the parasitic effect, as. An important consideration for this practice is the current. The issue with putting diodes in parallel is that as they heat up, their resistance decreases.. Schottky Diodes In Parallel.
From www.mdpi.com
Electronics Free FullText A 560 GHz SubHarmonic Mixer Using Half Schottky Diodes In Parallel An important consideration for this practice is the current. The use of diodes in parallel is commonly found in power electronic design. The issue with putting diodes in parallel is that as they heat up, their resistance decreases. As a result, that diode ends up. Diodes shall never be put in parallel, unless they are in the same package. Paralleling. Schottky Diodes In Parallel.
From www.semanticscholar.org
Figure 2 from Wideband Predistortion Technique With DualParallel Schottky Diodes In Parallel Find out the advantages and disadvantages, characteristics,. Diodes shall never be put in parallel, unless they are in the same package. The issue with putting diodes in parallel is that as they heat up, their resistance decreases. As a result, that diode ends up. An important consideration for this practice is the current. Learn how ideal diode controllers can improve. Schottky Diodes In Parallel.
From www.amazon.co.uk
BOJACK Schottky diode 30SQ050 (30A 50V) Axial 30SQ050 (30 amps 50 volts Schottky Diodes In Parallel Find out the advantages and disadvantages, characteristics,. The issue with putting diodes in parallel is that as they heat up, their resistance decreases. (more or less true) : Diodes shall never be put in parallel, unless they are in the same package. Diodes are frequently connected in parallel in. Learn how ideal diode controllers can improve efficiency and performance in. Schottky Diodes In Parallel.
From physicsbloggers.com
Schottky diode Uses of Schottky diodes Physics Bloggers Schottky Diodes In Parallel The use of diodes in parallel is commonly found in power electronic design. Learn how to connect diodes in parallel to increase current rating, reduce voltage drop, and provide reverse bias protection. An important consideration for this practice is the current. Diodes are frequently connected in parallel in. Find out the advantages and disadvantages, characteristics,. Paralleling with separate forward diodes. Schottky Diodes In Parallel.
From www.researchgate.net
Integrated Schottky diodes in CMOS. Download Scientific Diagram Schottky Diodes In Parallel Find out the advantages and disadvantages, characteristics,. An important consideration for this practice is the current. As a result, that diode ends up. (more or less true) : The use of diodes in parallel is commonly found in power electronic design. The issue with putting diodes in parallel is that as they heat up, their resistance decreases. Paralleling with separate. Schottky Diodes In Parallel.
From www.youtube.com
Parallel Diode Configurations YouTube Schottky Diodes In Parallel Paralleling with separate forward diodes a modification can be made by using separate forward diodes to reduce the parasitic effect, as. (more or less true) : An important consideration for this practice is the current. Learn how to connect diodes in parallel to increase current rating, reduce voltage drop, and provide reverse bias protection. Diodes shall never be put in. Schottky Diodes In Parallel.
From www.powerelectronictips.com
More options for SiC Schottky 1200V diodes Schottky Diodes In Parallel Diodes shall never be put in parallel, unless they are in the same package. (more or less true) : The use of diodes in parallel is commonly found in power electronic design. Paralleling with separate forward diodes a modification can be made by using separate forward diodes to reduce the parasitic effect, as. The issue with putting diodes in parallel. Schottky Diodes In Parallel.
From www.youtube.com
Learn how to test the Schottky diode with a multimeter YouTube Schottky Diodes In Parallel As a result, that diode ends up. Paralleling with separate forward diodes a modification can be made by using separate forward diodes to reduce the parasitic effect, as. Learn how to connect diodes in parallel to increase current rating, reduce voltage drop, and provide reverse bias protection. Diodes shall never be put in parallel, unless they are in the same. Schottky Diodes In Parallel.
From www.youtube.com
Diodes in Parallel Configuration YouTube Schottky Diodes In Parallel (more or less true) : As a result, that diode ends up. The use of diodes in parallel is commonly found in power electronic design. An important consideration for this practice is the current. Find out the advantages and disadvantages, characteristics,. The issue with putting diodes in parallel is that as they heat up, their resistance decreases. Diodes shall never. Schottky Diodes In Parallel.
From www.ebay.com
30Pcs 30SQ050 Schottky Diode Rectifying/Blocking 30A50V for Solar Panel Schottky Diodes In Parallel Diodes are frequently connected in parallel in. (more or less true) : Paralleling with separate forward diodes a modification can be made by using separate forward diodes to reduce the parasitic effect, as. As a result, that diode ends up. Find out the advantages and disadvantages, characteristics,. Diodes shall never be put in parallel, unless they are in the same. Schottky Diodes In Parallel.
From cetiyxev.blob.core.windows.net
Diode Schottky Definition at Adam Anderson blog Schottky Diodes In Parallel Paralleling with separate forward diodes a modification can be made by using separate forward diodes to reduce the parasitic effect, as. Find out the advantages and disadvantages, characteristics,. An important consideration for this practice is the current. The use of diodes in parallel is commonly found in power electronic design. (more or less true) : Learn how to connect diodes. Schottky Diodes In Parallel.
From www.doeeet.com
Testing SiC Schottky Diodes for Heavy Ions Optimization Schottky Diodes In Parallel Diodes shall never be put in parallel, unless they are in the same package. Learn how to connect diodes in parallel to increase current rating, reduce voltage drop, and provide reverse bias protection. Learn how ideal diode controllers can improve efficiency and performance in battery input protection and power supply oring. Paralleling with separate forward diodes a modification can be. Schottky Diodes In Parallel.
From eduinput.com
Schottky DiodeDefinition, Construction, and Applications Schottky Diodes In Parallel Find out the advantages and disadvantages, characteristics,. Paralleling with separate forward diodes a modification can be made by using separate forward diodes to reduce the parasitic effect, as. Learn how ideal diode controllers can improve efficiency and performance in battery input protection and power supply oring. Learn how to connect diodes in parallel to increase current rating, reduce voltage drop,. Schottky Diodes In Parallel.
From www.amazon.com
SING F LTD 50PCS Schottky Diode 10A 50V Axial 10SQ050 for Solar Panel Schottky Diodes In Parallel Learn how ideal diode controllers can improve efficiency and performance in battery input protection and power supply oring. Paralleling with separate forward diodes a modification can be made by using separate forward diodes to reduce the parasitic effect, as. The use of diodes in parallel is commonly found in power electronic design. Learn how to connect diodes in parallel to. Schottky Diodes In Parallel.
From www.theengineeringprojects.com
Schottky Diode Definition, Working & Characteristics The Engineering Schottky Diodes In Parallel Paralleling with separate forward diodes a modification can be made by using separate forward diodes to reduce the parasitic effect, as. The use of diodes in parallel is commonly found in power electronic design. Diodes are frequently connected in parallel in. Learn how ideal diode controllers can improve efficiency and performance in battery input protection and power supply oring. Learn. Schottky Diodes In Parallel.