How Does A 3 Phase Monitor Work . — motor phase monitors, also known as phase failure relays or phase protection relays, are essential devices in the field of electrical engineering. — also called a phase sensing relay or phase failure relay, a 3 phase voltage monitor is an electrical device that’s used to protect equipment in a. — the devices provide protection against phase loss, phase.
from www.stokeselectric.com
— also called a phase sensing relay or phase failure relay, a 3 phase voltage monitor is an electrical device that’s used to protect equipment in a. — motor phase monitors, also known as phase failure relays or phase protection relays, are essential devices in the field of electrical engineering. — the devices provide protection against phase loss, phase.
SmartBlock AC Power Monitor (3phase). Provides complete power
How Does A 3 Phase Monitor Work — the devices provide protection against phase loss, phase. — also called a phase sensing relay or phase failure relay, a 3 phase voltage monitor is an electrical device that’s used to protect equipment in a. — the devices provide protection against phase loss, phase. — motor phase monitors, also known as phase failure relays or phase protection relays, are essential devices in the field of electrical engineering.
From www.stokeselectric.com
SmartBlock AC Power Monitor (3phase). Provides complete power How Does A 3 Phase Monitor Work — motor phase monitors, also known as phase failure relays or phase protection relays, are essential devices in the field of electrical engineering. — the devices provide protection against phase loss, phase. — also called a phase sensing relay or phase failure relay, a 3 phase voltage monitor is an electrical device that’s used to protect equipment. How Does A 3 Phase Monitor Work.
From www.tequipment.net
Time Mark C2638 3Phase Monitor with Line Voltage & Phase Sequence How Does A 3 Phase Monitor Work — also called a phase sensing relay or phase failure relay, a 3 phase voltage monitor is an electrical device that’s used to protect equipment in a. — motor phase monitors, also known as phase failure relays or phase protection relays, are essential devices in the field of electrical engineering. — the devices provide protection against phase. How Does A 3 Phase Monitor Work.
From www.youtube.com
Macromatic's PC Series, 3Phase Monitor Relay YouTube How Does A 3 Phase Monitor Work — motor phase monitors, also known as phase failure relays or phase protection relays, are essential devices in the field of electrical engineering. — also called a phase sensing relay or phase failure relay, a 3 phase voltage monitor is an electrical device that’s used to protect equipment in a. — the devices provide protection against phase. How Does A 3 Phase Monitor Work.
From electricalworkbook.com
What is 3 Phase Converter? Types, Working & Circuit Diagram How Does A 3 Phase Monitor Work — motor phase monitors, also known as phase failure relays or phase protection relays, are essential devices in the field of electrical engineering. — the devices provide protection against phase loss, phase. — also called a phase sensing relay or phase failure relay, a 3 phase voltage monitor is an electrical device that’s used to protect equipment. How Does A 3 Phase Monitor Work.
From www.youtube.com
How to check 3 phase using series test lamp 3 phase line test for How Does A 3 Phase Monitor Work — the devices provide protection against phase loss, phase. — motor phase monitors, also known as phase failure relays or phase protection relays, are essential devices in the field of electrical engineering. — also called a phase sensing relay or phase failure relay, a 3 phase voltage monitor is an electrical device that’s used to protect equipment. How Does A 3 Phase Monitor Work.
From www.advantageengineering.com
ICM 450 Three Phase Motor Protector & Power Monitor How Does A 3 Phase Monitor Work — the devices provide protection against phase loss, phase. — also called a phase sensing relay or phase failure relay, a 3 phase voltage monitor is an electrical device that’s used to protect equipment in a. — motor phase monitors, also known as phase failure relays or phase protection relays, are essential devices in the field of. How Does A 3 Phase Monitor Work.
From www.fluke.com
Fluke 3540 FC ThreePhase Power Monitor and Condition Monitoring Kit How Does A 3 Phase Monitor Work — the devices provide protection against phase loss, phase. — also called a phase sensing relay or phase failure relay, a 3 phase voltage monitor is an electrical device that’s used to protect equipment in a. — motor phase monitors, also known as phase failure relays or phase protection relays, are essential devices in the field of. How Does A 3 Phase Monitor Work.
From www.youtube.com
HVAC On the Job Training Installing a Phase Monitor YouTube How Does A 3 Phase Monitor Work — the devices provide protection against phase loss, phase. — motor phase monitors, also known as phase failure relays or phase protection relays, are essential devices in the field of electrical engineering. — also called a phase sensing relay or phase failure relay, a 3 phase voltage monitor is an electrical device that’s used to protect equipment. How Does A 3 Phase Monitor Work.
From www.tequipment.net
Time Mark C264 3Phase Monitor, 480VAC, 380500V, 60Hz, 1.5W, Auto How Does A 3 Phase Monitor Work — motor phase monitors, also known as phase failure relays or phase protection relays, are essential devices in the field of electrical engineering. — the devices provide protection against phase loss, phase. — also called a phase sensing relay or phase failure relay, a 3 phase voltage monitor is an electrical device that’s used to protect equipment. How Does A 3 Phase Monitor Work.
From schematicpartfix.z21.web.core.windows.net
3 Phase Voltage Monitoring Relay Circuit Diagram How Does A 3 Phase Monitor Work — the devices provide protection against phase loss, phase. — also called a phase sensing relay or phase failure relay, a 3 phase voltage monitor is an electrical device that’s used to protect equipment in a. — motor phase monitors, also known as phase failure relays or phase protection relays, are essential devices in the field of. How Does A 3 Phase Monitor Work.
From www.geekzone.co.nz
3 Phase, monitor phase rotation? Optocoupler maybe. How Does A 3 Phase Monitor Work — motor phase monitors, also known as phase failure relays or phase protection relays, are essential devices in the field of electrical engineering. — also called a phase sensing relay or phase failure relay, a 3 phase voltage monitor is an electrical device that’s used to protect equipment in a. — the devices provide protection against phase. How Does A 3 Phase Monitor Work.
From theengineeringmindset.com
Three Phase Electricity Explained The Engineering Mindset How Does A 3 Phase Monitor Work — also called a phase sensing relay or phase failure relay, a 3 phase voltage monitor is an electrical device that’s used to protect equipment in a. — motor phase monitors, also known as phase failure relays or phase protection relays, are essential devices in the field of electrical engineering. — the devices provide protection against phase. How Does A 3 Phase Monitor Work.
From www.etechnog.com
Three(3) Phase Digital Panel kWh Meter Connection Diagram ETechnoG How Does A 3 Phase Monitor Work — the devices provide protection against phase loss, phase. — motor phase monitors, also known as phase failure relays or phase protection relays, are essential devices in the field of electrical engineering. — also called a phase sensing relay or phase failure relay, a 3 phase voltage monitor is an electrical device that’s used to protect equipment. How Does A 3 Phase Monitor Work.
From time-mark.com
25 TimeMark How Does A 3 Phase Monitor Work — motor phase monitors, also known as phase failure relays or phase protection relays, are essential devices in the field of electrical engineering. — also called a phase sensing relay or phase failure relay, a 3 phase voltage monitor is an electrical device that’s used to protect equipment in a. — the devices provide protection against phase. How Does A 3 Phase Monitor Work.
From www.rammeter.com
Time Mark Corp. Model 2644R 3Phase Power Monitor Ram Meter, Inc. How Does A 3 Phase Monitor Work — the devices provide protection against phase loss, phase. — also called a phase sensing relay or phase failure relay, a 3 phase voltage monitor is an electrical device that’s used to protect equipment in a. — motor phase monitors, also known as phase failure relays or phase protection relays, are essential devices in the field of. How Does A 3 Phase Monitor Work.
From www.circuitlab.com
3 Phase Power, Input Stage Heavy Load . General Electronics How Does A 3 Phase Monitor Work — also called a phase sensing relay or phase failure relay, a 3 phase voltage monitor is an electrical device that’s used to protect equipment in a. — motor phase monitors, also known as phase failure relays or phase protection relays, are essential devices in the field of electrical engineering. — the devices provide protection against phase. How Does A 3 Phase Monitor Work.
From fazziosurplus.com
ICM Three Phase Voltage Monitor 190630VAC ICM400 Joseph Fazzio How Does A 3 Phase Monitor Work — also called a phase sensing relay or phase failure relay, a 3 phase voltage monitor is an electrical device that’s used to protect equipment in a. — motor phase monitors, also known as phase failure relays or phase protection relays, are essential devices in the field of electrical engineering. — the devices provide protection against phase. How Does A 3 Phase Monitor Work.
From buedenbender.weebly.com
3 Phase Monitor mm b How Does A 3 Phase Monitor Work — also called a phase sensing relay or phase failure relay, a 3 phase voltage monitor is an electrical device that’s used to protect equipment in a. — motor phase monitors, also known as phase failure relays or phase protection relays, are essential devices in the field of electrical engineering. — the devices provide protection against phase. How Does A 3 Phase Monitor Work.
From www.circuits-diy.com
3Phase Signal Generator Circuit How Does A 3 Phase Monitor Work — the devices provide protection against phase loss, phase. — motor phase monitors, also known as phase failure relays or phase protection relays, are essential devices in the field of electrical engineering. — also called a phase sensing relay or phase failure relay, a 3 phase voltage monitor is an electrical device that’s used to protect equipment. How Does A 3 Phase Monitor Work.
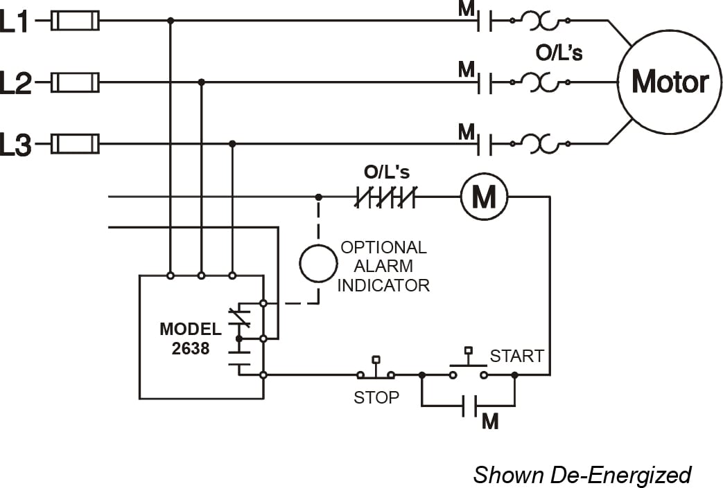
From www.tequipment.net
Time Mark C2638 3Phase Monitor with Line Voltage & Phase Sequence How Does A 3 Phase Monitor Work — the devices provide protection against phase loss, phase. — motor phase monitors, also known as phase failure relays or phase protection relays, are essential devices in the field of electrical engineering. — also called a phase sensing relay or phase failure relay, a 3 phase voltage monitor is an electrical device that’s used to protect equipment. How Does A 3 Phase Monitor Work.
From support.smart-maic.com
Install threephase energy meter D103 / Main / smartMAIC support How Does A 3 Phase Monitor Work — motor phase monitors, also known as phase failure relays or phase protection relays, are essential devices in the field of electrical engineering. — the devices provide protection against phase loss, phase. — also called a phase sensing relay or phase failure relay, a 3 phase voltage monitor is an electrical device that’s used to protect equipment. How Does A 3 Phase Monitor Work.
From www.youtube.com
HVACR How To Check 3 Phase Voltage Using A Multimeter (How To Check 3 How Does A 3 Phase Monitor Work — also called a phase sensing relay or phase failure relay, a 3 phase voltage monitor is an electrical device that’s used to protect equipment in a. — the devices provide protection against phase loss, phase. — motor phase monitors, also known as phase failure relays or phase protection relays, are essential devices in the field of. How Does A 3 Phase Monitor Work.
From www.youtube.com
Product Minute 3 Phase Monitors from Macromatic YouTube How Does A 3 Phase Monitor Work — also called a phase sensing relay or phase failure relay, a 3 phase voltage monitor is an electrical device that’s used to protect equipment in a. — the devices provide protection against phase loss, phase. — motor phase monitors, also known as phase failure relays or phase protection relays, are essential devices in the field of. How Does A 3 Phase Monitor Work.
From mepacademy.com
3 Phase Electricity How it Works MEP Academy How Does A 3 Phase Monitor Work — also called a phase sensing relay or phase failure relay, a 3 phase voltage monitor is an electrical device that’s used to protect equipment in a. — the devices provide protection against phase loss, phase. — motor phase monitors, also known as phase failure relays or phase protection relays, are essential devices in the field of. How Does A 3 Phase Monitor Work.
From www.motionsurplus.com
ICM 3PHASE LINE VOLTAGE MONITOR ICM450 MotionSurplus How Does A 3 Phase Monitor Work — also called a phase sensing relay or phase failure relay, a 3 phase voltage monitor is an electrical device that’s used to protect equipment in a. — motor phase monitors, also known as phase failure relays or phase protection relays, are essential devices in the field of electrical engineering. — the devices provide protection against phase. How Does A 3 Phase Monitor Work.
From electricproblems.com
What does a Phase Monitor do? [Wiring Diagram PDF] Electric Problems How Does A 3 Phase Monitor Work — motor phase monitors, also known as phase failure relays or phase protection relays, are essential devices in the field of electrical engineering. — the devices provide protection against phase loss, phase. — also called a phase sensing relay or phase failure relay, a 3 phase voltage monitor is an electrical device that’s used to protect equipment. How Does A 3 Phase Monitor Work.
From www.climatedoctors.com
ICM409 3Phase Line Monitor Climatedoctors How Does A 3 Phase Monitor Work — motor phase monitors, also known as phase failure relays or phase protection relays, are essential devices in the field of electrical engineering. — also called a phase sensing relay or phase failure relay, a 3 phase voltage monitor is an electrical device that’s used to protect equipment in a. — the devices provide protection against phase. How Does A 3 Phase Monitor Work.
From www.aceindustries.com
Model 257, 3Phase Monitor 257B How Does A 3 Phase Monitor Work — motor phase monitors, also known as phase failure relays or phase protection relays, are essential devices in the field of electrical engineering. — also called a phase sensing relay or phase failure relay, a 3 phase voltage monitor is an electrical device that’s used to protect equipment in a. — the devices provide protection against phase. How Does A 3 Phase Monitor Work.
From waterheatertimer.org
How to wire phase monitor How Does A 3 Phase Monitor Work — motor phase monitors, also known as phase failure relays or phase protection relays, are essential devices in the field of electrical engineering. — the devices provide protection against phase loss, phase. — also called a phase sensing relay or phase failure relay, a 3 phase voltage monitor is an electrical device that’s used to protect equipment. How Does A 3 Phase Monitor Work.
From www.alliedelec.com
Time Mark Corporation 20AB 3Phase Monitor with Adjustable Trip How Does A 3 Phase Monitor Work — the devices provide protection against phase loss, phase. — motor phase monitors, also known as phase failure relays or phase protection relays, are essential devices in the field of electrical engineering. — also called a phase sensing relay or phase failure relay, a 3 phase voltage monitor is an electrical device that’s used to protect equipment. How Does A 3 Phase Monitor Work.
From www.solarsquare.in
What Is 3 Phase Energy Meter Its Construction, Working, And Benefits How Does A 3 Phase Monitor Work — motor phase monitors, also known as phase failure relays or phase protection relays, are essential devices in the field of electrical engineering. — the devices provide protection against phase loss, phase. — also called a phase sensing relay or phase failure relay, a 3 phase voltage monitor is an electrical device that’s used to protect equipment. How Does A 3 Phase Monitor Work.
From controlscentral.com
DiversiTech Corporation DTP3 Digital Three Phase Line Voltage Monitor How Does A 3 Phase Monitor Work — the devices provide protection against phase loss, phase. — motor phase monitors, also known as phase failure relays or phase protection relays, are essential devices in the field of electrical engineering. — also called a phase sensing relay or phase failure relay, a 3 phase voltage monitor is an electrical device that’s used to protect equipment. How Does A 3 Phase Monitor Work.
From studylib.net
Three Phase Voltage Monitor Model LPVRB How Does A 3 Phase Monitor Work — motor phase monitors, also known as phase failure relays or phase protection relays, are essential devices in the field of electrical engineering. — the devices provide protection against phase loss, phase. — also called a phase sensing relay or phase failure relay, a 3 phase voltage monitor is an electrical device that’s used to protect equipment. How Does A 3 Phase Monitor Work.
From www.ato.com
3 Phase Monitoring Relay, SPDT, Phase Failure/Undervoltage/Overvoltage How Does A 3 Phase Monitor Work — the devices provide protection against phase loss, phase. — also called a phase sensing relay or phase failure relay, a 3 phase voltage monitor is an electrical device that’s used to protect equipment in a. — motor phase monitors, also known as phase failure relays or phase protection relays, are essential devices in the field of. How Does A 3 Phase Monitor Work.
From www.aquacal.com
ICM Digital 3Phase Monitor How Does A 3 Phase Monitor Work — the devices provide protection against phase loss, phase. — also called a phase sensing relay or phase failure relay, a 3 phase voltage monitor is an electrical device that’s used to protect equipment in a. — motor phase monitors, also known as phase failure relays or phase protection relays, are essential devices in the field of. How Does A 3 Phase Monitor Work.