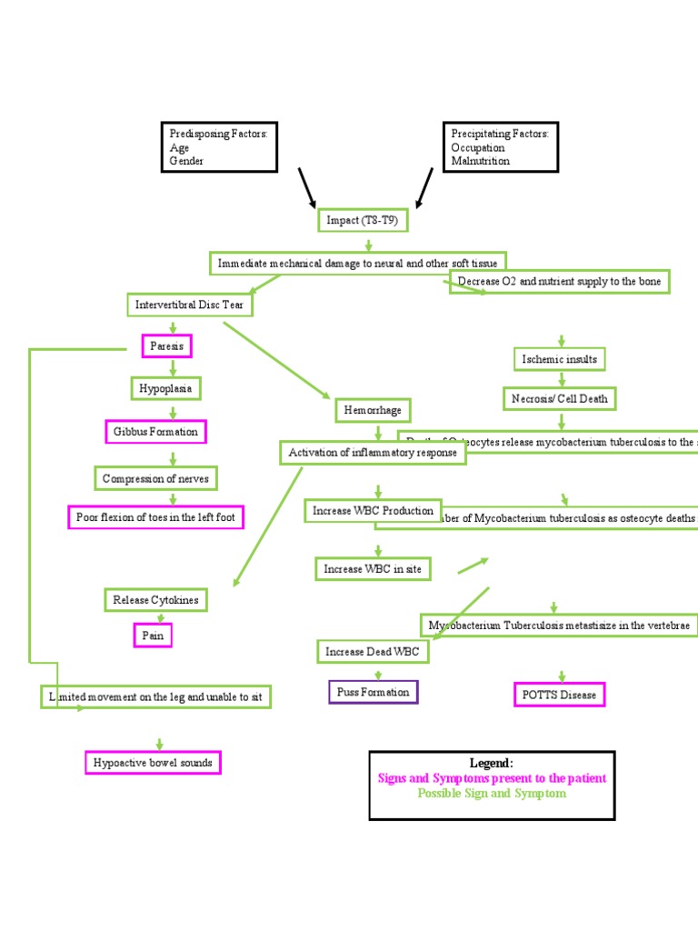
Pott's Disease Workup . Tuberculous spondylitis is a tuberculosis (tb) infection of the spine. Development of the mycobacterium bovis bcg vaccine: Radiographs can reveal lytic and sclerotic lesions and bony destruction of vertebrae but are normal early in the disease. Treatment protocol involves a prolonged course of medical therapy in line with current recommendations, with surgical intervention. Flow chart depicting the pathogenesis of pott’s disease. Oettinger t, jørgensen m, ladefoged a, hasløv k, andersen p. Review of the historical and biochemical evidence for a. Diagnosing skeletal tb presents with challenges such as not including it as a differential diagnosis due to the subtle presentation, lack of active. Other terms for tuberculous spondylitis include spinal tb or.
from www.scribd.com
Other terms for tuberculous spondylitis include spinal tb or. Tuberculous spondylitis is a tuberculosis (tb) infection of the spine. Development of the mycobacterium bovis bcg vaccine: Treatment protocol involves a prolonged course of medical therapy in line with current recommendations, with surgical intervention. Review of the historical and biochemical evidence for a. Flow chart depicting the pathogenesis of pott’s disease. Oettinger t, jørgensen m, ladefoged a, hasløv k, andersen p. Diagnosing skeletal tb presents with challenges such as not including it as a differential diagnosis due to the subtle presentation, lack of active. Radiographs can reveal lytic and sclerotic lesions and bony destruction of vertebrae but are normal early in the disease.
Pott's Disease PDF Spinal Cord Vertebral Column
Pott's Disease Workup Oettinger t, jørgensen m, ladefoged a, hasløv k, andersen p. Review of the historical and biochemical evidence for a. Development of the mycobacterium bovis bcg vaccine: Oettinger t, jørgensen m, ladefoged a, hasløv k, andersen p. Flow chart depicting the pathogenesis of pott’s disease. Radiographs can reveal lytic and sclerotic lesions and bony destruction of vertebrae but are normal early in the disease. Other terms for tuberculous spondylitis include spinal tb or. Tuberculous spondylitis is a tuberculosis (tb) infection of the spine. Diagnosing skeletal tb presents with challenges such as not including it as a differential diagnosis due to the subtle presentation, lack of active. Treatment protocol involves a prolonged course of medical therapy in line with current recommendations, with surgical intervention.
From casereports.bmj.com
Pott’s disease associated with large and multiple abscesses in a 30 Pott's Disease Workup Tuberculous spondylitis is a tuberculosis (tb) infection of the spine. Radiographs can reveal lytic and sclerotic lesions and bony destruction of vertebrae but are normal early in the disease. Other terms for tuberculous spondylitis include spinal tb or. Oettinger t, jørgensen m, ladefoged a, hasløv k, andersen p. Diagnosing skeletal tb presents with challenges such as not including it as. Pott's Disease Workup.
From www.scribd.com
Pott's Disease PDF Vertebral Column Spinal Cord Pott's Disease Workup Tuberculous spondylitis is a tuberculosis (tb) infection of the spine. Other terms for tuberculous spondylitis include spinal tb or. Diagnosing skeletal tb presents with challenges such as not including it as a differential diagnosis due to the subtle presentation, lack of active. Treatment protocol involves a prolonged course of medical therapy in line with current recommendations, with surgical intervention. Review. Pott's Disease Workup.
From celdbvls.blob.core.windows.net
Pott's Disease Pathophysiology Diagram at Annie Harris blog Pott's Disease Workup Development of the mycobacterium bovis bcg vaccine: Tuberculous spondylitis is a tuberculosis (tb) infection of the spine. Diagnosing skeletal tb presents with challenges such as not including it as a differential diagnosis due to the subtle presentation, lack of active. Other terms for tuberculous spondylitis include spinal tb or. Radiographs can reveal lytic and sclerotic lesions and bony destruction of. Pott's Disease Workup.
From www.thespinejournalonline.com
Pott disease The Spine Journal Pott's Disease Workup Development of the mycobacterium bovis bcg vaccine: Diagnosing skeletal tb presents with challenges such as not including it as a differential diagnosis due to the subtle presentation, lack of active. Treatment protocol involves a prolonged course of medical therapy in line with current recommendations, with surgical intervention. Tuberculous spondylitis is a tuberculosis (tb) infection of the spine. Review of the. Pott's Disease Workup.
From www.mdpi.com
Pathogens Free FullText Pott Disease A Tale of Two Cases Pott's Disease Workup Review of the historical and biochemical evidence for a. Development of the mycobacterium bovis bcg vaccine: Treatment protocol involves a prolonged course of medical therapy in line with current recommendations, with surgical intervention. Flow chart depicting the pathogenesis of pott’s disease. Diagnosing skeletal tb presents with challenges such as not including it as a differential diagnosis due to the subtle. Pott's Disease Workup.
From www.slideshare.net
Pott's disease ppt Pott's Disease Workup Development of the mycobacterium bovis bcg vaccine: Diagnosing skeletal tb presents with challenges such as not including it as a differential diagnosis due to the subtle presentation, lack of active. Radiographs can reveal lytic and sclerotic lesions and bony destruction of vertebrae but are normal early in the disease. Oettinger t, jørgensen m, ladefoged a, hasløv k, andersen p. Flow. Pott's Disease Workup.
From www.researchgate.net
D7 Pott's disease with preoperative (A and C) and postoperative (B and Pott's Disease Workup Diagnosing skeletal tb presents with challenges such as not including it as a differential diagnosis due to the subtle presentation, lack of active. Flow chart depicting the pathogenesis of pott’s disease. Treatment protocol involves a prolonged course of medical therapy in line with current recommendations, with surgical intervention. Other terms for tuberculous spondylitis include spinal tb or. Oettinger t, jørgensen. Pott's Disease Workup.
From www.scribd.com
Pathophysiology of POTT's Disease PDF Pott's Disease Workup Flow chart depicting the pathogenesis of pott’s disease. Oettinger t, jørgensen m, ladefoged a, hasløv k, andersen p. Review of the historical and biochemical evidence for a. Treatment protocol involves a prolonged course of medical therapy in line with current recommendations, with surgical intervention. Tuberculous spondylitis is a tuberculosis (tb) infection of the spine. Development of the mycobacterium bovis bcg. Pott's Disease Workup.
From www.researchgate.net
Flow chart depicting the pathogenesis of Pott's disease. From primary Pott's Disease Workup Review of the historical and biochemical evidence for a. Other terms for tuberculous spondylitis include spinal tb or. Oettinger t, jørgensen m, ladefoged a, hasløv k, andersen p. Tuberculous spondylitis is a tuberculosis (tb) infection of the spine. Flow chart depicting the pathogenesis of pott’s disease. Radiographs can reveal lytic and sclerotic lesions and bony destruction of vertebrae but are. Pott's Disease Workup.
From www.scribd.com
pottdisease12232921216513858 Vertebral Column Spinal Cord Pott's Disease Workup Tuberculous spondylitis is a tuberculosis (tb) infection of the spine. Treatment protocol involves a prolonged course of medical therapy in line with current recommendations, with surgical intervention. Flow chart depicting the pathogenesis of pott’s disease. Development of the mycobacterium bovis bcg vaccine: Radiographs can reveal lytic and sclerotic lesions and bony destruction of vertebrae but are normal early in the. Pott's Disease Workup.
From mavink.com
Pathophysiology Of Pott's Disease Pott's Disease Workup Development of the mycobacterium bovis bcg vaccine: Treatment protocol involves a prolonged course of medical therapy in line with current recommendations, with surgical intervention. Radiographs can reveal lytic and sclerotic lesions and bony destruction of vertebrae but are normal early in the disease. Oettinger t, jørgensen m, ladefoged a, hasløv k, andersen p. Diagnosing skeletal tb presents with challenges such. Pott's Disease Workup.
From exydotbsf.blob.core.windows.net
What Are The Symptoms Of Pott's Disease at Mary Irwin blog Pott's Disease Workup Diagnosing skeletal tb presents with challenges such as not including it as a differential diagnosis due to the subtle presentation, lack of active. Flow chart depicting the pathogenesis of pott’s disease. Oettinger t, jørgensen m, ladefoged a, hasløv k, andersen p. Development of the mycobacterium bovis bcg vaccine: Other terms for tuberculous spondylitis include spinal tb or. Review of the. Pott's Disease Workup.
From radiopaedia.org
Pott disease Image Pott's Disease Workup Treatment protocol involves a prolonged course of medical therapy in line with current recommendations, with surgical intervention. Diagnosing skeletal tb presents with challenges such as not including it as a differential diagnosis due to the subtle presentation, lack of active. Review of the historical and biochemical evidence for a. Oettinger t, jørgensen m, ladefoged a, hasløv k, andersen p. Tuberculous. Pott's Disease Workup.
From radiopaedia.org
Pott disease Image Pott's Disease Workup Review of the historical and biochemical evidence for a. Other terms for tuberculous spondylitis include spinal tb or. Treatment protocol involves a prolonged course of medical therapy in line with current recommendations, with surgical intervention. Flow chart depicting the pathogenesis of pott’s disease. Development of the mycobacterium bovis bcg vaccine: Tuberculous spondylitis is a tuberculosis (tb) infection of the spine.. Pott's Disease Workup.
From www.studypool.com
SOLUTION Potts disease ppt Studypool Pott's Disease Workup Oettinger t, jørgensen m, ladefoged a, hasløv k, andersen p. Radiographs can reveal lytic and sclerotic lesions and bony destruction of vertebrae but are normal early in the disease. Other terms for tuberculous spondylitis include spinal tb or. Review of the historical and biochemical evidence for a. Development of the mycobacterium bovis bcg vaccine: Flow chart depicting the pathogenesis of. Pott's Disease Workup.
From www.slideshare.net
Pott's disease ppt Pott's Disease Workup Tuberculous spondylitis is a tuberculosis (tb) infection of the spine. Review of the historical and biochemical evidence for a. Flow chart depicting the pathogenesis of pott’s disease. Development of the mycobacterium bovis bcg vaccine: Other terms for tuberculous spondylitis include spinal tb or. Diagnosing skeletal tb presents with challenges such as not including it as a differential diagnosis due to. Pott's Disease Workup.
From www.researchgate.net
(PDF) Pott's Disease Medical and surgical treatment Pott's Disease Workup Flow chart depicting the pathogenesis of pott’s disease. Radiographs can reveal lytic and sclerotic lesions and bony destruction of vertebrae but are normal early in the disease. Diagnosing skeletal tb presents with challenges such as not including it as a differential diagnosis due to the subtle presentation, lack of active. Other terms for tuberculous spondylitis include spinal tb or. Development. Pott's Disease Workup.
From www.scribd.com
Pathophysiology of POTT's Disease PDF Pott's Disease Workup Other terms for tuberculous spondylitis include spinal tb or. Review of the historical and biochemical evidence for a. Treatment protocol involves a prolonged course of medical therapy in line with current recommendations, with surgical intervention. Oettinger t, jørgensen m, ladefoged a, hasløv k, andersen p. Radiographs can reveal lytic and sclerotic lesions and bony destruction of vertebrae but are normal. Pott's Disease Workup.
From radiopaedia.org
Pott disease Image Pott's Disease Workup Review of the historical and biochemical evidence for a. Flow chart depicting the pathogenesis of pott’s disease. Diagnosing skeletal tb presents with challenges such as not including it as a differential diagnosis due to the subtle presentation, lack of active. Treatment protocol involves a prolonged course of medical therapy in line with current recommendations, with surgical intervention. Radiographs can reveal. Pott's Disease Workup.
From radiopaedia.org
Pott disease Image Pott's Disease Workup Diagnosing skeletal tb presents with challenges such as not including it as a differential diagnosis due to the subtle presentation, lack of active. Oettinger t, jørgensen m, ladefoged a, hasløv k, andersen p. Flow chart depicting the pathogenesis of pott’s disease. Tuberculous spondylitis is a tuberculosis (tb) infection of the spine. Review of the historical and biochemical evidence for a.. Pott's Disease Workup.
From radiopaedia.org
Pott disease Image Pott's Disease Workup Flow chart depicting the pathogenesis of pott’s disease. Other terms for tuberculous spondylitis include spinal tb or. Diagnosing skeletal tb presents with challenges such as not including it as a differential diagnosis due to the subtle presentation, lack of active. Review of the historical and biochemical evidence for a. Oettinger t, jørgensen m, ladefoged a, hasløv k, andersen p. Development. Pott's Disease Workup.
From www.sciencephoto.com
Pott's disease, MRI Stock Image M240/0490 Science Photo Library Pott's Disease Workup Tuberculous spondylitis is a tuberculosis (tb) infection of the spine. Other terms for tuberculous spondylitis include spinal tb or. Diagnosing skeletal tb presents with challenges such as not including it as a differential diagnosis due to the subtle presentation, lack of active. Review of the historical and biochemical evidence for a. Treatment protocol involves a prolonged course of medical therapy. Pott's Disease Workup.
From www.scribd.com
Pott's Disease PDF Spinal Cord Vertebral Column Pott's Disease Workup Treatment protocol involves a prolonged course of medical therapy in line with current recommendations, with surgical intervention. Radiographs can reveal lytic and sclerotic lesions and bony destruction of vertebrae but are normal early in the disease. Tuberculous spondylitis is a tuberculosis (tb) infection of the spine. Diagnosing skeletal tb presents with challenges such as not including it as a differential. Pott's Disease Workup.
From journals.sagepub.com
A case of not just Pott’s disease William Greene, Martin Prager Pott's Disease Workup Radiographs can reveal lytic and sclerotic lesions and bony destruction of vertebrae but are normal early in the disease. Development of the mycobacterium bovis bcg vaccine: Tuberculous spondylitis is a tuberculosis (tb) infection of the spine. Treatment protocol involves a prolonged course of medical therapy in line with current recommendations, with surgical intervention. Other terms for tuberculous spondylitis include spinal. Pott's Disease Workup.
From mavink.com
Pathophysiology Of Pott's Disease Pott's Disease Workup Flow chart depicting the pathogenesis of pott’s disease. Diagnosing skeletal tb presents with challenges such as not including it as a differential diagnosis due to the subtle presentation, lack of active. Development of the mycobacterium bovis bcg vaccine: Oettinger t, jørgensen m, ladefoged a, hasløv k, andersen p. Review of the historical and biochemical evidence for a. Tuberculous spondylitis is. Pott's Disease Workup.
From www.radiographyonline.com
Potts disease Diagnosis with resonance imaging Radiography Pott's Disease Workup Radiographs can reveal lytic and sclerotic lesions and bony destruction of vertebrae but are normal early in the disease. Other terms for tuberculous spondylitis include spinal tb or. Review of the historical and biochemical evidence for a. Tuberculous spondylitis is a tuberculosis (tb) infection of the spine. Treatment protocol involves a prolonged course of medical therapy in line with current. Pott's Disease Workup.
From www.researchgate.net
In Pott’s spine, the posterior lesion is associated with anterior Pott's Disease Workup Review of the historical and biochemical evidence for a. Oettinger t, jørgensen m, ladefoged a, hasløv k, andersen p. Radiographs can reveal lytic and sclerotic lesions and bony destruction of vertebrae but are normal early in the disease. Tuberculous spondylitis is a tuberculosis (tb) infection of the spine. Treatment protocol involves a prolonged course of medical therapy in line with. Pott's Disease Workup.
From radiopaedia.org
Pott disease Image Pott's Disease Workup Treatment protocol involves a prolonged course of medical therapy in line with current recommendations, with surgical intervention. Radiographs can reveal lytic and sclerotic lesions and bony destruction of vertebrae but are normal early in the disease. Tuberculous spondylitis is a tuberculosis (tb) infection of the spine. Review of the historical and biochemical evidence for a. Oettinger t, jørgensen m, ladefoged. Pott's Disease Workup.
From www.studypool.com
SOLUTION Potts disease ppt Studypool Pott's Disease Workup Other terms for tuberculous spondylitis include spinal tb or. Review of the historical and biochemical evidence for a. Diagnosing skeletal tb presents with challenges such as not including it as a differential diagnosis due to the subtle presentation, lack of active. Flow chart depicting the pathogenesis of pott’s disease. Tuberculous spondylitis is a tuberculosis (tb) infection of the spine. Radiographs. Pott's Disease Workup.
From www.slideshare.net
Pott's disease ppt Pott's Disease Workup Diagnosing skeletal tb presents with challenges such as not including it as a differential diagnosis due to the subtle presentation, lack of active. Flow chart depicting the pathogenesis of pott’s disease. Tuberculous spondylitis is a tuberculosis (tb) infection of the spine. Development of the mycobacterium bovis bcg vaccine: Oettinger t, jørgensen m, ladefoged a, hasløv k, andersen p. Review of. Pott's Disease Workup.
From radiopaedia.org
Pott disease Image Pott's Disease Workup Treatment protocol involves a prolonged course of medical therapy in line with current recommendations, with surgical intervention. Flow chart depicting the pathogenesis of pott’s disease. Development of the mycobacterium bovis bcg vaccine: Diagnosing skeletal tb presents with challenges such as not including it as a differential diagnosis due to the subtle presentation, lack of active. Oettinger t, jørgensen m, ladefoged. Pott's Disease Workup.
From encyclopedia.pub
Pathogenesis and Clinical Presentation of Pott’s Disease Encyclopedia Pott's Disease Workup Oettinger t, jørgensen m, ladefoged a, hasløv k, andersen p. Diagnosing skeletal tb presents with challenges such as not including it as a differential diagnosis due to the subtle presentation, lack of active. Radiographs can reveal lytic and sclerotic lesions and bony destruction of vertebrae but are normal early in the disease. Other terms for tuberculous spondylitis include spinal tb. Pott's Disease Workup.
From www.semanticscholar.org
Figure 2 from A Case of Posttraumatic Pott’s Disease Semantic Scholar Pott's Disease Workup Review of the historical and biochemical evidence for a. Oettinger t, jørgensen m, ladefoged a, hasløv k, andersen p. Development of the mycobacterium bovis bcg vaccine: Treatment protocol involves a prolonged course of medical therapy in line with current recommendations, with surgical intervention. Tuberculous spondylitis is a tuberculosis (tb) infection of the spine. Other terms for tuberculous spondylitis include spinal. Pott's Disease Workup.
From www.slideshare.net
Pott Disease Pott's Disease Workup Development of the mycobacterium bovis bcg vaccine: Oettinger t, jørgensen m, ladefoged a, hasløv k, andersen p. Treatment protocol involves a prolonged course of medical therapy in line with current recommendations, with surgical intervention. Tuberculous spondylitis is a tuberculosis (tb) infection of the spine. Radiographs can reveal lytic and sclerotic lesions and bony destruction of vertebrae but are normal early. Pott's Disease Workup.
From jordaneluka.blogspot.com
POTS syndrome JordaneLuka Pott's Disease Workup Diagnosing skeletal tb presents with challenges such as not including it as a differential diagnosis due to the subtle presentation, lack of active. Review of the historical and biochemical evidence for a. Treatment protocol involves a prolonged course of medical therapy in line with current recommendations, with surgical intervention. Radiographs can reveal lytic and sclerotic lesions and bony destruction of. Pott's Disease Workup.