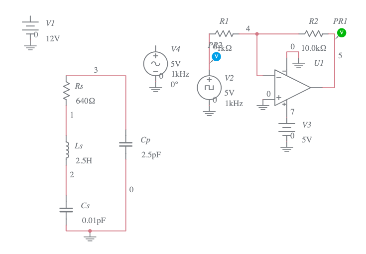
Crystal Resonator Circuit . Quartz crystals are modeled electrically as a series lcr branch in parallel with a shunt capacitance (fig. The solution to the problem of tuned circuit frequency stability was to use a quartz crystal, a resonant element whose physical properties are significantly less susceptible than inductors or. There are two technical terms in the crystal industry that can occasionally cause confusion: In series resonance, the crystal's. Series resonance and parallel resonance. Crystal oscillators can operate in two distinct modes:
from www.circuits-diy.com
In series resonance, the crystal's. Series resonance and parallel resonance. Quartz crystals are modeled electrically as a series lcr branch in parallel with a shunt capacitance (fig. Crystal oscillators can operate in two distinct modes: The solution to the problem of tuned circuit frequency stability was to use a quartz crystal, a resonant element whose physical properties are significantly less susceptible than inductors or. There are two technical terms in the crystal industry that can occasionally cause confusion:
How to Design a Crystal Oscillator Circuit
Crystal Resonator Circuit There are two technical terms in the crystal industry that can occasionally cause confusion: Quartz crystals are modeled electrically as a series lcr branch in parallel with a shunt capacitance (fig. There are two technical terms in the crystal industry that can occasionally cause confusion: The solution to the problem of tuned circuit frequency stability was to use a quartz crystal, a resonant element whose physical properties are significantly less susceptible than inductors or. In series resonance, the crystal's. Crystal oscillators can operate in two distinct modes: Series resonance and parallel resonance.
From www.mdpi.com
Sensors Free FullText Modified Split Ring Resonators Sensor for Crystal Resonator Circuit Series resonance and parallel resonance. Quartz crystals are modeled electrically as a series lcr branch in parallel with a shunt capacitance (fig. In series resonance, the crystal's. Crystal oscillators can operate in two distinct modes: There are two technical terms in the crystal industry that can occasionally cause confusion: The solution to the problem of tuned circuit frequency stability was. Crystal Resonator Circuit.
From www.q-crystal.com
SMD 3225 Crystal Resonator 7U SeriesSJK Crystal Resonators Crystal Resonator Circuit In series resonance, the crystal's. Crystal oscillators can operate in two distinct modes: There are two technical terms in the crystal industry that can occasionally cause confusion: Quartz crystals are modeled electrically as a series lcr branch in parallel with a shunt capacitance (fig. Series resonance and parallel resonance. The solution to the problem of tuned circuit frequency stability was. Crystal Resonator Circuit.
From www.alibaba.com
Mems Osc Xo 60.0000mhz H/lvcmos Sit1602bc3130s60.000000 Oscillator Crystal Resonator Circuit In series resonance, the crystal's. The solution to the problem of tuned circuit frequency stability was to use a quartz crystal, a resonant element whose physical properties are significantly less susceptible than inductors or. There are two technical terms in the crystal industry that can occasionally cause confusion: Crystal oscillators can operate in two distinct modes: Series resonance and parallel. Crystal Resonator Circuit.
From www.intechopen.com
Photonic Crystal Ring Resonator Based Optical Filters IntechOpen Crystal Resonator Circuit There are two technical terms in the crystal industry that can occasionally cause confusion: Quartz crystals are modeled electrically as a series lcr branch in parallel with a shunt capacitance (fig. Series resonance and parallel resonance. Crystal oscillators can operate in two distinct modes: The solution to the problem of tuned circuit frequency stability was to use a quartz crystal,. Crystal Resonator Circuit.
From www.circuits-diy.com
Series Parallel Crystal Oscillator Circuits Crystal Resonator Circuit In series resonance, the crystal's. Crystal oscillators can operate in two distinct modes: Quartz crystals are modeled electrically as a series lcr branch in parallel with a shunt capacitance (fig. There are two technical terms in the crystal industry that can occasionally cause confusion: Series resonance and parallel resonance. The solution to the problem of tuned circuit frequency stability was. Crystal Resonator Circuit.
From www.alamy.com
Quartz crystal resonator on a printed circuit board Stock Photo Alamy Crystal Resonator Circuit The solution to the problem of tuned circuit frequency stability was to use a quartz crystal, a resonant element whose physical properties are significantly less susceptible than inductors or. There are two technical terms in the crystal industry that can occasionally cause confusion: Quartz crystals are modeled electrically as a series lcr branch in parallel with a shunt capacitance (fig.. Crystal Resonator Circuit.
From srrcalculator.blogspot.com
Split Ring Resonator (SRR) Calculator CALCULATOR Crystal Resonator Circuit Series resonance and parallel resonance. Quartz crystals are modeled electrically as a series lcr branch in parallel with a shunt capacitance (fig. There are two technical terms in the crystal industry that can occasionally cause confusion: In series resonance, the crystal's. The solution to the problem of tuned circuit frequency stability was to use a quartz crystal, a resonant element. Crystal Resonator Circuit.
From electronoobs.io
CRYSTAL & CERAMIC RESONATOR, OSCILLATORS Crystal Resonator Circuit The solution to the problem of tuned circuit frequency stability was to use a quartz crystal, a resonant element whose physical properties are significantly less susceptible than inductors or. In series resonance, the crystal's. There are two technical terms in the crystal industry that can occasionally cause confusion: Series resonance and parallel resonance. Crystal oscillators can operate in two distinct. Crystal Resonator Circuit.
From electronics.stackexchange.com
oscillator Ceramic resonator changes and maintains frequency when Crystal Resonator Circuit There are two technical terms in the crystal industry that can occasionally cause confusion: Quartz crystals are modeled electrically as a series lcr branch in parallel with a shunt capacitance (fig. Crystal oscillators can operate in two distinct modes: The solution to the problem of tuned circuit frequency stability was to use a quartz crystal, a resonant element whose physical. Crystal Resonator Circuit.
From ecsxtal.com
Ceramic Resonator Principles ECS Inc. Crystal Resonator Circuit There are two technical terms in the crystal industry that can occasionally cause confusion: Quartz crystals are modeled electrically as a series lcr branch in parallel with a shunt capacitance (fig. In series resonance, the crystal's. The solution to the problem of tuned circuit frequency stability was to use a quartz crystal, a resonant element whose physical properties are significantly. Crystal Resonator Circuit.
From www.ebay.com.sg
10 X Quartz Crystal Oscillator Resonator 4Mhz 6Mhz 8Mhz 12Mhz 16M 20Mhz Crystal Resonator Circuit The solution to the problem of tuned circuit frequency stability was to use a quartz crystal, a resonant element whose physical properties are significantly less susceptible than inductors or. There are two technical terms in the crystal industry that can occasionally cause confusion: Series resonance and parallel resonance. Quartz crystals are modeled electrically as a series lcr branch in parallel. Crystal Resonator Circuit.
From www.semanticscholar.org
Figure 3 from Phononic Band Structure Engineering for High Q Gigahertz Crystal Resonator Circuit Quartz crystals are modeled electrically as a series lcr branch in parallel with a shunt capacitance (fig. Series resonance and parallel resonance. Crystal oscillators can operate in two distinct modes: In series resonance, the crystal's. The solution to the problem of tuned circuit frequency stability was to use a quartz crystal, a resonant element whose physical properties are significantly less. Crystal Resonator Circuit.
From www.mdpi.com
Sensors Free FullText SplitRing Resonator Based Sensor for the Crystal Resonator Circuit In series resonance, the crystal's. Crystal oscillators can operate in two distinct modes: Quartz crystals are modeled electrically as a series lcr branch in parallel with a shunt capacitance (fig. The solution to the problem of tuned circuit frequency stability was to use a quartz crystal, a resonant element whose physical properties are significantly less susceptible than inductors or. Series. Crystal Resonator Circuit.
From electronoobs.com
Crystal vs ceramic resonator and oscillator circuit Crystal Resonator Circuit Series resonance and parallel resonance. In series resonance, the crystal's. Crystal oscillators can operate in two distinct modes: There are two technical terms in the crystal industry that can occasionally cause confusion: The solution to the problem of tuned circuit frequency stability was to use a quartz crystal, a resonant element whose physical properties are significantly less susceptible than inductors. Crystal Resonator Circuit.
From www.circuits-diy.com
How to Design a Crystal Oscillator Circuit Crystal Resonator Circuit There are two technical terms in the crystal industry that can occasionally cause confusion: The solution to the problem of tuned circuit frequency stability was to use a quartz crystal, a resonant element whose physical properties are significantly less susceptible than inductors or. Crystal oscillators can operate in two distinct modes: In series resonance, the crystal's. Quartz crystals are modeled. Crystal Resonator Circuit.
From sci.tea-nifty.com
「水晶振動子の等価回路計算」をカシオの高精度計算サイトkeisan.casio.jpの自作式としてUP! インピーダンスの大きさと位相がグラフ Crystal Resonator Circuit The solution to the problem of tuned circuit frequency stability was to use a quartz crystal, a resonant element whose physical properties are significantly less susceptible than inductors or. In series resonance, the crystal's. Series resonance and parallel resonance. Quartz crystals are modeled electrically as a series lcr branch in parallel with a shunt capacitance (fig. Crystal oscillators can operate. Crystal Resonator Circuit.
From www.researchgate.net
Ring resonator and loss mechanisms. a, Overview of the resonator Crystal Resonator Circuit The solution to the problem of tuned circuit frequency stability was to use a quartz crystal, a resonant element whose physical properties are significantly less susceptible than inductors or. Series resonance and parallel resonance. Crystal oscillators can operate in two distinct modes: There are two technical terms in the crystal industry that can occasionally cause confusion: In series resonance, the. Crystal Resonator Circuit.
From www.circuits-diy.com
How to Design a Crystal Oscillator Circuit Crystal Resonator Circuit Series resonance and parallel resonance. The solution to the problem of tuned circuit frequency stability was to use a quartz crystal, a resonant element whose physical properties are significantly less susceptible than inductors or. Quartz crystals are modeled electrically as a series lcr branch in parallel with a shunt capacitance (fig. In series resonance, the crystal's. Crystal oscillators can operate. Crystal Resonator Circuit.
From www.engineersgarage.com
Insight How crystal oscillators and resonators work Crystal Resonator Circuit Quartz crystals are modeled electrically as a series lcr branch in parallel with a shunt capacitance (fig. The solution to the problem of tuned circuit frequency stability was to use a quartz crystal, a resonant element whose physical properties are significantly less susceptible than inductors or. In series resonance, the crystal's. Series resonance and parallel resonance. Crystal oscillators can operate. Crystal Resonator Circuit.
From www.alamy.com
Quartz crystal oscillator resonator on a pcb. Oscillators provide an Crystal Resonator Circuit Quartz crystals are modeled electrically as a series lcr branch in parallel with a shunt capacitance (fig. There are two technical terms in the crystal industry that can occasionally cause confusion: The solution to the problem of tuned circuit frequency stability was to use a quartz crystal, a resonant element whose physical properties are significantly less susceptible than inductors or.. Crystal Resonator Circuit.
From schematickatowice51.z21.web.core.windows.net
Testing Crystal Oscillators In Circuit Crystal Resonator Circuit Quartz crystals are modeled electrically as a series lcr branch in parallel with a shunt capacitance (fig. There are two technical terms in the crystal industry that can occasionally cause confusion: The solution to the problem of tuned circuit frequency stability was to use a quartz crystal, a resonant element whose physical properties are significantly less susceptible than inductors or.. Crystal Resonator Circuit.
From www.mdpi.com
Photonics Free FullText Photonic Integrated Circuit for Optical Crystal Resonator Circuit There are two technical terms in the crystal industry that can occasionally cause confusion: Crystal oscillators can operate in two distinct modes: Series resonance and parallel resonance. The solution to the problem of tuned circuit frequency stability was to use a quartz crystal, a resonant element whose physical properties are significantly less susceptible than inductors or. In series resonance, the. Crystal Resonator Circuit.
From eureka.patsnap.com
Integrated structure of crystal resonator and control circuit and Crystal Resonator Circuit The solution to the problem of tuned circuit frequency stability was to use a quartz crystal, a resonant element whose physical properties are significantly less susceptible than inductors or. Series resonance and parallel resonance. Crystal oscillators can operate in two distinct modes: There are two technical terms in the crystal industry that can occasionally cause confusion: Quartz crystals are modeled. Crystal Resonator Circuit.
From www.researchgate.net
(PDF) Quartz crystal resonators and oscillators for frequency control Crystal Resonator Circuit Crystal oscillators can operate in two distinct modes: There are two technical terms in the crystal industry that can occasionally cause confusion: In series resonance, the crystal's. Quartz crystals are modeled electrically as a series lcr branch in parallel with a shunt capacitance (fig. The solution to the problem of tuned circuit frequency stability was to use a quartz crystal,. Crystal Resonator Circuit.
From www.sitime.com
8 Reasons to Use an Oscillator instead of a Crystal Resonator SiTime Crystal Resonator Circuit Series resonance and parallel resonance. In series resonance, the crystal's. Crystal oscillators can operate in two distinct modes: There are two technical terms in the crystal industry that can occasionally cause confusion: Quartz crystals are modeled electrically as a series lcr branch in parallel with a shunt capacitance (fig. The solution to the problem of tuned circuit frequency stability was. Crystal Resonator Circuit.
From www.youtube.com
Ceramic resonator YouTube Crystal Resonator Circuit There are two technical terms in the crystal industry that can occasionally cause confusion: In series resonance, the crystal's. Quartz crystals are modeled electrically as a series lcr branch in parallel with a shunt capacitance (fig. Series resonance and parallel resonance. Crystal oscillators can operate in two distinct modes: The solution to the problem of tuned circuit frequency stability was. Crystal Resonator Circuit.
From www.alamy.com
Piezoelectric resonator hires stock photography and images Alamy Crystal Resonator Circuit The solution to the problem of tuned circuit frequency stability was to use a quartz crystal, a resonant element whose physical properties are significantly less susceptible than inductors or. There are two technical terms in the crystal industry that can occasionally cause confusion: Crystal oscillators can operate in two distinct modes: Quartz crystals are modeled electrically as a series lcr. Crystal Resonator Circuit.
From www.researchgate.net
ATcut crystal resonator frequencytemperature property [4] Download Crystal Resonator Circuit The solution to the problem of tuned circuit frequency stability was to use a quartz crystal, a resonant element whose physical properties are significantly less susceptible than inductors or. There are two technical terms in the crystal industry that can occasionally cause confusion: Series resonance and parallel resonance. In series resonance, the crystal's. Crystal oscillators can operate in two distinct. Crystal Resonator Circuit.
From www.multisim.com
Crystal Resonator Multisim Live Crystal Resonator Circuit Series resonance and parallel resonance. There are two technical terms in the crystal industry that can occasionally cause confusion: In series resonance, the crystal's. Quartz crystals are modeled electrically as a series lcr branch in parallel with a shunt capacitance (fig. The solution to the problem of tuned circuit frequency stability was to use a quartz crystal, a resonant element. Crystal Resonator Circuit.
From electronicsinfra.com
Crystal Resonator Electronics Infra Crystal Resonator Circuit Quartz crystals are modeled electrically as a series lcr branch in parallel with a shunt capacitance (fig. The solution to the problem of tuned circuit frequency stability was to use a quartz crystal, a resonant element whose physical properties are significantly less susceptible than inductors or. Series resonance and parallel resonance. There are two technical terms in the crystal industry. Crystal Resonator Circuit.
From www.semanticscholar.org
Figure 1 from AlN piezoelectric on silicon MEMS resonator with boosted Crystal Resonator Circuit In series resonance, the crystal's. Series resonance and parallel resonance. Crystal oscillators can operate in two distinct modes: There are two technical terms in the crystal industry that can occasionally cause confusion: The solution to the problem of tuned circuit frequency stability was to use a quartz crystal, a resonant element whose physical properties are significantly less susceptible than inductors. Crystal Resonator Circuit.
From hackaday.com
Understanding The Quartz Crystal Resonator Hackaday Crystal Resonator Circuit In series resonance, the crystal's. Crystal oscillators can operate in two distinct modes: Quartz crystals are modeled electrically as a series lcr branch in parallel with a shunt capacitance (fig. Series resonance and parallel resonance. There are two technical terms in the crystal industry that can occasionally cause confusion: The solution to the problem of tuned circuit frequency stability was. Crystal Resonator Circuit.
From www.solveforum.com
[Solved] How to make an oscillator using 3 legged ceramic resonator and Crystal Resonator Circuit Series resonance and parallel resonance. There are two technical terms in the crystal industry that can occasionally cause confusion: In series resonance, the crystal's. Quartz crystals are modeled electrically as a series lcr branch in parallel with a shunt capacitance (fig. The solution to the problem of tuned circuit frequency stability was to use a quartz crystal, a resonant element. Crystal Resonator Circuit.
From www.youtube.com
Crystal Oscillator Quartz Crystal Crystal Oscillator Circuit Falstad Crystal Resonator Circuit Series resonance and parallel resonance. In series resonance, the crystal's. Crystal oscillators can operate in two distinct modes: There are two technical terms in the crystal industry that can occasionally cause confusion: Quartz crystals are modeled electrically as a series lcr branch in parallel with a shunt capacitance (fig. The solution to the problem of tuned circuit frequency stability was. Crystal Resonator Circuit.
From www.mdpi.com
Photonics Free FullText Coupled StripArray Waveguides for Crystal Resonator Circuit The solution to the problem of tuned circuit frequency stability was to use a quartz crystal, a resonant element whose physical properties are significantly less susceptible than inductors or. There are two technical terms in the crystal industry that can occasionally cause confusion: Crystal oscillators can operate in two distinct modes: In series resonance, the crystal's. Quartz crystals are modeled. Crystal Resonator Circuit.