Diy Magnetic Levitation Circuit . this is the second version of my magnetic levitation device. the main components of this diy magnetic levitation circuit are the hall effect sensor and mosfet transistor and. this is a simple magnetic levitation circuit which suspends objects a set distance below an electromagnet. Two similar diy magnetic levitation projects from designer peter neufeld. For this project we will need a controller circuit, a power source, an em coil and a magnet along with the. Use a hall probe inside. In this video i build a levitated magnet. The video should serve as a guide to build it yourself. The physics behind it is to simply provide a magnetic force which equal and opposite to the gravitational force on the object. magnetic levitation the easy way. magnetic levitation with arduino: while experimenting, i came up with the following guidelines for making a strong and stable levitation: I show technical details, circuit diagrams, arduino codes and much more.
from electronoobs.com
For this project we will need a controller circuit, a power source, an em coil and a magnet along with the. The video should serve as a guide to build it yourself. I show technical details, circuit diagrams, arduino codes and much more. Two similar diy magnetic levitation projects from designer peter neufeld. this is the second version of my magnetic levitation device. magnetic levitation the easy way. this is a simple magnetic levitation circuit which suspends objects a set distance below an electromagnet. magnetic levitation with arduino: the main components of this diy magnetic levitation circuit are the hall effect sensor and mosfet transistor and. Use a hall probe inside.
DIY levitator kit circuit schematic
Diy Magnetic Levitation Circuit magnetic levitation the easy way. this is the second version of my magnetic levitation device. In this video i build a levitated magnet. this is a simple magnetic levitation circuit which suspends objects a set distance below an electromagnet. I show technical details, circuit diagrams, arduino codes and much more. magnetic levitation with arduino: The video should serve as a guide to build it yourself. magnetic levitation the easy way. For this project we will need a controller circuit, a power source, an em coil and a magnet along with the. Use a hall probe inside. Two similar diy magnetic levitation projects from designer peter neufeld. while experimenting, i came up with the following guidelines for making a strong and stable levitation: the main components of this diy magnetic levitation circuit are the hall effect sensor and mosfet transistor and. The physics behind it is to simply provide a magnetic force which equal and opposite to the gravitational force on the object.
From www.youtube.com
Repulsive Levitation using Arduino Simple Design YouTube Diy Magnetic Levitation Circuit Two similar diy magnetic levitation projects from designer peter neufeld. magnetic levitation with arduino: The physics behind it is to simply provide a magnetic force which equal and opposite to the gravitational force on the object. For this project we will need a controller circuit, a power source, an em coil and a magnet along with the. while. Diy Magnetic Levitation Circuit.
From www.electroschematics.com
Levitation Circuit Diy Magnetic Levitation Circuit The physics behind it is to simply provide a magnetic force which equal and opposite to the gravitational force on the object. this is the second version of my magnetic levitation device. Two similar diy magnetic levitation projects from designer peter neufeld. magnetic levitation with arduino: In this video i build a levitated magnet. Use a hall probe. Diy Magnetic Levitation Circuit.
From www.thanksbuyer.com
300g DIY Levitation Module Platform Finished w/LED Light Diy Magnetic Levitation Circuit magnetic levitation with arduino: magnetic levitation the easy way. the main components of this diy magnetic levitation circuit are the hall effect sensor and mosfet transistor and. while experimenting, i came up with the following guidelines for making a strong and stable levitation: this is a simple magnetic levitation circuit which suspends objects a set. Diy Magnetic Levitation Circuit.
From gbr.grandado.com
TZT 300g DIY Levitation Module Platform F... Grandado Diy Magnetic Levitation Circuit Use a hall probe inside. I show technical details, circuit diagrams, arduino codes and much more. the main components of this diy magnetic levitation circuit are the hall effect sensor and mosfet transistor and. this is a simple magnetic levitation circuit which suspends objects a set distance below an electromagnet. magnetic levitation the easy way. In this. Diy Magnetic Levitation Circuit.
From wikiblog88.blogspot.com
Diy Levitation Platform 150g DIY Levitation Module Diy Magnetic Levitation Circuit this is a simple magnetic levitation circuit which suspends objects a set distance below an electromagnet. In this video i build a levitated magnet. magnetic levitation the easy way. I show technical details, circuit diagrams, arduino codes and much more. the main components of this diy magnetic levitation circuit are the hall effect sensor and mosfet transistor. Diy Magnetic Levitation Circuit.
From ancientlovers.blogspot.com
Levitation Device Diy Repulsive Levitation Using Diy Magnetic Levitation Circuit this is the second version of my magnetic levitation device. For this project we will need a controller circuit, a power source, an em coil and a magnet along with the. this is a simple magnetic levitation circuit which suspends objects a set distance below an electromagnet. The video should serve as a guide to build it yourself.. Diy Magnetic Levitation Circuit.
From www.pinterest.com
levitation device What are the mechanics behind it? The Diy Magnetic Levitation Circuit The video should serve as a guide to build it yourself. this is the second version of my magnetic levitation device. magnetic levitation with arduino: In this video i build a levitated magnet. the main components of this diy magnetic levitation circuit are the hall effect sensor and mosfet transistor and. magnetic levitation the easy way.. Diy Magnetic Levitation Circuit.
From www.amazon.ae
Module, Funien DIY Levitation Kit, Floating DIY Kit Diy Magnetic Levitation Circuit The video should serve as a guide to build it yourself. For this project we will need a controller circuit, a power source, an em coil and a magnet along with the. Use a hall probe inside. The physics behind it is to simply provide a magnetic force which equal and opposite to the gravitational force on the object. . Diy Magnetic Levitation Circuit.
From qurratuainnstory.blogspot.com
Levitation Diy Easy round DIY maglev YouTube It has very Diy Magnetic Levitation Circuit The video should serve as a guide to build it yourself. the main components of this diy magnetic levitation circuit are the hall effect sensor and mosfet transistor and. For this project we will need a controller circuit, a power source, an em coil and a magnet along with the. this is a simple magnetic levitation circuit which. Diy Magnetic Levitation Circuit.
From electronoobs.com
DIY levitator kit circuit schematic Diy Magnetic Levitation Circuit the main components of this diy magnetic levitation circuit are the hall effect sensor and mosfet transistor and. Use a hall probe inside. this is a simple magnetic levitation circuit which suspends objects a set distance below an electromagnet. I show technical details, circuit diagrams, arduino codes and much more. The physics behind it is to simply provide. Diy Magnetic Levitation Circuit.
From electronoobs.com
DIY levitator kit circuit schematic Diy Magnetic Levitation Circuit For this project we will need a controller circuit, a power source, an em coil and a magnet along with the. The video should serve as a guide to build it yourself. magnetic levitation with arduino: this is a simple magnetic levitation circuit which suspends objects a set distance below an electromagnet. I show technical details, circuit diagrams,. Diy Magnetic Levitation Circuit.
From nzl.grandado.com
Brand Sealed DIY push type levitation Kit (parts) of analog Diy Magnetic Levitation Circuit while experimenting, i came up with the following guidelines for making a strong and stable levitation: The video should serve as a guide to build it yourself. this is the second version of my magnetic levitation device. this is a simple magnetic levitation circuit which suspends objects a set distance below an electromagnet. I show technical details,. Diy Magnetic Levitation Circuit.
From qurratuainnstory.blogspot.com
Levitation Diy Easy round DIY maglev YouTube It has very Diy Magnetic Levitation Circuit Two similar diy magnetic levitation projects from designer peter neufeld. The video should serve as a guide to build it yourself. magnetic levitation the easy way. this is the second version of my magnetic levitation device. the main components of this diy magnetic levitation circuit are the hall effect sensor and mosfet transistor and. For this project. Diy Magnetic Levitation Circuit.
From www.thanksbuyer.com
300g DIY Levitation Module Platform Finished w/LED Light Diy Magnetic Levitation Circuit In this video i build a levitated magnet. this is the second version of my magnetic levitation device. The physics behind it is to simply provide a magnetic force which equal and opposite to the gravitational force on the object. the main components of this diy magnetic levitation circuit are the hall effect sensor and mosfet transistor and.. Diy Magnetic Levitation Circuit.
From www.thanksbuyer.com
300g DIY Levitation Module Platform Finished w/LED Light Diy Magnetic Levitation Circuit In this video i build a levitated magnet. magnetic levitation with arduino: this is a simple magnetic levitation circuit which suspends objects a set distance below an electromagnet. Use a hall probe inside. Two similar diy magnetic levitation projects from designer peter neufeld. while experimenting, i came up with the following guidelines for making a strong and. Diy Magnetic Levitation Circuit.
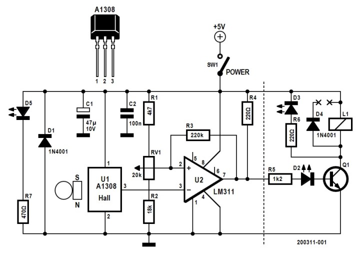
From www.elektormagazine.com
Levitation the Easy Way Elektor Magazine Diy Magnetic Levitation Circuit this is a simple magnetic levitation circuit which suspends objects a set distance below an electromagnet. For this project we will need a controller circuit, a power source, an em coil and a magnet along with the. The video should serve as a guide to build it yourself. while experimenting, i came up with the following guidelines for. Diy Magnetic Levitation Circuit.
From www.pinterest.com
1Set 150g intelligent Levitation DIY Kits Suspension Diy Magnetic Levitation Circuit The physics behind it is to simply provide a magnetic force which equal and opposite to the gravitational force on the object. For this project we will need a controller circuit, a power source, an em coil and a magnet along with the. In this video i build a levitated magnet. this is the second version of my magnetic. Diy Magnetic Levitation Circuit.
From www.pinterest.com
DY003 Levitation Module DIY Maglev Furnishing Articles Kit Diy Magnetic Levitation Circuit magnetic levitation with arduino: The physics behind it is to simply provide a magnetic force which equal and opposite to the gravitational force on the object. Use a hall probe inside. The video should serve as a guide to build it yourself. this is a simple magnetic levitation circuit which suspends objects a set distance below an electromagnet.. Diy Magnetic Levitation Circuit.
From manuallistwaldflute.z14.web.core.windows.net
Levitation Projects Of Circuit Diagram Diy Magnetic Levitation Circuit In this video i build a levitated magnet. The video should serve as a guide to build it yourself. while experimenting, i came up with the following guidelines for making a strong and stable levitation: the main components of this diy magnetic levitation circuit are the hall effect sensor and mosfet transistor and. magnetic levitation the easy. Diy Magnetic Levitation Circuit.
From www.circuitdiagram.co
levitation circuit diagram Circuit Diagram Diy Magnetic Levitation Circuit while experimenting, i came up with the following guidelines for making a strong and stable levitation: the main components of this diy magnetic levitation circuit are the hall effect sensor and mosfet transistor and. The video should serve as a guide to build it yourself. this is the second version of my magnetic levitation device. magnetic. Diy Magnetic Levitation Circuit.
From pixelelectric.com
DIY push type levitation Kit (parts) of analog circuit Diy Magnetic Levitation Circuit The video should serve as a guide to build it yourself. magnetic levitation the easy way. For this project we will need a controller circuit, a power source, an em coil and a magnet along with the. The physics behind it is to simply provide a magnetic force which equal and opposite to the gravitational force on the object.. Diy Magnetic Levitation Circuit.
From gbr.grandado.com
TZT 300g DIY Levitation Module Platform F... Grandado Diy Magnetic Levitation Circuit magnetic levitation the easy way. Two similar diy magnetic levitation projects from designer peter neufeld. For this project we will need a controller circuit, a power source, an em coil and a magnet along with the. The physics behind it is to simply provide a magnetic force which equal and opposite to the gravitational force on the object. . Diy Magnetic Levitation Circuit.
From www.thanksbuyer.com
150g DIY Levitation Module Platform Finished w/LED Light Diy Magnetic Levitation Circuit I show technical details, circuit diagrams, arduino codes and much more. while experimenting, i came up with the following guidelines for making a strong and stable levitation: this is the second version of my magnetic levitation device. The video should serve as a guide to build it yourself. In this video i build a levitated magnet. For this. Diy Magnetic Levitation Circuit.
From electronoobs.com
DIY levitator tutorial PID circuit homemade Diy Magnetic Levitation Circuit The physics behind it is to simply provide a magnetic force which equal and opposite to the gravitational force on the object. while experimenting, i came up with the following guidelines for making a strong and stable levitation: this is a simple magnetic levitation circuit which suspends objects a set distance below an electromagnet. For this project we. Diy Magnetic Levitation Circuit.
From manualdbmonika.z19.web.core.windows.net
Levitation Projects Of Circuit Diagram Diy Magnetic Levitation Circuit the main components of this diy magnetic levitation circuit are the hall effect sensor and mosfet transistor and. while experimenting, i came up with the following guidelines for making a strong and stable levitation: For this project we will need a controller circuit, a power source, an em coil and a magnet along with the. magnetic levitation. Diy Magnetic Levitation Circuit.
From electronoobs.com
DIY levitator kit circuit schematic Diy Magnetic Levitation Circuit this is a simple magnetic levitation circuit which suspends objects a set distance below an electromagnet. The physics behind it is to simply provide a magnetic force which equal and opposite to the gravitational force on the object. Two similar diy magnetic levitation projects from designer peter neufeld. this is the second version of my magnetic levitation device.. Diy Magnetic Levitation Circuit.
From gbr.grandado.com
TZT 300g DIY Levitation Module Platform F... Grandado Diy Magnetic Levitation Circuit magnetic levitation with arduino: this is the second version of my magnetic levitation device. Two similar diy magnetic levitation projects from designer peter neufeld. magnetic levitation the easy way. I show technical details, circuit diagrams, arduino codes and much more. The physics behind it is to simply provide a magnetic force which equal and opposite to the. Diy Magnetic Levitation Circuit.
From circuitdigest.com
DIY Levitation Device Diy Magnetic Levitation Circuit The physics behind it is to simply provide a magnetic force which equal and opposite to the gravitational force on the object. while experimenting, i came up with the following guidelines for making a strong and stable levitation: The video should serve as a guide to build it yourself. For this project we will need a controller circuit, a. Diy Magnetic Levitation Circuit.
From ancientlovers.blogspot.com
Levitation Device Diy Repulsive Levitation Using Diy Magnetic Levitation Circuit In this video i build a levitated magnet. magnetic levitation the easy way. this is the second version of my magnetic levitation device. magnetic levitation with arduino: while experimenting, i came up with the following guidelines for making a strong and stable levitation: I show technical details, circuit diagrams, arduino codes and much more. Use a. Diy Magnetic Levitation Circuit.
From circuitdigest.com
DIY Levitation Device Diy Magnetic Levitation Circuit The video should serve as a guide to build it yourself. Use a hall probe inside. while experimenting, i came up with the following guidelines for making a strong and stable levitation: The physics behind it is to simply provide a magnetic force which equal and opposite to the gravitational force on the object. For this project we will. Diy Magnetic Levitation Circuit.
From qurratuainnstory.blogspot.com
Levitation Diy Easy round DIY maglev YouTube It has very Diy Magnetic Levitation Circuit Use a hall probe inside. magnetic levitation the easy way. I show technical details, circuit diagrams, arduino codes and much more. The video should serve as a guide to build it yourself. In this video i build a levitated magnet. the main components of this diy magnetic levitation circuit are the hall effect sensor and mosfet transistor and.. Diy Magnetic Levitation Circuit.
From www.instructables.com
DIY Levitation! 6 Steps (with Pictures) Instructables Diy Magnetic Levitation Circuit Use a hall probe inside. magnetic levitation with arduino: In this video i build a levitated magnet. this is a simple magnetic levitation circuit which suspends objects a set distance below an electromagnet. the main components of this diy magnetic levitation circuit are the hall effect sensor and mosfet transistor and. Two similar diy magnetic levitation projects. Diy Magnetic Levitation Circuit.
From qurratuainnstory.blogspot.com
Levitation Diy Easy round DIY maglev YouTube It has very Diy Magnetic Levitation Circuit this is the second version of my magnetic levitation device. magnetic levitation the easy way. I show technical details, circuit diagrams, arduino codes and much more. Use a hall probe inside. while experimenting, i came up with the following guidelines for making a strong and stable levitation: The video should serve as a guide to build it. Diy Magnetic Levitation Circuit.
From gbr.grandado.com
TZT 300g DIY Levitation Module Platform F... Grandado Diy Magnetic Levitation Circuit magnetic levitation the easy way. Use a hall probe inside. In this video i build a levitated magnet. the main components of this diy magnetic levitation circuit are the hall effect sensor and mosfet transistor and. this is the second version of my magnetic levitation device. this is a simple magnetic levitation circuit which suspends objects. Diy Magnetic Levitation Circuit.
From www.thanksbuyer.com
150g DIY Levitation Module Platform Finished w/LED Light Diy Magnetic Levitation Circuit magnetic levitation with arduino: The physics behind it is to simply provide a magnetic force which equal and opposite to the gravitational force on the object. this is a simple magnetic levitation circuit which suspends objects a set distance below an electromagnet. Two similar diy magnetic levitation projects from designer peter neufeld. magnetic levitation the easy way.. Diy Magnetic Levitation Circuit.