Control Ac With Arduino . Controlling ac appliances with arduino always comes with a challenge and when tr requirement is to control the speed of an ac motor or dim an ac. Safely control ac equipment using an arduino. In this video, i'll show how to control your air conditioner using arduino, step by step. Add wifi capability to any ac unit by emulating an infrared remote control, and build an interface that you can use from your smartphone. Make all the connections as shown in the. Learn how to safely control ac devices using an arduino. The first step to control your ac is to use tsop1738 to decode ac remote control ir codes. For my first arduino project i decided to control my air conditioner over the internet with the help of arduino and my android cellphone wherever i have internet access. Yes, you just read that. Video is in spanish but you'll get what i'm demonstrating. I will show you how to safely experiment with. In this post we will see how to remote control your air conditioner at home, through the arduino, which is connected to the internet.
from www.youtube.com
Safely control ac equipment using an arduino. In this post we will see how to remote control your air conditioner at home, through the arduino, which is connected to the internet. Learn how to safely control ac devices using an arduino. Make all the connections as shown in the. I will show you how to safely experiment with. In this video, i'll show how to control your air conditioner using arduino, step by step. Add wifi capability to any ac unit by emulating an infrared remote control, and build an interface that you can use from your smartphone. Controlling ac appliances with arduino always comes with a challenge and when tr requirement is to control the speed of an ac motor or dim an ac. For my first arduino project i decided to control my air conditioner over the internet with the help of arduino and my android cellphone wherever i have internet access. Yes, you just read that.
Control AC con arduino y TRIAC (circuito y código) YouTube
Control Ac With Arduino I will show you how to safely experiment with. Yes, you just read that. In this post we will see how to remote control your air conditioner at home, through the arduino, which is connected to the internet. Learn how to safely control ac devices using an arduino. For my first arduino project i decided to control my air conditioner over the internet with the help of arduino and my android cellphone wherever i have internet access. The first step to control your ac is to use tsop1738 to decode ac remote control ir codes. I will show you how to safely experiment with. Video is in spanish but you'll get what i'm demonstrating. Add wifi capability to any ac unit by emulating an infrared remote control, and build an interface that you can use from your smartphone. Controlling ac appliances with arduino always comes with a challenge and when tr requirement is to control the speed of an ac motor or dim an ac. Make all the connections as shown in the. In this video, i'll show how to control your air conditioner using arduino, step by step. Safely control ac equipment using an arduino.
From www.youtube.com
Controlling AC Motor With Arduino Tutorial 20 Proteus Simulation Control Ac With Arduino Safely control ac equipment using an arduino. Yes, you just read that. Video is in spanish but you'll get what i'm demonstrating. Learn how to safely control ac devices using an arduino. Controlling ac appliances with arduino always comes with a challenge and when tr requirement is to control the speed of an ac motor or dim an ac. The. Control Ac With Arduino.
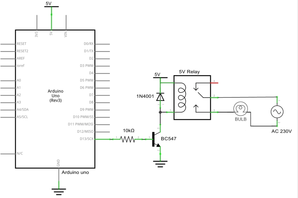
From roboindia.com
Arduino 220V AC switching by 12V Relay Robo India Tutorials Control Ac With Arduino Yes, you just read that. Video is in spanish but you'll get what i'm demonstrating. Safely control ac equipment using an arduino. For my first arduino project i decided to control my air conditioner over the internet with the help of arduino and my android cellphone wherever i have internet access. In this video, i'll show how to control your. Control Ac With Arduino.
From www.youtube.com
Control AC con arduino y TRIAC (circuito y código) YouTube Control Ac With Arduino The first step to control your ac is to use tsop1738 to decode ac remote control ir codes. In this post we will see how to remote control your air conditioner at home, through the arduino, which is connected to the internet. Learn how to safely control ac devices using an arduino. Controlling ac appliances with arduino always comes with. Control Ac With Arduino.
From www.instructables.com
Air Conditioning Controlled by Arduino 4 Steps (with Pictures Control Ac With Arduino Controlling ac appliances with arduino always comes with a challenge and when tr requirement is to control the speed of an ac motor or dim an ac. Video is in spanish but you'll get what i'm demonstrating. The first step to control your ac is to use tsop1738 to decode ac remote control ir codes. Safely control ac equipment using. Control Ac With Arduino.
From www.instructables.com
Air Conditioning Controlled by Arduino 4 Steps (with Pictures Control Ac With Arduino Add wifi capability to any ac unit by emulating an infrared remote control, and build an interface that you can use from your smartphone. I will show you how to safely experiment with. The first step to control your ac is to use tsop1738 to decode ac remote control ir codes. Learn how to safely control ac devices using an. Control Ac With Arduino.
From www.instructables.com
Controlling AC Light Using Arduino With Relay Module 7 Steps Control Ac With Arduino Make all the connections as shown in the. Add wifi capability to any ac unit by emulating an infrared remote control, and build an interface that you can use from your smartphone. Video is in spanish but you'll get what i'm demonstrating. I will show you how to safely experiment with. Controlling ac appliances with arduino always comes with a. Control Ac With Arduino.
From www.instructables.com
Arduino Air Conditioning Model 6 Steps Instructables Control Ac With Arduino Controlling ac appliances with arduino always comes with a challenge and when tr requirement is to control the speed of an ac motor or dim an ac. I will show you how to safely experiment with. The first step to control your ac is to use tsop1738 to decode ac remote control ir codes. In this post we will see. Control Ac With Arduino.
From circuitdigest.com
AC Fan Speed Control using Arduino and TRIAC Control Ac With Arduino Learn how to safely control ac devices using an arduino. In this post we will see how to remote control your air conditioner at home, through the arduino, which is connected to the internet. Video is in spanish but you'll get what i'm demonstrating. Make all the connections as shown in the. Yes, you just read that. I will show. Control Ac With Arduino.
From www.youtube.com
DC/AC INVERTER 12V/120V 60HZ, WITH ARDUINO YouTube Control Ac With Arduino Safely control ac equipment using an arduino. Yes, you just read that. Video is in spanish but you'll get what i'm demonstrating. Learn how to safely control ac devices using an arduino. Add wifi capability to any ac unit by emulating an infrared remote control, and build an interface that you can use from your smartphone. In this post we. Control Ac With Arduino.
From www.youtube.com
How To Control AC Motor With Arduino With Code and Circuit Proteus Control Ac With Arduino Controlling ac appliances with arduino always comes with a challenge and when tr requirement is to control the speed of an ac motor or dim an ac. Video is in spanish but you'll get what i'm demonstrating. I will show you how to safely experiment with. In this video, i'll show how to control your air conditioner using arduino, step. Control Ac With Arduino.
From create.arduino.cc
Control AC Light Using Arduino Arduino Project Hub Control Ac With Arduino Make all the connections as shown in the. I will show you how to safely experiment with. Yes, you just read that. In this video, i'll show how to control your air conditioner using arduino, step by step. In this post we will see how to remote control your air conditioner at home, through the arduino, which is connected to. Control Ac With Arduino.
From www.youtube.com
Tutorial ACS712 Current Sensor (30A) with Arduino, 100 Working, Easy Control Ac With Arduino For my first arduino project i decided to control my air conditioner over the internet with the help of arduino and my android cellphone wherever i have internet access. The first step to control your ac is to use tsop1738 to decode ac remote control ir codes. Add wifi capability to any ac unit by emulating an infrared remote control,. Control Ac With Arduino.
From microcontrollerslab.com
Acs712 current sensor interfacing with Arduino ac dc current measurement Control Ac With Arduino Yes, you just read that. I will show you how to safely experiment with. In this post we will see how to remote control your air conditioner at home, through the arduino, which is connected to the internet. In this video, i'll show how to control your air conditioner using arduino, step by step. Learn how to safely control ac. Control Ac With Arduino.
From www.youtube.com
[엣지크로스 EDGECROSS] Arduino AC Motor speed control YouTube Control Ac With Arduino Add wifi capability to any ac unit by emulating an infrared remote control, and build an interface that you can use from your smartphone. Yes, you just read that. Make all the connections as shown in the. Video is in spanish but you'll get what i'm demonstrating. Controlling ac appliances with arduino always comes with a challenge and when tr. Control Ac With Arduino.
From www.youtube.com
AC Voltage measurement using Arduino Simulation YouTube Control Ac With Arduino Learn how to safely control ac devices using an arduino. Yes, you just read that. Controlling ac appliances with arduino always comes with a challenge and when tr requirement is to control the speed of an ac motor or dim an ac. Make all the connections as shown in the. Video is in spanish but you'll get what i'm demonstrating.. Control Ac With Arduino.
From nerdytechy.com
AC Voltage Measurement Using Arduino Guide for Beginners NerdyTechy Control Ac With Arduino Add wifi capability to any ac unit by emulating an infrared remote control, and build an interface that you can use from your smartphone. Learn how to safely control ac devices using an arduino. The first step to control your ac is to use tsop1738 to decode ac remote control ir codes. In this post we will see how to. Control Ac With Arduino.
From electronoobs.com
Arduino TRIAC dimmer AC bluetooth Control Ac With Arduino Safely control ac equipment using an arduino. The first step to control your ac is to use tsop1738 to decode ac remote control ir codes. For my first arduino project i decided to control my air conditioner over the internet with the help of arduino and my android cellphone wherever i have internet access. Controlling ac appliances with arduino always. Control Ac With Arduino.
From www.hackster.io
ArduinoBased Universal AC Motor Speed Controller Hackster.io Control Ac With Arduino In this post we will see how to remote control your air conditioner at home, through the arduino, which is connected to the internet. For my first arduino project i decided to control my air conditioner over the internet with the help of arduino and my android cellphone wherever i have internet access. In this video, i'll show how to. Control Ac With Arduino.
From simple-circuit.com
AC Voltage & Frequency Measurement with Arduino Control Ac With Arduino Video is in spanish but you'll get what i'm demonstrating. Safely control ac equipment using an arduino. Make all the connections as shown in the. The first step to control your ac is to use tsop1738 to decode ac remote control ir codes. I will show you how to safely experiment with. Controlling ac appliances with arduino always comes with. Control Ac With Arduino.
From www.instructables.com
Air Conditioning Controlled by Arduino 4 Steps (with Pictures Control Ac With Arduino Safely control ac equipment using an arduino. In this video, i'll show how to control your air conditioner using arduino, step by step. In this post we will see how to remote control your air conditioner at home, through the arduino, which is connected to the internet. Controlling ac appliances with arduino always comes with a challenge and when tr. Control Ac With Arduino.
From create.arduino.cc
Control AC Light with Arduino, Relay & IR Remote Control Arduino Control Ac With Arduino Yes, you just read that. Add wifi capability to any ac unit by emulating an infrared remote control, and build an interface that you can use from your smartphone. Learn how to safely control ac devices using an arduino. In this post we will see how to remote control your air conditioner at home, through the arduino, which is connected. Control Ac With Arduino.
From www.youtube.com
DIY Arduino based universal AC motor PID speed controller YouTube Control Ac With Arduino For my first arduino project i decided to control my air conditioner over the internet with the help of arduino and my android cellphone wherever i have internet access. The first step to control your ac is to use tsop1738 to decode ac remote control ir codes. Safely control ac equipment using an arduino. Add wifi capability to any ac. Control Ac With Arduino.
From circuitdigest.com
Automatic AC Temperature Controller using Arduino, DHT11 and IR Blaster Control Ac With Arduino Video is in spanish but you'll get what i'm demonstrating. For my first arduino project i decided to control my air conditioner over the internet with the help of arduino and my android cellphone wherever i have internet access. The first step to control your ac is to use tsop1738 to decode ac remote control ir codes. Safely control ac. Control Ac With Arduino.
From www.circuits-diy.com
AC Fan Speed Control using Arduino and TRIAC Control Ac With Arduino Add wifi capability to any ac unit by emulating an infrared remote control, and build an interface that you can use from your smartphone. For my first arduino project i decided to control my air conditioner over the internet with the help of arduino and my android cellphone wherever i have internet access. In this post we will see how. Control Ac With Arduino.
From www.youtube.com
Electronics Low Voltage DC controlling 120 AC, with Arduino (3 Control Ac With Arduino I will show you how to safely experiment with. Make all the connections as shown in the. Yes, you just read that. Controlling ac appliances with arduino always comes with a challenge and when tr requirement is to control the speed of an ac motor or dim an ac. Video is in spanish but you'll get what i'm demonstrating. Safely. Control Ac With Arduino.
From www.buildcircuit.com
Turn on an AC lamp using Arduino, 5V relay and motion sensor Control Ac With Arduino Make all the connections as shown in the. Learn how to safely control ac devices using an arduino. I will show you how to safely experiment with. Video is in spanish but you'll get what i'm demonstrating. In this post we will see how to remote control your air conditioner at home, through the arduino, which is connected to the. Control Ac With Arduino.
From loeigoqax.blob.core.windows.net
Control Air Conditioning With Arduino at Dewey Orlando blog Control Ac With Arduino Safely control ac equipment using an arduino. In this video, i'll show how to control your air conditioner using arduino, step by step. The first step to control your ac is to use tsop1738 to decode ac remote control ir codes. For my first arduino project i decided to control my air conditioner over the internet with the help of. Control Ac With Arduino.
From bestengineeringprojects.com
Three Phase AC Voltage Measurement using Arduino Engineering Projects Control Ac With Arduino Safely control ac equipment using an arduino. In this post we will see how to remote control your air conditioner at home, through the arduino, which is connected to the internet. I will show you how to safely experiment with. Learn how to safely control ac devices using an arduino. In this video, i'll show how to control your air. Control Ac With Arduino.
From www.engineersgarage.com
Arduino Based AC Voltage Control using Zero Voltage Crossing Detection Control Ac With Arduino Safely control ac equipment using an arduino. Learn how to safely control ac devices using an arduino. For my first arduino project i decided to control my air conditioner over the internet with the help of arduino and my android cellphone wherever i have internet access. Video is in spanish but you'll get what i'm demonstrating. In this video, i'll. Control Ac With Arduino.
From circuitdigest.com
Automatic AC Temperature Controller using Arduino, DHT11 and IR Blaster Control Ac With Arduino Add wifi capability to any ac unit by emulating an infrared remote control, and build an interface that you can use from your smartphone. Learn how to safely control ac devices using an arduino. Controlling ac appliances with arduino always comes with a challenge and when tr requirement is to control the speed of an ac motor or dim an. Control Ac With Arduino.
From electronoobs.com
Arduino ACS712 code example current sensor tutorial Control Ac With Arduino Make all the connections as shown in the. Safely control ac equipment using an arduino. Learn how to safely control ac devices using an arduino. For my first arduino project i decided to control my air conditioner over the internet with the help of arduino and my android cellphone wherever i have internet access. The first step to control your. Control Ac With Arduino.
From create.arduino.cc
Air Conditioning Control System Emulator Arduino Project Hub Control Ac With Arduino Safely control ac equipment using an arduino. In this post we will see how to remote control your air conditioner at home, through the arduino, which is connected to the internet. Controlling ac appliances with arduino always comes with a challenge and when tr requirement is to control the speed of an ac motor or dim an ac. Yes, you. Control Ac With Arduino.
From create.arduino.cc
Air Conditioning Control System Emulator Arduino Project Hub Control Ac With Arduino The first step to control your ac is to use tsop1738 to decode ac remote control ir codes. Safely control ac equipment using an arduino. Controlling ac appliances with arduino always comes with a challenge and when tr requirement is to control the speed of an ac motor or dim an ac. Learn how to safely control ac devices using. Control Ac With Arduino.
From www.youtube.com
Control AC Devices with Arduino SAFELY Relays & Solid State Switches Control Ac With Arduino Add wifi capability to any ac unit by emulating an infrared remote control, and build an interface that you can use from your smartphone. The first step to control your ac is to use tsop1738 to decode ac remote control ir codes. In this post we will see how to remote control your air conditioner at home, through the arduino,. Control Ac With Arduino.
From innovatorsguru.com
AC Power Measurement Using Arduino Code Circuit PCB Module Control Ac With Arduino I will show you how to safely experiment with. In this video, i'll show how to control your air conditioner using arduino, step by step. Controlling ac appliances with arduino always comes with a challenge and when tr requirement is to control the speed of an ac motor or dim an ac. The first step to control your ac is. Control Ac With Arduino.