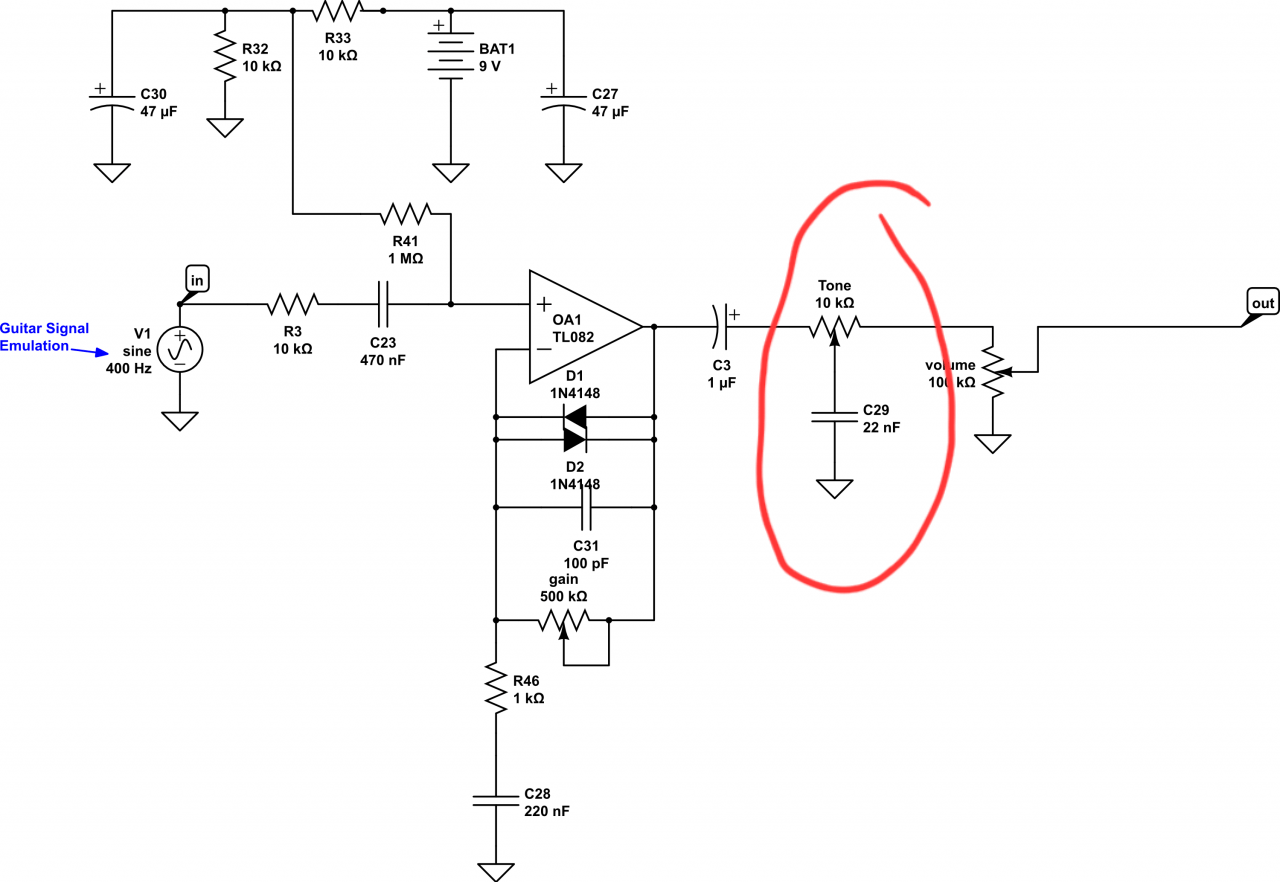
Op Amp Overdrive Pedals . As opposed to other dirt effects like distortion and fuzz, od pedals do more to enhance the sound of. Introducing the lamb, a 100% all analog signal path, programmable overdrive pedal with onboard presets and full midi control. Od pedals can be used to boost a solo or to push an amplifier into heavier saturation. These types of pedals come in all formats, ranging from circuits that are designed to approximate the sound of the amps they’re. With the right settings, the best overdrive pedals can really get your amp singing. In order to make the op amp work properly, we are going to “bias” the op amp using r41, which connects to a simple power circuit. This power circuit originates from the battery, marked bat1.
from nongsano.phichit.police.go.th
Od pedals can be used to boost a solo or to push an amplifier into heavier saturation. This power circuit originates from the battery, marked bat1. Introducing the lamb, a 100% all analog signal path, programmable overdrive pedal with onboard presets and full midi control. As opposed to other dirt effects like distortion and fuzz, od pedals do more to enhance the sound of. These types of pedals come in all formats, ranging from circuits that are designed to approximate the sound of the amps they’re. With the right settings, the best overdrive pedals can really get your amp singing. In order to make the op amp work properly, we are going to “bias” the op amp using r41, which connects to a simple power circuit.
BB OPA2604AP 4個セット ソケット付き
Op Amp Overdrive Pedals This power circuit originates from the battery, marked bat1. Introducing the lamb, a 100% all analog signal path, programmable overdrive pedal with onboard presets and full midi control. As opposed to other dirt effects like distortion and fuzz, od pedals do more to enhance the sound of. With the right settings, the best overdrive pedals can really get your amp singing. These types of pedals come in all formats, ranging from circuits that are designed to approximate the sound of the amps they’re. Od pedals can be used to boost a solo or to push an amplifier into heavier saturation. This power circuit originates from the battery, marked bat1. In order to make the op amp work properly, we are going to “bias” the op amp using r41, which connects to a simple power circuit.
From www.hgamps.com
Overdrive with 741 operational amplifier H&G Amplifiers Op Amp Overdrive Pedals In order to make the op amp work properly, we are going to “bias” the op amp using r41, which connects to a simple power circuit. Introducing the lamb, a 100% all analog signal path, programmable overdrive pedal with onboard presets and full midi control. This power circuit originates from the battery, marked bat1. With the right settings, the best. Op Amp Overdrive Pedals.
From www.steinigke.de
OP1 Overdrive Pedal dimavery Op Amp Overdrive Pedals Od pedals can be used to boost a solo or to push an amplifier into heavier saturation. Introducing the lamb, a 100% all analog signal path, programmable overdrive pedal with onboard presets and full midi control. These types of pedals come in all formats, ranging from circuits that are designed to approximate the sound of the amps they’re. With the. Op Amp Overdrive Pedals.
From reverb.com
Paul Cochrane Tim Overdrive Pedal with 3 OP amp Reverb Op Amp Overdrive Pedals Od pedals can be used to boost a solo or to push an amplifier into heavier saturation. Introducing the lamb, a 100% all analog signal path, programmable overdrive pedal with onboard presets and full midi control. These types of pedals come in all formats, ranging from circuits that are designed to approximate the sound of the amps they’re. This power. Op Amp Overdrive Pedals.
From www.youtube.com
Is The Op Amp Really THAT Important In An Overdrive Pedal? Testing The JRC 4558, 5532 And Many Op Amp Overdrive Pedals With the right settings, the best overdrive pedals can really get your amp singing. As opposed to other dirt effects like distortion and fuzz, od pedals do more to enhance the sound of. Od pedals can be used to boost a solo or to push an amplifier into heavier saturation. This power circuit originates from the battery, marked bat1. These. Op Amp Overdrive Pedals.
From www.soundaffects.com
ROSS Op Amp Distortion Pedal Effects from Sound Affects UK Op Amp Overdrive Pedals Introducing the lamb, a 100% all analog signal path, programmable overdrive pedal with onboard presets and full midi control. Od pedals can be used to boost a solo or to push an amplifier into heavier saturation. With the right settings, the best overdrive pedals can really get your amp singing. This power circuit originates from the battery, marked bat1. These. Op Amp Overdrive Pedals.
From reverb.com
Recovery Effects Revere (Dynamic OpAmp Overdrive) Reverb Op Amp Overdrive Pedals As opposed to other dirt effects like distortion and fuzz, od pedals do more to enhance the sound of. Introducing the lamb, a 100% all analog signal path, programmable overdrive pedal with onboard presets and full midi control. Od pedals can be used to boost a solo or to push an amplifier into heavier saturation. With the right settings, the. Op Amp Overdrive Pedals.
From www.musicradar.com
The 10 best overdrive pedals our pick of the best drive pedals for guitar MusicRadar Op Amp Overdrive Pedals This power circuit originates from the battery, marked bat1. With the right settings, the best overdrive pedals can really get your amp singing. As opposed to other dirt effects like distortion and fuzz, od pedals do more to enhance the sound of. Od pedals can be used to boost a solo or to push an amplifier into heavier saturation. In. Op Amp Overdrive Pedals.
From www.musicgoround.com
Used JHS Pedals JHS OP OVERDRIVE PREAMP PEDAL Guitar Effects Distortion/Overdrive Guitar Effects Op Amp Overdrive Pedals With the right settings, the best overdrive pedals can really get your amp singing. In order to make the op amp work properly, we are going to “bias” the op amp using r41, which connects to a simple power circuit. Od pedals can be used to boost a solo or to push an amplifier into heavier saturation. This power circuit. Op Amp Overdrive Pedals.
From www.guitarhangar.com
Electro Harmonix Op Amp Big Muff Pi Overdrive Effects Pedal The Guitar Hangar Op Amp Overdrive Pedals As opposed to other dirt effects like distortion and fuzz, od pedals do more to enhance the sound of. These types of pedals come in all formats, ranging from circuits that are designed to approximate the sound of the amps they’re. Od pedals can be used to boost a solo or to push an amplifier into heavier saturation. This power. Op Amp Overdrive Pedals.
From guitarpedalshoppe.com
Electronic Audio Experiments Dagger V2 OPAmp Overdrive Op Amp Overdrive Pedals Introducing the lamb, a 100% all analog signal path, programmable overdrive pedal with onboard presets and full midi control. These types of pedals come in all formats, ranging from circuits that are designed to approximate the sound of the amps they’re. This power circuit originates from the battery, marked bat1. As opposed to other dirt effects like distortion and fuzz,. Op Amp Overdrive Pedals.
From www.messiahguitars.com
Billy Overdrive Limited Edition Messiah Guitars Op Amp Overdrive Pedals This power circuit originates from the battery, marked bat1. These types of pedals come in all formats, ranging from circuits that are designed to approximate the sound of the amps they’re. With the right settings, the best overdrive pedals can really get your amp singing. Od pedals can be used to boost a solo or to push an amplifier into. Op Amp Overdrive Pedals.
From circuitlibgromets.z13.web.core.windows.net
Op Amp Boost Pedal Schematic Op Amp Overdrive Pedals Introducing the lamb, a 100% all analog signal path, programmable overdrive pedal with onboard presets and full midi control. Od pedals can be used to boost a solo or to push an amplifier into heavier saturation. With the right settings, the best overdrive pedals can really get your amp singing. This power circuit originates from the battery, marked bat1. As. Op Amp Overdrive Pedals.
From www.pedal-of-the-day.com
Wren and Cuff Eye See '78 Dual OpAmp Distortion Pedal of the Day Op Amp Overdrive Pedals Od pedals can be used to boost a solo or to push an amplifier into heavier saturation. With the right settings, the best overdrive pedals can really get your amp singing. In order to make the op amp work properly, we are going to “bias” the op amp using r41, which connects to a simple power circuit. These types of. Op Amp Overdrive Pedals.
From www.wamplerpedals.com
How to design a basic overdrive pedal circuit Wampler Pedals Op Amp Overdrive Pedals These types of pedals come in all formats, ranging from circuits that are designed to approximate the sound of the amps they’re. As opposed to other dirt effects like distortion and fuzz, od pedals do more to enhance the sound of. In order to make the op amp work properly, we are going to “bias” the op amp using r41,. Op Amp Overdrive Pedals.
From effectslayouts.blogspot.com
Perf and PCB Effects Layouts The Drivestortion Project Op Amp Overdrive Pedals This power circuit originates from the battery, marked bat1. As opposed to other dirt effects like distortion and fuzz, od pedals do more to enhance the sound of. In order to make the op amp work properly, we are going to “bias” the op amp using r41, which connects to a simple power circuit. With the right settings, the best. Op Amp Overdrive Pedals.
From www.casalibertella.com
Pedal Electro Harmonix Flatiron Fuzz Overdrive Op Amp Usa Casa Libertella Op Amp Overdrive Pedals Introducing the lamb, a 100% all analog signal path, programmable overdrive pedal with onboard presets and full midi control. With the right settings, the best overdrive pedals can really get your amp singing. In order to make the op amp work properly, we are going to “bias” the op amp using r41, which connects to a simple power circuit. As. Op Amp Overdrive Pedals.
From recoveryeffects.com
REVERE (Dynamic OpAmp Overdrive Pedal) Recovery Effects and Devices Op Amp Overdrive Pedals This power circuit originates from the battery, marked bat1. With the right settings, the best overdrive pedals can really get your amp singing. As opposed to other dirt effects like distortion and fuzz, od pedals do more to enhance the sound of. Introducing the lamb, a 100% all analog signal path, programmable overdrive pedal with onboard presets and full midi. Op Amp Overdrive Pedals.
From www.musiciansfriend.com
Hartman Electronics LM308 OpAmp Distortion Guitar Effects Pedal Musician's Friend Op Amp Overdrive Pedals This power circuit originates from the battery, marked bat1. These types of pedals come in all formats, ranging from circuits that are designed to approximate the sound of the amps they’re. As opposed to other dirt effects like distortion and fuzz, od pedals do more to enhance the sound of. With the right settings, the best overdrive pedals can really. Op Amp Overdrive Pedals.
From nongsano.phichit.police.go.th
BB OPA2604AP 4個セット ソケット付き Op Amp Overdrive Pedals This power circuit originates from the battery, marked bat1. These types of pedals come in all formats, ranging from circuits that are designed to approximate the sound of the amps they’re. With the right settings, the best overdrive pedals can really get your amp singing. In order to make the op amp work properly, we are going to “bias” the. Op Amp Overdrive Pedals.
From www.musicworld.com.my
Behringer TO800 Vintage Tube Sound Overdrive Guitar Effects Pedal with 4558 Op Amps and MA150 Op Amp Overdrive Pedals With the right settings, the best overdrive pedals can really get your amp singing. Od pedals can be used to boost a solo or to push an amplifier into heavier saturation. Introducing the lamb, a 100% all analog signal path, programmable overdrive pedal with onboard presets and full midi control. These types of pedals come in all formats, ranging from. Op Amp Overdrive Pedals.
From www.chicagomusicexchange.com
Introducing CopperSound Pedals Chicago Music Exchange Op Amp Overdrive Pedals These types of pedals come in all formats, ranging from circuits that are designed to approximate the sound of the amps they’re. Od pedals can be used to boost a solo or to push an amplifier into heavier saturation. With the right settings, the best overdrive pedals can really get your amp singing. Introducing the lamb, a 100% all analog. Op Amp Overdrive Pedals.
From www.mannys.com.au
EHXOPAMPBM Electro Harmonix OpAmp Big Muff Pi Distortion/Sustainer Pedal // Mannys Music Op Amp Overdrive Pedals As opposed to other dirt effects like distortion and fuzz, od pedals do more to enhance the sound of. These types of pedals come in all formats, ranging from circuits that are designed to approximate the sound of the amps they’re. Introducing the lamb, a 100% all analog signal path, programmable overdrive pedal with onboard presets and full midi control.. Op Amp Overdrive Pedals.
From userlibrarygregg.z13.web.core.windows.net
Op Amp Overdrive Schematic Op Amp Overdrive Pedals As opposed to other dirt effects like distortion and fuzz, od pedals do more to enhance the sound of. Introducing the lamb, a 100% all analog signal path, programmable overdrive pedal with onboard presets and full midi control. This power circuit originates from the battery, marked bat1. These types of pedals come in all formats, ranging from circuits that are. Op Amp Overdrive Pedals.
From www.lazada.com.my
Behringer TO800 Vintage Tube Overdrive Guitar Effects Pedal with 4558 Op Amps and MA150 Op Amp Overdrive Pedals Od pedals can be used to boost a solo or to push an amplifier into heavier saturation. As opposed to other dirt effects like distortion and fuzz, od pedals do more to enhance the sound of. Introducing the lamb, a 100% all analog signal path, programmable overdrive pedal with onboard presets and full midi control. These types of pedals come. Op Amp Overdrive Pedals.
From www.musicworld.com.my
Behringer TO800 Vintage Tube Sound Overdrive Guitar Effects Pedal with 4558 Op Amps and MA150 Op Amp Overdrive Pedals Od pedals can be used to boost a solo or to push an amplifier into heavier saturation. As opposed to other dirt effects like distortion and fuzz, od pedals do more to enhance the sound of. Introducing the lamb, a 100% all analog signal path, programmable overdrive pedal with onboard presets and full midi control. In order to make the. Op Amp Overdrive Pedals.
From electronics.stackexchange.com
operational amplifier Difference between tone control circuits in a simple op amp overdrive Op Amp Overdrive Pedals With the right settings, the best overdrive pedals can really get your amp singing. In order to make the op amp work properly, we are going to “bias” the op amp using r41, which connects to a simple power circuit. These types of pedals come in all formats, ranging from circuits that are designed to approximate the sound of the. Op Amp Overdrive Pedals.
From reverb.com
Post Culture Pedals PCP BS208 Boise Screamer TS Type Reverb Op Amp Overdrive Pedals These types of pedals come in all formats, ranging from circuits that are designed to approximate the sound of the amps they’re. Introducing the lamb, a 100% all analog signal path, programmable overdrive pedal with onboard presets and full midi control. In order to make the op amp work properly, we are going to “bias” the op amp using r41,. Op Amp Overdrive Pedals.
From www.reddit.com
Just finished a batch of my second original pedal design; the Supercool 800 Distortion! It's an Op Amp Overdrive Pedals Od pedals can be used to boost a solo or to push an amplifier into heavier saturation. This power circuit originates from the battery, marked bat1. Introducing the lamb, a 100% all analog signal path, programmable overdrive pedal with onboard presets and full midi control. These types of pedals come in all formats, ranging from circuits that are designed to. Op Amp Overdrive Pedals.
From www.creamcitymusic.com
Electronic Audio Experiments Longsword OpAmp Overdrive Pedal Cream City Music Op Amp Overdrive Pedals As opposed to other dirt effects like distortion and fuzz, od pedals do more to enhance the sound of. In order to make the op amp work properly, we are going to “bias” the op amp using r41, which connects to a simple power circuit. Introducing the lamb, a 100% all analog signal path, programmable overdrive pedal with onboard presets. Op Amp Overdrive Pedals.
From www.zzounds.com
Warm Audio ODD Box v1 Overdrive Pedal zZounds Op Amp Overdrive Pedals This power circuit originates from the battery, marked bat1. With the right settings, the best overdrive pedals can really get your amp singing. Od pedals can be used to boost a solo or to push an amplifier into heavier saturation. These types of pedals come in all formats, ranging from circuits that are designed to approximate the sound of the. Op Amp Overdrive Pedals.
From schempal.com
A Complete Guide to OpAmp Distortion Schematics for Improved Audio Quality Op Amp Overdrive Pedals These types of pedals come in all formats, ranging from circuits that are designed to approximate the sound of the amps they’re. This power circuit originates from the battery, marked bat1. In order to make the op amp work properly, we are going to “bias” the op amp using r41, which connects to a simple power circuit. As opposed to. Op Amp Overdrive Pedals.
From recoveryeffects.com
REVERE (Dynamic OpAmp Overdrive Pedal) Recovery Effects and Devices Op Amp Overdrive Pedals As opposed to other dirt effects like distortion and fuzz, od pedals do more to enhance the sound of. With the right settings, the best overdrive pedals can really get your amp singing. In order to make the op amp work properly, we are going to “bias” the op amp using r41, which connects to a simple power circuit. This. Op Amp Overdrive Pedals.
From www.youtube.com
Is The Op Amp REALLY Important In Overdrive Pedal Tone? Testing The JRC4558 TL072 5532 1458 Op Amp Overdrive Pedals With the right settings, the best overdrive pedals can really get your amp singing. This power circuit originates from the battery, marked bat1. Od pedals can be used to boost a solo or to push an amplifier into heavier saturation. As opposed to other dirt effects like distortion and fuzz, od pedals do more to enhance the sound of. Introducing. Op Amp Overdrive Pedals.
From recoveryeffects.com
REVERE (Dynamic OpAmp Overdrive Pedal) Recovery Effects and Devices Op Amp Overdrive Pedals These types of pedals come in all formats, ranging from circuits that are designed to approximate the sound of the amps they’re. Od pedals can be used to boost a solo or to push an amplifier into heavier saturation. Introducing the lamb, a 100% all analog signal path, programmable overdrive pedal with onboard presets and full midi control. This power. Op Amp Overdrive Pedals.
From www.creamcitymusic.com
Electronic Audio Experiments Longsword OpAmp Overdrive Pedal Cream City Music Op Amp Overdrive Pedals As opposed to other dirt effects like distortion and fuzz, od pedals do more to enhance the sound of. With the right settings, the best overdrive pedals can really get your amp singing. In order to make the op amp work properly, we are going to “bias” the op amp using r41, which connects to a simple power circuit. Od. Op Amp Overdrive Pedals.