Peavey Max 115 Bass Amp Schematic . the peavey max® series is designed for superior tone, performance and reliability in portable bass amplification, with power. do you have a peavey guitar or bass tube amp that needs repair or modifications? Here you will find our collection of peavey schematics. looking for a peavey max 115 schematic? You will need to remove the chassis from the. Fuses are located on the pcb inside the amp. Would like to know if. here are schematics; we have 1 peavey max series max 115 bass combo amp manual available for free pdf download: Find the schematic and all the information you need to repair your peavey max 115 amplifier.
from autoctrls.com
Fuses are located on the pcb inside the amp. Here you will find our collection of peavey schematics. here are schematics; You will need to remove the chassis from the. Would like to know if. do you have a peavey guitar or bass tube amp that needs repair or modifications? the peavey max® series is designed for superior tone, performance and reliability in portable bass amplification, with power. we have 1 peavey max series max 115 bass combo amp manual available for free pdf download: looking for a peavey max 115 schematic? Find the schematic and all the information you need to repair your peavey max 115 amplifier.
Understanding the Peavey Max 115 Schematic A Comprehensive Guide
Peavey Max 115 Bass Amp Schematic looking for a peavey max 115 schematic? Here you will find our collection of peavey schematics. here are schematics; do you have a peavey guitar or bass tube amp that needs repair or modifications? the peavey max® series is designed for superior tone, performance and reliability in portable bass amplification, with power. Would like to know if. looking for a peavey max 115 schematic? Find the schematic and all the information you need to repair your peavey max 115 amplifier. Fuses are located on the pcb inside the amp. You will need to remove the chassis from the. we have 1 peavey max series max 115 bass combo amp manual available for free pdf download:
From www.guitarcenter.com
Used Peavey Max 115 Bass Combo Amp Guitar Center Peavey Max 115 Bass Amp Schematic the peavey max® series is designed for superior tone, performance and reliability in portable bass amplification, with power. here are schematics; looking for a peavey max 115 schematic? Here you will find our collection of peavey schematics. Fuses are located on the pcb inside the amp. Find the schematic and all the information you need to repair. Peavey Max 115 Bass Amp Schematic.
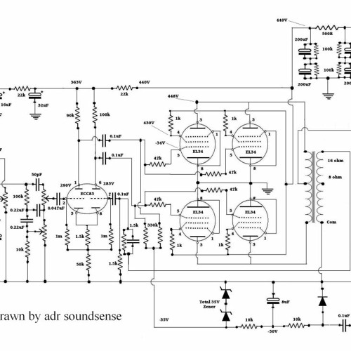
From el34world.com
Peavey Schematics Tube amp Schematics Peavey Max 115 Bass Amp Schematic here are schematics; we have 1 peavey max series max 115 bass combo amp manual available for free pdf download: Here you will find our collection of peavey schematics. do you have a peavey guitar or bass tube amp that needs repair or modifications? Find the schematic and all the information you need to repair your peavey. Peavey Max 115 Bass Amp Schematic.
From autoctrls.com
Understanding the Peavey Max 115 Schematic A Comprehensive Guide Peavey Max 115 Bass Amp Schematic the peavey max® series is designed for superior tone, performance and reliability in portable bass amplification, with power. Here you will find our collection of peavey schematics. here are schematics; looking for a peavey max 115 schematic? do you have a peavey guitar or bass tube amp that needs repair or modifications? Fuses are located on. Peavey Max 115 Bass Amp Schematic.
From wiremanualmuller.z19.web.core.windows.net
Peavey Max 115 Bass Peavey Max 115 Bass Amp Schematic we have 1 peavey max series max 115 bass combo amp manual available for free pdf download: here are schematics; You will need to remove the chassis from the. Find the schematic and all the information you need to repair your peavey max 115 amplifier. looking for a peavey max 115 schematic? Would like to know if.. Peavey Max 115 Bass Amp Schematic.
From en.audiofanzine.com
Peavey MAX 115 image (770798) Audiofanzine Peavey Max 115 Bass Amp Schematic the peavey max® series is designed for superior tone, performance and reliability in portable bass amplification, with power. Would like to know if. Fuses are located on the pcb inside the amp. we have 1 peavey max series max 115 bass combo amp manual available for free pdf download: Find the schematic and all the information you need. Peavey Max 115 Bass Amp Schematic.
From www.godsownguitars.com
Peavey MAX 115 Bass Amp Guitar Amp Hire God's Own Guitars Peavey Max 115 Bass Amp Schematic You will need to remove the chassis from the. Here you will find our collection of peavey schematics. here are schematics; Find the schematic and all the information you need to repair your peavey max 115 amplifier. we have 1 peavey max series max 115 bass combo amp manual available for free pdf download: looking for a. Peavey Max 115 Bass Amp Schematic.
From reverb.com
Peavey Max 115 Bass Amp Reverb Peavey Max 115 Bass Amp Schematic Here you will find our collection of peavey schematics. do you have a peavey guitar or bass tube amp that needs repair or modifications? Find the schematic and all the information you need to repair your peavey max 115 amplifier. we have 1 peavey max series max 115 bass combo amp manual available for free pdf download: Would. Peavey Max 115 Bass Amp Schematic.
From reverb.com
Peavey MAX 115 60Watt 1x15 Bass Combo Reverb Peavey Max 115 Bass Amp Schematic here are schematics; You will need to remove the chassis from the. Here you will find our collection of peavey schematics. do you have a peavey guitar or bass tube amp that needs repair or modifications? Would like to know if. Find the schematic and all the information you need to repair your peavey max 115 amplifier. . Peavey Max 115 Bass Amp Schematic.
From schematicfixunknits.z22.web.core.windows.net
Peavey Max 115 Schematic Peavey Max 115 Bass Amp Schematic Here you will find our collection of peavey schematics. do you have a peavey guitar or bass tube amp that needs repair or modifications? the peavey max® series is designed for superior tone, performance and reliability in portable bass amplification, with power. we have 1 peavey max series max 115 bass combo amp manual available for free. Peavey Max 115 Bass Amp Schematic.
From wirepartrefugio.z21.web.core.windows.net
Peavey Max 115 Schematic Peavey Max 115 Bass Amp Schematic we have 1 peavey max series max 115 bass combo amp manual available for free pdf download: looking for a peavey max 115 schematic? do you have a peavey guitar or bass tube amp that needs repair or modifications? Find the schematic and all the information you need to repair your peavey max 115 amplifier. You will. Peavey Max 115 Bass Amp Schematic.
From wiremanualmuller.z19.web.core.windows.net
Peavey Max 115 Bass Amp Peavey Max 115 Bass Amp Schematic Here you will find our collection of peavey schematics. looking for a peavey max 115 schematic? You will need to remove the chassis from the. we have 1 peavey max series max 115 bass combo amp manual available for free pdf download: the peavey max® series is designed for superior tone, performance and reliability in portable bass. Peavey Max 115 Bass Amp Schematic.
From www.godsownguitars.com
Peavey MAX 115 Bass Amp Guitar Amp Hire God's Own Guitars Peavey Max 115 Bass Amp Schematic looking for a peavey max 115 schematic? the peavey max® series is designed for superior tone, performance and reliability in portable bass amplification, with power. do you have a peavey guitar or bass tube amp that needs repair or modifications? we have 1 peavey max series max 115 bass combo amp manual available for free pdf. Peavey Max 115 Bass Amp Schematic.
From www.musicgoround.com
Used Peavey MAX 115 BASS Bass Amps Bass Amps Peavey Max 115 Bass Amp Schematic here are schematics; Here you will find our collection of peavey schematics. Would like to know if. You will need to remove the chassis from the. the peavey max® series is designed for superior tone, performance and reliability in portable bass amplification, with power. looking for a peavey max 115 schematic? Find the schematic and all the. Peavey Max 115 Bass Amp Schematic.
From evolutionmusicstore.com
Peavey Max 115 Bass Combo Amp Evolution Music Peavey Max 115 Bass Amp Schematic Find the schematic and all the information you need to repair your peavey max 115 amplifier. Fuses are located on the pcb inside the amp. looking for a peavey max 115 schematic? the peavey max® series is designed for superior tone, performance and reliability in portable bass amplification, with power. Would like to know if. we have. Peavey Max 115 Bass Amp Schematic.
From www.barnebys.de
PEAVEY MAX 115 BASS COMBO AMP. To include the following feat... Barnebys Peavey Max 115 Bass Amp Schematic You will need to remove the chassis from the. we have 1 peavey max series max 115 bass combo amp manual available for free pdf download: here are schematics; Would like to know if. the peavey max® series is designed for superior tone, performance and reliability in portable bass amplification, with power. Find the schematic and all. Peavey Max 115 Bass Amp Schematic.
From www.guitarcenter.com
Used Peavey Max 115 II 1x15 300W Bass Combo Amp Guitar Center Peavey Max 115 Bass Amp Schematic Here you will find our collection of peavey schematics. here are schematics; Would like to know if. Fuses are located on the pcb inside the amp. Find the schematic and all the information you need to repair your peavey max 115 amplifier. looking for a peavey max 115 schematic? the peavey max® series is designed for superior. Peavey Max 115 Bass Amp Schematic.
From www.flickr.com
Peavey Max 115 bass amp Flickr Peavey Max 115 Bass Amp Schematic You will need to remove the chassis from the. Here you will find our collection of peavey schematics. here are schematics; Would like to know if. looking for a peavey max 115 schematic? Fuses are located on the pcb inside the amp. the peavey max® series is designed for superior tone, performance and reliability in portable bass. Peavey Max 115 Bass Amp Schematic.
From reverb.com
Peavey MAX 115 II 300W 1x15 Bass Combo Amp Reverb Peavey Max 115 Bass Amp Schematic Here you will find our collection of peavey schematics. we have 1 peavey max series max 115 bass combo amp manual available for free pdf download: here are schematics; Find the schematic and all the information you need to repair your peavey max 115 amplifier. do you have a peavey guitar or bass tube amp that needs. Peavey Max 115 Bass Amp Schematic.
From manualwiringschaefer.z19.web.core.windows.net
Peavey Max 115 Schematic Peavey Max 115 Bass Amp Schematic here are schematics; we have 1 peavey max series max 115 bass combo amp manual available for free pdf download: Find the schematic and all the information you need to repair your peavey max 115 amplifier. do you have a peavey guitar or bass tube amp that needs repair or modifications? looking for a peavey max. Peavey Max 115 Bass Amp Schematic.
From www.youtube.com
Peavey MAX 115 II Bass Guitar Combo Amplifier Peavey MAX 115 II YouTube Peavey Max 115 Bass Amp Schematic here are schematics; Here you will find our collection of peavey schematics. looking for a peavey max 115 schematic? the peavey max® series is designed for superior tone, performance and reliability in portable bass amplification, with power. Would like to know if. Find the schematic and all the information you need to repair your peavey max 115. Peavey Max 115 Bass Amp Schematic.
From www.richtonemusic.co.uk
Peavey Max 115 Combo Bass Amp Rich Tone Music Peavey Max 115 Bass Amp Schematic do you have a peavey guitar or bass tube amp that needs repair or modifications? You will need to remove the chassis from the. Here you will find our collection of peavey schematics. the peavey max® series is designed for superior tone, performance and reliability in portable bass amplification, with power. we have 1 peavey max series. Peavey Max 115 Bass Amp Schematic.
From www.musicinstrumentswap.com
Peavey Max 115 Bass Amp Peavey Max 115 Bass Amp Schematic the peavey max® series is designed for superior tone, performance and reliability in portable bass amplification, with power. Would like to know if. looking for a peavey max 115 schematic? You will need to remove the chassis from the. Here you will find our collection of peavey schematics. do you have a peavey guitar or bass tube. Peavey Max 115 Bass Amp Schematic.
From soundcloud.com
Stream Peavey Max 115 Schematic from Greg Listen online for free on Peavey Max 115 Bass Amp Schematic here are schematics; You will need to remove the chassis from the. Fuses are located on the pcb inside the amp. we have 1 peavey max series max 115 bass combo amp manual available for free pdf download: Find the schematic and all the information you need to repair your peavey max 115 amplifier. looking for a. Peavey Max 115 Bass Amp Schematic.
From www.sweetwater.com
Peavey MAX 115 1x15" 300Watt Bass Combo Peavey Max 115 Bass Amp Schematic the peavey max® series is designed for superior tone, performance and reliability in portable bass amplification, with power. Find the schematic and all the information you need to repair your peavey max 115 amplifier. looking for a peavey max 115 schematic? Would like to know if. You will need to remove the chassis from the. Here you will. Peavey Max 115 Bass Amp Schematic.
From www.gear4music.cz
DISC Peavey MAX 115 Bass Combo Amp, 2012 Model Gear4music Peavey Max 115 Bass Amp Schematic Find the schematic and all the information you need to repair your peavey max 115 amplifier. Here you will find our collection of peavey schematics. do you have a peavey guitar or bass tube amp that needs repair or modifications? You will need to remove the chassis from the. Would like to know if. here are schematics; Fuses. Peavey Max 115 Bass Amp Schematic.
From www.gear4music.it
DISC Peavey MAX 115 Bass Combo Amp, 2012 Model Gear4music Peavey Max 115 Bass Amp Schematic looking for a peavey max 115 schematic? Here you will find our collection of peavey schematics. Fuses are located on the pcb inside the amp. do you have a peavey guitar or bass tube amp that needs repair or modifications? You will need to remove the chassis from the. Would like to know if. the peavey max®. Peavey Max 115 Bass Amp Schematic.
From schematicfixmasorete.z22.web.core.windows.net
Peavey Max 115 Schematic Peavey Max 115 Bass Amp Schematic we have 1 peavey max series max 115 bass combo amp manual available for free pdf download: Fuses are located on the pcb inside the amp. the peavey max® series is designed for superior tone, performance and reliability in portable bass amplification, with power. do you have a peavey guitar or bass tube amp that needs repair. Peavey Max 115 Bass Amp Schematic.
From reverb.com
Peavey Max 115 Bass Combo Amp Jerry's Music Reverb Peavey Max 115 Bass Amp Schematic Fuses are located on the pcb inside the amp. Find the schematic and all the information you need to repair your peavey max 115 amplifier. we have 1 peavey max series max 115 bass combo amp manual available for free pdf download: Here you will find our collection of peavey schematics. Would like to know if. here are. Peavey Max 115 Bass Amp Schematic.
From autoctrls.com
Understanding the Peavey Max 115 Schematic A Comprehensive Guide Peavey Max 115 Bass Amp Schematic You will need to remove the chassis from the. do you have a peavey guitar or bass tube amp that needs repair or modifications? Would like to know if. Find the schematic and all the information you need to repair your peavey max 115 amplifier. here are schematics; Fuses are located on the pcb inside the amp. Here. Peavey Max 115 Bass Amp Schematic.
From www.blibli.com
Promo Amplifier Gitar Bass PEAVEY MAX 115 MAX115 ORIGINAL Peavey MAX Peavey Max 115 Bass Amp Schematic the peavey max® series is designed for superior tone, performance and reliability in portable bass amplification, with power. Would like to know if. here are schematics; looking for a peavey max 115 schematic? You will need to remove the chassis from the. we have 1 peavey max series max 115 bass combo amp manual available for. Peavey Max 115 Bass Amp Schematic.
From www.gear4music.com
Peavey MAX115 MKII Bass Combo Amplifier BStock at Gear4music Peavey Max 115 Bass Amp Schematic here are schematics; Fuses are located on the pcb inside the amp. we have 1 peavey max series max 115 bass combo amp manual available for free pdf download: You will need to remove the chassis from the. the peavey max® series is designed for superior tone, performance and reliability in portable bass amplification, with power. . Peavey Max 115 Bass Amp Schematic.
From www.godsownguitars.com
Peavey MAX 115 Bass Amp Guitar Amp Hire God's Own Guitars Peavey Max 115 Bass Amp Schematic looking for a peavey max 115 schematic? we have 1 peavey max series max 115 bass combo amp manual available for free pdf download: Would like to know if. Fuses are located on the pcb inside the amp. Find the schematic and all the information you need to repair your peavey max 115 amplifier. do you have. Peavey Max 115 Bass Amp Schematic.
From livelouder.co.uk
Peavey Max 115 Bass Combo Amp B Stock Live Louder Peavey Max 115 Bass Amp Schematic You will need to remove the chassis from the. Here you will find our collection of peavey schematics. we have 1 peavey max series max 115 bass combo amp manual available for free pdf download: Find the schematic and all the information you need to repair your peavey max 115 amplifier. looking for a peavey max 115 schematic?. Peavey Max 115 Bass Amp Schematic.
From musicoutlet.com.my
PEAVEY MAX 115 V2 300WATT 1x15" BASS COMBO AMPLIFIER Peavey Max 115 Bass Amp Schematic here are schematics; Would like to know if. looking for a peavey max 115 schematic? Here you will find our collection of peavey schematics. the peavey max® series is designed for superior tone, performance and reliability in portable bass amplification, with power. You will need to remove the chassis from the. Fuses are located on the pcb. Peavey Max 115 Bass Amp Schematic.
From evolutionmusicstore.com
Peavey Max 115 Bass Combo Evolution Music Peavey Max 115 Bass Amp Schematic You will need to remove the chassis from the. do you have a peavey guitar or bass tube amp that needs repair or modifications? looking for a peavey max 115 schematic? Here you will find our collection of peavey schematics. here are schematics; Fuses are located on the pcb inside the amp. Find the schematic and all. Peavey Max 115 Bass Amp Schematic.