Nvidia Jetson Gpio C . I just modified this code for nvidia jetson nano. Learn how to use the gpio pins on a jetson nano developer kit and how to interface them to different components! Pwm in pins 32 & 33. The following applies to the orin family only. C library to manage the gpio header of the nvidia jetson boards. I’m trying to control nano gpio via c. This version of the library installs and works along a kernel module:. (nano 2g version) i wrote simple code and run and it looks work but its output behavior is very strange to me. Header pins as general inputs. I develop a c program and want to control something using nano gpio, but here (jetson.gpio · pypi) is the python library. C code example for using the gpio pins of nvidia jetson nano by memory mapping. Actually issue happens not all gpio ports and. No need to reconfigure/recompile the kernel,. I2c in pins 27/28 & 3/5 as master. Header pins as general outputs.
from medium.com
C code example for using the gpio pins of nvidia jetson nano by memory mapping. (nano 2g version) i wrote simple code and run and it looks work but its output behavior is very strange to me. Header pins as general outputs. The following applies to the orin family only. Actually issue happens not all gpio ports and. Header pins as general inputs. I’m trying to control nano gpio via c. I develop a c program and want to control something using nano gpio, but here (jetson.gpio · pypi) is the python library. I just modified this code for nvidia jetson nano. Learn how to use the gpio pins on a jetson nano developer kit and how to interface them to different components!
การใช้งาน GPIO บอร์ด Nvidia Jetson Nano by Krittinunt Chobtrong
Nvidia Jetson Gpio C Actually issue happens not all gpio ports and. Actually issue happens not all gpio ports and. I2c in pins 27/28 & 3/5 as master. Header pins as general inputs. The following applies to the orin family only. No need to reconfigure/recompile the kernel,. Pwm in pins 32 & 33. Header pins as general outputs. C code example for using the gpio pins of nvidia jetson nano by memory mapping. This version of the library installs and works along a kernel module:. I just modified this code for nvidia jetson nano. Learn how to use the gpio pins on a jetson nano developer kit and how to interface them to different components! C library to manage the gpio header of the nvidia jetson boards. I develop a c program and want to control something using nano gpio, but here (jetson.gpio · pypi) is the python library. (nano 2g version) i wrote simple code and run and it looks work but its output behavior is very strange to me. I’m trying to control nano gpio via c.
From www.jetsonhacks.com
GPIO Interfacing NVIDIA Jetson TX1 JetsonHacks Nvidia Jetson Gpio C (nano 2g version) i wrote simple code and run and it looks work but its output behavior is very strange to me. Learn how to use the gpio pins on a jetson nano developer kit and how to interface them to different components! Header pins as general inputs. This version of the library installs and works along a kernel module:.. Nvidia Jetson Gpio C.
From ko.aliexpress.com
NVIDIA JETSON 나노 확장 보드, 옵토커플러 절연, GPIO 헤더 포함, Jetson Nano B01 / 2GB 용으로 Nvidia Jetson Gpio C I’m trying to control nano gpio via c. I just modified this code for nvidia jetson nano. Header pins as general outputs. No need to reconfigure/recompile the kernel,. I2c in pins 27/28 & 3/5 as master. This version of the library installs and works along a kernel module:. (nano 2g version) i wrote simple code and run and it looks. Nvidia Jetson Gpio C.
From spotpear.com
NVIDIA Jetson Nano IO Base Lite 3x USB ports GPIO Board expansion board Nvidia Jetson Gpio C The following applies to the orin family only. Actually issue happens not all gpio ports and. (nano 2g version) i wrote simple code and run and it looks work but its output behavior is very strange to me. C code example for using the gpio pins of nvidia jetson nano by memory mapping. Header pins as general outputs. Header pins. Nvidia Jetson Gpio C.
From forums.developer.nvidia.com
Where/how can I determine the GPIO numbering on the expansion header on Nvidia Jetson Gpio C This version of the library installs and works along a kernel module:. Header pins as general inputs. I just modified this code for nvidia jetson nano. The following applies to the orin family only. (nano 2g version) i wrote simple code and run and it looks work but its output behavior is very strange to me. Pwm in pins 32. Nvidia Jetson Gpio C.
From github.com
GitHub valentis/jetsonnanogpioexample C code example for using Nvidia Jetson Gpio C Header pins as general inputs. No need to reconfigure/recompile the kernel,. C library to manage the gpio header of the nvidia jetson boards. Header pins as general outputs. I’m trying to control nano gpio via c. I just modified this code for nvidia jetson nano. This version of the library installs and works along a kernel module:. C code example. Nvidia Jetson Gpio C.
From pivietnam.com.vn
NVIDIA Jetson AGX Orin Hardware Layout and GPIO Expansion Header Pinout Nvidia Jetson Gpio C C code example for using the gpio pins of nvidia jetson nano by memory mapping. Pwm in pins 32 & 33. I2c in pins 27/28 & 3/5 as master. Actually issue happens not all gpio ports and. I just modified this code for nvidia jetson nano. Header pins as general inputs. C library to manage the gpio header of the. Nvidia Jetson Gpio C.
From forums.developer.nvidia.com
Powering Jetson nano using GPIO (B02) Jetson Nano NVIDIA Developer Nvidia Jetson Gpio C No need to reconfigure/recompile the kernel,. Learn how to use the gpio pins on a jetson nano developer kit and how to interface them to different components! I2c in pins 27/28 & 3/5 as master. C code example for using the gpio pins of nvidia jetson nano by memory mapping. This version of the library installs and works along a. Nvidia Jetson Gpio C.
From forums.developer.nvidia.com
Jetson Xavier NX GPIO HIGH ERROR Jetson Xavier NX NVIDIA Nvidia Jetson Gpio C Pwm in pins 32 & 33. (nano 2g version) i wrote simple code and run and it looks work but its output behavior is very strange to me. I2c in pins 27/28 & 3/5 as master. The following applies to the orin family only. C library to manage the gpio header of the nvidia jetson boards. Actually issue happens not. Nvidia Jetson Gpio C.
From medium.com
การใช้งาน GPIO บอร์ด Nvidia Jetson Nano by Krittinunt Chobtrong Nvidia Jetson Gpio C No need to reconfigure/recompile the kernel,. I’m trying to control nano gpio via c. Header pins as general outputs. Learn how to use the gpio pins on a jetson nano developer kit and how to interface them to different components! C code example for using the gpio pins of nvidia jetson nano by memory mapping. This version of the library. Nvidia Jetson Gpio C.
From forums.developer.nvidia.com
Access GPIO Pins using "C" Programming Jetson Nano NVIDIA Developer Nvidia Jetson Gpio C Header pins as general outputs. C code example for using the gpio pins of nvidia jetson nano by memory mapping. No need to reconfigure/recompile the kernel,. I just modified this code for nvidia jetson nano. Header pins as general inputs. I develop a c program and want to control something using nano gpio, but here (jetson.gpio · pypi) is the. Nvidia Jetson Gpio C.
From robo.fish
FileNvidia Jetson GPIO.jpg Robo.Fish Wiki Nvidia Jetson Gpio C This version of the library installs and works along a kernel module:. I just modified this code for nvidia jetson nano. C code example for using the gpio pins of nvidia jetson nano by memory mapping. Actually issue happens not all gpio ports and. (nano 2g version) i wrote simple code and run and it looks work but its output. Nvidia Jetson Gpio C.
From www.reddit.com
NVIDIA Jetson Nano Developer Kit with extensive I/Os, ranging from GPIO Nvidia Jetson Gpio C I just modified this code for nvidia jetson nano. Pwm in pins 32 & 33. I2c in pins 27/28 & 3/5 as master. I develop a c program and want to control something using nano gpio, but here (jetson.gpio · pypi) is the python library. Actually issue happens not all gpio ports and. Header pins as general inputs. C library. Nvidia Jetson Gpio C.
From github.com
jetsongpio/Dockerfile at master · NVIDIA/jetsongpio · GitHub Nvidia Jetson Gpio C C library to manage the gpio header of the nvidia jetson boards. Learn how to use the gpio pins on a jetson nano developer kit and how to interface them to different components! Actually issue happens not all gpio ports and. Header pins as general outputs. I just modified this code for nvidia jetson nano. No need to reconfigure/recompile the. Nvidia Jetson Gpio C.
From jetsonhacks.com
NVIDIA Jetson AGX Xavier GPIO Header Pinout JetsonHacks Nvidia Jetson Gpio C I develop a c program and want to control something using nano gpio, but here (jetson.gpio · pypi) is the python library. No need to reconfigure/recompile the kernel,. Header pins as general outputs. Actually issue happens not all gpio ports and. C library to manage the gpio header of the nvidia jetson boards. I’m trying to control nano gpio via. Nvidia Jetson Gpio C.
From www.jetsonhacks.com
The 99 Jetson Nano First Peek JetsonHacks Nvidia Jetson Gpio C Learn how to use the gpio pins on a jetson nano developer kit and how to interface them to different components! No need to reconfigure/recompile the kernel,. I develop a c program and want to control something using nano gpio, but here (jetson.gpio · pypi) is the python library. I’m trying to control nano gpio via c. C code example. Nvidia Jetson Gpio C.
From forums.developer.nvidia.com
Jetson Nano GPIO setting LOW or HIGH problem Jetson Nano NVIDIA Nvidia Jetson Gpio C I’m trying to control nano gpio via c. The following applies to the orin family only. No need to reconfigure/recompile the kernel,. Pwm in pins 32 & 33. Header pins as general inputs. (nano 2g version) i wrote simple code and run and it looks work but its output behavior is very strange to me. Actually issue happens not all. Nvidia Jetson Gpio C.
From forums.developer.nvidia.com
GPIO test environment and checking way Jetson Nano NVIDIA Developer Nvidia Jetson Gpio C No need to reconfigure/recompile the kernel,. Actually issue happens not all gpio ports and. I develop a c program and want to control something using nano gpio, but here (jetson.gpio · pypi) is the python library. I just modified this code for nvidia jetson nano. (nano 2g version) i wrote simple code and run and it looks work but its. Nvidia Jetson Gpio C.
From www.myxxgirl.com
Arduino Nano Pinout I C How To Use Gpio Pins On Jetson Nano Developer Nvidia Jetson Gpio C C code example for using the gpio pins of nvidia jetson nano by memory mapping. I just modified this code for nvidia jetson nano. The following applies to the orin family only. No need to reconfigure/recompile the kernel,. This version of the library installs and works along a kernel module:. Pwm in pins 32 & 33. I2c in pins 27/28. Nvidia Jetson Gpio C.
From forums.developer.nvidia.com
Using GPIO on Nvidia Jetson TX2 Jetson TX2 NVIDIA Developer Forums Nvidia Jetson Gpio C No need to reconfigure/recompile the kernel,. I develop a c program and want to control something using nano gpio, but here (jetson.gpio · pypi) is the python library. Learn how to use the gpio pins on a jetson nano developer kit and how to interface them to different components! Actually issue happens not all gpio ports and. Pwm in pins. Nvidia Jetson Gpio C.
From www.nvidia.com
Buy the Latest Jetson Products NVIDIA Developer Nvidia Jetson Gpio C No need to reconfigure/recompile the kernel,. Actually issue happens not all gpio ports and. The following applies to the orin family only. Learn how to use the gpio pins on a jetson nano developer kit and how to interface them to different components! C library to manage the gpio header of the nvidia jetson boards. Pwm in pins 32 &. Nvidia Jetson Gpio C.
From forums.developer.nvidia.com
GPIO library with c language Jetson Nano NVIDIA Developer Forums Nvidia Jetson Gpio C I’m trying to control nano gpio via c. Actually issue happens not all gpio ports and. Pwm in pins 32 & 33. No need to reconfigure/recompile the kernel,. (nano 2g version) i wrote simple code and run and it looks work but its output behavior is very strange to me. This version of the library installs and works along a. Nvidia Jetson Gpio C.
From www.neko.ne.jp
NVIDIA Jetson Nanoの GPIO端子の I2C機能を使う方法 (NVIDIA Jetson Nanoの GPIO端子の I2C Nvidia Jetson Gpio C This version of the library installs and works along a kernel module:. (nano 2g version) i wrote simple code and run and it looks work but its output behavior is very strange to me. Learn how to use the gpio pins on a jetson nano developer kit and how to interface them to different components! Header pins as general inputs.. Nvidia Jetson Gpio C.
From jetsonhacks.com
NVIDIA Jetson Nano 2GB J6 GPIO Header Pinout JetsonHacks Nvidia Jetson Gpio C (nano 2g version) i wrote simple code and run and it looks work but its output behavior is very strange to me. No need to reconfigure/recompile the kernel,. I just modified this code for nvidia jetson nano. I2c in pins 27/28 & 3/5 as master. Actually issue happens not all gpio ports and. I develop a c program and want. Nvidia Jetson Gpio C.
From spotpear.com
NVIDIA Jetson Nano IO Base Lite 3x USB ports GPIO Board expansion board Nvidia Jetson Gpio C I’m trying to control nano gpio via c. Learn how to use the gpio pins on a jetson nano developer kit and how to interface them to different components! Actually issue happens not all gpio ports and. This version of the library installs and works along a kernel module:. I just modified this code for nvidia jetson nano. Header pins. Nvidia Jetson Gpio C.
From maker.pro
How to Use GPIO Pins on Jetson Nano Developer Kit Nvidia Jetson Nvidia Jetson Gpio C I’m trying to control nano gpio via c. Learn how to use the gpio pins on a jetson nano developer kit and how to interface them to different components! The following applies to the orin family only. Header pins as general outputs. This version of the library installs and works along a kernel module:. Pwm in pins 32 & 33.. Nvidia Jetson Gpio C.
From forums.developer.nvidia.com
Jetson.GPIO interrupt processing on nano Jetson Nano NVIDIA Nvidia Jetson Gpio C C code example for using the gpio pins of nvidia jetson nano by memory mapping. Learn how to use the gpio pins on a jetson nano developer kit and how to interface them to different components! Actually issue happens not all gpio ports and. I just modified this code for nvidia jetson nano. I develop a c program and want. Nvidia Jetson Gpio C.
From www.youtube.com
NVIDIA Jetson Nano GPIO Kullanımı OpenZeka YouTube Nvidia Jetson Gpio C No need to reconfigure/recompile the kernel,. Header pins as general outputs. I just modified this code for nvidia jetson nano. C code example for using the gpio pins of nvidia jetson nano by memory mapping. Header pins as general inputs. This version of the library installs and works along a kernel module:. C library to manage the gpio header of. Nvidia Jetson Gpio C.
From blog.csdn.net
Jetson Nano GPIO操作(一)_jetson io安装CSDN博客 Nvidia Jetson Gpio C I2c in pins 27/28 & 3/5 as master. (nano 2g version) i wrote simple code and run and it looks work but its output behavior is very strange to me. No need to reconfigure/recompile the kernel,. Pwm in pins 32 & 33. I’m trying to control nano gpio via c. I just modified this code for nvidia jetson nano. The. Nvidia Jetson Gpio C.
From spotpear.com
NVIDIA Jetson Nano IO Base Lite 3x USB ports GPIO Board expansion board Nvidia Jetson Gpio C C code example for using the gpio pins of nvidia jetson nano by memory mapping. Learn how to use the gpio pins on a jetson nano developer kit and how to interface them to different components! The following applies to the orin family only. I2c in pins 27/28 & 3/5 as master. This version of the library installs and works. Nvidia Jetson Gpio C.
From atelier-yuwa.ciao.jp
How To Use GPIO Pins On Jetson Nano Developer Kit Nvidia Jetson Maker Nvidia Jetson Gpio C This version of the library installs and works along a kernel module:. Header pins as general inputs. I’m trying to control nano gpio via c. Header pins as general outputs. I develop a c program and want to control something using nano gpio, but here (jetson.gpio · pypi) is the python library. The following applies to the orin family only.. Nvidia Jetson Gpio C.
From forums.developer.nvidia.com
Dual DC HBridge on Jetson Nano GPIO Jetson Nano NVIDIA Developer Nvidia Jetson Gpio C C library to manage the gpio header of the nvidia jetson boards. I’m trying to control nano gpio via c. Pwm in pins 32 & 33. I develop a c program and want to control something using nano gpio, but here (jetson.gpio · pypi) is the python library. Learn how to use the gpio pins on a jetson nano developer. Nvidia Jetson Gpio C.
From pivietnam.com.vn
NVIDIA Jetson AGX Orin Hardware Layout and GPIO Expansion Header Pinout Nvidia Jetson Gpio C Pwm in pins 32 & 33. I2c in pins 27/28 & 3/5 as master. I just modified this code for nvidia jetson nano. (nano 2g version) i wrote simple code and run and it looks work but its output behavior is very strange to me. This version of the library installs and works along a kernel module:. C library to. Nvidia Jetson Gpio C.
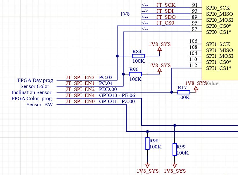
From forums.developer.nvidia.com
Schematic design / GPIO Output (Nvidia Jetson NANO 2GB DevKit) 5 by Nvidia Jetson Gpio C Header pins as general outputs. This version of the library installs and works along a kernel module:. Pwm in pins 32 & 33. I just modified this code for nvidia jetson nano. (nano 2g version) i wrote simple code and run and it looks work but its output behavior is very strange to me. I’m trying to control nano gpio. Nvidia Jetson Gpio C.
From forums.developer.nvidia.com
SPI expander using GPIO configuration in device tree Jetson Nano Nvidia Jetson Gpio C Header pins as general outputs. The following applies to the orin family only. This version of the library installs and works along a kernel module:. I’m trying to control nano gpio via c. I develop a c program and want to control something using nano gpio, but here (jetson.gpio · pypi) is the python library. Header pins as general inputs.. Nvidia Jetson Gpio C.
From forums.developer.nvidia.com
How does jetson nano control gpio high and low level Jetson Nano Nvidia Jetson Gpio C This version of the library installs and works along a kernel module:. Learn how to use the gpio pins on a jetson nano developer kit and how to interface them to different components! Header pins as general inputs. I develop a c program and want to control something using nano gpio, but here (jetson.gpio · pypi) is the python library.. Nvidia Jetson Gpio C.