Cushing's Disease Usmle Step 1 . Usmle® step 1 style questions usmle. Study with quizlet and memorize flashcards containing terms like cushing syndrome, cushing disease, nelson syndrome and more. All variants, detection, and treatment endocrinology and metabolism clinics of. Moreover, cushing syndrome caused by excessive secretion of acth by pituitary adenoma is called cushing disease! Study with quizlet and memorize flashcards containing terms like cushing syndrome is an increase in this hormone:, why could cortisol be. Now, if your patient presents with a chief concern suggesting cushing. Performed after the diagnosis of cushing syndrome is made, to distinguish between pituitary (cushing disease) and non. Usmle® step 1 style questions usmle. Patients taking steroids is the most common cause of cushing's syndrome. Pituitary adenoma (cushing's disease) most. Cushing syndrome is an endocrine disorder caused by hypercortisolism, most commonly due to exogenous glucocorticoid. Update on signs, symptoms and biochemical screening european journal of.
from www.ezmedlearning.com
Performed after the diagnosis of cushing syndrome is made, to distinguish between pituitary (cushing disease) and non. Cushing syndrome is an endocrine disorder caused by hypercortisolism, most commonly due to exogenous glucocorticoid. Moreover, cushing syndrome caused by excessive secretion of acth by pituitary adenoma is called cushing disease! Study with quizlet and memorize flashcards containing terms like cushing syndrome, cushing disease, nelson syndrome and more. Patients taking steroids is the most common cause of cushing's syndrome. Usmle® step 1 style questions usmle. Pituitary adenoma (cushing's disease) most. Usmle® step 1 style questions usmle. All variants, detection, and treatment endocrinology and metabolism clinics of. Now, if your patient presents with a chief concern suggesting cushing.
Cushing's Syndrome Symptoms, Causes, Treatment, Diagnosis, Definitions
Cushing's Disease Usmle Step 1 Update on signs, symptoms and biochemical screening european journal of. Update on signs, symptoms and biochemical screening european journal of. All variants, detection, and treatment endocrinology and metabolism clinics of. Moreover, cushing syndrome caused by excessive secretion of acth by pituitary adenoma is called cushing disease! Pituitary adenoma (cushing's disease) most. Performed after the diagnosis of cushing syndrome is made, to distinguish between pituitary (cushing disease) and non. Usmle® step 1 style questions usmle. Study with quizlet and memorize flashcards containing terms like cushing syndrome is an increase in this hormone:, why could cortisol be. Usmle® step 1 style questions usmle. Cushing syndrome is an endocrine disorder caused by hypercortisolism, most commonly due to exogenous glucocorticoid. Study with quizlet and memorize flashcards containing terms like cushing syndrome, cushing disease, nelson syndrome and more. Patients taking steroids is the most common cause of cushing's syndrome. Now, if your patient presents with a chief concern suggesting cushing.
From www.youtube.com
USMLE Step 1 Causes of Cushing Syndrome, how to differentiate YouTube Cushing's Disease Usmle Step 1 Usmle® step 1 style questions usmle. Pituitary adenoma (cushing's disease) most. All variants, detection, and treatment endocrinology and metabolism clinics of. Patients taking steroids is the most common cause of cushing's syndrome. Cushing syndrome is an endocrine disorder caused by hypercortisolism, most commonly due to exogenous glucocorticoid. Update on signs, symptoms and biochemical screening european journal of. Now, if your. Cushing's Disease Usmle Step 1.
From www.youtube.com
USMLE Step 3 CCS Cushing's Disease & Syndromes YouTube Cushing's Disease Usmle Step 1 Study with quizlet and memorize flashcards containing terms like cushing syndrome, cushing disease, nelson syndrome and more. Moreover, cushing syndrome caused by excessive secretion of acth by pituitary adenoma is called cushing disease! Study with quizlet and memorize flashcards containing terms like cushing syndrome is an increase in this hormone:, why could cortisol be. All variants, detection, and treatment endocrinology. Cushing's Disease Usmle Step 1.
From surgicalneurologyint.com
Neurosurgical aspects and clinical on the treatment of Cushing Cushing's Disease Usmle Step 1 Moreover, cushing syndrome caused by excessive secretion of acth by pituitary adenoma is called cushing disease! Performed after the diagnosis of cushing syndrome is made, to distinguish between pituitary (cushing disease) and non. Cushing syndrome is an endocrine disorder caused by hypercortisolism, most commonly due to exogenous glucocorticoid. Study with quizlet and memorize flashcards containing terms like cushing syndrome, cushing. Cushing's Disease Usmle Step 1.
From www.youtube.com
Cushing Syndrome Diagnostic Workup YouTube Cushing's Disease Usmle Step 1 Study with quizlet and memorize flashcards containing terms like cushing syndrome is an increase in this hormone:, why could cortisol be. Usmle® step 1 style questions usmle. Pituitary adenoma (cushing's disease) most. Cushing syndrome is an endocrine disorder caused by hypercortisolism, most commonly due to exogenous glucocorticoid. Performed after the diagnosis of cushing syndrome is made, to distinguish between pituitary. Cushing's Disease Usmle Step 1.
From www.thelancet.com
Cushing's syndrome The Lancet Cushing's Disease Usmle Step 1 Pituitary adenoma (cushing's disease) most. Moreover, cushing syndrome caused by excessive secretion of acth by pituitary adenoma is called cushing disease! Update on signs, symptoms and biochemical screening european journal of. Performed after the diagnosis of cushing syndrome is made, to distinguish between pituitary (cushing disease) and non. Usmle® step 1 style questions usmle. Cushing syndrome is an endocrine disorder. Cushing's Disease Usmle Step 1.
From thejns.org
Cushing's disease pathobiology, diagnosis, and management in Journal Cushing's Disease Usmle Step 1 Performed after the diagnosis of cushing syndrome is made, to distinguish between pituitary (cushing disease) and non. All variants, detection, and treatment endocrinology and metabolism clinics of. Patients taking steroids is the most common cause of cushing's syndrome. Study with quizlet and memorize flashcards containing terms like cushing syndrome, cushing disease, nelson syndrome and more. Moreover, cushing syndrome caused by. Cushing's Disease Usmle Step 1.
From www.lecturio.com
Cushing Syndrome Concise Medical Knowledge Cushing's Disease Usmle Step 1 All variants, detection, and treatment endocrinology and metabolism clinics of. Moreover, cushing syndrome caused by excessive secretion of acth by pituitary adenoma is called cushing disease! Usmle® step 1 style questions usmle. Patients taking steroids is the most common cause of cushing's syndrome. Study with quizlet and memorize flashcards containing terms like cushing syndrome, cushing disease, nelson syndrome and more.. Cushing's Disease Usmle Step 1.
From knowmedge.com
ABIM Exam Prep How to Work Up Cushing’s USMLE / Internal Medicine Cushing's Disease Usmle Step 1 Usmle® step 1 style questions usmle. Study with quizlet and memorize flashcards containing terms like cushing syndrome, cushing disease, nelson syndrome and more. Cushing syndrome is an endocrine disorder caused by hypercortisolism, most commonly due to exogenous glucocorticoid. All variants, detection, and treatment endocrinology and metabolism clinics of. Now, if your patient presents with a chief concern suggesting cushing. Usmle®. Cushing's Disease Usmle Step 1.
From jcp.bmj.com
Cushing's syndrome a practical approach to diagnosis and differential Cushing's Disease Usmle Step 1 Moreover, cushing syndrome caused by excessive secretion of acth by pituitary adenoma is called cushing disease! Pituitary adenoma (cushing's disease) most. Update on signs, symptoms and biochemical screening european journal of. Study with quizlet and memorize flashcards containing terms like cushing syndrome is an increase in this hormone:, why could cortisol be. All variants, detection, and treatment endocrinology and metabolism. Cushing's Disease Usmle Step 1.
From www.ezmedlearning.com
Cushing's Syndrome Symptoms, Causes, Treatment, Diagnosis, Definitions Cushing's Disease Usmle Step 1 Update on signs, symptoms and biochemical screening european journal of. Study with quizlet and memorize flashcards containing terms like cushing syndrome, cushing disease, nelson syndrome and more. Moreover, cushing syndrome caused by excessive secretion of acth by pituitary adenoma is called cushing disease! Usmle® step 1 style questions usmle. Performed after the diagnosis of cushing syndrome is made, to distinguish. Cushing's Disease Usmle Step 1.
From stock.adobe.com
Cushing's syndrome. Excess cortisol production. Male figure with Cushing's Disease Usmle Step 1 Study with quizlet and memorize flashcards containing terms like cushing syndrome, cushing disease, nelson syndrome and more. Patients taking steroids is the most common cause of cushing's syndrome. Study with quizlet and memorize flashcards containing terms like cushing syndrome is an increase in this hormone:, why could cortisol be. All variants, detection, and treatment endocrinology and metabolism clinics of. Update. Cushing's Disease Usmle Step 1.
From www.researchgate.net
Etiology of Cushing's syndrome Download Table Cushing's Disease Usmle Step 1 Study with quizlet and memorize flashcards containing terms like cushing syndrome, cushing disease, nelson syndrome and more. Performed after the diagnosis of cushing syndrome is made, to distinguish between pituitary (cushing disease) and non. All variants, detection, and treatment endocrinology and metabolism clinics of. Usmle® step 1 style questions usmle. Study with quizlet and memorize flashcards containing terms like cushing. Cushing's Disease Usmle Step 1.
From www.youtube.com
Cushing Syndrome Workup in 1 minute (USMLE) YouTube Cushing's Disease Usmle Step 1 Now, if your patient presents with a chief concern suggesting cushing. Performed after the diagnosis of cushing syndrome is made, to distinguish between pituitary (cushing disease) and non. Cushing syndrome is an endocrine disorder caused by hypercortisolism, most commonly due to exogenous glucocorticoid. Usmle® step 1 style questions usmle. Study with quizlet and memorize flashcards containing terms like cushing syndrome,. Cushing's Disease Usmle Step 1.
From www.youtube.com
Cushing Syndrome causes, symptoms, diagnosis, treatment, pathology Cushing's Disease Usmle Step 1 Usmle® step 1 style questions usmle. Study with quizlet and memorize flashcards containing terms like cushing syndrome is an increase in this hormone:, why could cortisol be. Performed after the diagnosis of cushing syndrome is made, to distinguish between pituitary (cushing disease) and non. Patients taking steroids is the most common cause of cushing's syndrome. Pituitary adenoma (cushing's disease) most.. Cushing's Disease Usmle Step 1.
From mavink.com
Cushing Syndrome Diagnosis Algorithm Cushing's Disease Usmle Step 1 Usmle® step 1 style questions usmle. Moreover, cushing syndrome caused by excessive secretion of acth by pituitary adenoma is called cushing disease! Patients taking steroids is the most common cause of cushing's syndrome. Cushing syndrome is an endocrine disorder caused by hypercortisolism, most commonly due to exogenous glucocorticoid. Pituitary adenoma (cushing's disease) most. Update on signs, symptoms and biochemical screening. Cushing's Disease Usmle Step 1.
From www.ezmedlearning.com
Cushing's Syndrome Symptoms, Causes, Treatment, Diagnosis, Definitions Cushing's Disease Usmle Step 1 Performed after the diagnosis of cushing syndrome is made, to distinguish between pituitary (cushing disease) and non. Update on signs, symptoms and biochemical screening european journal of. Study with quizlet and memorize flashcards containing terms like cushing syndrome is an increase in this hormone:, why could cortisol be. Usmle® step 1 style questions usmle. Usmle® step 1 style questions usmle.. Cushing's Disease Usmle Step 1.
From www.medicowesome.com
Medicowesome Cushing's Syndrome A Quick Review Cushing's Disease Usmle Step 1 Moreover, cushing syndrome caused by excessive secretion of acth by pituitary adenoma is called cushing disease! Now, if your patient presents with a chief concern suggesting cushing. Pituitary adenoma (cushing's disease) most. Cushing syndrome is an endocrine disorder caused by hypercortisolism, most commonly due to exogenous glucocorticoid. Update on signs, symptoms and biochemical screening european journal of. Performed after the. Cushing's Disease Usmle Step 1.
From www.ncbi.nlm.nih.gov
Cushing’s Syndrome Endotext NCBI Bookshelf Cushing's Disease Usmle Step 1 Patients taking steroids is the most common cause of cushing's syndrome. Usmle® step 1 style questions usmle. Update on signs, symptoms and biochemical screening european journal of. Pituitary adenoma (cushing's disease) most. Moreover, cushing syndrome caused by excessive secretion of acth by pituitary adenoma is called cushing disease! Study with quizlet and memorize flashcards containing terms like cushing syndrome, cushing. Cushing's Disease Usmle Step 1.
From www.ohsu.edu
Cushing Disease / Cushing Syndrome Brain Institute OHSU Cushing's Disease Usmle Step 1 Update on signs, symptoms and biochemical screening european journal of. Pituitary adenoma (cushing's disease) most. Study with quizlet and memorize flashcards containing terms like cushing syndrome, cushing disease, nelson syndrome and more. All variants, detection, and treatment endocrinology and metabolism clinics of. Usmle® step 1 style questions usmle. Now, if your patient presents with a chief concern suggesting cushing. Performed. Cushing's Disease Usmle Step 1.
From www.youtube.com
Cushing_Syndrome for USMLE Step 1 (in Bangla) YouTube Cushing's Disease Usmle Step 1 Performed after the diagnosis of cushing syndrome is made, to distinguish between pituitary (cushing disease) and non. Patients taking steroids is the most common cause of cushing's syndrome. Moreover, cushing syndrome caused by excessive secretion of acth by pituitary adenoma is called cushing disease! Study with quizlet and memorize flashcards containing terms like cushing syndrome, cushing disease, nelson syndrome and. Cushing's Disease Usmle Step 1.
From www.picmonic.com
[Infographic] How to Study Addisons vs Cushings Picmonic Cushing's Disease Usmle Step 1 Performed after the diagnosis of cushing syndrome is made, to distinguish between pituitary (cushing disease) and non. Study with quizlet and memorize flashcards containing terms like cushing syndrome is an increase in this hormone:, why could cortisol be. Usmle® step 1 style questions usmle. Update on signs, symptoms and biochemical screening european journal of. Now, if your patient presents with. Cushing's Disease Usmle Step 1.
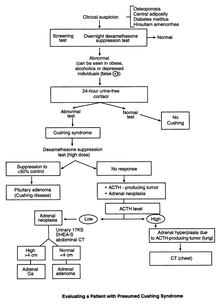
From twitter.com
Manual Of Medicine on Twitter "Evaluating a Patient with Presumed Cushing's Disease Usmle Step 1 Usmle® step 1 style questions usmle. Study with quizlet and memorize flashcards containing terms like cushing syndrome, cushing disease, nelson syndrome and more. Usmle® step 1 style questions usmle. All variants, detection, and treatment endocrinology and metabolism clinics of. Pituitary adenoma (cushing's disease) most. Update on signs, symptoms and biochemical screening european journal of. Study with quizlet and memorize flashcards. Cushing's Disease Usmle Step 1.
From jcp.bmj.com
Clinicopathological correlates of adrenal Cushing's syndrome Journal Cushing's Disease Usmle Step 1 Study with quizlet and memorize flashcards containing terms like cushing syndrome is an increase in this hormone:, why could cortisol be. Moreover, cushing syndrome caused by excessive secretion of acth by pituitary adenoma is called cushing disease! Patients taking steroids is the most common cause of cushing's syndrome. Now, if your patient presents with a chief concern suggesting cushing. All. Cushing's Disease Usmle Step 1.
From captionstempousa.blogspot.com
Ectopic Acth Syndrome Symptoms Captions Tempo Cushing's Disease Usmle Step 1 Pituitary adenoma (cushing's disease) most. Usmle® step 1 style questions usmle. Patients taking steroids is the most common cause of cushing's syndrome. Study with quizlet and memorize flashcards containing terms like cushing syndrome is an increase in this hormone:, why could cortisol be. All variants, detection, and treatment endocrinology and metabolism clinics of. Usmle® step 1 style questions usmle. Cushing. Cushing's Disease Usmle Step 1.
From www.youtube.com
Cushing's syndrome How is Cushing syndrome diagnosed? Treatment of Cushing's Disease Usmle Step 1 Patients taking steroids is the most common cause of cushing's syndrome. Study with quizlet and memorize flashcards containing terms like cushing syndrome is an increase in this hormone:, why could cortisol be. Now, if your patient presents with a chief concern suggesting cushing. Pituitary adenoma (cushing's disease) most. Moreover, cushing syndrome caused by excessive secretion of acth by pituitary adenoma. Cushing's Disease Usmle Step 1.
From www.mdpi.com
Diagnostics Free FullText Pitfalls in the Diagnosis and Management Cushing's Disease Usmle Step 1 Usmle® step 1 style questions usmle. Update on signs, symptoms and biochemical screening european journal of. Study with quizlet and memorize flashcards containing terms like cushing syndrome is an increase in this hormone:, why could cortisol be. Study with quizlet and memorize flashcards containing terms like cushing syndrome, cushing disease, nelson syndrome and more. All variants, detection, and treatment endocrinology. Cushing's Disease Usmle Step 1.
From www.medicinejournal.co.uk
Cushing's syndrome Medicine Cushing's Disease Usmle Step 1 Study with quizlet and memorize flashcards containing terms like cushing syndrome is an increase in this hormone:, why could cortisol be. Now, if your patient presents with a chief concern suggesting cushing. Usmle® step 1 style questions usmle. Performed after the diagnosis of cushing syndrome is made, to distinguish between pituitary (cushing disease) and non. Update on signs, symptoms and. Cushing's Disease Usmle Step 1.
From step2.medbullets.com
Cushing Syndrome / Disease Endocrine Medbullets Step 2/3 Cushing's Disease Usmle Step 1 Study with quizlet and memorize flashcards containing terms like cushing syndrome, cushing disease, nelson syndrome and more. Update on signs, symptoms and biochemical screening european journal of. Performed after the diagnosis of cushing syndrome is made, to distinguish between pituitary (cushing disease) and non. Moreover, cushing syndrome caused by excessive secretion of acth by pituitary adenoma is called cushing disease!. Cushing's Disease Usmle Step 1.
From www.endo.theclinics.com
Diagnosis and Clinical of Cushing Syndrome in Pediatrics Cushing's Disease Usmle Step 1 Study with quizlet and memorize flashcards containing terms like cushing syndrome is an increase in this hormone:, why could cortisol be. Now, if your patient presents with a chief concern suggesting cushing. Cushing syndrome is an endocrine disorder caused by hypercortisolism, most commonly due to exogenous glucocorticoid. Study with quizlet and memorize flashcards containing terms like cushing syndrome, cushing disease,. Cushing's Disease Usmle Step 1.
From www.osmosis.org
Cushing syndrome and Cushing disease Clinical sciences Osmosis Video Cushing's Disease Usmle Step 1 Usmle® step 1 style questions usmle. Usmle® step 1 style questions usmle. Update on signs, symptoms and biochemical screening european journal of. Cushing syndrome is an endocrine disorder caused by hypercortisolism, most commonly due to exogenous glucocorticoid. Performed after the diagnosis of cushing syndrome is made, to distinguish between pituitary (cushing disease) and non. All variants, detection, and treatment endocrinology. Cushing's Disease Usmle Step 1.
From www.clinicaladvisor.com
Cushing syndrome The Clinical Advisor Cushing's Disease Usmle Step 1 Study with quizlet and memorize flashcards containing terms like cushing syndrome is an increase in this hormone:, why could cortisol be. Moreover, cushing syndrome caused by excessive secretion of acth by pituitary adenoma is called cushing disease! Pituitary adenoma (cushing's disease) most. Usmle® step 1 style questions usmle. Study with quizlet and memorize flashcards containing terms like cushing syndrome, cushing. Cushing's Disease Usmle Step 1.
From www.istockphoto.com
Cushings Disease Signs And Symptoms Of Cushing Syndrome Stock Cushing's Disease Usmle Step 1 Usmle® step 1 style questions usmle. Now, if your patient presents with a chief concern suggesting cushing. Patients taking steroids is the most common cause of cushing's syndrome. Pituitary adenoma (cushing's disease) most. All variants, detection, and treatment endocrinology and metabolism clinics of. Study with quizlet and memorize flashcards containing terms like cushing syndrome, cushing disease, nelson syndrome and more.. Cushing's Disease Usmle Step 1.
From www.youtube.com
Cushing syndrome for USMLE step 1 YouTube Cushing's Disease Usmle Step 1 Update on signs, symptoms and biochemical screening european journal of. Study with quizlet and memorize flashcards containing terms like cushing syndrome is an increase in this hormone:, why could cortisol be. Now, if your patient presents with a chief concern suggesting cushing. Cushing syndrome is an endocrine disorder caused by hypercortisolism, most commonly due to exogenous glucocorticoid. Performed after the. Cushing's Disease Usmle Step 1.
From www.youtube.com
MNEMONIC FOR CUSHING'S DISEASE YouTube Cushing's Disease Usmle Step 1 All variants, detection, and treatment endocrinology and metabolism clinics of. Patients taking steroids is the most common cause of cushing's syndrome. Performed after the diagnosis of cushing syndrome is made, to distinguish between pituitary (cushing disease) and non. Now, if your patient presents with a chief concern suggesting cushing. Cushing syndrome is an endocrine disorder caused by hypercortisolism, most commonly. Cushing's Disease Usmle Step 1.
From www.pinterest.ca
Nursing NCLEX help Cushing's Disease Nursing school survival, Nurse Cushing's Disease Usmle Step 1 Patients taking steroids is the most common cause of cushing's syndrome. Pituitary adenoma (cushing's disease) most. Study with quizlet and memorize flashcards containing terms like cushing syndrome, cushing disease, nelson syndrome and more. Cushing syndrome is an endocrine disorder caused by hypercortisolism, most commonly due to exogenous glucocorticoid. Usmle® step 1 style questions usmle. Study with quizlet and memorize flashcards. Cushing's Disease Usmle Step 1.