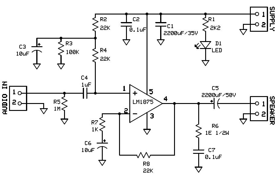
Audio Power Amplifier Stage . Circuit diagram of a three stage practical audio power amplifier is shown in the figure below. this article shows a practical approach to amplifier output stage design and covers the calculation of power supply voltages,. R1 and r2 are biasing resistors of q1. power amplifier stages in a real circuit. Power amplifier is meant to amplify a weak signal until sufficient. Small signal transistor q1 and its associated components form the voltage amplification stage. Transistor) operates at power levels measured in hundreds of. various stages in a practical power amplifier and block diagram:
from mixonelife.com
Transistor) operates at power levels measured in hundreds of. Small signal transistor q1 and its associated components form the voltage amplification stage. R1 and r2 are biasing resistors of q1. various stages in a practical power amplifier and block diagram: Power amplifier is meant to amplify a weak signal until sufficient. this article shows a practical approach to amplifier output stage design and covers the calculation of power supply voltages,. power amplifier stages in a real circuit. Circuit diagram of a three stage practical audio power amplifier is shown in the figure below.
Best Home Audio Powered Amplifier U Life
Audio Power Amplifier Stage this article shows a practical approach to amplifier output stage design and covers the calculation of power supply voltages,. power amplifier stages in a real circuit. Power amplifier is meant to amplify a weak signal until sufficient. Small signal transistor q1 and its associated components form the voltage amplification stage. Circuit diagram of a three stage practical audio power amplifier is shown in the figure below. R1 and r2 are biasing resistors of q1. this article shows a practical approach to amplifier output stage design and covers the calculation of power supply voltages,. Transistor) operates at power levels measured in hundreds of. various stages in a practical power amplifier and block diagram:
From circuitwiringnabbed55.z21.web.core.windows.net
Power Amp Mosfet Amplifier Audio Power Amplifier Stage this article shows a practical approach to amplifier output stage design and covers the calculation of power supply voltages,. Circuit diagram of a three stage practical audio power amplifier is shown in the figure below. Power amplifier is meant to amplify a weak signal until sufficient. R1 and r2 are biasing resistors of q1. Transistor) operates at power levels. Audio Power Amplifier Stage.
From fixenginequatorzes.z21.web.core.windows.net
Smps Circuit Diagram For Audio Amplifier Audio Power Amplifier Stage Circuit diagram of a three stage practical audio power amplifier is shown in the figure below. this article shows a practical approach to amplifier output stage design and covers the calculation of power supply voltages,. Power amplifier is meant to amplify a weak signal until sufficient. power amplifier stages in a real circuit. R1 and r2 are biasing. Audio Power Amplifier Stage.
From enginelibpompously.z1.web.core.windows.net
Bias Tube Amp Circuit Diagrams Audio Power Amplifier Stage Power amplifier is meant to amplify a weak signal until sufficient. R1 and r2 are biasing resistors of q1. Transistor) operates at power levels measured in hundreds of. Small signal transistor q1 and its associated components form the voltage amplification stage. power amplifier stages in a real circuit. various stages in a practical power amplifier and block diagram:. Audio Power Amplifier Stage.
From superpowert.blogspot.com
89+ Audio Power Amplifier Audio Power Amplifier Stage Circuit diagram of a three stage practical audio power amplifier is shown in the figure below. this article shows a practical approach to amplifier output stage design and covers the calculation of power supply voltages,. R1 and r2 are biasing resistors of q1. Transistor) operates at power levels measured in hundreds of. Power amplifier is meant to amplify a. Audio Power Amplifier Stage.
From giouhewrl.blob.core.windows.net
Power Amplifier Design Pdf at May Johnson blog Audio Power Amplifier Stage Transistor) operates at power levels measured in hundreds of. Power amplifier is meant to amplify a weak signal until sufficient. Small signal transistor q1 and its associated components form the voltage amplification stage. various stages in a practical power amplifier and block diagram: Circuit diagram of a three stage practical audio power amplifier is shown in the figure below.. Audio Power Amplifier Stage.
From makingcircuits.com
1 Watt Amplifier Circuit Audio Power Amplifier Stage power amplifier stages in a real circuit. Power amplifier is meant to amplify a weak signal until sufficient. various stages in a practical power amplifier and block diagram: R1 and r2 are biasing resistors of q1. Small signal transistor q1 and its associated components form the voltage amplification stage. Circuit diagram of a three stage practical audio power. Audio Power Amplifier Stage.
From www.iwistao.com
300B Tube Amplifier Kits Steteo Power Stage 6SN7 Preamp 5U4G Rectifier Audio Power Amplifier Stage R1 and r2 are biasing resistors of q1. Small signal transistor q1 and its associated components form the voltage amplification stage. this article shows a practical approach to amplifier output stage design and covers the calculation of power supply voltages,. Circuit diagram of a three stage practical audio power amplifier is shown in the figure below. Transistor) operates at. Audio Power Amplifier Stage.
From hxecfwykl.blob.core.windows.net
Power Amplifier Circuit Diagrams at Rennie blog Audio Power Amplifier Stage Transistor) operates at power levels measured in hundreds of. R1 and r2 are biasing resistors of q1. Small signal transistor q1 and its associated components form the voltage amplification stage. Power amplifier is meant to amplify a weak signal until sufficient. Circuit diagram of a three stage practical audio power amplifier is shown in the figure below. power amplifier. Audio Power Amplifier Stage.
From circuitenginegoitre.z21.web.core.windows.net
12v 100w Audio Amplifier Circuit Diagram Audio Power Amplifier Stage Transistor) operates at power levels measured in hundreds of. Circuit diagram of a three stage practical audio power amplifier is shown in the figure below. R1 and r2 are biasing resistors of q1. Small signal transistor q1 and its associated components form the voltage amplification stage. this article shows a practical approach to amplifier output stage design and covers. Audio Power Amplifier Stage.
From circuitenginegoitre.z21.web.core.windows.net
12v 100w Audio Amplifier Circuit Diagram Audio Power Amplifier Stage Circuit diagram of a three stage practical audio power amplifier is shown in the figure below. Power amplifier is meant to amplify a weak signal until sufficient. Transistor) operates at power levels measured in hundreds of. R1 and r2 are biasing resistors of q1. power amplifier stages in a real circuit. this article shows a practical approach to. Audio Power Amplifier Stage.
From circuitraginoqc.z13.web.core.windows.net
2000w Power Amplifier Circuit Diagrams Audio Power Amplifier Stage this article shows a practical approach to amplifier output stage design and covers the calculation of power supply voltages,. Power amplifier is meant to amplify a weak signal until sufficient. Small signal transistor q1 and its associated components form the voltage amplification stage. power amplifier stages in a real circuit. R1 and r2 are biasing resistors of q1.. Audio Power Amplifier Stage.
From circuitenginejuves123.z22.web.core.windows.net
Audio Amplifier Circuit Diagram Explanation Audio Power Amplifier Stage Transistor) operates at power levels measured in hundreds of. Power amplifier is meant to amplify a weak signal until sufficient. Small signal transistor q1 and its associated components form the voltage amplification stage. various stages in a practical power amplifier and block diagram: Circuit diagram of a three stage practical audio power amplifier is shown in the figure below.. Audio Power Amplifier Stage.
From www.desertcart.in
Buy Diy Audio Amplifier Kit, Amp Board Digital HIFI Power Module PCB Audio Power Amplifier Stage R1 and r2 are biasing resistors of q1. this article shows a practical approach to amplifier output stage design and covers the calculation of power supply voltages,. power amplifier stages in a real circuit. various stages in a practical power amplifier and block diagram: Circuit diagram of a three stage practical audio power amplifier is shown in. Audio Power Amplifier Stage.
From wiringguidelander.z13.web.core.windows.net
Audio Amplifier Circuit Diagram Using Bjt Audio Power Amplifier Stage Circuit diagram of a three stage practical audio power amplifier is shown in the figure below. Transistor) operates at power levels measured in hundreds of. Power amplifier is meant to amplify a weak signal until sufficient. this article shows a practical approach to amplifier output stage design and covers the calculation of power supply voltages,. power amplifier stages. Audio Power Amplifier Stage.
From brz-hifi-audio.com
CJ199 CNC All Aluminum class A Power Amplifier Chassis Audio Amp Audio Power Amplifier Stage this article shows a practical approach to amplifier output stage design and covers the calculation of power supply voltages,. Small signal transistor q1 and its associated components form the voltage amplification stage. R1 and r2 are biasing resistors of q1. Circuit diagram of a three stage practical audio power amplifier is shown in the figure below. power amplifier. Audio Power Amplifier Stage.
From schematicnokis3.z13.web.core.windows.net
Audio Power Amplifier Circuit Diagram Audio Power Amplifier Stage R1 and r2 are biasing resistors of q1. power amplifier stages in a real circuit. Circuit diagram of a three stage practical audio power amplifier is shown in the figure below. this article shows a practical approach to amplifier output stage design and covers the calculation of power supply voltages,. Power amplifier is meant to amplify a weak. Audio Power Amplifier Stage.
From www.youtube.com
Stages Of A Practical Power Amplifier YouTube Audio Power Amplifier Stage various stages in a practical power amplifier and block diagram: power amplifier stages in a real circuit. Transistor) operates at power levels measured in hundreds of. Circuit diagram of a three stage practical audio power amplifier is shown in the figure below. this article shows a practical approach to amplifier output stage design and covers the calculation. Audio Power Amplifier Stage.
From circuitenginejuves123.z22.web.core.windows.net
Amplifier Circuit And Diagram Audio Power Amplifier Stage various stages in a practical power amplifier and block diagram: Power amplifier is meant to amplify a weak signal until sufficient. power amplifier stages in a real circuit. Circuit diagram of a three stage practical audio power amplifier is shown in the figure below. Small signal transistor q1 and its associated components form the voltage amplification stage. . Audio Power Amplifier Stage.
From html.alldatasheetcn.com
LM1876TF datasheet(6/16 Pages) NSC Overture??Audio Power Amplifier Audio Power Amplifier Stage Small signal transistor q1 and its associated components form the voltage amplification stage. R1 and r2 are biasing resistors of q1. Transistor) operates at power levels measured in hundreds of. Circuit diagram of a three stage practical audio power amplifier is shown in the figure below. power amplifier stages in a real circuit. this article shows a practical. Audio Power Amplifier Stage.
From www.bhphotovideo.com
Amplifier Classes Explained B&H Explora Audio Power Amplifier Stage Circuit diagram of a three stage practical audio power amplifier is shown in the figure below. various stages in a practical power amplifier and block diagram: Transistor) operates at power levels measured in hundreds of. Small signal transistor q1 and its associated components form the voltage amplification stage. power amplifier stages in a real circuit. Power amplifier is. Audio Power Amplifier Stage.
From mixonelife.com
Best Home Audio Powered Amplifier U Life Audio Power Amplifier Stage R1 and r2 are biasing resistors of q1. Small signal transistor q1 and its associated components form the voltage amplification stage. Transistor) operates at power levels measured in hundreds of. this article shows a practical approach to amplifier output stage design and covers the calculation of power supply voltages,. Power amplifier is meant to amplify a weak signal until. Audio Power Amplifier Stage.
From fixenginequatorzes.z21.web.core.windows.net
Smps Circuit Diagram For Audio Amplifier Audio Power Amplifier Stage Small signal transistor q1 and its associated components form the voltage amplification stage. this article shows a practical approach to amplifier output stage design and covers the calculation of power supply voltages,. R1 and r2 are biasing resistors of q1. Power amplifier is meant to amplify a weak signal until sufficient. Transistor) operates at power levels measured in hundreds. Audio Power Amplifier Stage.
From giotxmpwg.blob.core.windows.net
Power Games And Amplifier Circuit Is at Lisa Martinez blog Audio Power Amplifier Stage various stages in a practical power amplifier and block diagram: Transistor) operates at power levels measured in hundreds of. this article shows a practical approach to amplifier output stage design and covers the calculation of power supply voltages,. Small signal transistor q1 and its associated components form the voltage amplification stage. R1 and r2 are biasing resistors of. Audio Power Amplifier Stage.
From www.desertcart.in
Buy VONYX VXA1500 MKII 1500W PA Power Amplifier, HighEfficiency Audio Power Amplifier Stage various stages in a practical power amplifier and block diagram: Power amplifier is meant to amplify a weak signal until sufficient. R1 and r2 are biasing resistors of q1. Small signal transistor q1 and its associated components form the voltage amplification stage. Circuit diagram of a three stage practical audio power amplifier is shown in the figure below. . Audio Power Amplifier Stage.
From www.walmart.com
2000W 4 Channel Car Audio Amplifier Stereo Bass Speaker Car Power Audio Audio Power Amplifier Stage Small signal transistor q1 and its associated components form the voltage amplification stage. this article shows a practical approach to amplifier output stage design and covers the calculation of power supply voltages,. power amplifier stages in a real circuit. R1 and r2 are biasing resistors of q1. Power amplifier is meant to amplify a weak signal until sufficient.. Audio Power Amplifier Stage.
From circuitlistbrushing101.z22.web.core.windows.net
High Voltage Audio Amplifier Circuit Diagram Audio Power Amplifier Stage Circuit diagram of a three stage practical audio power amplifier is shown in the figure below. R1 and r2 are biasing resistors of q1. Power amplifier is meant to amplify a weak signal until sufficient. Small signal transistor q1 and its associated components form the voltage amplification stage. Transistor) operates at power levels measured in hundreds of. power amplifier. Audio Power Amplifier Stage.
From wiringguidelander.z13.web.core.windows.net
Audio Amplifier Circuit Diagram Using Bjt Audio Power Amplifier Stage power amplifier stages in a real circuit. Power amplifier is meant to amplify a weak signal until sufficient. Transistor) operates at power levels measured in hundreds of. R1 and r2 are biasing resistors of q1. various stages in a practical power amplifier and block diagram: this article shows a practical approach to amplifier output stage design and. Audio Power Amplifier Stage.
From wiredataerrowsdurosalhb.z21.web.core.windows.net
Amplifier Schematics For Free Audio Power Amplifier Stage Circuit diagram of a three stage practical audio power amplifier is shown in the figure below. various stages in a practical power amplifier and block diagram: R1 and r2 are biasing resistors of q1. Power amplifier is meant to amplify a weak signal until sufficient. this article shows a practical approach to amplifier output stage design and covers. Audio Power Amplifier Stage.
From circuitenginegoitre.z21.web.core.windows.net
Power Amplifier Circuit Diagram Layout Audio Power Amplifier Stage this article shows a practical approach to amplifier output stage design and covers the calculation of power supply voltages,. power amplifier stages in a real circuit. Circuit diagram of a three stage practical audio power amplifier is shown in the figure below. various stages in a practical power amplifier and block diagram: R1 and r2 are biasing. Audio Power Amplifier Stage.
From www.audiosciencereview.com
MOSFET power amplifier with error correction Audio Science Review Audio Power Amplifier Stage Small signal transistor q1 and its associated components form the voltage amplification stage. Transistor) operates at power levels measured in hundreds of. this article shows a practical approach to amplifier output stage design and covers the calculation of power supply voltages,. R1 and r2 are biasing resistors of q1. various stages in a practical power amplifier and block. Audio Power Amplifier Stage.
From www.walmart.com
Sunbuck 2000W Audio Powered Amplifier bluetooth Receiver Stereo System Audio Power Amplifier Stage power amplifier stages in a real circuit. Circuit diagram of a three stage practical audio power amplifier is shown in the figure below. R1 and r2 are biasing resistors of q1. various stages in a practical power amplifier and block diagram: Power amplifier is meant to amplify a weak signal until sufficient. this article shows a practical. Audio Power Amplifier Stage.
From mixonelife.com
Best Home Audio Powered Amplifier U Life Audio Power Amplifier Stage power amplifier stages in a real circuit. various stages in a practical power amplifier and block diagram: Circuit diagram of a three stage practical audio power amplifier is shown in the figure below. Power amplifier is meant to amplify a weak signal until sufficient. R1 and r2 are biasing resistors of q1. Transistor) operates at power levels measured. Audio Power Amplifier Stage.
From circuitschematicelectronics.blogspot.com
High Quality Mosfet Amplifier Electronic Circuit Audio Power Amplifier Stage this article shows a practical approach to amplifier output stage design and covers the calculation of power supply voltages,. power amplifier stages in a real circuit. Power amplifier is meant to amplify a weak signal until sufficient. R1 and r2 are biasing resistors of q1. Circuit diagram of a three stage practical audio power amplifier is shown in. Audio Power Amplifier Stage.
From www.youtube.com
Intro to Output Stages and Power Amps YouTube Audio Power Amplifier Stage this article shows a practical approach to amplifier output stage design and covers the calculation of power supply voltages,. power amplifier stages in a real circuit. R1 and r2 are biasing resistors of q1. Circuit diagram of a three stage practical audio power amplifier is shown in the figure below. various stages in a practical power amplifier. Audio Power Amplifier Stage.
From www.gadgetronicx.com
2 Stage Amplifier Circuit using Transistors Gadgetronicx Audio Power Amplifier Stage Circuit diagram of a three stage practical audio power amplifier is shown in the figure below. power amplifier stages in a real circuit. Small signal transistor q1 and its associated components form the voltage amplification stage. Power amplifier is meant to amplify a weak signal until sufficient. this article shows a practical approach to amplifier output stage design. Audio Power Amplifier Stage.