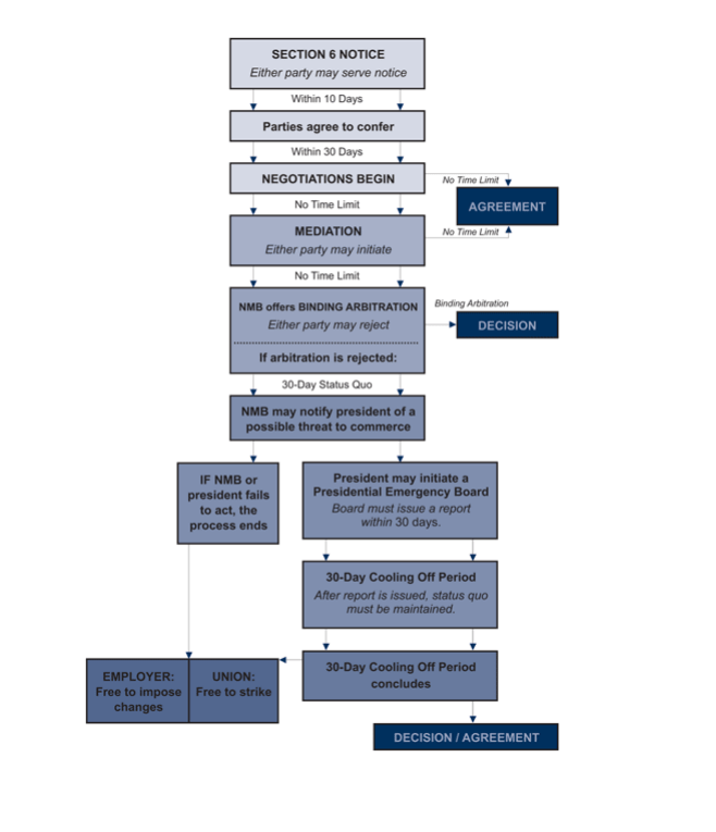
Railway Labor Act Discipline . [chapter 347 of the 69th congress, approved may 20, 1926, 44 stat. 577] [as amended through p.l. §§ 151 et seq.) governs disputes between railway carriers and labor unions. Amendments to the act in 1936. Dot/federal railroad administration (fra) becomes involved in. The railway labor act was enacted in 1926 to cover disputes involving railroad employers and their employees. The railway labor actdivests federal courts of jurisdiction over minor disputes between rail carriers and their employees. Dot's role in rla labor disputes rail bargaining disputes. The nmb investigates representation disputes in the railroad, commuter railroad, and airline industries only. The railway labor act (rla;
from www.iconictraining.com.my
Dot/federal railroad administration (fra) becomes involved in. Amendments to the act in 1936. 577] [as amended through p.l. [chapter 347 of the 69th congress, approved may 20, 1926, 44 stat. The railway labor actdivests federal courts of jurisdiction over minor disputes between rail carriers and their employees. The railway labor act (rla; Dot's role in rla labor disputes rail bargaining disputes. §§ 151 et seq.) governs disputes between railway carriers and labor unions. The railway labor act was enacted in 1926 to cover disputes involving railroad employers and their employees. The nmb investigates representation disputes in the railroad, commuter railroad, and airline industries only.
Understanding Labor Laws The Malaysian Employment Act 1955, Discipline
Railway Labor Act Discipline The railway labor actdivests federal courts of jurisdiction over minor disputes between rail carriers and their employees. The nmb investigates representation disputes in the railroad, commuter railroad, and airline industries only. 577] [as amended through p.l. The railway labor act was enacted in 1926 to cover disputes involving railroad employers and their employees. Amendments to the act in 1936. Dot's role in rla labor disputes rail bargaining disputes. The railway labor actdivests federal courts of jurisdiction over minor disputes between rail carriers and their employees. §§ 151 et seq.) governs disputes between railway carriers and labor unions. The railway labor act (rla; [chapter 347 of the 69th congress, approved may 20, 1926, 44 stat. Dot/federal railroad administration (fra) becomes involved in.
From thelansingjournal.com
Thirty victories for workers' rights won by organized labor The Railway Labor Act Discipline The railway labor act was enacted in 1926 to cover disputes involving railroad employers and their employees. The nmb investigates representation disputes in the railroad, commuter railroad, and airline industries only. Dot/federal railroad administration (fra) becomes involved in. §§ 151 et seq.) governs disputes between railway carriers and labor unions. Dot's role in rla labor disputes rail bargaining disputes. [chapter. Railway Labor Act Discipline.
From www.youtube.com
On Our Way Shortlines (Railway Labor Act) YouTube Railway Labor Act Discipline [chapter 347 of the 69th congress, approved may 20, 1926, 44 stat. The nmb investigates representation disputes in the railroad, commuter railroad, and airline industries only. The railway labor actdivests federal courts of jurisdiction over minor disputes between rail carriers and their employees. Amendments to the act in 1936. Dot/federal railroad administration (fra) becomes involved in. Dot's role in rla. Railway Labor Act Discipline.
From www.linkedin.com
The Railway Labor Act A DoubleEdged Sword for Railroad Workers Railway Labor Act Discipline [chapter 347 of the 69th congress, approved may 20, 1926, 44 stat. The railway labor actdivests federal courts of jurisdiction over minor disputes between rail carriers and their employees. 577] [as amended through p.l. Dot/federal railroad administration (fra) becomes involved in. The railway labor act (rla; §§ 151 et seq.) governs disputes between railway carriers and labor unions. The railway. Railway Labor Act Discipline.
From www.arizonahobbies.com
Understanding the Railway Labor ActsbBKURLA Railway Labor Act Discipline §§ 151 et seq.) governs disputes between railway carriers and labor unions. The railway labor act (rla; The nmb investigates representation disputes in the railroad, commuter railroad, and airline industries only. The railway labor act was enacted in 1926 to cover disputes involving railroad employers and their employees. 577] [as amended through p.l. The railway labor actdivests federal courts of. Railway Labor Act Discipline.
From www.reddit.com
Reddit Dive into anything Railway Labor Act Discipline The railway labor act (rla; Dot/federal railroad administration (fra) becomes involved in. 577] [as amended through p.l. The nmb investigates representation disputes in the railroad, commuter railroad, and airline industries only. Amendments to the act in 1936. [chapter 347 of the 69th congress, approved may 20, 1926, 44 stat. Dot's role in rla labor disputes rail bargaining disputes. The railway. Railway Labor Act Discipline.
From www.slideserve.com
PPT Labor Relations and the Railway Labor Act PowerPoint Presentation Railway Labor Act Discipline The railway labor actdivests federal courts of jurisdiction over minor disputes between rail carriers and their employees. §§ 151 et seq.) governs disputes between railway carriers and labor unions. Amendments to the act in 1936. The railway labor act was enacted in 1926 to cover disputes involving railroad employers and their employees. The railway labor act (rla; Dot's role in. Railway Labor Act Discipline.
From www.slideserve.com
PPT Railway Labor Act of 1926 Matthew Harris October 13, 2003 Railway Labor Act Discipline The railway labor act (rla; Dot's role in rla labor disputes rail bargaining disputes. 577] [as amended through p.l. [chapter 347 of the 69th congress, approved may 20, 1926, 44 stat. Dot/federal railroad administration (fra) becomes involved in. Amendments to the act in 1936. §§ 151 et seq.) governs disputes between railway carriers and labor unions. The railway labor act. Railway Labor Act Discipline.
From www.slideserve.com
PPT Railway Labor Act of 1926 Matthew Harris October 13, 2003 Railway Labor Act Discipline The nmb investigates representation disputes in the railroad, commuter railroad, and airline industries only. 577] [as amended through p.l. Dot's role in rla labor disputes rail bargaining disputes. The railway labor act (rla; The railway labor actdivests federal courts of jurisdiction over minor disputes between rail carriers and their employees. Dot/federal railroad administration (fra) becomes involved in. The railway labor. Railway Labor Act Discipline.
From www.iconictraining.com.my
Understanding Labor Laws The Malaysian Employment Act 1955, Discipline Railway Labor Act Discipline Dot's role in rla labor disputes rail bargaining disputes. The railway labor act was enacted in 1926 to cover disputes involving railroad employers and their employees. [chapter 347 of the 69th congress, approved may 20, 1926, 44 stat. The railway labor act (rla; The railway labor actdivests federal courts of jurisdiction over minor disputes between rail carriers and their employees.. Railway Labor Act Discipline.
From www.slideserve.com
PPT Outline PowerPoint Presentation, free download ID4476184 Railway Labor Act Discipline Amendments to the act in 1936. The railway labor act was enacted in 1926 to cover disputes involving railroad employers and their employees. The railway labor actdivests federal courts of jurisdiction over minor disputes between rail carriers and their employees. The nmb investigates representation disputes in the railroad, commuter railroad, and airline industries only. The railway labor act (rla; [chapter. Railway Labor Act Discipline.
From www.slideserve.com
PPT Railway Labor Act of 1926 Matthew Harris October 13, 2003 Railway Labor Act Discipline 577] [as amended through p.l. Dot/federal railroad administration (fra) becomes involved in. Dot's role in rla labor disputes rail bargaining disputes. Amendments to the act in 1936. The railway labor act (rla; The nmb investigates representation disputes in the railroad, commuter railroad, and airline industries only. [chapter 347 of the 69th congress, approved may 20, 1926, 44 stat. §§ 151. Railway Labor Act Discipline.
From www.slideserve.com
PPT History of Collective Bargaining in the United States PowerPoint Railway Labor Act Discipline The railway labor act (rla; Dot/federal railroad administration (fra) becomes involved in. [chapter 347 of the 69th congress, approved may 20, 1926, 44 stat. The railway labor act was enacted in 1926 to cover disputes involving railroad employers and their employees. 577] [as amended through p.l. The railway labor actdivests federal courts of jurisdiction over minor disputes between rail carriers. Railway Labor Act Discipline.
From www.slideserve.com
PPT Railway Labor Act of 1926 Matthew Harris October 13, 2003 Railway Labor Act Discipline Dot/federal railroad administration (fra) becomes involved in. Amendments to the act in 1936. Dot's role in rla labor disputes rail bargaining disputes. The railway labor actdivests federal courts of jurisdiction over minor disputes between rail carriers and their employees. [chapter 347 of the 69th congress, approved may 20, 1926, 44 stat. §§ 151 et seq.) governs disputes between railway carriers. Railway Labor Act Discipline.
From www.youtube.com
Understanding the Railway labor Act HasanAbi Reacts YouTube Railway Labor Act Discipline Amendments to the act in 1936. The railway labor act was enacted in 1926 to cover disputes involving railroad employers and their employees. 577] [as amended through p.l. The railway labor act (rla; [chapter 347 of the 69th congress, approved may 20, 1926, 44 stat. Dot/federal railroad administration (fra) becomes involved in. The nmb investigates representation disputes in the railroad,. Railway Labor Act Discipline.
From jacobin.com
The Railway Labor Act Allowed Congress to Break the Rail Strike. We Railway Labor Act Discipline Dot's role in rla labor disputes rail bargaining disputes. Dot/federal railroad administration (fra) becomes involved in. The railway labor act was enacted in 1926 to cover disputes involving railroad employers and their employees. The railway labor act (rla; 577] [as amended through p.l. Amendments to the act in 1936. The nmb investigates representation disputes in the railroad, commuter railroad, and. Railway Labor Act Discipline.
From twu514.org
Railway Labor Act Transport Workers Union Local 514 Railway Labor Act Discipline Dot/federal railroad administration (fra) becomes involved in. [chapter 347 of the 69th congress, approved may 20, 1926, 44 stat. 577] [as amended through p.l. Amendments to the act in 1936. The railway labor act (rla; The railway labor actdivests federal courts of jurisdiction over minor disputes between rail carriers and their employees. Dot's role in rla labor disputes rail bargaining. Railway Labor Act Discipline.
From www.slideserve.com
PPT Labor Relations PowerPoint Presentation, free download ID1435543 Railway Labor Act Discipline The nmb investigates representation disputes in the railroad, commuter railroad, and airline industries only. The railway labor act (rla; [chapter 347 of the 69th congress, approved may 20, 1926, 44 stat. Dot/federal railroad administration (fra) becomes involved in. 577] [as amended through p.l. The railway labor actdivests federal courts of jurisdiction over minor disputes between rail carriers and their employees.. Railway Labor Act Discipline.
From jacobin.com
The Railway Labor Act Allowed Congress to Break the Rail Strike. We Railway Labor Act Discipline The railway labor act was enacted in 1926 to cover disputes involving railroad employers and their employees. The nmb investigates representation disputes in the railroad, commuter railroad, and airline industries only. The railway labor act (rla; [chapter 347 of the 69th congress, approved may 20, 1926, 44 stat. Dot/federal railroad administration (fra) becomes involved in. Amendments to the act in. Railway Labor Act Discipline.
From www.talentproindia.com
know about the Child Labour Act Railway Labor Act Discipline §§ 151 et seq.) governs disputes between railway carriers and labor unions. [chapter 347 of the 69th congress, approved may 20, 1926, 44 stat. Dot's role in rla labor disputes rail bargaining disputes. The railway labor act (rla; The railway labor act was enacted in 1926 to cover disputes involving railroad employers and their employees. Amendments to the act in. Railway Labor Act Discipline.
From www.rmmagazine.com
Risk Management Magazine Matching Your EPLI to Your Actual Employment Railway Labor Act Discipline The railway labor act was enacted in 1926 to cover disputes involving railroad employers and their employees. The railway labor act (rla; The nmb investigates representation disputes in the railroad, commuter railroad, and airline industries only. Amendments to the act in 1936. The railway labor actdivests federal courts of jurisdiction over minor disputes between rail carriers and their employees. §§. Railway Labor Act Discipline.
From dokumen.tips
(PDF) SSTLv5 Transit Law · applicability of Railway Labor Act, 93 Railway Labor Act Discipline The railway labor actdivests federal courts of jurisdiction over minor disputes between rail carriers and their employees. The railway labor act was enacted in 1926 to cover disputes involving railroad employers and their employees. 577] [as amended through p.l. Amendments to the act in 1936. Dot/federal railroad administration (fra) becomes involved in. The nmb investigates representation disputes in the railroad,. Railway Labor Act Discipline.
From www.youtube.com
The Railway Labor Act YouTube Railway Labor Act Discipline Dot's role in rla labor disputes rail bargaining disputes. The railway labor actdivests federal courts of jurisdiction over minor disputes between rail carriers and their employees. Dot/federal railroad administration (fra) becomes involved in. §§ 151 et seq.) governs disputes between railway carriers and labor unions. [chapter 347 of the 69th congress, approved may 20, 1926, 44 stat. 577] [as amended. Railway Labor Act Discipline.
From www.bolerium.com
The Railway Labor Act at fifty collective bargaining in the railroad Railway Labor Act Discipline Dot/federal railroad administration (fra) becomes involved in. §§ 151 et seq.) governs disputes between railway carriers and labor unions. Dot's role in rla labor disputes rail bargaining disputes. The railway labor actdivests federal courts of jurisdiction over minor disputes between rail carriers and their employees. The nmb investigates representation disputes in the railroad, commuter railroad, and airline industries only. The. Railway Labor Act Discipline.
From twu514.org
Railway Labor act and how it relates to Airlines Transport Workers Railway Labor Act Discipline The nmb investigates representation disputes in the railroad, commuter railroad, and airline industries only. Dot's role in rla labor disputes rail bargaining disputes. Amendments to the act in 1936. The railway labor act (rla; [chapter 347 of the 69th congress, approved may 20, 1926, 44 stat. Dot/federal railroad administration (fra) becomes involved in. 577] [as amended through p.l. §§ 151. Railway Labor Act Discipline.
From www.slideserve.com
PPT The Legal Environment and Structure of Labor Unions PowerPoint Railway Labor Act Discipline Amendments to the act in 1936. The railway labor act was enacted in 1926 to cover disputes involving railroad employers and their employees. 577] [as amended through p.l. §§ 151 et seq.) governs disputes between railway carriers and labor unions. The nmb investigates representation disputes in the railroad, commuter railroad, and airline industries only. The railway labor act (rla; [chapter. Railway Labor Act Discipline.
From www.slideserve.com
PPT Chapter 32 Labor Law PowerPoint Presentation, free download ID Railway Labor Act Discipline [chapter 347 of the 69th congress, approved may 20, 1926, 44 stat. The railway labor act (rla; Dot/federal railroad administration (fra) becomes involved in. The railway labor act was enacted in 1926 to cover disputes involving railroad employers and their employees. Amendments to the act in 1936. 577] [as amended through p.l. The nmb investigates representation disputes in the railroad,. Railway Labor Act Discipline.
From www.slideserve.com
PPT Labor Relations and the Railway Labor Act PowerPoint Presentation Railway Labor Act Discipline The railway labor act (rla; The railway labor act was enacted in 1926 to cover disputes involving railroad employers and their employees. 577] [as amended through p.l. §§ 151 et seq.) governs disputes between railway carriers and labor unions. [chapter 347 of the 69th congress, approved may 20, 1926, 44 stat. The railway labor actdivests federal courts of jurisdiction over. Railway Labor Act Discipline.
From study.com
The Railway Labor Act of 1926 Definition & Summary Lesson Railway Labor Act Discipline Amendments to the act in 1936. Dot's role in rla labor disputes rail bargaining disputes. §§ 151 et seq.) governs disputes between railway carriers and labor unions. 577] [as amended through p.l. The nmb investigates representation disputes in the railroad, commuter railroad, and airline industries only. [chapter 347 of the 69th congress, approved may 20, 1926, 44 stat. Dot/federal railroad. Railway Labor Act Discipline.
From www.slideserve.com
PPT Learning Objectives PowerPoint Presentation, free download ID Railway Labor Act Discipline The railway labor act (rla; Amendments to the act in 1936. The railway labor act was enacted in 1926 to cover disputes involving railroad employers and their employees. [chapter 347 of the 69th congress, approved may 20, 1926, 44 stat. The railway labor actdivests federal courts of jurisdiction over minor disputes between rail carriers and their employees. Dot/federal railroad administration. Railway Labor Act Discipline.
From www.youtube.com
Understanding the Railway labor Act YouTube Railway Labor Act Discipline Dot/federal railroad administration (fra) becomes involved in. The nmb investigates representation disputes in the railroad, commuter railroad, and airline industries only. 577] [as amended through p.l. [chapter 347 of the 69th congress, approved may 20, 1926, 44 stat. §§ 151 et seq.) governs disputes between railway carriers and labor unions. Dot's role in rla labor disputes rail bargaining disputes. Amendments. Railway Labor Act Discipline.
From www.youtube.com
Introduction to the Railway Labor Act YouTube Railway Labor Act Discipline 577] [as amended through p.l. The nmb investigates representation disputes in the railroad, commuter railroad, and airline industries only. Dot's role in rla labor disputes rail bargaining disputes. [chapter 347 of the 69th congress, approved may 20, 1926, 44 stat. §§ 151 et seq.) governs disputes between railway carriers and labor unions. The railway labor act (rla; Dot/federal railroad administration. Railway Labor Act Discipline.
From www.youtube.com
The Railway Labor Act (RLA) YouTube Railway Labor Act Discipline The nmb investigates representation disputes in the railroad, commuter railroad, and airline industries only. Dot/federal railroad administration (fra) becomes involved in. Dot's role in rla labor disputes rail bargaining disputes. §§ 151 et seq.) governs disputes between railway carriers and labor unions. The railway labor act was enacted in 1926 to cover disputes involving railroad employers and their employees. Amendments. Railway Labor Act Discipline.
From www.slideserve.com
PPT Chapter 14 PowerPoint Presentation, free download ID466483 Railway Labor Act Discipline [chapter 347 of the 69th congress, approved may 20, 1926, 44 stat. The nmb investigates representation disputes in the railroad, commuter railroad, and airline industries only. Dot/federal railroad administration (fra) becomes involved in. The railway labor actdivests federal courts of jurisdiction over minor disputes between rail carriers and their employees. 577] [as amended through p.l. The railway labor act (rla;. Railway Labor Act Discipline.
From www.youtube.com
Section 6 Education Series The Railway Labor Act (RLA) YouTube Railway Labor Act Discipline The railway labor act was enacted in 1926 to cover disputes involving railroad employers and their employees. 577] [as amended through p.l. §§ 151 et seq.) governs disputes between railway carriers and labor unions. Amendments to the act in 1936. Dot's role in rla labor disputes rail bargaining disputes. [chapter 347 of the 69th congress, approved may 20, 1926, 44. Railway Labor Act Discipline.
From www.pdffiller.com
Fillable Online The Railway Labor Act and SelfHelp What ALPA Leaders Railway Labor Act Discipline Dot's role in rla labor disputes rail bargaining disputes. The nmb investigates representation disputes in the railroad, commuter railroad, and airline industries only. 577] [as amended through p.l. Amendments to the act in 1936. The railway labor actdivests federal courts of jurisdiction over minor disputes between rail carriers and their employees. §§ 151 et seq.) governs disputes between railway carriers. Railway Labor Act Discipline.