Jbl Marine Amp Ma6004 Manual . home / jbl / marine amplifiers / ma6004. if you have any problems opening files please read the download faq. All files are provided under strict licence and reproduction without prior permission or for. Jbl ma6004 download instruction manual pdf. engineered for harsh marine conditions. Page 1 ma6004 ma6002 marine audio power amplifier owner’s. Ma6004 amplifier pdf manual download. summary of contents of user manual for jbl ma6004. view and download jbl ma6004 owner's manual online.
from masterelectronicsrepair.blogspot.com
engineered for harsh marine conditions. view and download jbl ma6004 owner's manual online. Ma6004 amplifier pdf manual download. if you have any problems opening files please read the download faq. All files are provided under strict licence and reproduction without prior permission or for. Page 1 ma6004 ma6002 marine audio power amplifier owner’s. Jbl ma6004 download instruction manual pdf. summary of contents of user manual for jbl ma6004. home / jbl / marine amplifiers / ma6004.
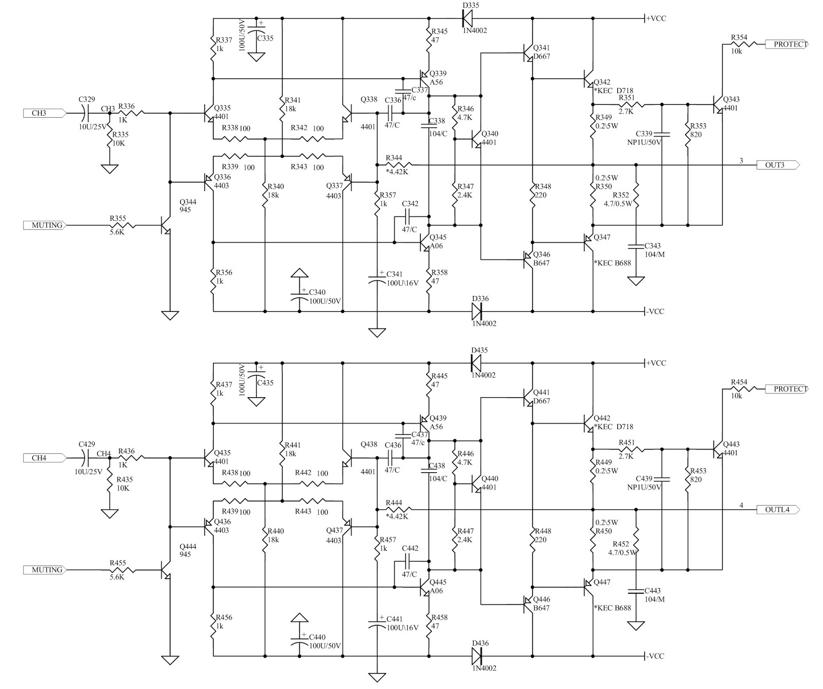
Master Electronics Repair ! JBL MA6004 MARINE SERIES SCHEMATIC
Jbl Marine Amp Ma6004 Manual Ma6004 amplifier pdf manual download. if you have any problems opening files please read the download faq. Page 1 ma6004 ma6002 marine audio power amplifier owner’s. engineered for harsh marine conditions. All files are provided under strict licence and reproduction without prior permission or for. Ma6004 amplifier pdf manual download. Jbl ma6004 download instruction manual pdf. home / jbl / marine amplifiers / ma6004. summary of contents of user manual for jbl ma6004. view and download jbl ma6004 owner's manual online.
From www.ebay.com
CP1087 JBL MA6004 320W RMS 4CHANNEL MARINE AMPLIFIER, 320W eBay Jbl Marine Amp Ma6004 Manual Page 1 ma6004 ma6002 marine audio power amplifier owner’s. home / jbl / marine amplifiers / ma6004. Ma6004 amplifier pdf manual download. All files are provided under strict licence and reproduction without prior permission or for. summary of contents of user manual for jbl ma6004. Jbl ma6004 download instruction manual pdf. if you have any problems opening. Jbl Marine Amp Ma6004 Manual.
From www.woofersetc.com
JBL MA6004 4Channel 320 Watts RMS 640 Watts Max Class AB Bridgeable Jbl Marine Amp Ma6004 Manual home / jbl / marine amplifiers / ma6004. Ma6004 amplifier pdf manual download. if you have any problems opening files please read the download faq. view and download jbl ma6004 owner's manual online. Jbl ma6004 download instruction manual pdf. engineered for harsh marine conditions. Page 1 ma6004 ma6002 marine audio power amplifier owner’s. All files are. Jbl Marine Amp Ma6004 Manual.
From www.pocomarine.com
JBL 240 Watt Marine Amplifier Poco Marine Vancouver Jbl Marine Amp Ma6004 Manual summary of contents of user manual for jbl ma6004. view and download jbl ma6004 owner's manual online. if you have any problems opening files please read the download faq. Page 1 ma6004 ma6002 marine audio power amplifier owner’s. home / jbl / marine amplifiers / ma6004. Jbl ma6004 download instruction manual pdf. engineered for harsh. Jbl Marine Amp Ma6004 Manual.
From masterelectronicsrepair.blogspot.com
Master Electronics Repair ! JBL MA6004 MARINE SERIES SCHEMATIC Jbl Marine Amp Ma6004 Manual if you have any problems opening files please read the download faq. summary of contents of user manual for jbl ma6004. engineered for harsh marine conditions. view and download jbl ma6004 owner's manual online. Page 1 ma6004 ma6002 marine audio power amplifier owner’s. Jbl ma6004 download instruction manual pdf. home / jbl / marine amplifiers. Jbl Marine Amp Ma6004 Manual.
From www.claroshop.com
Amplificador Marino Jbl 4 Canales 240 Watts Rms Ma6004 Jbl Marine Amp Ma6004 Manual engineered for harsh marine conditions. Jbl ma6004 download instruction manual pdf. Page 1 ma6004 ma6002 marine audio power amplifier owner’s. Ma6004 amplifier pdf manual download. view and download jbl ma6004 owner's manual online. summary of contents of user manual for jbl ma6004. if you have any problems opening files please read the download faq. All files. Jbl Marine Amp Ma6004 Manual.
From www.mundomax.com.br
Módulo Amplificador Marítimo 4 canais MARINE MA6004 JBL Mundomax Jbl Marine Amp Ma6004 Manual view and download jbl ma6004 owner's manual online. Jbl ma6004 download instruction manual pdf. engineered for harsh marine conditions. Ma6004 amplifier pdf manual download. if you have any problems opening files please read the download faq. Page 1 ma6004 ma6002 marine audio power amplifier owner’s. summary of contents of user manual for jbl ma6004. All files. Jbl Marine Amp Ma6004 Manual.
From elektrotanya.com
JBL MA6002 MA6004 SM Service Manual download, schematics, eeprom Jbl Marine Amp Ma6004 Manual engineered for harsh marine conditions. summary of contents of user manual for jbl ma6004. view and download jbl ma6004 owner's manual online. home / jbl / marine amplifiers / ma6004. Page 1 ma6004 ma6002 marine audio power amplifier owner’s. All files are provided under strict licence and reproduction without prior permission or for. Jbl ma6004 download. Jbl Marine Amp Ma6004 Manual.
From www.sonicelectronix.com
JBL Marine MA6004 320W RMS 4Channel Marine Amplifier Jbl Marine Amp Ma6004 Manual Jbl ma6004 download instruction manual pdf. summary of contents of user manual for jbl ma6004. home / jbl / marine amplifiers / ma6004. All files are provided under strict licence and reproduction without prior permission or for. view and download jbl ma6004 owner's manual online. Ma6004 amplifier pdf manual download. Page 1 ma6004 ma6002 marine audio power. Jbl Marine Amp Ma6004 Manual.
From www.shoppingmaritimo.com.br
Amplificador Marinizado JBL Marine MA6004 4 Canais 600w Shopping Marítimo Jbl Marine Amp Ma6004 Manual engineered for harsh marine conditions. Page 1 ma6004 ma6002 marine audio power amplifier owner’s. Jbl ma6004 download instruction manual pdf. summary of contents of user manual for jbl ma6004. Ma6004 amplifier pdf manual download. view and download jbl ma6004 owner's manual online. home / jbl / marine amplifiers / ma6004. if you have any problems. Jbl Marine Amp Ma6004 Manual.
From www.claroshop.com
Amplificador Marino Jbl 4 Canales 240 Watts Rms Ma6004 Jbl Marine Amp Ma6004 Manual view and download jbl ma6004 owner's manual online. engineered for harsh marine conditions. home / jbl / marine amplifiers / ma6004. Jbl ma6004 download instruction manual pdf. summary of contents of user manual for jbl ma6004. All files are provided under strict licence and reproduction without prior permission or for. Page 1 ma6004 ma6002 marine audio. Jbl Marine Amp Ma6004 Manual.
From www.pacificstereo.com
JBL MA6004 320W RMS 4Channel Marine Amplifier Pacific Stereo Jbl Marine Amp Ma6004 Manual Page 1 ma6004 ma6002 marine audio power amplifier owner’s. view and download jbl ma6004 owner's manual online. home / jbl / marine amplifiers / ma6004. engineered for harsh marine conditions. All files are provided under strict licence and reproduction without prior permission or for. summary of contents of user manual for jbl ma6004. Ma6004 amplifier pdf. Jbl Marine Amp Ma6004 Manual.
From www.woofersetc.com
JBL MA6004 4Channel 320 Watts RMS 640 Watts Max Class AB Bridgeable Jbl Marine Amp Ma6004 Manual view and download jbl ma6004 owner's manual online. summary of contents of user manual for jbl ma6004. Jbl ma6004 download instruction manual pdf. Ma6004 amplifier pdf manual download. home / jbl / marine amplifiers / ma6004. All files are provided under strict licence and reproduction without prior permission or for. engineered for harsh marine conditions. Page. Jbl Marine Amp Ma6004 Manual.
From www.shoppingmaritimo.com.br
Amplificador Marinizado JBL Marine MA6004 4 Canais 600w Shopping Marítimo Jbl Marine Amp Ma6004 Manual home / jbl / marine amplifiers / ma6004. Ma6004 amplifier pdf manual download. view and download jbl ma6004 owner's manual online. engineered for harsh marine conditions. summary of contents of user manual for jbl ma6004. if you have any problems opening files please read the download faq. Page 1 ma6004 ma6002 marine audio power amplifier. Jbl Marine Amp Ma6004 Manual.
From www.woofersetc.com
JBL MA6004 4Channel 320 Watts RMS 640 Watts Max Class AB Bridgeable Jbl Marine Amp Ma6004 Manual if you have any problems opening files please read the download faq. Jbl ma6004 download instruction manual pdf. Ma6004 amplifier pdf manual download. home / jbl / marine amplifiers / ma6004. summary of contents of user manual for jbl ma6004. All files are provided under strict licence and reproduction without prior permission or for. Page 1 ma6004. Jbl Marine Amp Ma6004 Manual.
From www.sonicelectronix.com
JBL Marine MA6004 320W RMS 4Channel Marine Amplifier Jbl Marine Amp Ma6004 Manual home / jbl / marine amplifiers / ma6004. summary of contents of user manual for jbl ma6004. view and download jbl ma6004 owner's manual online. All files are provided under strict licence and reproduction without prior permission or for. Page 1 ma6004 ma6002 marine audio power amplifier owner’s. Jbl ma6004 download instruction manual pdf. if you. Jbl Marine Amp Ma6004 Manual.
From www.rocktheboatmarinestereo.com
JBL MA6004 580 Watt Amplifier With 2 MS9520 6X9" Waterproof Marine Jbl Marine Amp Ma6004 Manual Ma6004 amplifier pdf manual download. Jbl ma6004 download instruction manual pdf. All files are provided under strict licence and reproduction without prior permission or for. Page 1 ma6004 ma6002 marine audio power amplifier owner’s. home / jbl / marine amplifiers / ma6004. view and download jbl ma6004 owner's manual online. if you have any problems opening files. Jbl Marine Amp Ma6004 Manual.
From electronicshelponline.blogspot.com
Electro help JBL MARINE MA6004 4 CHANNEL POWER AMPLIFIER CIRCUIT Jbl Marine Amp Ma6004 Manual Jbl ma6004 download instruction manual pdf. Page 1 ma6004 ma6002 marine audio power amplifier owner’s. home / jbl / marine amplifiers / ma6004. view and download jbl ma6004 owner's manual online. engineered for harsh marine conditions. Ma6004 amplifier pdf manual download. if you have any problems opening files please read the download faq. summary of. Jbl Marine Amp Ma6004 Manual.
From www.jbl.com.tw
MA6004 Durable 320watt 4channel Marine & Boat Amplifier Jbl Marine Amp Ma6004 Manual engineered for harsh marine conditions. if you have any problems opening files please read the download faq. Page 1 ma6004 ma6002 marine audio power amplifier owner’s. Jbl ma6004 download instruction manual pdf. Ma6004 amplifier pdf manual download. All files are provided under strict licence and reproduction without prior permission or for. home / jbl / marine amplifiers. Jbl Marine Amp Ma6004 Manual.
From masterelectronicsrepair.blogspot.com
Master Electronics Repair ! JBL MA6004 MARINE SERIES SCHEMATIC Jbl Marine Amp Ma6004 Manual Ma6004 amplifier pdf manual download. summary of contents of user manual for jbl ma6004. home / jbl / marine amplifiers / ma6004. Page 1 ma6004 ma6002 marine audio power amplifier owner’s. if you have any problems opening files please read the download faq. view and download jbl ma6004 owner's manual online. engineered for harsh marine. Jbl Marine Amp Ma6004 Manual.
From electro-medical.blogspot.com
ELECTRONIC EQUIPMENT REPAIR CENTRE JBL MA6004 Car amplifier Jbl Marine Amp Ma6004 Manual engineered for harsh marine conditions. summary of contents of user manual for jbl ma6004. home / jbl / marine amplifiers / ma6004. Page 1 ma6004 ma6002 marine audio power amplifier owner’s. if you have any problems opening files please read the download faq. Ma6004 amplifier pdf manual download. view and download jbl ma6004 owner's manual. Jbl Marine Amp Ma6004 Manual.
From www.onlinecarstereo.com
JBL MA6004 320 Watts Max Power A/B Class 4Channel Marine Amplifier at Jbl Marine Amp Ma6004 Manual summary of contents of user manual for jbl ma6004. if you have any problems opening files please read the download faq. Ma6004 amplifier pdf manual download. view and download jbl ma6004 owner's manual online. home / jbl / marine amplifiers / ma6004. Page 1 ma6004 ma6002 marine audio power amplifier owner’s. engineered for harsh marine. Jbl Marine Amp Ma6004 Manual.
From www.ryda.com.au
JBL MA6004 4 CH Marine Amplifier RYDA 298.85 Jbl Marine Amp Ma6004 Manual home / jbl / marine amplifiers / ma6004. engineered for harsh marine conditions. if you have any problems opening files please read the download faq. summary of contents of user manual for jbl ma6004. Page 1 ma6004 ma6002 marine audio power amplifier owner’s. view and download jbl ma6004 owner's manual online. Jbl ma6004 download instruction. Jbl Marine Amp Ma6004 Manual.
From masterelectronicsrepair.blogspot.com
Master Electronics Repair ! JBL MA6004 MARINE SERIES SCHEMATIC Jbl Marine Amp Ma6004 Manual Ma6004 amplifier pdf manual download. All files are provided under strict licence and reproduction without prior permission or for. Page 1 ma6004 ma6002 marine audio power amplifier owner’s. if you have any problems opening files please read the download faq. summary of contents of user manual for jbl ma6004. view and download jbl ma6004 owner's manual online.. Jbl Marine Amp Ma6004 Manual.
From www.hifiengine.com
JBL MA6004 4Channel Marine Power Amplifier Manual HiFi Engine Jbl Marine Amp Ma6004 Manual Jbl ma6004 download instruction manual pdf. Page 1 ma6004 ma6002 marine audio power amplifier owner’s. summary of contents of user manual for jbl ma6004. home / jbl / marine amplifiers / ma6004. All files are provided under strict licence and reproduction without prior permission or for. if you have any problems opening files please read the download. Jbl Marine Amp Ma6004 Manual.
From audio.manualsonline.com
JBL Stereo Amplifier MA6004 User's Guide Jbl Marine Amp Ma6004 Manual Ma6004 amplifier pdf manual download. All files are provided under strict licence and reproduction without prior permission or for. if you have any problems opening files please read the download faq. home / jbl / marine amplifiers / ma6004. engineered for harsh marine conditions. view and download jbl ma6004 owner's manual online. Jbl ma6004 download instruction. Jbl Marine Amp Ma6004 Manual.
From www.rocktheboatmarinestereo.com
JBL MA6004 580 Watt Amplifier With 4 MS6520 6.5" Waterproof Marine Jbl Marine Amp Ma6004 Manual home / jbl / marine amplifiers / ma6004. summary of contents of user manual for jbl ma6004. view and download jbl ma6004 owner's manual online. if you have any problems opening files please read the download faq. engineered for harsh marine conditions. All files are provided under strict licence and reproduction without prior permission or. Jbl Marine Amp Ma6004 Manual.
From www.rocktheboatmarinestereo.com
JBL MA6004 580 Watt Amplifier With 4 MS6510 6.5" Waterproof Marine Jbl Marine Amp Ma6004 Manual view and download jbl ma6004 owner's manual online. Jbl ma6004 download instruction manual pdf. Page 1 ma6004 ma6002 marine audio power amplifier owner’s. home / jbl / marine amplifiers / ma6004. summary of contents of user manual for jbl ma6004. engineered for harsh marine conditions. if you have any problems opening files please read the. Jbl Marine Amp Ma6004 Manual.
From www.amazon.com
NEW HeavyDuty Class AB JBL 320W Amplifier Car Audio 4 Jbl Marine Amp Ma6004 Manual engineered for harsh marine conditions. view and download jbl ma6004 owner's manual online. if you have any problems opening files please read the download faq. Jbl ma6004 download instruction manual pdf. Ma6004 amplifier pdf manual download. home / jbl / marine amplifiers / ma6004. summary of contents of user manual for jbl ma6004. All files. Jbl Marine Amp Ma6004 Manual.
From www.sonicelectronix.com
JBL Marine MA6004 320W RMS 4Channel Marine Amplifier Jbl Marine Amp Ma6004 Manual home / jbl / marine amplifiers / ma6004. All files are provided under strict licence and reproduction without prior permission or for. Jbl ma6004 download instruction manual pdf. if you have any problems opening files please read the download faq. Page 1 ma6004 ma6002 marine audio power amplifier owner’s. summary of contents of user manual for jbl. Jbl Marine Amp Ma6004 Manual.
From electronicshelponline.blogspot.com
JBL MARINE MA6004 4 CHANNEL POWER AMPLIFIER CIRCUIT DIAGRAM Jbl Marine Amp Ma6004 Manual summary of contents of user manual for jbl ma6004. All files are provided under strict licence and reproduction without prior permission or for. engineered for harsh marine conditions. home / jbl / marine amplifiers / ma6004. Jbl ma6004 download instruction manual pdf. view and download jbl ma6004 owner's manual online. if you have any problems. Jbl Marine Amp Ma6004 Manual.
From masterelectronicsrepair.blogspot.com
Master Electronics Repair ! JBL MA6004 MARINE SERIES SCHEMATIC Jbl Marine Amp Ma6004 Manual All files are provided under strict licence and reproduction without prior permission or for. Jbl ma6004 download instruction manual pdf. Ma6004 amplifier pdf manual download. summary of contents of user manual for jbl ma6004. if you have any problems opening files please read the download faq. view and download jbl ma6004 owner's manual online. home /. Jbl Marine Amp Ma6004 Manual.
From id.jbl.com
MA6004 Durable 320watt 4channel Marine & Boat Amplifier Jbl Marine Amp Ma6004 Manual All files are provided under strict licence and reproduction without prior permission or for. home / jbl / marine amplifiers / ma6004. if you have any problems opening files please read the download faq. Page 1 ma6004 ma6002 marine audio power amplifier owner’s. summary of contents of user manual for jbl ma6004. Ma6004 amplifier pdf manual download.. Jbl Marine Amp Ma6004 Manual.
From www.manualslib.com
JBL MA6004 OWNER'S MANUAL Pdf Download ManualsLib Jbl Marine Amp Ma6004 Manual view and download jbl ma6004 owner's manual online. home / jbl / marine amplifiers / ma6004. Jbl ma6004 download instruction manual pdf. summary of contents of user manual for jbl ma6004. All files are provided under strict licence and reproduction without prior permission or for. if you have any problems opening files please read the download. Jbl Marine Amp Ma6004 Manual.
From audio.manualsonline.com
JBL Stereo Amplifier MA6004 User Guide Jbl Marine Amp Ma6004 Manual All files are provided under strict licence and reproduction without prior permission or for. summary of contents of user manual for jbl ma6004. view and download jbl ma6004 owner's manual online. Page 1 ma6004 ma6002 marine audio power amplifier owner’s. Ma6004 amplifier pdf manual download. home / jbl / marine amplifiers / ma6004. Jbl ma6004 download instruction. Jbl Marine Amp Ma6004 Manual.
From www.woofersetc.com
JBL MA6004 4Channel 320 Watts RMS 640 Watts Max Class AB Bridgeable Jbl Marine Amp Ma6004 Manual home / jbl / marine amplifiers / ma6004. view and download jbl ma6004 owner's manual online. if you have any problems opening files please read the download faq. Ma6004 amplifier pdf manual download. Jbl ma6004 download instruction manual pdf. Page 1 ma6004 ma6002 marine audio power amplifier owner’s. summary of contents of user manual for jbl. Jbl Marine Amp Ma6004 Manual.