Ob Models With Examples . The autocratic model, the custodial model, the supportive model, the collegial model, and the gadget model. Obviously, a number of factors come together to determine this behavior and its organizational consequences. Factors that drive employees to perform at their best. The most widely accepted model of ob consists of three interrelated levels: In order to understand the origins and characteristics of these factors, it is necessary to have a model that organizes and simplifies the variables involved. The examples include the autocratic model in manufacturing industries, the collegial model in technology startups, the supportive model in. In this article, we will explore the subsequent models of organizational behavior: Motivated employees are more productive, creative, and committed to achieving organizational goals. (1) micro (the individual level), (2) meso (the group level), and. From these broad theories, five specific models of organizational behavior developed:
from www.slideshare.net
From these broad theories, five specific models of organizational behavior developed: In this article, we will explore the subsequent models of organizational behavior: The most widely accepted model of ob consists of three interrelated levels: Motivated employees are more productive, creative, and committed to achieving organizational goals. In order to understand the origins and characteristics of these factors, it is necessary to have a model that organizes and simplifies the variables involved. The autocratic model, the custodial model, the supportive model, the collegial model, and the gadget model. Factors that drive employees to perform at their best. Obviously, a number of factors come together to determine this behavior and its organizational consequences. The examples include the autocratic model in manufacturing industries, the collegial model in technology startups, the supportive model in. (1) micro (the individual level), (2) meso (the group level), and.
Models of Organizational Behavior (OB)
Ob Models With Examples (1) micro (the individual level), (2) meso (the group level), and. (1) micro (the individual level), (2) meso (the group level), and. In this article, we will explore the subsequent models of organizational behavior: Obviously, a number of factors come together to determine this behavior and its organizational consequences. Motivated employees are more productive, creative, and committed to achieving organizational goals. The most widely accepted model of ob consists of three interrelated levels: The autocratic model, the custodial model, the supportive model, the collegial model, and the gadget model. In order to understand the origins and characteristics of these factors, it is necessary to have a model that organizes and simplifies the variables involved. The examples include the autocratic model in manufacturing industries, the collegial model in technology startups, the supportive model in. From these broad theories, five specific models of organizational behavior developed: Factors that drive employees to perform at their best.
From www.studocu.com
BBA4TH (Models of OB) lecture notes MODELS OF OB Models of Ob Models With Examples In this article, we will explore the subsequent models of organizational behavior: Obviously, a number of factors come together to determine this behavior and its organizational consequences. The examples include the autocratic model in manufacturing industries, the collegial model in technology startups, the supportive model in. In order to understand the origins and characteristics of these factors, it is necessary. Ob Models With Examples.
From www.sketchbubble.com
A Basic OB Model PowerPoint and Google Slides Template PPT Slides Ob Models With Examples The examples include the autocratic model in manufacturing industries, the collegial model in technology startups, the supportive model in. The most widely accepted model of ob consists of three interrelated levels: In this article, we will explore the subsequent models of organizational behavior: From these broad theories, five specific models of organizational behavior developed: Motivated employees are more productive, creative,. Ob Models With Examples.
From www.slideserve.com
PPT MGT 321 Organizational Behavior PowerPoint Presentation, free Ob Models With Examples Factors that drive employees to perform at their best. In this article, we will explore the subsequent models of organizational behavior: The most widely accepted model of ob consists of three interrelated levels: From these broad theories, five specific models of organizational behavior developed: In order to understand the origins and characteristics of these factors, it is necessary to have. Ob Models With Examples.
From www.slideserve.com
PPT Robbins & Judge Organizational Behavior 13th Edition PowerPoint Ob Models With Examples Factors that drive employees to perform at their best. From these broad theories, five specific models of organizational behavior developed: (1) micro (the individual level), (2) meso (the group level), and. The most widely accepted model of ob consists of three interrelated levels: Motivated employees are more productive, creative, and committed to achieving organizational goals. In order to understand the. Ob Models With Examples.
From www.sketchbubble.com
A Basic OB Model PowerPoint and Google Slides Template PPT Slides Ob Models With Examples Motivated employees are more productive, creative, and committed to achieving organizational goals. In this article, we will explore the subsequent models of organizational behavior: The examples include the autocratic model in manufacturing industries, the collegial model in technology startups, the supportive model in. In order to understand the origins and characteristics of these factors, it is necessary to have a. Ob Models With Examples.
From www.pinterest.de
A Basic OB Model in 2021 Business powerpoint templates Ob Models With Examples Motivated employees are more productive, creative, and committed to achieving organizational goals. The examples include the autocratic model in manufacturing industries, the collegial model in technology startups, the supportive model in. Factors that drive employees to perform at their best. From these broad theories, five specific models of organizational behavior developed: (1) micro (the individual level), (2) meso (the group. Ob Models With Examples.
From www.slideserve.com
PPT Chapter 1 PowerPoint Presentation, free download ID1182563 Ob Models With Examples Obviously, a number of factors come together to determine this behavior and its organizational consequences. In order to understand the origins and characteristics of these factors, it is necessary to have a model that organizes and simplifies the variables involved. (1) micro (the individual level), (2) meso (the group level), and. The autocratic model, the custodial model, the supportive model,. Ob Models With Examples.
From www.slideshare.net
Organizational Behavior (An Overview) Ob Models With Examples In this article, we will explore the subsequent models of organizational behavior: The most widely accepted model of ob consists of three interrelated levels: Factors that drive employees to perform at their best. The examples include the autocratic model in manufacturing industries, the collegial model in technology startups, the supportive model in. Motivated employees are more productive, creative, and committed. Ob Models With Examples.
From www.slideserve.com
PPT Models of Organizational Behavior PowerPoint Presentation ID Ob Models With Examples The most widely accepted model of ob consists of three interrelated levels: In order to understand the origins and characteristics of these factors, it is necessary to have a model that organizes and simplifies the variables involved. (1) micro (the individual level), (2) meso (the group level), and. The examples include the autocratic model in manufacturing industries, the collegial model. Ob Models With Examples.
From www.slideserve.com
PPT What is Organizational Behavior? PowerPoint Presentation, free Ob Models With Examples Factors that drive employees to perform at their best. From these broad theories, five specific models of organizational behavior developed: In order to understand the origins and characteristics of these factors, it is necessary to have a model that organizes and simplifies the variables involved. Obviously, a number of factors come together to determine this behavior and its organizational consequences.. Ob Models With Examples.
From www.slideserve.com
PPT Organizational Behavior PowerPoint Presentation, free download Ob Models With Examples In order to understand the origins and characteristics of these factors, it is necessary to have a model that organizes and simplifies the variables involved. Factors that drive employees to perform at their best. In this article, we will explore the subsequent models of organizational behavior: (1) micro (the individual level), (2) meso (the group level), and. The most widely. Ob Models With Examples.
From www.slideserve.com
PPT Organizational Behavior A Basic Concepts PowerPoint Presentation Ob Models With Examples The examples include the autocratic model in manufacturing industries, the collegial model in technology startups, the supportive model in. From these broad theories, five specific models of organizational behavior developed: (1) micro (the individual level), (2) meso (the group level), and. In order to understand the origins and characteristics of these factors, it is necessary to have a model that. Ob Models With Examples.
From present5.com
A Basic OB Model Inputs Individual Level Ob Models With Examples Factors that drive employees to perform at their best. The examples include the autocratic model in manufacturing industries, the collegial model in technology startups, the supportive model in. The most widely accepted model of ob consists of three interrelated levels: In this article, we will explore the subsequent models of organizational behavior: Obviously, a number of factors come together to. Ob Models With Examples.
From www.collidu.com
Basic OB Model PowerPoint Presentation Slides PPT Template Ob Models With Examples Motivated employees are more productive, creative, and committed to achieving organizational goals. The examples include the autocratic model in manufacturing industries, the collegial model in technology startups, the supportive model in. The most widely accepted model of ob consists of three interrelated levels: The autocratic model, the custodial model, the supportive model, the collegial model, and the gadget model. Factors. Ob Models With Examples.
From www.slideserve.com
PPT ORGANIZATIONAL BEHAVIOR PowerPoint Presentation, free download Ob Models With Examples The most widely accepted model of ob consists of three interrelated levels: Obviously, a number of factors come together to determine this behavior and its organizational consequences. Factors that drive employees to perform at their best. Motivated employees are more productive, creative, and committed to achieving organizational goals. From these broad theories, five specific models of organizational behavior developed: The. Ob Models With Examples.
From www.slideserve.com
PPT Chapter 1 What Is Organizational Behavior? PowerPoint Ob Models With Examples From these broad theories, five specific models of organizational behavior developed: Obviously, a number of factors come together to determine this behavior and its organizational consequences. In this article, we will explore the subsequent models of organizational behavior: Factors that drive employees to perform at their best. Motivated employees are more productive, creative, and committed to achieving organizational goals. The. Ob Models With Examples.
From www.scribd.com
OB MODEL1 Organizational Behavior Attitude (Psychology) Ob Models With Examples The autocratic model, the custodial model, the supportive model, the collegial model, and the gadget model. Motivated employees are more productive, creative, and committed to achieving organizational goals. The examples include the autocratic model in manufacturing industries, the collegial model in technology startups, the supportive model in. Obviously, a number of factors come together to determine this behavior and its. Ob Models With Examples.
From www.slideshare.net
Ob1 unit 2 chapter 6 ob models Ob Models With Examples (1) micro (the individual level), (2) meso (the group level), and. Factors that drive employees to perform at their best. The autocratic model, the custodial model, the supportive model, the collegial model, and the gadget model. In this article, we will explore the subsequent models of organizational behavior: The most widely accepted model of ob consists of three interrelated levels:. Ob Models With Examples.
From www.iedunote.com
Organizational Behavior Explained Definition, Importance, Nature, Model Ob Models With Examples Factors that drive employees to perform at their best. In this article, we will explore the subsequent models of organizational behavior: Motivated employees are more productive, creative, and committed to achieving organizational goals. The autocratic model, the custodial model, the supportive model, the collegial model, and the gadget model. From these broad theories, five specific models of organizational behavior developed:. Ob Models With Examples.
From www.scribd.com
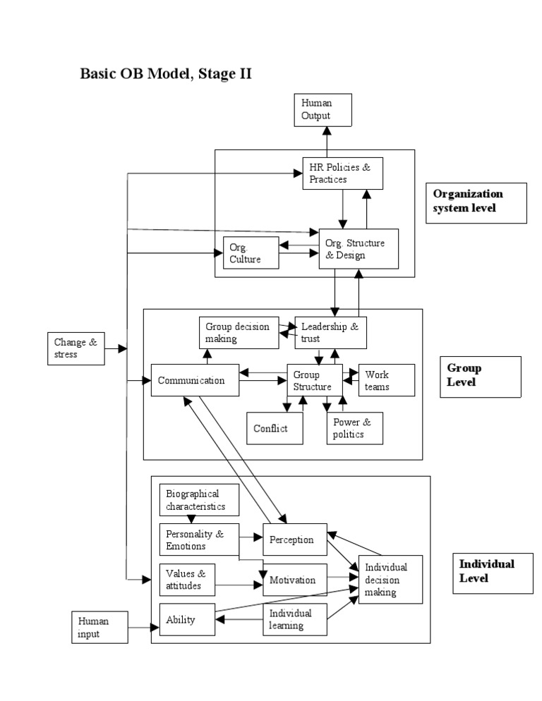
Basic OB Model, Stage II Earth & Life Sciences Neuroscience Ob Models With Examples Motivated employees are more productive, creative, and committed to achieving organizational goals. (1) micro (the individual level), (2) meso (the group level), and. The examples include the autocratic model in manufacturing industries, the collegial model in technology startups, the supportive model in. In order to understand the origins and characteristics of these factors, it is necessary to have a model. Ob Models With Examples.
From www.youtube.com
Organizational Behavior( OB) Models of OB example/ score more/marks Ob Models With Examples Motivated employees are more productive, creative, and committed to achieving organizational goals. Factors that drive employees to perform at their best. The examples include the autocratic model in manufacturing industries, the collegial model in technology startups, the supportive model in. The most widely accepted model of ob consists of three interrelated levels: Obviously, a number of factors come together to. Ob Models With Examples.
From www.slideserve.com
PPT Chapter 1 What is Organizational Behavior? PowerPoint Ob Models With Examples The examples include the autocratic model in manufacturing industries, the collegial model in technology startups, the supportive model in. Factors that drive employees to perform at their best. From these broad theories, five specific models of organizational behavior developed: (1) micro (the individual level), (2) meso (the group level), and. Obviously, a number of factors come together to determine this. Ob Models With Examples.
From www.cxmaster.biz
An Introduction to Organizational Behaviour CX Master Ob Models With Examples The autocratic model, the custodial model, the supportive model, the collegial model, and the gadget model. Obviously, a number of factors come together to determine this behavior and its organizational consequences. Factors that drive employees to perform at their best. The examples include the autocratic model in manufacturing industries, the collegial model in technology startups, the supportive model in. The. Ob Models With Examples.
From www.slideshare.net
Models of Organizational Behavior (OB) Ob Models With Examples Factors that drive employees to perform at their best. The most widely accepted model of ob consists of three interrelated levels: The autocratic model, the custodial model, the supportive model, the collegial model, and the gadget model. Motivated employees are more productive, creative, and committed to achieving organizational goals. Obviously, a number of factors come together to determine this behavior. Ob Models With Examples.
From www.youtube.com
Models of OB, OB8 OrganisationalBehaviour OB YouTube Ob Models With Examples The autocratic model, the custodial model, the supportive model, the collegial model, and the gadget model. The most widely accepted model of ob consists of three interrelated levels: In this article, we will explore the subsequent models of organizational behavior: (1) micro (the individual level), (2) meso (the group level), and. Obviously, a number of factors come together to determine. Ob Models With Examples.
From www.sketchbubble.com
A Basic OB Model PowerPoint and Google Slides Template PPT Slides Ob Models With Examples In order to understand the origins and characteristics of these factors, it is necessary to have a model that organizes and simplifies the variables involved. The most widely accepted model of ob consists of three interrelated levels: The autocratic model, the custodial model, the supportive model, the collegial model, and the gadget model. (1) micro (the individual level), (2) meso. Ob Models With Examples.
From www.slideshare.net
Models of OB Ob Models With Examples Obviously, a number of factors come together to determine this behavior and its organizational consequences. In this article, we will explore the subsequent models of organizational behavior: In order to understand the origins and characteristics of these factors, it is necessary to have a model that organizes and simplifies the variables involved. Motivated employees are more productive, creative, and committed. Ob Models With Examples.
From www.researchgate.net
Basic OB Model, Stage 2, (Robbins S.P., et.al, 2009) Download Ob Models With Examples In this article, we will explore the subsequent models of organizational behavior: In order to understand the origins and characteristics of these factors, it is necessary to have a model that organizes and simplifies the variables involved. The examples include the autocratic model in manufacturing industries, the collegial model in technology startups, the supportive model in. Obviously, a number of. Ob Models With Examples.
From www.collidu.com
Basic OB Model PowerPoint Presentation Slides PPT Template Ob Models With Examples Obviously, a number of factors come together to determine this behavior and its organizational consequences. (1) micro (the individual level), (2) meso (the group level), and. The autocratic model, the custodial model, the supportive model, the collegial model, and the gadget model. Factors that drive employees to perform at their best. Motivated employees are more productive, creative, and committed to. Ob Models With Examples.
From www.slideshare.net
Models Of Organizational Behavior Ob Models With Examples (1) micro (the individual level), (2) meso (the group level), and. Motivated employees are more productive, creative, and committed to achieving organizational goals. The most widely accepted model of ob consists of three interrelated levels: Factors that drive employees to perform at their best. In this article, we will explore the subsequent models of organizational behavior: The examples include the. Ob Models With Examples.
From jomrcr.svbtle.com
[notes] Organizational Behavior (raw) Ob Models With Examples The autocratic model, the custodial model, the supportive model, the collegial model, and the gadget model. Obviously, a number of factors come together to determine this behavior and its organizational consequences. Motivated employees are more productive, creative, and committed to achieving organizational goals. (1) micro (the individual level), (2) meso (the group level), and. Factors that drive employees to perform. Ob Models With Examples.
From www.slideserve.com
PPT Chapter 1 Introduction to Organizational Behavior PowerPoint Ob Models With Examples Factors that drive employees to perform at their best. The most widely accepted model of ob consists of three interrelated levels: (1) micro (the individual level), (2) meso (the group level), and. In this article, we will explore the subsequent models of organizational behavior: From these broad theories, five specific models of organizational behavior developed: In order to understand the. Ob Models With Examples.
From present5.com
A Basic OB Model Individual Level Ob Models With Examples The examples include the autocratic model in manufacturing industries, the collegial model in technology startups, the supportive model in. The most widely accepted model of ob consists of three interrelated levels: The autocratic model, the custodial model, the supportive model, the collegial model, and the gadget model. Obviously, a number of factors come together to determine this behavior and its. Ob Models With Examples.
From raneeqf-images.blogspot.com
Organizational Behavior / Models Of Organizational Behaviour Ob Models With Examples The autocratic model, the custodial model, the supportive model, the collegial model, and the gadget model. The most widely accepted model of ob consists of three interrelated levels: Obviously, a number of factors come together to determine this behavior and its organizational consequences. (1) micro (the individual level), (2) meso (the group level), and. Motivated employees are more productive, creative,. Ob Models With Examples.
From present5.com
A Basic OB Model Individual Level Ob Models With Examples Obviously, a number of factors come together to determine this behavior and its organizational consequences. Factors that drive employees to perform at their best. In order to understand the origins and characteristics of these factors, it is necessary to have a model that organizes and simplifies the variables involved. The most widely accepted model of ob consists of three interrelated. Ob Models With Examples.