Flow Labs Appointment . Make an appointment online or contact the fertility clinic to consult a fertility specialist. For other tests or locations, use your local booking process or. You need to login with singpass to use this service for scheduled appointments. Please register with us online to book an appointment. Flowlabs is a service that allows you to order and pay for fertility tests online, such as semen analysis. Find a condition or treatment, a. View, change or cancel your clinic appointments at singhealth specialist clinics and polyclinics. Book your lab or ecg appointments online for some locations in saskatchewan. You can also book an appointment,. Book an appointment online with a doctor at any of the singhealth polyclinics in singapore. You can order online, collect at. Flowlabs does not take appointments over the phone or by email.
from simplyscheduleappointments.com
You can order online, collect at. For other tests or locations, use your local booking process or. Please register with us online to book an appointment. You need to login with singpass to use this service for scheduled appointments. Find a condition or treatment, a. Book your lab or ecg appointments online for some locations in saskatchewan. View, change or cancel your clinic appointments at singhealth specialist clinics and polyclinics. Book an appointment online with a doctor at any of the singhealth polyclinics in singapore. Flowlabs is a service that allows you to order and pay for fertility tests online, such as semen analysis. You can also book an appointment,.
Booking Flows Simply Schedule Appointments
Flow Labs Appointment Book your lab or ecg appointments online for some locations in saskatchewan. Make an appointment online or contact the fertility clinic to consult a fertility specialist. Book an appointment online with a doctor at any of the singhealth polyclinics in singapore. For other tests or locations, use your local booking process or. Flowlabs does not take appointments over the phone or by email. View, change or cancel your clinic appointments at singhealth specialist clinics and polyclinics. Please register with us online to book an appointment. Find a condition or treatment, a. You can order online, collect at. You can also book an appointment,. Flowlabs is a service that allows you to order and pay for fertility tests online, such as semen analysis. Book your lab or ecg appointments online for some locations in saskatchewan. You need to login with singpass to use this service for scheduled appointments.
From www.twilio.com
Send Appointment Reminders with Twilio Studio Twilio Flow Labs Appointment Find a condition or treatment, a. Book your lab or ecg appointments online for some locations in saskatchewan. For other tests or locations, use your local booking process or. Flowlabs is a service that allows you to order and pay for fertility tests online, such as semen analysis. Flowlabs does not take appointments over the phone or by email. Make. Flow Labs Appointment.
From www.flowlabs.ai
Flow Labs Flow Labs Appointment You can also book an appointment,. You need to login with singpass to use this service for scheduled appointments. Book an appointment online with a doctor at any of the singhealth polyclinics in singapore. Make an appointment online or contact the fertility clinic to consult a fertility specialist. Flowlabs is a service that allows you to order and pay for. Flow Labs Appointment.
From www.tomtom.com
Flow Labs TomTom Flow Labs Appointment Make an appointment online or contact the fertility clinic to consult a fertility specialist. For other tests or locations, use your local booking process or. View, change or cancel your clinic appointments at singhealth specialist clinics and polyclinics. You can also book an appointment,. Find a condition or treatment, a. Book your lab or ecg appointments online for some locations. Flow Labs Appointment.
From gruenderplattform.de
Lerne von echten PitchDecks Flow Labs Appointment View, change or cancel your clinic appointments at singhealth specialist clinics and polyclinics. Book your lab or ecg appointments online for some locations in saskatchewan. Flowlabs does not take appointments over the phone or by email. Find a condition or treatment, a. You can order online, collect at. You can also book an appointment,. For other tests or locations, use. Flow Labs Appointment.
From www.researchgate.net
Flow chart of patients seeking an appointment, starting and completing Flow Labs Appointment You need to login with singpass to use this service for scheduled appointments. Find a condition or treatment, a. Flowlabs is a service that allows you to order and pay for fertility tests online, such as semen analysis. For other tests or locations, use your local booking process or. Please register with us online to book an appointment. You can. Flow Labs Appointment.
From mavink.com
Data Flow Diagram Of Appointment System Flow Labs Appointment View, change or cancel your clinic appointments at singhealth specialist clinics and polyclinics. You need to login with singpass to use this service for scheduled appointments. Make an appointment online or contact the fertility clinic to consult a fertility specialist. Please register with us online to book an appointment. You can order online, collect at. Book an appointment online with. Flow Labs Appointment.
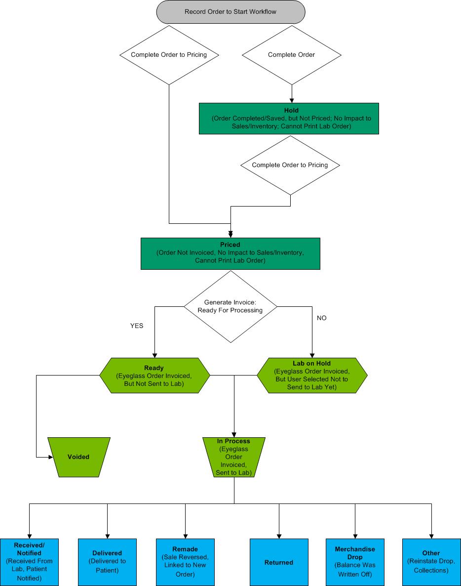
From help.eyefinity.com
Understanding Order Workflow and Statuses Flow Labs Appointment Make an appointment online or contact the fertility clinic to consult a fertility specialist. Flowlabs does not take appointments over the phone or by email. Book an appointment online with a doctor at any of the singhealth polyclinics in singapore. Please register with us online to book an appointment. View, change or cancel your clinic appointments at singhealth specialist clinics. Flow Labs Appointment.
From itsourcecode.com
DFD for Doctor Appointment System Data Flow Diagrams Flow Labs Appointment Flowlabs does not take appointments over the phone or by email. You can also book an appointment,. Please register with us online to book an appointment. You can order online, collect at. For other tests or locations, use your local booking process or. View, change or cancel your clinic appointments at singhealth specialist clinics and polyclinics. Find a condition or. Flow Labs Appointment.
From www.coursehero.com
[Solved] Lab 2 (Week 4) Data Flow Diagram for Medical Center of DeVry Flow Labs Appointment Please register with us online to book an appointment. You need to login with singpass to use this service for scheduled appointments. Flowlabs is a service that allows you to order and pay for fertility tests online, such as semen analysis. You can order online, collect at. Book your lab or ecg appointments online for some locations in saskatchewan. You. Flow Labs Appointment.
From industrialapplications.lbl.gov
Reacting Flow Applications Lab Industrial Applications Flow Labs Appointment You can order online, collect at. Make an appointment online or contact the fertility clinic to consult a fertility specialist. Flowlabs is a service that allows you to order and pay for fertility tests online, such as semen analysis. Book your lab or ecg appointments online for some locations in saskatchewan. Find a condition or treatment, a. For other tests. Flow Labs Appointment.
From www.infact.co.nz
Flow Lab inFact Limited New Zealand Flow Labs Appointment You can also book an appointment,. View, change or cancel your clinic appointments at singhealth specialist clinics and polyclinics. Book your lab or ecg appointments online for some locations in saskatchewan. Find a condition or treatment, a. You need to login with singpass to use this service for scheduled appointments. Make an appointment online or contact the fertility clinic to. Flow Labs Appointment.
From simplyscheduleappointments.com
First Available Flow Simply Schedule Appointments Flow Labs Appointment Book your lab or ecg appointments online for some locations in saskatchewan. Please register with us online to book an appointment. View, change or cancel your clinic appointments at singhealth specialist clinics and polyclinics. Flowlabs is a service that allows you to order and pay for fertility tests online, such as semen analysis. For other tests or locations, use your. Flow Labs Appointment.
From mungfali.com
Lab Procedure Flow Chart Flow Labs Appointment Please register with us online to book an appointment. Flowlabs is a service that allows you to order and pay for fertility tests online, such as semen analysis. Find a condition or treatment, a. Make an appointment online or contact the fertility clinic to consult a fertility specialist. View, change or cancel your clinic appointments at singhealth specialist clinics and. Flow Labs Appointment.
From mavink.com
Appointment System Flowchart Flow Labs Appointment Book an appointment online with a doctor at any of the singhealth polyclinics in singapore. Book your lab or ecg appointments online for some locations in saskatchewan. For other tests or locations, use your local booking process or. Please register with us online to book an appointment. View, change or cancel your clinic appointments at singhealth specialist clinics and polyclinics.. Flow Labs Appointment.
From skygate.nl
Showroom Flow Lab Rotterdam Skygate Flow Labs Appointment Find a condition or treatment, a. Please register with us online to book an appointment. You need to login with singpass to use this service for scheduled appointments. Make an appointment online or contact the fertility clinic to consult a fertility specialist. Book your lab or ecg appointments online for some locations in saskatchewan. View, change or cancel your clinic. Flow Labs Appointment.
From mavink.com
Appointment Flowchart Flow Labs Appointment View, change or cancel your clinic appointments at singhealth specialist clinics and polyclinics. For other tests or locations, use your local booking process or. You need to login with singpass to use this service for scheduled appointments. Make an appointment online or contact the fertility clinic to consult a fertility specialist. Book an appointment online with a doctor at any. Flow Labs Appointment.
From simplyscheduleappointments.com
Booking Flows Simply Schedule Appointments Flow Labs Appointment You can also book an appointment,. Flowlabs does not take appointments over the phone or by email. You need to login with singpass to use this service for scheduled appointments. For other tests or locations, use your local booking process or. You can order online, collect at. Please register with us online to book an appointment. Book your lab or. Flow Labs Appointment.
From www.pinterest.es
Data Flow Diagram For Doctor Appointment System Doctor Appointment Flow Labs Appointment Book your lab or ecg appointments online for some locations in saskatchewan. For other tests or locations, use your local booking process or. Please register with us online to book an appointment. View, change or cancel your clinic appointments at singhealth specialist clinics and polyclinics. Make an appointment online or contact the fertility clinic to consult a fertility specialist. Find. Flow Labs Appointment.
From kickitnaturally.com
Beet Flow Supplement from Empirical Labs Flow Labs Appointment Flowlabs is a service that allows you to order and pay for fertility tests online, such as semen analysis. Find a condition or treatment, a. View, change or cancel your clinic appointments at singhealth specialist clinics and polyclinics. Please register with us online to book an appointment. You can also book an appointment,. You can order online, collect at. Flowlabs. Flow Labs Appointment.
From www.facebook.com
Flow Labs Home Flow Labs Appointment Make an appointment online or contact the fertility clinic to consult a fertility specialist. Flowlabs is a service that allows you to order and pay for fertility tests online, such as semen analysis. You can order online, collect at. Find a condition or treatment, a. Book an appointment online with a doctor at any of the singhealth polyclinics in singapore.. Flow Labs Appointment.
From www.pinterest.com
Appointment System Use Case Diagram Example Flow Labs Appointment Flowlabs does not take appointments over the phone or by email. Flowlabs is a service that allows you to order and pay for fertility tests online, such as semen analysis. For other tests or locations, use your local booking process or. You can also book an appointment,. You can order online, collect at. Book an appointment online with a doctor. Flow Labs Appointment.
From www.researchgate.net
Appointment booking process flow. Download Scientific Diagram Flow Labs Appointment For other tests or locations, use your local booking process or. View, change or cancel your clinic appointments at singhealth specialist clinics and polyclinics. Please register with us online to book an appointment. Flowlabs does not take appointments over the phone or by email. You can order online, collect at. You can also book an appointment,. Find a condition or. Flow Labs Appointment.
From www.flowlabs.ai
Flow Labs Flow Labs Appointment You can also book an appointment,. Book an appointment online with a doctor at any of the singhealth polyclinics in singapore. You need to login with singpass to use this service for scheduled appointments. Flowlabs does not take appointments over the phone or by email. For other tests or locations, use your local booking process or. Please register with us. Flow Labs Appointment.
From mavink.com
Appointment System Flowchart Flow Labs Appointment View, change or cancel your clinic appointments at singhealth specialist clinics and polyclinics. You need to login with singpass to use this service for scheduled appointments. Book your lab or ecg appointments online for some locations in saskatchewan. Flowlabs does not take appointments over the phone or by email. Make an appointment online or contact the fertility clinic to consult. Flow Labs Appointment.
From www.researchgate.net
Patient Flow Diagram. Download Scientific Diagram Flow Labs Appointment You can also book an appointment,. You can order online, collect at. Book your lab or ecg appointments online for some locations in saskatchewan. Flowlabs does not take appointments over the phone or by email. You need to login with singpass to use this service for scheduled appointments. For other tests or locations, use your local booking process or. Please. Flow Labs Appointment.
From dribbble.com
Appointment booking flow by aditya udayakumar on Dribbble Flow Labs Appointment You can also book an appointment,. For other tests or locations, use your local booking process or. You need to login with singpass to use this service for scheduled appointments. Please register with us online to book an appointment. Flowlabs does not take appointments over the phone or by email. Book your lab or ecg appointments online for some locations. Flow Labs Appointment.
From classpass.pt
Flow Lab Melbourne lê avaliações e reserva aulas na ClassPass Flow Labs Appointment Please register with us online to book an appointment. Find a condition or treatment, a. View, change or cancel your clinic appointments at singhealth specialist clinics and polyclinics. Flowlabs is a service that allows you to order and pay for fertility tests online, such as semen analysis. Book an appointment online with a doctor at any of the singhealth polyclinics. Flow Labs Appointment.
From www.researchgate.net
Appointment scheduling flowchart Download Scientific Diagram Flow Labs Appointment Please register with us online to book an appointment. Flowlabs is a service that allows you to order and pay for fertility tests online, such as semen analysis. View, change or cancel your clinic appointments at singhealth specialist clinics and polyclinics. Book your lab or ecg appointments online for some locations in saskatchewan. Find a condition or treatment, a. You. Flow Labs Appointment.
From mavink.com
Appointment Flowchart Flow Labs Appointment Flowlabs is a service that allows you to order and pay for fertility tests online, such as semen analysis. Please register with us online to book an appointment. View, change or cancel your clinic appointments at singhealth specialist clinics and polyclinics. You need to login with singpass to use this service for scheduled appointments. For other tests or locations, use. Flow Labs Appointment.
From play.google.com
Flow Lab. Melbourne Apps on Google Play Flow Labs Appointment Flowlabs is a service that allows you to order and pay for fertility tests online, such as semen analysis. Flowlabs does not take appointments over the phone or by email. Please register with us online to book an appointment. You need to login with singpass to use this service for scheduled appointments. Make an appointment online or contact the fertility. Flow Labs Appointment.
From www.lsm.uni-rostock.de
MRI flow lab Aufbau und Eröffung Lehrstuhl Strömungsmechanik Flow Labs Appointment You can also book an appointment,. Please register with us online to book an appointment. Flowlabs is a service that allows you to order and pay for fertility tests online, such as semen analysis. Book an appointment online with a doctor at any of the singhealth polyclinics in singapore. View, change or cancel your clinic appointments at singhealth specialist clinics. Flow Labs Appointment.
From www.behance.net
Dental Clinic appointment flow app UI/UX Case study on Behance Flow Labs Appointment Flowlabs is a service that allows you to order and pay for fertility tests online, such as semen analysis. Make an appointment online or contact the fertility clinic to consult a fertility specialist. Book an appointment online with a doctor at any of the singhealth polyclinics in singapore. You can order online, collect at. You can also book an appointment,.. Flow Labs Appointment.
From www.scribd.com
Flow Chart of The Doctor Appointment System PDF Flow Labs Appointment Book your lab or ecg appointments online for some locations in saskatchewan. Book an appointment online with a doctor at any of the singhealth polyclinics in singapore. You can also book an appointment,. Please register with us online to book an appointment. Flowlabs does not take appointments over the phone or by email. View, change or cancel your clinic appointments. Flow Labs Appointment.
From www.cbinsights.com
Flow Labs Headquarter Locations, Competitors, Financials, Employees Flow Labs Appointment You can order online, collect at. View, change or cancel your clinic appointments at singhealth specialist clinics and polyclinics. You need to login with singpass to use this service for scheduled appointments. For other tests or locations, use your local booking process or. Make an appointment online or contact the fertility clinic to consult a fertility specialist. Book an appointment. Flow Labs Appointment.
From apps.apple.com
Flow Lab. Melbourne on the App Store Flow Labs Appointment Make an appointment online or contact the fertility clinic to consult a fertility specialist. You can also book an appointment,. Find a condition or treatment, a. You need to login with singpass to use this service for scheduled appointments. For other tests or locations, use your local booking process or. You can order online, collect at. Book an appointment online. Flow Labs Appointment.