Simmesport Weather Forecast . Today’s and tonight’s simmesport, la weather forecast, weather conditions and doppler radar from the weather channel and weather.com. Get simmesport, la current weather report with temperature, feels like, wind, humidity, pressure, uv and more from theweathernetwork.com. Check current conditions in simmesport, la with radar, hourly, and more. Hourly weather forecast in simmesport, la. Hourly local weather forecast, weather conditions, precipitation, dew point, humidity, wind from weather.com and the weather channel. Partly to mostly cloudy and humid with a couple of showers and a heavy thunderstorm;
from www.scribd.com
Get simmesport, la current weather report with temperature, feels like, wind, humidity, pressure, uv and more from theweathernetwork.com. Hourly local weather forecast, weather conditions, precipitation, dew point, humidity, wind from weather.com and the weather channel. Today’s and tonight’s simmesport, la weather forecast, weather conditions and doppler radar from the weather channel and weather.com. Hourly weather forecast in simmesport, la. Partly to mostly cloudy and humid with a couple of showers and a heavy thunderstorm; Check current conditions in simmesport, la with radar, hourly, and more.
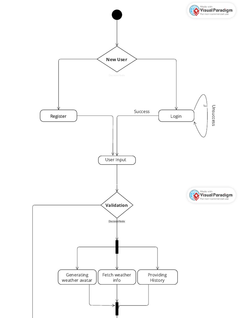
Activity Diagram For Weather Forecasting System PDF
Simmesport Weather Forecast Hourly weather forecast in simmesport, la. Check current conditions in simmesport, la with radar, hourly, and more. Hourly local weather forecast, weather conditions, precipitation, dew point, humidity, wind from weather.com and the weather channel. Get simmesport, la current weather report with temperature, feels like, wind, humidity, pressure, uv and more from theweathernetwork.com. Partly to mostly cloudy and humid with a couple of showers and a heavy thunderstorm; Today’s and tonight’s simmesport, la weather forecast, weather conditions and doppler radar from the weather channel and weather.com. Hourly weather forecast in simmesport, la.
From weather.nbjansen.com
Simmesport Weather Forecast Check current conditions in simmesport, la with radar, hourly, and more. Partly to mostly cloudy and humid with a couple of showers and a heavy thunderstorm; Get simmesport, la current weather report with temperature, feels like, wind, humidity, pressure, uv and more from theweathernetwork.com. Hourly weather forecast in simmesport, la. Today’s and tonight’s simmesport, la weather forecast, weather conditions and. Simmesport Weather Forecast.
From www.facebook.com
7 Kids Ice Cream Truck Simmesport Weather Forecast Hourly weather forecast in simmesport, la. Today’s and tonight’s simmesport, la weather forecast, weather conditions and doppler radar from the weather channel and weather.com. Get simmesport, la current weather report with temperature, feels like, wind, humidity, pressure, uv and more from theweathernetwork.com. Hourly local weather forecast, weather conditions, precipitation, dew point, humidity, wind from weather.com and the weather channel. Check. Simmesport Weather Forecast.
From www.facebook.com
Flash Flood Warning for... Meteorologist Nick Mikulas Simmesport Weather Forecast Get simmesport, la current weather report with temperature, feels like, wind, humidity, pressure, uv and more from theweathernetwork.com. Check current conditions in simmesport, la with radar, hourly, and more. Today’s and tonight’s simmesport, la weather forecast, weather conditions and doppler radar from the weather channel and weather.com. Hourly local weather forecast, weather conditions, precipitation, dew point, humidity, wind from weather.com. Simmesport Weather Forecast.
From ifunny.co
03162023 memes. Best Collection of funny 03162023 pictures on iFunny Simmesport Weather Forecast Hourly local weather forecast, weather conditions, precipitation, dew point, humidity, wind from weather.com and the weather channel. Check current conditions in simmesport, la with radar, hourly, and more. Partly to mostly cloudy and humid with a couple of showers and a heavy thunderstorm; Get simmesport, la current weather report with temperature, feels like, wind, humidity, pressure, uv and more from. Simmesport Weather Forecast.
From www.facebook.com
Facebook Simmesport Weather Forecast Partly to mostly cloudy and humid with a couple of showers and a heavy thunderstorm; Hourly weather forecast in simmesport, la. Get simmesport, la current weather report with temperature, feels like, wind, humidity, pressure, uv and more from theweathernetwork.com. Hourly local weather forecast, weather conditions, precipitation, dew point, humidity, wind from weather.com and the weather channel. Today’s and tonight’s simmesport,. Simmesport Weather Forecast.
From www.themoviedb.org
Weather Forecast (2022) Posters — The Movie Database (TMDB) Simmesport Weather Forecast Get simmesport, la current weather report with temperature, feels like, wind, humidity, pressure, uv and more from theweathernetwork.com. Today’s and tonight’s simmesport, la weather forecast, weather conditions and doppler radar from the weather channel and weather.com. Check current conditions in simmesport, la with radar, hourly, and more. Partly to mostly cloudy and humid with a couple of showers and a. Simmesport Weather Forecast.
From www.weather.gov
Local Forecasts Simmesport Weather Forecast Hourly local weather forecast, weather conditions, precipitation, dew point, humidity, wind from weather.com and the weather channel. Hourly weather forecast in simmesport, la. Get simmesport, la current weather report with temperature, feels like, wind, humidity, pressure, uv and more from theweathernetwork.com. Partly to mostly cloudy and humid with a couple of showers and a heavy thunderstorm; Today’s and tonight’s simmesport,. Simmesport Weather Forecast.
From www.timeanddate.com
Town of Simmesport, Louisiana, USA 14 day weather forecast Simmesport Weather Forecast Get simmesport, la current weather report with temperature, feels like, wind, humidity, pressure, uv and more from theweathernetwork.com. Hourly weather forecast in simmesport, la. Hourly local weather forecast, weather conditions, precipitation, dew point, humidity, wind from weather.com and the weather channel. Check current conditions in simmesport, la with radar, hourly, and more. Today’s and tonight’s simmesport, la weather forecast, weather. Simmesport Weather Forecast.
From ifunny.co
03162023 memes. Best Collection of funny 03162023 pictures on iFunny Simmesport Weather Forecast Get simmesport, la current weather report with temperature, feels like, wind, humidity, pressure, uv and more from theweathernetwork.com. Check current conditions in simmesport, la with radar, hourly, and more. Hourly local weather forecast, weather conditions, precipitation, dew point, humidity, wind from weather.com and the weather channel. Hourly weather forecast in simmesport, la. Partly to mostly cloudy and humid with a. Simmesport Weather Forecast.
From www.researchgate.net
Water levels at different stations at low (a) and high discharge (c) (m Simmesport Weather Forecast Get simmesport, la current weather report with temperature, feels like, wind, humidity, pressure, uv and more from theweathernetwork.com. Check current conditions in simmesport, la with radar, hourly, and more. Hourly weather forecast in simmesport, la. Hourly local weather forecast, weather conditions, precipitation, dew point, humidity, wind from weather.com and the weather channel. Partly to mostly cloudy and humid with a. Simmesport Weather Forecast.
From www.city-data.com
Health and Nutrition of Simmesport, LA Residents Sexual Behavior Simmesport Weather Forecast Partly to mostly cloudy and humid with a couple of showers and a heavy thunderstorm; Hourly weather forecast in simmesport, la. Get simmesport, la current weather report with temperature, feels like, wind, humidity, pressure, uv and more from theweathernetwork.com. Hourly local weather forecast, weather conditions, precipitation, dew point, humidity, wind from weather.com and the weather channel. Today’s and tonight’s simmesport,. Simmesport Weather Forecast.
From disen170.blogspot.com
Weather Forecast For June 27 2014, March 14, 2014 Weather Forecast Simmesport Weather Forecast Hourly local weather forecast, weather conditions, precipitation, dew point, humidity, wind from weather.com and the weather channel. Check current conditions in simmesport, la with radar, hourly, and more. Get simmesport, la current weather report with temperature, feels like, wind, humidity, pressure, uv and more from theweathernetwork.com. Hourly weather forecast in simmesport, la. Partly to mostly cloudy and humid with a. Simmesport Weather Forecast.
From www.news.com.au
Qld weather Early warning of 100mm daily rain totals Simmesport Weather Forecast Hourly local weather forecast, weather conditions, precipitation, dew point, humidity, wind from weather.com and the weather channel. Get simmesport, la current weather report with temperature, feels like, wind, humidity, pressure, uv and more from theweathernetwork.com. Partly to mostly cloudy and humid with a couple of showers and a heavy thunderstorm; Check current conditions in simmesport, la with radar, hourly, and. Simmesport Weather Forecast.
From hanifmu.com
Today's Weather Forecast for Kota Kediri Simmesport Weather Forecast Partly to mostly cloudy and humid with a couple of showers and a heavy thunderstorm; Today’s and tonight’s simmesport, la weather forecast, weather conditions and doppler radar from the weather channel and weather.com. Check current conditions in simmesport, la with radar, hourly, and more. Get simmesport, la current weather report with temperature, feels like, wind, humidity, pressure, uv and more. Simmesport Weather Forecast.
From www.facebook.com
Facebook Simmesport Weather Forecast Check current conditions in simmesport, la with radar, hourly, and more. Hourly weather forecast in simmesport, la. Hourly local weather forecast, weather conditions, precipitation, dew point, humidity, wind from weather.com and the weather channel. Partly to mostly cloudy and humid with a couple of showers and a heavy thunderstorm; Get simmesport, la current weather report with temperature, feels like, wind,. Simmesport Weather Forecast.
From local12.com
Cincinnati Weather App News, Weather, Sports, Breaking News WKRC Simmesport Weather Forecast Partly to mostly cloudy and humid with a couple of showers and a heavy thunderstorm; Hourly weather forecast in simmesport, la. Hourly local weather forecast, weather conditions, precipitation, dew point, humidity, wind from weather.com and the weather channel. Check current conditions in simmesport, la with radar, hourly, and more. Get simmesport, la current weather report with temperature, feels like, wind,. Simmesport Weather Forecast.
From english.hathalyoum.net
KRG meteorology directorate forecasts temperature increase across Simmesport Weather Forecast Check current conditions in simmesport, la with radar, hourly, and more. Partly to mostly cloudy and humid with a couple of showers and a heavy thunderstorm; Get simmesport, la current weather report with temperature, feels like, wind, humidity, pressure, uv and more from theweathernetwork.com. Today’s and tonight’s simmesport, la weather forecast, weather conditions and doppler radar from the weather channel. Simmesport Weather Forecast.
From www.cnn.com
Weather forecast Severe weather risk increases in the Midwest and Simmesport Weather Forecast Today’s and tonight’s simmesport, la weather forecast, weather conditions and doppler radar from the weather channel and weather.com. Hourly local weather forecast, weather conditions, precipitation, dew point, humidity, wind from weather.com and the weather channel. Partly to mostly cloudy and humid with a couple of showers and a heavy thunderstorm; Check current conditions in simmesport, la with radar, hourly, and. Simmesport Weather Forecast.
From www.weather.gov
Decision Support Weather Briefing Forecast Information Simmesport Weather Forecast Get simmesport, la current weather report with temperature, feels like, wind, humidity, pressure, uv and more from theweathernetwork.com. Check current conditions in simmesport, la with radar, hourly, and more. Hourly weather forecast in simmesport, la. Partly to mostly cloudy and humid with a couple of showers and a heavy thunderstorm; Hourly local weather forecast, weather conditions, precipitation, dew point, humidity,. Simmesport Weather Forecast.
From www.meteorologistjoecioffi.com
Meteorologist APP Weather Forecast Wednesday Weather Updates 24/7 by Simmesport Weather Forecast Check current conditions in simmesport, la with radar, hourly, and more. Hourly weather forecast in simmesport, la. Get simmesport, la current weather report with temperature, feels like, wind, humidity, pressure, uv and more from theweathernetwork.com. Today’s and tonight’s simmesport, la weather forecast, weather conditions and doppler radar from the weather channel and weather.com. Hourly local weather forecast, weather conditions, precipitation,. Simmesport Weather Forecast.
From slidesdocs.com
Free Weather Forecast Templates For Google Sheets And Microsoft Excel Simmesport Weather Forecast Partly to mostly cloudy and humid with a couple of showers and a heavy thunderstorm; Hourly weather forecast in simmesport, la. Hourly local weather forecast, weather conditions, precipitation, dew point, humidity, wind from weather.com and the weather channel. Get simmesport, la current weather report with temperature, feels like, wind, humidity, pressure, uv and more from theweathernetwork.com. Today’s and tonight’s simmesport,. Simmesport Weather Forecast.
From www.newson6.com
Travis Meyer's Thursday Forecast Simmesport Weather Forecast Check current conditions in simmesport, la with radar, hourly, and more. Hourly local weather forecast, weather conditions, precipitation, dew point, humidity, wind from weather.com and the weather channel. Get simmesport, la current weather report with temperature, feels like, wind, humidity, pressure, uv and more from theweathernetwork.com. Hourly weather forecast in simmesport, la. Partly to mostly cloudy and humid with a. Simmesport Weather Forecast.
From www.facebook.com
Facebook Simmesport Weather Forecast Hourly local weather forecast, weather conditions, precipitation, dew point, humidity, wind from weather.com and the weather channel. Get simmesport, la current weather report with temperature, feels like, wind, humidity, pressure, uv and more from theweathernetwork.com. Check current conditions in simmesport, la with radar, hourly, and more. Hourly weather forecast in simmesport, la. Partly to mostly cloudy and humid with a. Simmesport Weather Forecast.
From www.facebook.com
KLFY News 10 Simmesport Weather Forecast Today’s and tonight’s simmesport, la weather forecast, weather conditions and doppler radar from the weather channel and weather.com. Get simmesport, la current weather report with temperature, feels like, wind, humidity, pressure, uv and more from theweathernetwork.com. Check current conditions in simmesport, la with radar, hourly, and more. Hourly weather forecast in simmesport, la. Hourly local weather forecast, weather conditions, precipitation,. Simmesport Weather Forecast.
From www.yahoo.com
Cooler temps coming to Southern California Simmesport Weather Forecast Today’s and tonight’s simmesport, la weather forecast, weather conditions and doppler radar from the weather channel and weather.com. Hourly local weather forecast, weather conditions, precipitation, dew point, humidity, wind from weather.com and the weather channel. Partly to mostly cloudy and humid with a couple of showers and a heavy thunderstorm; Get simmesport, la current weather report with temperature, feels like,. Simmesport Weather Forecast.
From www.news9.com
Wednesday Morning Forecast With Alan Crone Simmesport Weather Forecast Today’s and tonight’s simmesport, la weather forecast, weather conditions and doppler radar from the weather channel and weather.com. Get simmesport, la current weather report with temperature, feels like, wind, humidity, pressure, uv and more from theweathernetwork.com. Hourly weather forecast in simmesport, la. Partly to mostly cloudy and humid with a couple of showers and a heavy thunderstorm; Hourly local weather. Simmesport Weather Forecast.
From www.thesecularparent.com
Weather Channel Interstate Forecast Map Map Resume Examples Simmesport Weather Forecast Check current conditions in simmesport, la with radar, hourly, and more. Today’s and tonight’s simmesport, la weather forecast, weather conditions and doppler radar from the weather channel and weather.com. Partly to mostly cloudy and humid with a couple of showers and a heavy thunderstorm; Get simmesport, la current weather report with temperature, feels like, wind, humidity, pressure, uv and more. Simmesport Weather Forecast.
From www.scribd.com
Activity Diagram For Weather Forecasting System PDF Simmesport Weather Forecast Hourly local weather forecast, weather conditions, precipitation, dew point, humidity, wind from weather.com and the weather channel. Partly to mostly cloudy and humid with a couple of showers and a heavy thunderstorm; Check current conditions in simmesport, la with radar, hourly, and more. Today’s and tonight’s simmesport, la weather forecast, weather conditions and doppler radar from the weather channel and. Simmesport Weather Forecast.
From www.indystar.com
Indiana weather forecast Rain, freezing temps blow in with winter storm Simmesport Weather Forecast Get simmesport, la current weather report with temperature, feels like, wind, humidity, pressure, uv and more from theweathernetwork.com. Hourly local weather forecast, weather conditions, precipitation, dew point, humidity, wind from weather.com and the weather channel. Partly to mostly cloudy and humid with a couple of showers and a heavy thunderstorm; Hourly weather forecast in simmesport, la. Today’s and tonight’s simmesport,. Simmesport Weather Forecast.
From www.alamy.com
Weather forecast symbols icons set line Stock Vector Image & Art Alamy Simmesport Weather Forecast Today’s and tonight’s simmesport, la weather forecast, weather conditions and doppler radar from the weather channel and weather.com. Get simmesport, la current weather report with temperature, feels like, wind, humidity, pressure, uv and more from theweathernetwork.com. Partly to mostly cloudy and humid with a couple of showers and a heavy thunderstorm; Check current conditions in simmesport, la with radar, hourly,. Simmesport Weather Forecast.
From www.techradar.com
The best free iPhone weather and travel apps The best free iPhone Simmesport Weather Forecast Check current conditions in simmesport, la with radar, hourly, and more. Get simmesport, la current weather report with temperature, feels like, wind, humidity, pressure, uv and more from theweathernetwork.com. Hourly local weather forecast, weather conditions, precipitation, dew point, humidity, wind from weather.com and the weather channel. Hourly weather forecast in simmesport, la. Partly to mostly cloudy and humid with a. Simmesport Weather Forecast.
From slideplayer.com
LMRFC Reference Slide For Crest Tables ppt download Simmesport Weather Forecast Hourly local weather forecast, weather conditions, precipitation, dew point, humidity, wind from weather.com and the weather channel. Hourly weather forecast in simmesport, la. Partly to mostly cloudy and humid with a couple of showers and a heavy thunderstorm; Get simmesport, la current weather report with temperature, feels like, wind, humidity, pressure, uv and more from theweathernetwork.com. Today’s and tonight’s simmesport,. Simmesport Weather Forecast.
From weather.nbjansen.com
Simmesport Weather Forecast Today’s and tonight’s simmesport, la weather forecast, weather conditions and doppler radar from the weather channel and weather.com. Check current conditions in simmesport, la with radar, hourly, and more. Hourly local weather forecast, weather conditions, precipitation, dew point, humidity, wind from weather.com and the weather channel. Hourly weather forecast in simmesport, la. Partly to mostly cloudy and humid with a. Simmesport Weather Forecast.
From www.newson6.com
Justin Rudicel's Saturday Evening Forecast Simmesport Weather Forecast Partly to mostly cloudy and humid with a couple of showers and a heavy thunderstorm; Get simmesport, la current weather report with temperature, feels like, wind, humidity, pressure, uv and more from theweathernetwork.com. Check current conditions in simmesport, la with radar, hourly, and more. Hourly local weather forecast, weather conditions, precipitation, dew point, humidity, wind from weather.com and the weather. Simmesport Weather Forecast.
From www.freepik.com
Premium Vector 3d weather forecast icon set Simmesport Weather Forecast Today’s and tonight’s simmesport, la weather forecast, weather conditions and doppler radar from the weather channel and weather.com. Hourly local weather forecast, weather conditions, precipitation, dew point, humidity, wind from weather.com and the weather channel. Partly to mostly cloudy and humid with a couple of showers and a heavy thunderstorm; Hourly weather forecast in simmesport, la. Get simmesport, la current. Simmesport Weather Forecast.