Ecg Amplifier Block Diagram . general block diagram of a modern ecg amplifier is shown in fig.1. in order to record the ecg, we need a transducer capable of converting the ionic potentials generated within the body into. The key components of the microconverter for this design are the adc and the 8052 core. • three lead ecg circuit used to show a ecg signal and. learn how an ecg circuit measures and records the electrical activity of the heart with a simplified block diagram. It is designed around an instrumentation amplifier. medical grade ecg • medical grade ecg uses 6 or 10 monitoring electrodes.
from www.circuitdiagram.co
It is designed around an instrumentation amplifier. general block diagram of a modern ecg amplifier is shown in fig.1. learn how an ecg circuit measures and records the electrical activity of the heart with a simplified block diagram. medical grade ecg • medical grade ecg uses 6 or 10 monitoring electrodes. • three lead ecg circuit used to show a ecg signal and. in order to record the ecg, we need a transducer capable of converting the ionic potentials generated within the body into. The key components of the microconverter for this design are the adc and the 8052 core.
Ecg Circuit Schematic Diagram Circuit Diagram
Ecg Amplifier Block Diagram • three lead ecg circuit used to show a ecg signal and. medical grade ecg • medical grade ecg uses 6 or 10 monitoring electrodes. • three lead ecg circuit used to show a ecg signal and. learn how an ecg circuit measures and records the electrical activity of the heart with a simplified block diagram. The key components of the microconverter for this design are the adc and the 8052 core. in order to record the ecg, we need a transducer capable of converting the ionic potentials generated within the body into. It is designed around an instrumentation amplifier. general block diagram of a modern ecg amplifier is shown in fig.1.
From jasper.sikken.nl
sikken.nl Ecg Amplifier Block Diagram • three lead ecg circuit used to show a ecg signal and. medical grade ecg • medical grade ecg uses 6 or 10 monitoring electrodes. The key components of the microconverter for this design are the adc and the 8052 core. It is designed around an instrumentation amplifier. learn how an ecg circuit measures and records the electrical. Ecg Amplifier Block Diagram.
From www.researchgate.net
Block diagram of ECG amplifier Download Scientific Diagram Ecg Amplifier Block Diagram It is designed around an instrumentation amplifier. The key components of the microconverter for this design are the adc and the 8052 core. learn how an ecg circuit measures and records the electrical activity of the heart with a simplified block diagram. medical grade ecg • medical grade ecg uses 6 or 10 monitoring electrodes. in order. Ecg Amplifier Block Diagram.
From diagramlibraryova.z5.web.core.windows.net
Ecg Amplifier Circuit Diagram Ecg Amplifier Block Diagram The key components of the microconverter for this design are the adc and the 8052 core. learn how an ecg circuit measures and records the electrical activity of the heart with a simplified block diagram. It is designed around an instrumentation amplifier. in order to record the ecg, we need a transducer capable of converting the ionic potentials. Ecg Amplifier Block Diagram.
From www.planetanalog.com
SIGNAL CHAIN BASICS 58 Analyze the RL drive in an ECG front end using Ecg Amplifier Block Diagram general block diagram of a modern ecg amplifier is shown in fig.1. medical grade ecg • medical grade ecg uses 6 or 10 monitoring electrodes. learn how an ecg circuit measures and records the electrical activity of the heart with a simplified block diagram. The key components of the microconverter for this design are the adc and. Ecg Amplifier Block Diagram.
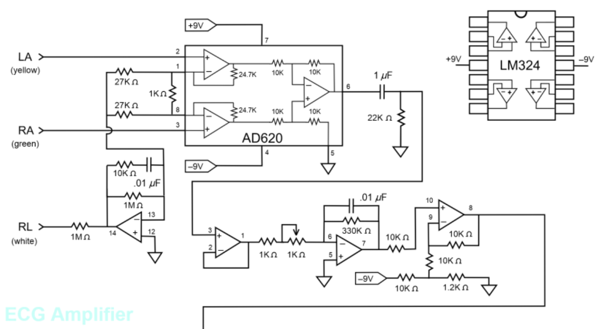
From usermanualfrancie.z13.web.core.windows.net
Ecg Circuit Diagram Using Ad620 Ecg Amplifier Block Diagram learn how an ecg circuit measures and records the electrical activity of the heart with a simplified block diagram. The key components of the microconverter for this design are the adc and the 8052 core. medical grade ecg • medical grade ecg uses 6 or 10 monitoring electrodes. general block diagram of a modern ecg amplifier is. Ecg Amplifier Block Diagram.
From www.circuitdiagram.co
Ecg Circuit Schematic Diagram Circuit Diagram Ecg Amplifier Block Diagram The key components of the microconverter for this design are the adc and the 8052 core. learn how an ecg circuit measures and records the electrical activity of the heart with a simplified block diagram. medical grade ecg • medical grade ecg uses 6 or 10 monitoring electrodes. in order to record the ecg, we need a. Ecg Amplifier Block Diagram.
From www.researchgate.net
General Block Diagram of ECG Amplifier Download Scientific Diagram Ecg Amplifier Block Diagram • three lead ecg circuit used to show a ecg signal and. in order to record the ecg, we need a transducer capable of converting the ionic potentials generated within the body into. learn how an ecg circuit measures and records the electrical activity of the heart with a simplified block diagram. It is designed around an instrumentation. Ecg Amplifier Block Diagram.
From www.researchgate.net
Generic EEG system block diagram [8] Download Scientific Diagram Ecg Amplifier Block Diagram The key components of the microconverter for this design are the adc and the 8052 core. medical grade ecg • medical grade ecg uses 6 or 10 monitoring electrodes. in order to record the ecg, we need a transducer capable of converting the ionic potentials generated within the body into. It is designed around an instrumentation amplifier. . Ecg Amplifier Block Diagram.
From www.researchgate.net
Block diagram of the instrumentation amplifier in AE. Download Ecg Amplifier Block Diagram • three lead ecg circuit used to show a ecg signal and. learn how an ecg circuit measures and records the electrical activity of the heart with a simplified block diagram. medical grade ecg • medical grade ecg uses 6 or 10 monitoring electrodes. general block diagram of a modern ecg amplifier is shown in fig.1. The. Ecg Amplifier Block Diagram.
From circuitfixsanchez.z13.web.core.windows.net
Block Diagram Of Ecg Measurement Circuit Ecg Amplifier Block Diagram medical grade ecg • medical grade ecg uses 6 or 10 monitoring electrodes. • three lead ecg circuit used to show a ecg signal and. It is designed around an instrumentation amplifier. The key components of the microconverter for this design are the adc and the 8052 core. learn how an ecg circuit measures and records the electrical. Ecg Amplifier Block Diagram.
From diagramlibraryjulie.z13.web.core.windows.net
Ecg Amplifier Circuit Diagram Pdf Ecg Amplifier Block Diagram general block diagram of a modern ecg amplifier is shown in fig.1. medical grade ecg • medical grade ecg uses 6 or 10 monitoring electrodes. learn how an ecg circuit measures and records the electrical activity of the heart with a simplified block diagram. in order to record the ecg, we need a transducer capable of. Ecg Amplifier Block Diagram.
From www.researchgate.net
The modules of the experimental device. A ECG instrumentation Ecg Amplifier Block Diagram general block diagram of a modern ecg amplifier is shown in fig.1. It is designed around an instrumentation amplifier. The key components of the microconverter for this design are the adc and the 8052 core. in order to record the ecg, we need a transducer capable of converting the ionic potentials generated within the body into. medical. Ecg Amplifier Block Diagram.
From schematiclibembusy123.z21.web.core.windows.net
Ecg Block Diagram With Explanation Ecg Amplifier Block Diagram learn how an ecg circuit measures and records the electrical activity of the heart with a simplified block diagram. It is designed around an instrumentation amplifier. general block diagram of a modern ecg amplifier is shown in fig.1. in order to record the ecg, we need a transducer capable of converting the ionic potentials generated within the. Ecg Amplifier Block Diagram.
From circuitsboards.blogspot.com
Differential Amplifier Ecg Circuit Circuit Boards Ecg Amplifier Block Diagram The key components of the microconverter for this design are the adc and the 8052 core. in order to record the ecg, we need a transducer capable of converting the ionic potentials generated within the body into. medical grade ecg • medical grade ecg uses 6 or 10 monitoring electrodes. It is designed around an instrumentation amplifier. . Ecg Amplifier Block Diagram.
From projectabstracts.com
LowPower Wearable ECG Monitoring System for Multiple Patient Remote Ecg Amplifier Block Diagram in order to record the ecg, we need a transducer capable of converting the ionic potentials generated within the body into. medical grade ecg • medical grade ecg uses 6 or 10 monitoring electrodes. learn how an ecg circuit measures and records the electrical activity of the heart with a simplified block diagram. • three lead ecg. Ecg Amplifier Block Diagram.
From circuitlibgast.z13.web.core.windows.net
Ecg Circuit Block Diagram Ecg Amplifier Block Diagram in order to record the ecg, we need a transducer capable of converting the ionic potentials generated within the body into. medical grade ecg • medical grade ecg uses 6 or 10 monitoring electrodes. general block diagram of a modern ecg amplifier is shown in fig.1. The key components of the microconverter for this design are the. Ecg Amplifier Block Diagram.
From mungfali.com
ECG Amplifier Circuit Ecg Amplifier Block Diagram It is designed around an instrumentation amplifier. general block diagram of a modern ecg amplifier is shown in fig.1. learn how an ecg circuit measures and records the electrical activity of the heart with a simplified block diagram. The key components of the microconverter for this design are the adc and the 8052 core. medical grade ecg. Ecg Amplifier Block Diagram.
From schematicmanualkristi.z13.web.core.windows.net
Block Diagram Of Ecg Ecg Amplifier Block Diagram medical grade ecg • medical grade ecg uses 6 or 10 monitoring electrodes. It is designed around an instrumentation amplifier. learn how an ecg circuit measures and records the electrical activity of the heart with a simplified block diagram. general block diagram of a modern ecg amplifier is shown in fig.1. The key components of the microconverter. Ecg Amplifier Block Diagram.
From ampli.deminasi.com
Ecg Amplifier Block Diagram Ecg Amplifier Block Diagram general block diagram of a modern ecg amplifier is shown in fig.1. It is designed around an instrumentation amplifier. • three lead ecg circuit used to show a ecg signal and. in order to record the ecg, we need a transducer capable of converting the ionic potentials generated within the body into. learn how an ecg circuit. Ecg Amplifier Block Diagram.
From mungfali.com
ECG Amplifier Circuit Ecg Amplifier Block Diagram general block diagram of a modern ecg amplifier is shown in fig.1. The key components of the microconverter for this design are the adc and the 8052 core. • three lead ecg circuit used to show a ecg signal and. learn how an ecg circuit measures and records the electrical activity of the heart with a simplified block. Ecg Amplifier Block Diagram.
From ampli.deminasi.com
Ecg Amplifier Block Diagram Ecg Amplifier Block Diagram medical grade ecg • medical grade ecg uses 6 or 10 monitoring electrodes. general block diagram of a modern ecg amplifier is shown in fig.1. learn how an ecg circuit measures and records the electrical activity of the heart with a simplified block diagram. It is designed around an instrumentation amplifier. • three lead ecg circuit used. Ecg Amplifier Block Diagram.
From manualmanualryder.z19.web.core.windows.net
Ecg Amplifier Circuit Diagram Pdf Ecg Amplifier Block Diagram It is designed around an instrumentation amplifier. medical grade ecg • medical grade ecg uses 6 or 10 monitoring electrodes. general block diagram of a modern ecg amplifier is shown in fig.1. • three lead ecg circuit used to show a ecg signal and. in order to record the ecg, we need a transducer capable of converting. Ecg Amplifier Block Diagram.
From www.mdpi.com
Sensors Free FullText TwoElectrode ECG for Ambulatory Monitoring Ecg Amplifier Block Diagram • three lead ecg circuit used to show a ecg signal and. It is designed around an instrumentation amplifier. The key components of the microconverter for this design are the adc and the 8052 core. in order to record the ecg, we need a transducer capable of converting the ionic potentials generated within the body into. general block. Ecg Amplifier Block Diagram.
From mungfali.com
EKG Diagram Labeled Ecg Amplifier Block Diagram It is designed around an instrumentation amplifier. learn how an ecg circuit measures and records the electrical activity of the heart with a simplified block diagram. in order to record the ecg, we need a transducer capable of converting the ionic potentials generated within the body into. medical grade ecg • medical grade ecg uses 6 or. Ecg Amplifier Block Diagram.
From guidemanualuntrue.z14.web.core.windows.net
Ecg Circuit Diagram Projects Ecg Amplifier Block Diagram medical grade ecg • medical grade ecg uses 6 or 10 monitoring electrodes. in order to record the ecg, we need a transducer capable of converting the ionic potentials generated within the body into. It is designed around an instrumentation amplifier. general block diagram of a modern ecg amplifier is shown in fig.1. The key components of. Ecg Amplifier Block Diagram.
From www.researchgate.net
Block diagram of ECG [8] Download Scientific Diagram Ecg Amplifier Block Diagram • three lead ecg circuit used to show a ecg signal and. It is designed around an instrumentation amplifier. The key components of the microconverter for this design are the adc and the 8052 core. general block diagram of a modern ecg amplifier is shown in fig.1. learn how an ecg circuit measures and records the electrical activity. Ecg Amplifier Block Diagram.
From www.etechnog.com
Amplifier Block Diagram and Working Principle ETechnoG Ecg Amplifier Block Diagram • three lead ecg circuit used to show a ecg signal and. in order to record the ecg, we need a transducer capable of converting the ionic potentials generated within the body into. learn how an ecg circuit measures and records the electrical activity of the heart with a simplified block diagram. medical grade ecg • medical. Ecg Amplifier Block Diagram.
From www.mdpi.com
Applied Sciences Free FullText Power Line Interference Reduction Ecg Amplifier Block Diagram learn how an ecg circuit measures and records the electrical activity of the heart with a simplified block diagram. medical grade ecg • medical grade ecg uses 6 or 10 monitoring electrodes. • three lead ecg circuit used to show a ecg signal and. It is designed around an instrumentation amplifier. The key components of the microconverter for. Ecg Amplifier Block Diagram.
From www.seekic.com
The right leg drive ECG amplifier (INA114) Amplifier_Circuit Ecg Amplifier Block Diagram learn how an ecg circuit measures and records the electrical activity of the heart with a simplified block diagram. in order to record the ecg, we need a transducer capable of converting the ionic potentials generated within the body into. It is designed around an instrumentation amplifier. general block diagram of a modern ecg amplifier is shown. Ecg Amplifier Block Diagram.
From www.slideserve.com
PPT BME 311 BIOMEDICAL INSTRUMENTATION I Lecturer Ali Işın Ecg Amplifier Block Diagram • three lead ecg circuit used to show a ecg signal and. medical grade ecg • medical grade ecg uses 6 or 10 monitoring electrodes. general block diagram of a modern ecg amplifier is shown in fig.1. The key components of the microconverter for this design are the adc and the 8052 core. learn how an ecg. Ecg Amplifier Block Diagram.
From manualenginehenry.z19.web.core.windows.net
Ecg Amplifier Circuit Diagram Ecg Amplifier Block Diagram in order to record the ecg, we need a transducer capable of converting the ionic potentials generated within the body into. general block diagram of a modern ecg amplifier is shown in fig.1. The key components of the microconverter for this design are the adc and the 8052 core. • three lead ecg circuit used to show a. Ecg Amplifier Block Diagram.
From www.researchgate.net
Circuit diagram consisting of 3 DRL amplifiers and one complete ECG Ecg Amplifier Block Diagram • three lead ecg circuit used to show a ecg signal and. general block diagram of a modern ecg amplifier is shown in fig.1. The key components of the microconverter for this design are the adc and the 8052 core. medical grade ecg • medical grade ecg uses 6 or 10 monitoring electrodes. learn how an ecg. Ecg Amplifier Block Diagram.
From schematicasteroid.z13.web.core.windows.net
Ecg Amplifier Circuit Diagram Pdf Ecg Amplifier Block Diagram medical grade ecg • medical grade ecg uses 6 or 10 monitoring electrodes. in order to record the ecg, we need a transducer capable of converting the ionic potentials generated within the body into. general block diagram of a modern ecg amplifier is shown in fig.1. • three lead ecg circuit used to show a ecg signal. Ecg Amplifier Block Diagram.
From schematicpartclaudia.z19.web.core.windows.net
Ecg Amplifier Circuit Diagram Ecg Amplifier Block Diagram • three lead ecg circuit used to show a ecg signal and. medical grade ecg • medical grade ecg uses 6 or 10 monitoring electrodes. learn how an ecg circuit measures and records the electrical activity of the heart with a simplified block diagram. general block diagram of a modern ecg amplifier is shown in fig.1. It. Ecg Amplifier Block Diagram.
From www.electrical4u.com
ECG Recording Setup (Block Diagram and Waveform) Electrical4U Ecg Amplifier Block Diagram general block diagram of a modern ecg amplifier is shown in fig.1. • three lead ecg circuit used to show a ecg signal and. It is designed around an instrumentation amplifier. learn how an ecg circuit measures and records the electrical activity of the heart with a simplified block diagram. medical grade ecg • medical grade ecg. Ecg Amplifier Block Diagram.