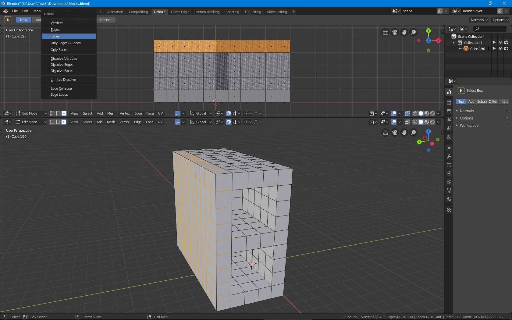
Blender Remove Faces . This is actually quite simple, switch to face select, select everything and then using mmb and making sure limit selection to visible is ticked (this prevents any face not being from being. Blender 3d modeling and animation tutorials and lessons.how to create new faces and. Dissolve works slightly different based on if you have edges, faces or vertices. Here i have two overlapping cubes: In edit mode enable face select right click on the top face you want to remove. This shows the delete popup menu, where you can select faces. By deleting a chain of edges, the. Select one of the parts (as shown above) and choose mesh> faces> intersect (boolean). Then press x or delete. As of blender 2.77 you can use the intersect option in edit mode. For a limited time, we’re offering our course, the complete intro to blender, for free right here. In this lecture, we'll go over deleting options in edit mode. Deleting an edge loop merges the surrounding faces together to preserve the surface of the mesh.
from www.youtube.com
This is actually quite simple, switch to face select, select everything and then using mmb and making sure limit selection to visible is ticked (this prevents any face not being from being. For a limited time, we’re offering our course, the complete intro to blender, for free right here. Dissolve works slightly different based on if you have edges, faces or vertices. This shows the delete popup menu, where you can select faces. Then press x or delete. By deleting a chain of edges, the. Deleting an edge loop merges the surrounding faces together to preserve the surface of the mesh. Blender 3d modeling and animation tutorials and lessons.how to create new faces and. In this lecture, we'll go over deleting options in edit mode. As of blender 2.77 you can use the intersect option in edit mode.
How to remove overlapping face in blender ? YouTube
Blender Remove Faces Blender 3d modeling and animation tutorials and lessons.how to create new faces and. By deleting a chain of edges, the. In this lecture, we'll go over deleting options in edit mode. For a limited time, we’re offering our course, the complete intro to blender, for free right here. This is actually quite simple, switch to face select, select everything and then using mmb and making sure limit selection to visible is ticked (this prevents any face not being from being. This shows the delete popup menu, where you can select faces. Blender 3d modeling and animation tutorials and lessons.how to create new faces and. In edit mode enable face select right click on the top face you want to remove. As of blender 2.77 you can use the intersect option in edit mode. Deleting an edge loop merges the surrounding faces together to preserve the surface of the mesh. Then press x or delete. Here i have two overlapping cubes: Select one of the parts (as shown above) and choose mesh> faces> intersect (boolean). Dissolve works slightly different based on if you have edges, faces or vertices.
From answerbun.com
How to remove interior faces while keeping exterior faces untouched Blender Remove Faces Blender 3d modeling and animation tutorials and lessons.how to create new faces and. For a limited time, we’re offering our course, the complete intro to blender, for free right here. Select one of the parts (as shown above) and choose mesh> faces> intersect (boolean). Dissolve works slightly different based on if you have edges, faces or vertices. In this lecture,. Blender Remove Faces.
From www.youtube.com
Blender Beginner Tutorial 11 How to delete/create faces and new edge Blender Remove Faces In edit mode enable face select right click on the top face you want to remove. Deleting an edge loop merges the surrounding faces together to preserve the surface of the mesh. For a limited time, we’re offering our course, the complete intro to blender, for free right here. This is actually quite simple, switch to face select, select everything. Blender Remove Faces.
From blenderartists.org
automatically intersecting faces and removing inside walls? Modeling Blender Remove Faces In edit mode enable face select right click on the top face you want to remove. For a limited time, we’re offering our course, the complete intro to blender, for free right here. In this lecture, we'll go over deleting options in edit mode. This is actually quite simple, switch to face select, select everything and then using mmb and. Blender Remove Faces.
From www.youtube.com
Blender Tutorial How To Delete Faces In Blender YouTube Blender Remove Faces This is actually quite simple, switch to face select, select everything and then using mmb and making sure limit selection to visible is ticked (this prevents any face not being from being. Select one of the parts (as shown above) and choose mesh> faces> intersect (boolean). For a limited time, we’re offering our course, the complete intro to blender, for. Blender Remove Faces.
From www.reddit.com
Removing faces inside a model? blender Blender Remove Faces As of blender 2.77 you can use the intersect option in edit mode. Dissolve works slightly different based on if you have edges, faces or vertices. This is actually quite simple, switch to face select, select everything and then using mmb and making sure limit selection to visible is ticked (this prevents any face not being from being. This shows. Blender Remove Faces.
From blender.stackexchange.com
geometry nodes Delete faces inside generated meshes on surface Blender Remove Faces In edit mode enable face select right click on the top face you want to remove. As of blender 2.77 you can use the intersect option in edit mode. In this lecture, we'll go over deleting options in edit mode. This is actually quite simple, switch to face select, select everything and then using mmb and making sure limit selection. Blender Remove Faces.
From blender.stackexchange.com
modeling How to delete internal intesected faces? Blender Stack Blender Remove Faces Select one of the parts (as shown above) and choose mesh> faces> intersect (boolean). For a limited time, we’re offering our course, the complete intro to blender, for free right here. Then press x or delete. Dissolve works slightly different based on if you have edges, faces or vertices. In edit mode enable face select right click on the top. Blender Remove Faces.
From www.youtube.com
How to remove overlapping face in blender ? YouTube Blender Remove Faces Select one of the parts (as shown above) and choose mesh> faces> intersect (boolean). Here i have two overlapping cubes: This is actually quite simple, switch to face select, select everything and then using mmb and making sure limit selection to visible is ticked (this prevents any face not being from being. In this lecture, we'll go over deleting options. Blender Remove Faces.
From blenderartists.org
Remove internal faces Modeling Blender Artists Community Blender Remove Faces Dissolve works slightly different based on if you have edges, faces or vertices. Blender 3d modeling and animation tutorials and lessons.how to create new faces and. As of blender 2.77 you can use the intersect option in edit mode. Select one of the parts (as shown above) and choose mesh> faces> intersect (boolean). In edit mode enable face select right. Blender Remove Faces.
From blender.stackexchange.com
mesh Easy way to remove faces occluded by other meshes? Blender Blender Remove Faces For a limited time, we’re offering our course, the complete intro to blender, for free right here. Deleting an edge loop merges the surrounding faces together to preserve the surface of the mesh. Then press x or delete. Dissolve works slightly different based on if you have edges, faces or vertices. In this lecture, we'll go over deleting options in. Blender Remove Faces.
From blenderartists.org
How to delete faces? Modeling Blender Artists Community Blender Remove Faces Deleting an edge loop merges the surrounding faces together to preserve the surface of the mesh. This shows the delete popup menu, where you can select faces. Select one of the parts (as shown above) and choose mesh> faces> intersect (boolean). Dissolve works slightly different based on if you have edges, faces or vertices. This is actually quite simple, switch. Blender Remove Faces.
From blender.stackexchange.com
mesh Remove faces in contact with each other Blender Stack Exchange Blender Remove Faces Blender 3d modeling and animation tutorials and lessons.how to create new faces and. Deleting an edge loop merges the surrounding faces together to preserve the surface of the mesh. In this lecture, we'll go over deleting options in edit mode. Here i have two overlapping cubes: Then press x or delete. This shows the delete popup menu, where you can. Blender Remove Faces.
From blender.stackexchange.com
edit mode can't delete faces Blender Stack Exchange Blender Remove Faces Select one of the parts (as shown above) and choose mesh> faces> intersect (boolean). Dissolve works slightly different based on if you have edges, faces or vertices. In edit mode enable face select right click on the top face you want to remove. By deleting a chain of edges, the. Deleting an edge loop merges the surrounding faces together to. Blender Remove Faces.
From www.youtube.com
How to Delete/Remove Vertex, Edges, Faces in Blender 3D YouTube Blender Remove Faces Then press x or delete. Here i have two overlapping cubes: For a limited time, we’re offering our course, the complete intro to blender, for free right here. This shows the delete popup menu, where you can select faces. This is actually quite simple, switch to face select, select everything and then using mmb and making sure limit selection to. Blender Remove Faces.
From www.youtube.com
Blender Beginner Tutorial Delete Vertices, Edges or Faces YouTube Blender Remove Faces This is actually quite simple, switch to face select, select everything and then using mmb and making sure limit selection to visible is ticked (this prevents any face not being from being. Deleting an edge loop merges the surrounding faces together to preserve the surface of the mesh. In this lecture, we'll go over deleting options in edit mode. This. Blender Remove Faces.
From www.youtube.com
Blender Delete and Create Faces YouTube Blender Remove Faces In this lecture, we'll go over deleting options in edit mode. As of blender 2.77 you can use the intersect option in edit mode. Select one of the parts (as shown above) and choose mesh> faces> intersect (boolean). Deleting an edge loop merges the surrounding faces together to preserve the surface of the mesh. This is actually quite simple, switch. Blender Remove Faces.
From irendering.net
How to fix faces appear dark on a mesh in Blender with iRender? Blender Remove Faces For a limited time, we’re offering our course, the complete intro to blender, for free right here. As of blender 2.77 you can use the intersect option in edit mode. In this lecture, we'll go over deleting options in edit mode. By deleting a chain of edges, the. Here i have two overlapping cubes: Select one of the parts (as. Blender Remove Faces.
From winterlasopa926.weebly.com
How to delete a face on blender on mac winterlasopa Blender Remove Faces Then press x or delete. In this lecture, we'll go over deleting options in edit mode. In edit mode enable face select right click on the top face you want to remove. This is actually quite simple, switch to face select, select everything and then using mmb and making sure limit selection to visible is ticked (this prevents any face. Blender Remove Faces.
From blender.stackexchange.com
modeling How to delete unselectable faces? Blender Stack Exchange Blender Remove Faces In this lecture, we'll go over deleting options in edit mode. Dissolve works slightly different based on if you have edges, faces or vertices. Here i have two overlapping cubes: By deleting a chain of edges, the. This is actually quite simple, switch to face select, select everything and then using mmb and making sure limit selection to visible is. Blender Remove Faces.
From blender.stackexchange.com
modeling How to delete internal intesected faces? Blender Stack Blender Remove Faces By deleting a chain of edges, the. Deleting an edge loop merges the surrounding faces together to preserve the surface of the mesh. In edit mode enable face select right click on the top face you want to remove. Select one of the parts (as shown above) and choose mesh> faces> intersect (boolean). Dissolve works slightly different based on if. Blender Remove Faces.
From blenderartists.org
How to delete faces without affecting nearby faces and vertices Blender Remove Faces By deleting a chain of edges, the. In this lecture, we'll go over deleting options in edit mode. Select one of the parts (as shown above) and choose mesh> faces> intersect (boolean). Dissolve works slightly different based on if you have edges, faces or vertices. This is actually quite simple, switch to face select, select everything and then using mmb. Blender Remove Faces.
From www.youtube.com
Blender How To Delete Face YouTube Blender Remove Faces Dissolve works slightly different based on if you have edges, faces or vertices. Here i have two overlapping cubes: This shows the delete popup menu, where you can select faces. As of blender 2.77 you can use the intersect option in edit mode. This is actually quite simple, switch to face select, select everything and then using mmb and making. Blender Remove Faces.
From answerbun.com
How to remove interior faces while keeping exterior faces untouched Blender Remove Faces Deleting an edge loop merges the surrounding faces together to preserve the surface of the mesh. In this lecture, we'll go over deleting options in edit mode. Then press x or delete. In edit mode enable face select right click on the top face you want to remove. For a limited time, we’re offering our course, the complete intro to. Blender Remove Faces.
From www.youtube.com
How to Flatten Faces in Blender YouTube Blender Remove Faces Deleting an edge loop merges the surrounding faces together to preserve the surface of the mesh. Dissolve works slightly different based on if you have edges, faces or vertices. By deleting a chain of edges, the. Blender 3d modeling and animation tutorials and lessons.how to create new faces and. Here i have two overlapping cubes: Then press x or delete.. Blender Remove Faces.
From cgian.com
How to delete faces in Blender Blender Remove Faces As of blender 2.77 you can use the intersect option in edit mode. Deleting an edge loop merges the surrounding faces together to preserve the surface of the mesh. Here i have two overlapping cubes: This shows the delete popup menu, where you can select faces. This is actually quite simple, switch to face select, select everything and then using. Blender Remove Faces.
From blender.stackexchange.com
How can I delete selected faces? Blender Stack Exchange Blender Remove Faces Deleting an edge loop merges the surrounding faces together to preserve the surface of the mesh. Select one of the parts (as shown above) and choose mesh> faces> intersect (boolean). In this lecture, we'll go over deleting options in edit mode. As of blender 2.77 you can use the intersect option in edit mode. In edit mode enable face select. Blender Remove Faces.
From www.reddit.com
How to delete overlapping faces? r/blender Blender Remove Faces Dissolve works slightly different based on if you have edges, faces or vertices. For a limited time, we’re offering our course, the complete intro to blender, for free right here. This is actually quite simple, switch to face select, select everything and then using mmb and making sure limit selection to visible is ticked (this prevents any face not being. Blender Remove Faces.
From www.youtube.com
3D Blender tutorial how to delete faces come cancellare facce YouTube Blender Remove Faces In this lecture, we'll go over deleting options in edit mode. For a limited time, we’re offering our course, the complete intro to blender, for free right here. Then press x or delete. Blender 3d modeling and animation tutorials and lessons.how to create new faces and. In edit mode enable face select right click on the top face you want. Blender Remove Faces.
From blender.stackexchange.com
mesh How do I delete extra Faces? Blender Stack Exchange Blender Remove Faces By deleting a chain of edges, the. In this lecture, we'll go over deleting options in edit mode. For a limited time, we’re offering our course, the complete intro to blender, for free right here. Dissolve works slightly different based on if you have edges, faces or vertices. Deleting an edge loop merges the surrounding faces together to preserve the. Blender Remove Faces.
From lasopafunky871.weebly.com
How to delete a face on blender on mac lasopafunky Blender Remove Faces Deleting an edge loop merges the surrounding faces together to preserve the surface of the mesh. This shows the delete popup menu, where you can select faces. This is actually quite simple, switch to face select, select everything and then using mmb and making sure limit selection to visible is ticked (this prevents any face not being from being. Here. Blender Remove Faces.
From www.youtube.com
Easy Cleanup in Blender Floating Vertices, Filling Holes, Zero Length Blender Remove Faces In edit mode enable face select right click on the top face you want to remove. Select one of the parts (as shown above) and choose mesh> faces> intersect (boolean). This shows the delete popup menu, where you can select faces. By deleting a chain of edges, the. Here i have two overlapping cubes: For a limited time, we’re offering. Blender Remove Faces.
From blenderartists.org
Block Structure Removing interior faces only Modeling Blender Blender Remove Faces Deleting an edge loop merges the surrounding faces together to preserve the surface of the mesh. Select one of the parts (as shown above) and choose mesh> faces> intersect (boolean). Blender 3d modeling and animation tutorials and lessons.how to create new faces and. In edit mode enable face select right click on the top face you want to remove. Here. Blender Remove Faces.
From blender.stackexchange.com
modeling Removing Double Faces Blender Stack Exchange Blender Remove Faces Blender 3d modeling and animation tutorials and lessons.how to create new faces and. Deleting an edge loop merges the surrounding faces together to preserve the surface of the mesh. As of blender 2.77 you can use the intersect option in edit mode. For a limited time, we’re offering our course, the complete intro to blender, for free right here. Here. Blender Remove Faces.
From blender.stackexchange.com
mesh Is there an easy way to remove overlapping faces? Blender Blender Remove Faces For a limited time, we’re offering our course, the complete intro to blender, for free right here. As of blender 2.77 you can use the intersect option in edit mode. This shows the delete popup menu, where you can select faces. By deleting a chain of edges, the. Blender 3d modeling and animation tutorials and lessons.how to create new faces. Blender Remove Faces.
From 3dmodels.org
How to Remove Internal Geometry in Blender 3DModels Blog Blender Remove Faces For a limited time, we’re offering our course, the complete intro to blender, for free right here. By deleting a chain of edges, the. This is actually quite simple, switch to face select, select everything and then using mmb and making sure limit selection to visible is ticked (this prevents any face not being from being. Dissolve works slightly different. Blender Remove Faces.