Current Through Ohmmeter . Calculate voltages, currents, or resistances with ohm’s law. An ohmmeter is a type of electronic instrument used to measure the electrical resistance of a circuit element, such as a resistor or a wire. How much current does an ohmmeter typically send through a component to test its resistance? Measure the current through the resistor using an ammeter. Explain what an ohmic material is. The working principle of ohmmeter is, when current flow through the circuit or component, the pointer deflects in the meter. Since the current available depends on the state of charge of the battery, a multimeter usually has an adjustment for the ohms scale to. Multiply the current by the resistance to get the voltage drop using. If it varies how much current does it. An ohmmeter (also known as an ohm meter) is an instrument that measures the electrical resistance of a material (resistance is a measure.
from www.reddit.com
Explain what an ohmic material is. Multiply the current by the resistance to get the voltage drop using. Since the current available depends on the state of charge of the battery, a multimeter usually has an adjustment for the ohms scale to. An ohmmeter is a type of electronic instrument used to measure the electrical resistance of a circuit element, such as a resistor or a wire. Calculate voltages, currents, or resistances with ohm’s law. The working principle of ohmmeter is, when current flow through the circuit or component, the pointer deflects in the meter. If it varies how much current does it. An ohmmeter (also known as an ohm meter) is an instrument that measures the electrical resistance of a material (resistance is a measure. How much current does an ohmmeter typically send through a component to test its resistance? Measure the current through the resistor using an ammeter.
How is the current through ammeter A greater than ammeter B? r
Current Through Ohmmeter Explain what an ohmic material is. How much current does an ohmmeter typically send through a component to test its resistance? Explain what an ohmic material is. Since the current available depends on the state of charge of the battery, a multimeter usually has an adjustment for the ohms scale to. If it varies how much current does it. Multiply the current by the resistance to get the voltage drop using. Calculate voltages, currents, or resistances with ohm’s law. An ohmmeter (also known as an ohm meter) is an instrument that measures the electrical resistance of a material (resistance is a measure. An ohmmeter is a type of electronic instrument used to measure the electrical resistance of a circuit element, such as a resistor or a wire. Measure the current through the resistor using an ammeter. The working principle of ohmmeter is, when current flow through the circuit or component, the pointer deflects in the meter.
From philschatz.com
DC Voltmeters and Ammeters · Physics Current Through Ohmmeter Multiply the current by the resistance to get the voltage drop using. Explain what an ohmic material is. The working principle of ohmmeter is, when current flow through the circuit or component, the pointer deflects in the meter. Calculate voltages, currents, or resistances with ohm’s law. An ohmmeter is a type of electronic instrument used to measure the electrical resistance. Current Through Ohmmeter.
From www.elprocus.com
What is an Ohmmeter? Circuit Working, Types, and Applications Current Through Ohmmeter The working principle of ohmmeter is, when current flow through the circuit or component, the pointer deflects in the meter. How much current does an ohmmeter typically send through a component to test its resistance? An ohmmeter (also known as an ohm meter) is an instrument that measures the electrical resistance of a material (resistance is a measure. Measure the. Current Through Ohmmeter.
From brainly.in
In the given circuit find(a) total resistance of the network of Current Through Ohmmeter The working principle of ohmmeter is, when current flow through the circuit or component, the pointer deflects in the meter. An ohmmeter is a type of electronic instrument used to measure the electrical resistance of a circuit element, such as a resistor or a wire. Measure the current through the resistor using an ammeter. Calculate voltages, currents, or resistances with. Current Through Ohmmeter.
From haipernews.com
How To Calculate Current Through Ammeter Haiper Current Through Ohmmeter Multiply the current by the resistance to get the voltage drop using. The working principle of ohmmeter is, when current flow through the circuit or component, the pointer deflects in the meter. Calculate voltages, currents, or resistances with ohm’s law. Measure the current through the resistor using an ammeter. How much current does an ohmmeter typically send through a component. Current Through Ohmmeter.
From ohmmeterikoroku.blogspot.com
Ohmmeter How To Use Analog Ohmmeter Current Through Ohmmeter Since the current available depends on the state of charge of the battery, a multimeter usually has an adjustment for the ohms scale to. An ohmmeter (also known as an ohm meter) is an instrument that measures the electrical resistance of a material (resistance is a measure. Calculate voltages, currents, or resistances with ohm’s law. If it varies how much. Current Through Ohmmeter.
From www.alamy.com
A digital voltmeter and a digital ammeter measuring voltage across Current Through Ohmmeter Calculate voltages, currents, or resistances with ohm’s law. Multiply the current by the resistance to get the voltage drop using. The working principle of ohmmeter is, when current flow through the circuit or component, the pointer deflects in the meter. Explain what an ohmic material is. If it varies how much current does it. How much current does an ohmmeter. Current Through Ohmmeter.
From dxoyvwsyj.blob.core.windows.net
How To Connect An Ammeter To Measure The Current In The Circuit at Current Through Ohmmeter Explain what an ohmic material is. An ohmmeter is a type of electronic instrument used to measure the electrical resistance of a circuit element, such as a resistor or a wire. If it varies how much current does it. The working principle of ohmmeter is, when current flow through the circuit or component, the pointer deflects in the meter. Multiply. Current Through Ohmmeter.
From www.chegg.com
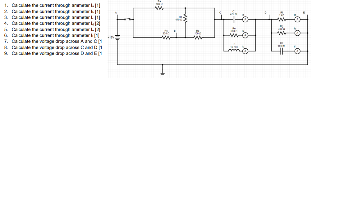
Solved 1. Calculate the current through ammeter Ia [1] 2. Current Through Ohmmeter Calculate voltages, currents, or resistances with ohm’s law. If it varies how much current does it. The working principle of ohmmeter is, when current flow through the circuit or component, the pointer deflects in the meter. Explain what an ohmic material is. Measure the current through the resistor using an ammeter. An ohmmeter (also known as an ohm meter) is. Current Through Ohmmeter.
From www.chegg.com
Solved 1. Calculate the current through ammeter Ia [4] 2. Current Through Ohmmeter Since the current available depends on the state of charge of the battery, a multimeter usually has an adjustment for the ohms scale to. An ohmmeter (also known as an ohm meter) is an instrument that measures the electrical resistance of a material (resistance is a measure. How much current does an ohmmeter typically send through a component to test. Current Through Ohmmeter.
From byjus.com
How is an ammeter connected in a circuit how is a voltmeter connected Current Through Ohmmeter An ohmmeter is a type of electronic instrument used to measure the electrical resistance of a circuit element, such as a resistor or a wire. Calculate voltages, currents, or resistances with ohm’s law. Measure the current through the resistor using an ammeter. If it varies how much current does it. An ohmmeter (also known as an ohm meter) is an. Current Through Ohmmeter.
From www.electricaltechnology.org
How To Perform a Continuity Test for Electric Components with Multimeter? Current Through Ohmmeter Calculate voltages, currents, or resistances with ohm’s law. An ohmmeter is a type of electronic instrument used to measure the electrical resistance of a circuit element, such as a resistor or a wire. Multiply the current by the resistance to get the voltage drop using. An ohmmeter (also known as an ohm meter) is an instrument that measures the electrical. Current Through Ohmmeter.
From www.allaboutcircuits.com
Intro Lab How to Use an Ammeter to Measure Current Basic Projects Current Through Ohmmeter Multiply the current by the resistance to get the voltage drop using. Since the current available depends on the state of charge of the battery, a multimeter usually has an adjustment for the ohms scale to. If it varies how much current does it. The working principle of ohmmeter is, when current flow through the circuit or component, the pointer. Current Through Ohmmeter.
From exogufkoz.blob.core.windows.net
Does An Ammeter Have High Or Low Resistance at Donna Duncan blog Current Through Ohmmeter An ohmmeter is a type of electronic instrument used to measure the electrical resistance of a circuit element, such as a resistor or a wire. If it varies how much current does it. Since the current available depends on the state of charge of the battery, a multimeter usually has an adjustment for the ohms scale to. Measure the current. Current Through Ohmmeter.
From loebbhplm.blob.core.windows.net
Ammeter Voltmeter Types at Rebecca Proctor blog Current Through Ohmmeter An ohmmeter is a type of electronic instrument used to measure the electrical resistance of a circuit element, such as a resistor or a wire. The working principle of ohmmeter is, when current flow through the circuit or component, the pointer deflects in the meter. Calculate voltages, currents, or resistances with ohm’s law. Multiply the current by the resistance to. Current Through Ohmmeter.
From fixmanualadrianna.z21.web.core.windows.net
How To Measure Inductance With Multimeter Current Through Ohmmeter Measure the current through the resistor using an ammeter. An ohmmeter (also known as an ohm meter) is an instrument that measures the electrical resistance of a material (resistance is a measure. Explain what an ohmic material is. If it varies how much current does it. Multiply the current by the resistance to get the voltage drop using. How much. Current Through Ohmmeter.
From www.atlearner.com
What is an Ammeter? Symbol, Circuit Diagram, Types and Applications Current Through Ohmmeter Calculate voltages, currents, or resistances with ohm’s law. The working principle of ohmmeter is, when current flow through the circuit or component, the pointer deflects in the meter. How much current does an ohmmeter typically send through a component to test its resistance? An ohmmeter (also known as an ohm meter) is an instrument that measures the electrical resistance of. Current Through Ohmmeter.
From www.chegg.com
Solved 1. Calculate the current through ammeter Ia2. Current Through Ohmmeter An ohmmeter is a type of electronic instrument used to measure the electrical resistance of a circuit element, such as a resistor or a wire. If it varies how much current does it. Explain what an ohmic material is. Calculate voltages, currents, or resistances with ohm’s law. The working principle of ohmmeter is, when current flow through the circuit or. Current Through Ohmmeter.
From www.wikihow.com
How to Use an Ohmmeter 10 Steps (with Pictures) wikiHow Current Through Ohmmeter Multiply the current by the resistance to get the voltage drop using. Since the current available depends on the state of charge of the battery, a multimeter usually has an adjustment for the ohms scale to. Calculate voltages, currents, or resistances with ohm’s law. Measure the current through the resistor using an ammeter. An ohmmeter (also known as an ohm. Current Through Ohmmeter.
From www.reddit.com
How is the current through ammeter A greater than ammeter B? r Current Through Ohmmeter Multiply the current by the resistance to get the voltage drop using. If it varies how much current does it. An ohmmeter (also known as an ohm meter) is an instrument that measures the electrical resistance of a material (resistance is a measure. How much current does an ohmmeter typically send through a component to test its resistance? An ohmmeter. Current Through Ohmmeter.
From www.electricity-magnetism.org
How do you measure current using an ammeter? Current Through Ohmmeter Multiply the current by the resistance to get the voltage drop using. If it varies how much current does it. Since the current available depends on the state of charge of the battery, a multimeter usually has an adjustment for the ohms scale to. Calculate voltages, currents, or resistances with ohm’s law. An ohmmeter is a type of electronic instrument. Current Through Ohmmeter.
From ohmmeterikoroku.blogspot.com
Ohmmeter Ohmmeter Fuse Current Tester Current Through Ohmmeter Calculate voltages, currents, or resistances with ohm’s law. Measure the current through the resistor using an ammeter. How much current does an ohmmeter typically send through a component to test its resistance? Multiply the current by the resistance to get the voltage drop using. Explain what an ohmic material is. The working principle of ohmmeter is, when current flow through. Current Through Ohmmeter.
From electricalgang.com
What is an Ohmmeter? The Definitive Guide Current Through Ohmmeter An ohmmeter (also known as an ohm meter) is an instrument that measures the electrical resistance of a material (resistance is a measure. Since the current available depends on the state of charge of the battery, a multimeter usually has an adjustment for the ohms scale to. An ohmmeter is a type of electronic instrument used to measure the electrical. Current Through Ohmmeter.
From www.numerade.com
SOLVED Question 11 For the values shown in the figure below Current Through Ohmmeter Since the current available depends on the state of charge of the battery, a multimeter usually has an adjustment for the ohms scale to. Multiply the current by the resistance to get the voltage drop using. Measure the current through the resistor using an ammeter. An ohmmeter (also known as an ohm meter) is an instrument that measures the electrical. Current Through Ohmmeter.
From www.allaboutcircuits.com
Intro Lab How to Use an Ammeter to Measure Current Basic Projects Current Through Ohmmeter An ohmmeter (also known as an ohm meter) is an instrument that measures the electrical resistance of a material (resistance is a measure. Measure the current through the resistor using an ammeter. Multiply the current by the resistance to get the voltage drop using. If it varies how much current does it. The working principle of ohmmeter is, when current. Current Through Ohmmeter.
From www.youtube.com
Calculating Current in Ammeters WORKED EXAMPLE GCSE Physics YouTube Current Through Ohmmeter Since the current available depends on the state of charge of the battery, a multimeter usually has an adjustment for the ohms scale to. Multiply the current by the resistance to get the voltage drop using. If it varies how much current does it. Calculate voltages, currents, or resistances with ohm’s law. The working principle of ohmmeter is, when current. Current Through Ohmmeter.
From www.numerade.com
SOLVED In the given circuit, find (a) the total resistance of the Current Through Ohmmeter Multiply the current by the resistance to get the voltage drop using. An ohmmeter is a type of electronic instrument used to measure the electrical resistance of a circuit element, such as a resistor or a wire. Explain what an ohmic material is. The working principle of ohmmeter is, when current flow through the circuit or component, the pointer deflects. Current Through Ohmmeter.
From www.physicsforums.com
Current through ammeter with two batteries Current Through Ohmmeter How much current does an ohmmeter typically send through a component to test its resistance? An ohmmeter is a type of electronic instrument used to measure the electrical resistance of a circuit element, such as a resistor or a wire. The working principle of ohmmeter is, when current flow through the circuit or component, the pointer deflects in the meter.. Current Through Ohmmeter.
From www.doubtnut.com
Find the reading of ammeter ? Is this the current through 6 Omega Current Through Ohmmeter An ohmmeter (also known as an ohm meter) is an instrument that measures the electrical resistance of a material (resistance is a measure. The working principle of ohmmeter is, when current flow through the circuit or component, the pointer deflects in the meter. If it varies how much current does it. Multiply the current by the resistance to get the. Current Through Ohmmeter.
From www.youtube.com
Redraw the circuit of `Q.12`, putting in an ammeter to measure the Current Through Ohmmeter How much current does an ohmmeter typically send through a component to test its resistance? Multiply the current by the resistance to get the voltage drop using. The working principle of ohmmeter is, when current flow through the circuit or component, the pointer deflects in the meter. Explain what an ohmic material is. An ohmmeter is a type of electronic. Current Through Ohmmeter.
From www.toppr.com
The current through the ammeter shown in the figure is 109A . If each Current Through Ohmmeter Calculate voltages, currents, or resistances with ohm’s law. An ohmmeter is a type of electronic instrument used to measure the electrical resistance of a circuit element, such as a resistor or a wire. If it varies how much current does it. Since the current available depends on the state of charge of the battery, a multimeter usually has an adjustment. Current Through Ohmmeter.
From www.electricalvolt.com
What is Ohmmeter? Circuit Diagram, Types and Applications Current Through Ohmmeter How much current does an ohmmeter typically send through a component to test its resistance? Multiply the current by the resistance to get the voltage drop using. The working principle of ohmmeter is, when current flow through the circuit or component, the pointer deflects in the meter. Measure the current through the resistor using an ammeter. Calculate voltages, currents, or. Current Through Ohmmeter.
From www.doubtnut.com
In the figure ammeter (i) reads a current of 10mA, while the voltmeter Current Through Ohmmeter Since the current available depends on the state of charge of the battery, a multimeter usually has an adjustment for the ohms scale to. How much current does an ohmmeter typically send through a component to test its resistance? Multiply the current by the resistance to get the voltage drop using. An ohmmeter is a type of electronic instrument used. Current Through Ohmmeter.
From ohmmeterikoroku.blogspot.com
Ohmmeter Ohmmeter Uses Current Through Ohmmeter If it varies how much current does it. How much current does an ohmmeter typically send through a component to test its resistance? An ohmmeter is a type of electronic instrument used to measure the electrical resistance of a circuit element, such as a resistor or a wire. Since the current available depends on the state of charge of the. Current Through Ohmmeter.
From www.allaboutcircuits.com
Intro Lab How to Use an Ammeter to Measure Current Basic Projects Current Through Ohmmeter Explain what an ohmic material is. Calculate voltages, currents, or resistances with ohm’s law. How much current does an ohmmeter typically send through a component to test its resistance? Multiply the current by the resistance to get the voltage drop using. An ohmmeter is a type of electronic instrument used to measure the electrical resistance of a circuit element, such. Current Through Ohmmeter.
From electricalworkbook.com
What is Ohmmeter? Definition, Working, Diagram & Types Current Through Ohmmeter Explain what an ohmic material is. Calculate voltages, currents, or resistances with ohm’s law. How much current does an ohmmeter typically send through a component to test its resistance? If it varies how much current does it. The working principle of ohmmeter is, when current flow through the circuit or component, the pointer deflects in the meter. Since the current. Current Through Ohmmeter.