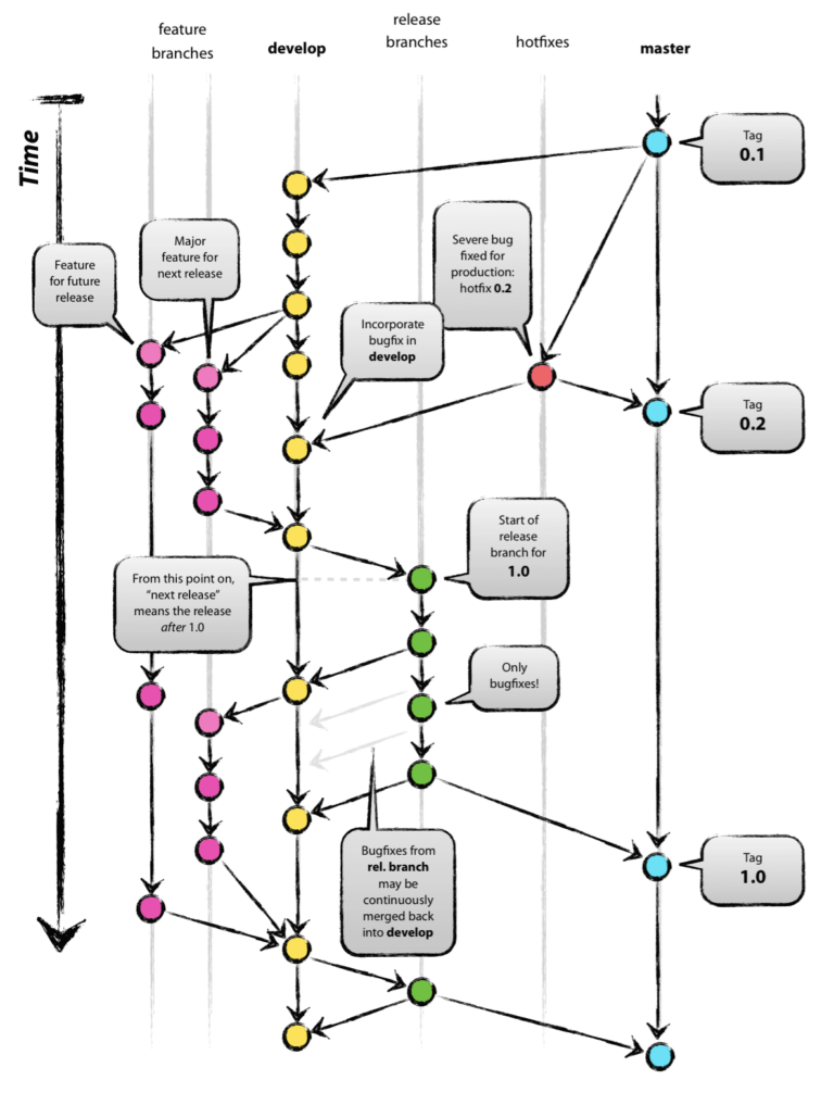
Trunk Based Development Release Strategy . There are several patterns that can allow teams to use branching effectively, concentrating around integrating the work of multiple developers and organizing the path to production releases. Trunk based development strategies are less complex than traditional git branching strategies as they typically involve fewer branches and less risk of git merge.
from softwareskill.pl
Trunk based development strategies are less complex than traditional git branching strategies as they typically involve fewer branches and less risk of git merge. There are several patterns that can allow teams to use branching effectively, concentrating around integrating the work of multiple developers and organizing the path to production releases.
CI/CD i trunkbased development wdrażaj częściej i szybciej
Trunk Based Development Release Strategy There are several patterns that can allow teams to use branching effectively, concentrating around integrating the work of multiple developers and organizing the path to production releases. There are several patterns that can allow teams to use branching effectively, concentrating around integrating the work of multiple developers and organizing the path to production releases. Trunk based development strategies are less complex than traditional git branching strategies as they typically involve fewer branches and less risk of git merge.
From blog.mergify.com
TrunkBased Development vs Git Flow When to Use Which Development Style Trunk Based Development Release Strategy There are several patterns that can allow teams to use branching effectively, concentrating around integrating the work of multiple developers and organizing the path to production releases. Trunk based development strategies are less complex than traditional git branching strategies as they typically involve fewer branches and less risk of git merge. Trunk Based Development Release Strategy.
From medium.com
What is Trunk based development?, why we need it? and how to do it Trunk Based Development Release Strategy There are several patterns that can allow teams to use branching effectively, concentrating around integrating the work of multiple developers and organizing the path to production releases. Trunk based development strategies are less complex than traditional git branching strategies as they typically involve fewer branches and less risk of git merge. Trunk Based Development Release Strategy.
From www.thecodebuzz.com
Trunk Based Development Best Practices TheCodeBuzz Trunk Based Development Release Strategy Trunk based development strategies are less complex than traditional git branching strategies as they typically involve fewer branches and less risk of git merge. There are several patterns that can allow teams to use branching effectively, concentrating around integrating the work of multiple developers and organizing the path to production releases. Trunk Based Development Release Strategy.
From junedang.com
What is trunkbased development and its benefits over GitFlow? June Trunk Based Development Release Strategy There are several patterns that can allow teams to use branching effectively, concentrating around integrating the work of multiple developers and organizing the path to production releases. Trunk based development strategies are less complex than traditional git branching strategies as they typically involve fewer branches and less risk of git merge. Trunk Based Development Release Strategy.
From apiumhub.com
Trunkbased development Apiumhub Trunk Based Development Release Strategy There are several patterns that can allow teams to use branching effectively, concentrating around integrating the work of multiple developers and organizing the path to production releases. Trunk based development strategies are less complex than traditional git branching strategies as they typically involve fewer branches and less risk of git merge. Trunk Based Development Release Strategy.
From www.thecodebuzz.com
Trunk Based Development Best Practices TheCodeBuzz Trunk Based Development Release Strategy There are several patterns that can allow teams to use branching effectively, concentrating around integrating the work of multiple developers and organizing the path to production releases. Trunk based development strategies are less complex than traditional git branching strategies as they typically involve fewer branches and less risk of git merge. Trunk Based Development Release Strategy.
From codilime.com
Trunkbased development everything you need to know CodiLime Trunk Based Development Release Strategy Trunk based development strategies are less complex than traditional git branching strategies as they typically involve fewer branches and less risk of git merge. There are several patterns that can allow teams to use branching effectively, concentrating around integrating the work of multiple developers and organizing the path to production releases. Trunk Based Development Release Strategy.
From qszhuan.github.io
The things you need to know about TrunkBasedDevelopment Trunk Based Development Release Strategy There are several patterns that can allow teams to use branching effectively, concentrating around integrating the work of multiple developers and organizing the path to production releases. Trunk based development strategies are less complex than traditional git branching strategies as they typically involve fewer branches and less risk of git merge. Trunk Based Development Release Strategy.
From medium.com
Trunk Based Development. Today, after the presentation in my… by Trunk Based Development Release Strategy There are several patterns that can allow teams to use branching effectively, concentrating around integrating the work of multiple developers and organizing the path to production releases. Trunk based development strategies are less complex than traditional git branching strategies as they typically involve fewer branches and less risk of git merge. Trunk Based Development Release Strategy.
From www.thecodebuzz.com
Trunk Based Development Best Practices TheCodeBuzz Trunk Based Development Release Strategy There are several patterns that can allow teams to use branching effectively, concentrating around integrating the work of multiple developers and organizing the path to production releases. Trunk based development strategies are less complex than traditional git branching strategies as they typically involve fewer branches and less risk of git merge. Trunk Based Development Release Strategy.
From medium.com
Trunk Based Development and Feature Flags for Continuous Delivery by Trunk Based Development Release Strategy Trunk based development strategies are less complex than traditional git branching strategies as they typically involve fewer branches and less risk of git merge. There are several patterns that can allow teams to use branching effectively, concentrating around integrating the work of multiple developers and organizing the path to production releases. Trunk Based Development Release Strategy.
From devcycle.com
Transitioning to Trunk Based Development Trunk Based Development Release Strategy Trunk based development strategies are less complex than traditional git branching strategies as they typically involve fewer branches and less risk of git merge. There are several patterns that can allow teams to use branching effectively, concentrating around integrating the work of multiple developers and organizing the path to production releases. Trunk Based Development Release Strategy.
From developer.harness.io
Using Feature Flags For TrunkBased Development Harness Developer Hub Trunk Based Development Release Strategy There are several patterns that can allow teams to use branching effectively, concentrating around integrating the work of multiple developers and organizing the path to production releases. Trunk based development strategies are less complex than traditional git branching strategies as they typically involve fewer branches and less risk of git merge. Trunk Based Development Release Strategy.
From www.youtube.com
Trunk Based development and why you need to adapt it YouTube Trunk Based Development Release Strategy There are several patterns that can allow teams to use branching effectively, concentrating around integrating the work of multiple developers and organizing the path to production releases. Trunk based development strategies are less complex than traditional git branching strategies as they typically involve fewer branches and less risk of git merge. Trunk Based Development Release Strategy.
From medium.com
How to leverage the benefits of trunkbased development using Trunk Based Development Release Strategy Trunk based development strategies are less complex than traditional git branching strategies as they typically involve fewer branches and less risk of git merge. There are several patterns that can allow teams to use branching effectively, concentrating around integrating the work of multiple developers and organizing the path to production releases. Trunk Based Development Release Strategy.
From www.geeksforgeeks.org
TrunkBased Development in Software Development Trunk Based Development Release Strategy Trunk based development strategies are less complex than traditional git branching strategies as they typically involve fewer branches and less risk of git merge. There are several patterns that can allow teams to use branching effectively, concentrating around integrating the work of multiple developers and organizing the path to production releases. Trunk Based Development Release Strategy.
From www.abtasty.com
Git Branching Strategies GitFlow, Github Flow, Trunk Based... Trunk Based Development Release Strategy There are several patterns that can allow teams to use branching effectively, concentrating around integrating the work of multiple developers and organizing the path to production releases. Trunk based development strategies are less complex than traditional git branching strategies as they typically involve fewer branches and less risk of git merge. Trunk Based Development Release Strategy.
From www.gitkraken.com
What is Trunk Based Development? Git Branching Strategies Trunk Based Development Release Strategy Trunk based development strategies are less complex than traditional git branching strategies as they typically involve fewer branches and less risk of git merge. There are several patterns that can allow teams to use branching effectively, concentrating around integrating the work of multiple developers and organizing the path to production releases. Trunk Based Development Release Strategy.
From www.optimizely.com
What is trunkbased development? Optimizely Trunk Based Development Release Strategy There are several patterns that can allow teams to use branching effectively, concentrating around integrating the work of multiple developers and organizing the path to production releases. Trunk based development strategies are less complex than traditional git branching strategies as they typically involve fewer branches and less risk of git merge. Trunk Based Development Release Strategy.
From exoycxluw.blob.core.windows.net
Trunk Based Release Strategy at Javier Owens blog Trunk Based Development Release Strategy Trunk based development strategies are less complex than traditional git branching strategies as they typically involve fewer branches and less risk of git merge. There are several patterns that can allow teams to use branching effectively, concentrating around integrating the work of multiple developers and organizing the path to production releases. Trunk Based Development Release Strategy.
From www.visartech.com
What is Trunk Based Development? Visartech Blog Trunk Based Development Release Strategy Trunk based development strategies are less complex than traditional git branching strategies as they typically involve fewer branches and less risk of git merge. There are several patterns that can allow teams to use branching effectively, concentrating around integrating the work of multiple developers and organizing the path to production releases. Trunk Based Development Release Strategy.
From www.optimizely.com
What is trunkbased development? Optimizely Trunk Based Development Release Strategy Trunk based development strategies are less complex than traditional git branching strategies as they typically involve fewer branches and less risk of git merge. There are several patterns that can allow teams to use branching effectively, concentrating around integrating the work of multiple developers and organizing the path to production releases. Trunk Based Development Release Strategy.
From statusneo.com
Beginners Guide to TrunkBased Development (TBD) StatusNeo Trunk Based Development Release Strategy There are several patterns that can allow teams to use branching effectively, concentrating around integrating the work of multiple developers and organizing the path to production releases. Trunk based development strategies are less complex than traditional git branching strategies as they typically involve fewer branches and less risk of git merge. Trunk Based Development Release Strategy.
From blog.mergify.com
TrunkBased Development vs Git Flow When to Use Which Development Style Trunk Based Development Release Strategy Trunk based development strategies are less complex than traditional git branching strategies as they typically involve fewer branches and less risk of git merge. There are several patterns that can allow teams to use branching effectively, concentrating around integrating the work of multiple developers and organizing the path to production releases. Trunk Based Development Release Strategy.
From www.linkedin.com
TrunkBased Development and Git Flow Trunk Based Development Release Strategy There are several patterns that can allow teams to use branching effectively, concentrating around integrating the work of multiple developers and organizing the path to production releases. Trunk based development strategies are less complex than traditional git branching strategies as they typically involve fewer branches and less risk of git merge. Trunk Based Development Release Strategy.
From www.xenonstack.com
TrunkBased Development for highperforming engineering teams Trunk Based Development Release Strategy Trunk based development strategies are less complex than traditional git branching strategies as they typically involve fewer branches and less risk of git merge. There are several patterns that can allow teams to use branching effectively, concentrating around integrating the work of multiple developers and organizing the path to production releases. Trunk Based Development Release Strategy.
From blog.mergify.com
TrunkBased Development vs Git Flow When to Use Which Development Style Trunk Based Development Release Strategy There are several patterns that can allow teams to use branching effectively, concentrating around integrating the work of multiple developers and organizing the path to production releases. Trunk based development strategies are less complex than traditional git branching strategies as they typically involve fewer branches and less risk of git merge. Trunk Based Development Release Strategy.
From www.visartech.com
What is Trunk Based Development? Visartech Blog Trunk Based Development Release Strategy There are several patterns that can allow teams to use branching effectively, concentrating around integrating the work of multiple developers and organizing the path to production releases. Trunk based development strategies are less complex than traditional git branching strategies as they typically involve fewer branches and less risk of git merge. Trunk Based Development Release Strategy.
From softwareskill.pl
CI/CD i trunkbased development wdrażaj częściej i szybciej Trunk Based Development Release Strategy There are several patterns that can allow teams to use branching effectively, concentrating around integrating the work of multiple developers and organizing the path to production releases. Trunk based development strategies are less complex than traditional git branching strategies as they typically involve fewer branches and less risk of git merge. Trunk Based Development Release Strategy.
From blog.plasticscm.com
Plastic SCM blog How we do trunk based development with Plastic SCM Trunk Based Development Release Strategy There are several patterns that can allow teams to use branching effectively, concentrating around integrating the work of multiple developers and organizing the path to production releases. Trunk based development strategies are less complex than traditional git branching strategies as they typically involve fewer branches and less risk of git merge. Trunk Based Development Release Strategy.
From www.visartech.com
What is Trunk Based Development? Visartech Blog Trunk Based Development Release Strategy Trunk based development strategies are less complex than traditional git branching strategies as they typically involve fewer branches and less risk of git merge. There are several patterns that can allow teams to use branching effectively, concentrating around integrating the work of multiple developers and organizing the path to production releases. Trunk Based Development Release Strategy.
From www.linkedin.com
Migrating from Trunk Based development to GitFlow workflow in Azure Trunk Based Development Release Strategy Trunk based development strategies are less complex than traditional git branching strategies as they typically involve fewer branches and less risk of git merge. There are several patterns that can allow teams to use branching effectively, concentrating around integrating the work of multiple developers and organizing the path to production releases. Trunk Based Development Release Strategy.
From geniusee.com
Everything You Need To Know About Git Branching Model Trunk Based Development Release Strategy Trunk based development strategies are less complex than traditional git branching strategies as they typically involve fewer branches and less risk of git merge. There are several patterns that can allow teams to use branching effectively, concentrating around integrating the work of multiple developers and organizing the path to production releases. Trunk Based Development Release Strategy.
From exoycxluw.blob.core.windows.net
Trunk Based Release Strategy at Javier Owens blog Trunk Based Development Release Strategy There are several patterns that can allow teams to use branching effectively, concentrating around integrating the work of multiple developers and organizing the path to production releases. Trunk based development strategies are less complex than traditional git branching strategies as they typically involve fewer branches and less risk of git merge. Trunk Based Development Release Strategy.
From exoycxluw.blob.core.windows.net
Trunk Based Release Strategy at Javier Owens blog Trunk Based Development Release Strategy There are several patterns that can allow teams to use branching effectively, concentrating around integrating the work of multiple developers and organizing the path to production releases. Trunk based development strategies are less complex than traditional git branching strategies as they typically involve fewer branches and less risk of git merge. Trunk Based Development Release Strategy.