Transmission Fluid Temperature Sensor Circuit . Possible causes of the p0711 code include a faulty sensor, wiring problems, or internal transmission issues. the transmission fluid temperature sensor (tft) signals the pcm about changes in shift points and torque converter clutch control. the diagnostic trouble code (dtc) p0710 indicates “transmission fluid temperature sensor “a” circuit.” the transmission fluid temperature sensor is a thermistor whose internal resistance is inversely proportional to the temperature of what it’s measuring. make sure to check for loose connections or damaged wiring, as this is vital in diagnosing the transmission fluid temperature sensor circuit malfunction (p0710). it involves checking the voltage supply and ground circuit associated with the transmission fluid temperature sensor. if you’re experiencing issues with your vehicle’s transmission fluid temperature, it could be due to a faulty transmission. Then, use a multimeter to check the voltage supply and ground circuit. diagnostic fault code p0711 is indicative of an out of range temperature sensor reading, originating with a. Performing tft sensor testing and circuit troubleshooting will help pinpoint the root cause of the issue. This code is typically caused by a faulty transmission fluid temperature sensor or issues with the sensor’s wiring harness and connectors. To do this, you'll need to use a wiring diagram to identify the relevant wires. if you’re experiencing issues with your vehicle’s transmission, such as erratic shifting or slipping, the p0710 fault code may be the culprit.
from mitsubishitechinfo.com
Then, use a multimeter to check the voltage supply and ground circuit. the transmission fluid temperature sensor (tft) signals the pcm about changes in shift points and torque converter clutch control. diagnostic fault code p0711 is indicative of an out of range temperature sensor reading, originating with a. This code is typically caused by a faulty transmission fluid temperature sensor or issues with the sensor’s wiring harness and connectors. it involves checking the voltage supply and ground circuit associated with the transmission fluid temperature sensor. if you’re experiencing issues with your vehicle’s transmission fluid temperature, it could be due to a faulty transmission. To do this, you'll need to use a wiring diagram to identify the relevant wires. Performing tft sensor testing and circuit troubleshooting will help pinpoint the root cause of the issue. Possible causes of the p0711 code include a faulty sensor, wiring problems, or internal transmission issues. make sure to check for loose connections or damaged wiring, as this is vital in diagnosing the transmission fluid temperature sensor circuit malfunction (p0710).
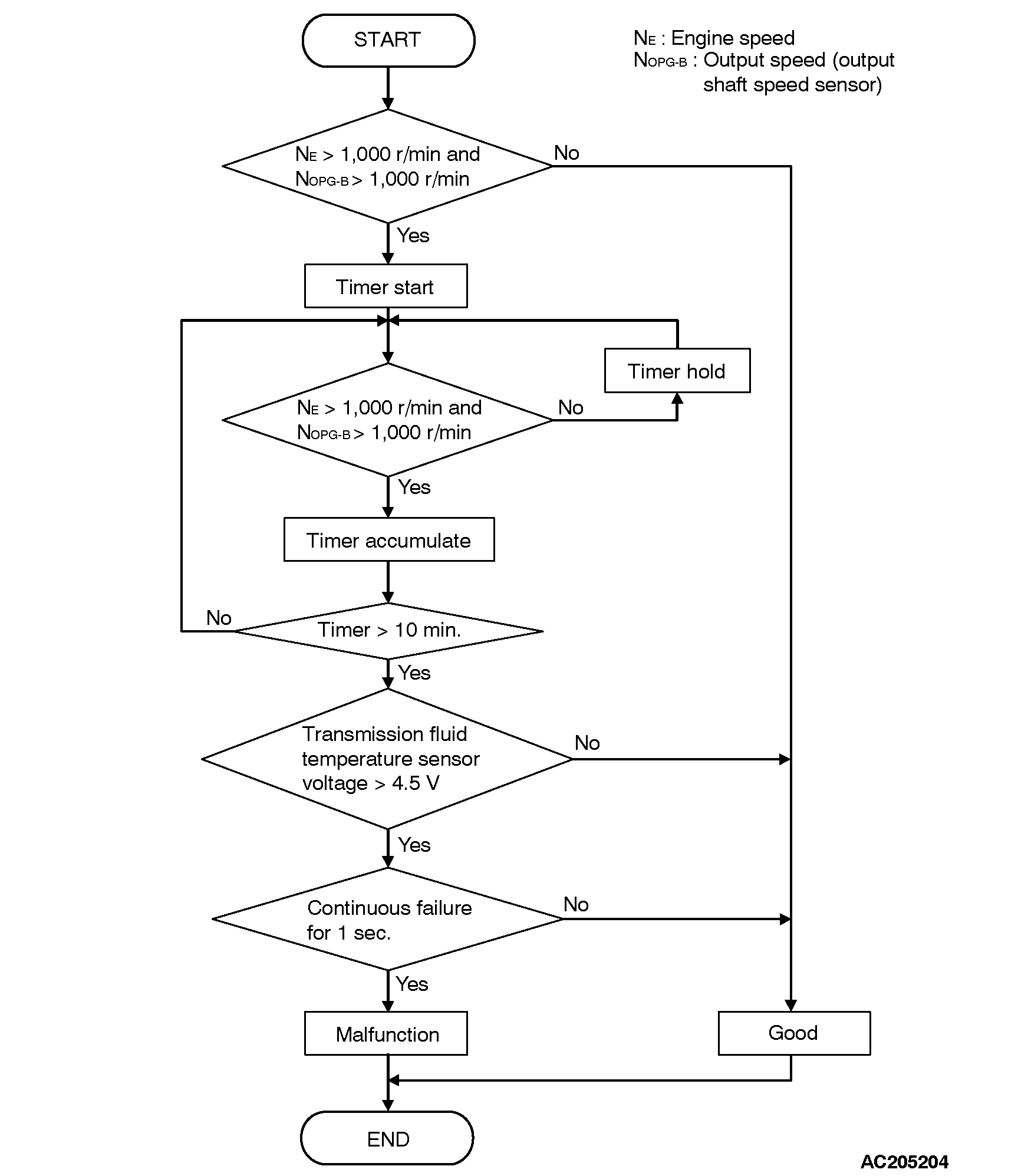
23DTC 15 TRANSMISSION FLUID TEMPERATURE SENSOR SYSTEM (OPEN CIRCUIT)
Transmission Fluid Temperature Sensor Circuit it involves checking the voltage supply and ground circuit associated with the transmission fluid temperature sensor. the diagnostic trouble code (dtc) p0710 indicates “transmission fluid temperature sensor “a” circuit.” the transmission fluid temperature sensor is a thermistor whose internal resistance is inversely proportional to the temperature of what it’s measuring. if you’re experiencing issues with your vehicle’s transmission, such as erratic shifting or slipping, the p0710 fault code may be the culprit. Then, use a multimeter to check the voltage supply and ground circuit. This code is typically caused by a faulty transmission fluid temperature sensor or issues with the sensor’s wiring harness and connectors. Possible causes of the p0711 code include a faulty sensor, wiring problems, or internal transmission issues. To do this, you'll need to use a wiring diagram to identify the relevant wires. the transmission fluid temperature sensor (tft) signals the pcm about changes in shift points and torque converter clutch control. if you’re experiencing issues with your vehicle’s transmission fluid temperature, it could be due to a faulty transmission. make sure to check for loose connections or damaged wiring, as this is vital in diagnosing the transmission fluid temperature sensor circuit malfunction (p0710). it involves checking the voltage supply and ground circuit associated with the transmission fluid temperature sensor. diagnostic fault code p0711 is indicative of an out of range temperature sensor reading, originating with a. Performing tft sensor testing and circuit troubleshooting will help pinpoint the root cause of the issue.
From www.carparts.com
P0714 Code Transmission Fluid Temperature Sensor "A" Circuit Transmission Fluid Temperature Sensor Circuit if you’re experiencing issues with your vehicle’s transmission fluid temperature, it could be due to a faulty transmission. Possible causes of the p0711 code include a faulty sensor, wiring problems, or internal transmission issues. To do this, you'll need to use a wiring diagram to identify the relevant wires. it involves checking the voltage supply and ground circuit. Transmission Fluid Temperature Sensor Circuit.
From www.youtube.com
Transmission Fluid Temperature Sensor and it's functions YouTube Transmission Fluid Temperature Sensor Circuit Performing tft sensor testing and circuit troubleshooting will help pinpoint the root cause of the issue. make sure to check for loose connections or damaged wiring, as this is vital in diagnosing the transmission fluid temperature sensor circuit malfunction (p0710). it involves checking the voltage supply and ground circuit associated with the transmission fluid temperature sensor. diagnostic. Transmission Fluid Temperature Sensor Circuit.
From www.carparts.com
P0712 Code Transmission Fluid Temperature Sensor “A” Circuit Low In Transmission Fluid Temperature Sensor Circuit To do this, you'll need to use a wiring diagram to identify the relevant wires. if you’re experiencing issues with your vehicle’s transmission, such as erratic shifting or slipping, the p0710 fault code may be the culprit. make sure to check for loose connections or damaged wiring, as this is vital in diagnosing the transmission fluid temperature sensor. Transmission Fluid Temperature Sensor Circuit.
From mitsubishitechinfo.com
23DTC 15 TRANSMISSION FLUID TEMPERATURE SENSOR SYSTEM (OPEN CIRCUIT) Transmission Fluid Temperature Sensor Circuit the transmission fluid temperature sensor (tft) signals the pcm about changes in shift points and torque converter clutch control. the diagnostic trouble code (dtc) p0710 indicates “transmission fluid temperature sensor “a” circuit.” the transmission fluid temperature sensor is a thermistor whose internal resistance is inversely proportional to the temperature of what it’s measuring. if you’re experiencing issues. Transmission Fluid Temperature Sensor Circuit.
From mitsubishitechinfo.com
23DTC 15 TRANSMISSION FLUID TEMPERATURE SENSOR SYSTEM (OPEN CIRCUIT) Transmission Fluid Temperature Sensor Circuit Then, use a multimeter to check the voltage supply and ground circuit. the diagnostic trouble code (dtc) p0710 indicates “transmission fluid temperature sensor “a” circuit.” the transmission fluid temperature sensor is a thermistor whose internal resistance is inversely proportional to the temperature of what it’s measuring. if you’re experiencing issues with your vehicle’s transmission fluid temperature, it could. Transmission Fluid Temperature Sensor Circuit.
From www.carparts.com
P0711 Code Transmission Fluid Temperature Sensor "A" Circuit Range Transmission Fluid Temperature Sensor Circuit To do this, you'll need to use a wiring diagram to identify the relevant wires. Possible causes of the p0711 code include a faulty sensor, wiring problems, or internal transmission issues. Performing tft sensor testing and circuit troubleshooting will help pinpoint the root cause of the issue. the diagnostic trouble code (dtc) p0710 indicates “transmission fluid temperature sensor “a”. Transmission Fluid Temperature Sensor Circuit.
From mitsubishitechinfo.com
23DTC 15 TRANSMISSION FLUID TEMPERATURE SENSOR SYSTEM (OPEN CIRCUIT) Transmission Fluid Temperature Sensor Circuit make sure to check for loose connections or damaged wiring, as this is vital in diagnosing the transmission fluid temperature sensor circuit malfunction (p0710). the transmission fluid temperature sensor (tft) signals the pcm about changes in shift points and torque converter clutch control. Performing tft sensor testing and circuit troubleshooting will help pinpoint the root cause of the. Transmission Fluid Temperature Sensor Circuit.
From www.carid.com
Standard® TX300 Automatic Transmission Fluid Temperature Sensor Transmission Fluid Temperature Sensor Circuit it involves checking the voltage supply and ground circuit associated with the transmission fluid temperature sensor. This code is typically caused by a faulty transmission fluid temperature sensor or issues with the sensor’s wiring harness and connectors. diagnostic fault code p0711 is indicative of an out of range temperature sensor reading, originating with a. the transmission fluid. Transmission Fluid Temperature Sensor Circuit.
From fixengineganechb.z4.web.core.windows.net
8l90 Transmission Fluid Temperature Sensor Transmission Fluid Temperature Sensor Circuit Possible causes of the p0711 code include a faulty sensor, wiring problems, or internal transmission issues. it involves checking the voltage supply and ground circuit associated with the transmission fluid temperature sensor. the diagnostic trouble code (dtc) p0710 indicates “transmission fluid temperature sensor “a” circuit.” the transmission fluid temperature sensor is a thermistor whose internal resistance is inversely. Transmission Fluid Temperature Sensor Circuit.
From www.blog-teknisi.com
DTC P0713 Transmission Fluid Temperature Sensor Circuit High Input Transmission Fluid Temperature Sensor Circuit the transmission fluid temperature sensor (tft) signals the pcm about changes in shift points and torque converter clutch control. Possible causes of the p0711 code include a faulty sensor, wiring problems, or internal transmission issues. To do this, you'll need to use a wiring diagram to identify the relevant wires. diagnostic fault code p0711 is indicative of an. Transmission Fluid Temperature Sensor Circuit.
From www.autozone.com
Repair Guides Automatic Transmission (1998) Dtc P0710 A/t Fluid Transmission Fluid Temperature Sensor Circuit if you’re experiencing issues with your vehicle’s transmission fluid temperature, it could be due to a faulty transmission. make sure to check for loose connections or damaged wiring, as this is vital in diagnosing the transmission fluid temperature sensor circuit malfunction (p0710). diagnostic fault code p0711 is indicative of an out of range temperature sensor reading, originating. Transmission Fluid Temperature Sensor Circuit.
From www.ziptuning.com
P0712 Transmission Fluid Temperature Sensor Circuit Low Transmission Fluid Temperature Sensor Circuit if you’re experiencing issues with your vehicle’s transmission, such as erratic shifting or slipping, the p0710 fault code may be the culprit. it involves checking the voltage supply and ground circuit associated with the transmission fluid temperature sensor. To do this, you'll need to use a wiring diagram to identify the relevant wires. diagnostic fault code p0711. Transmission Fluid Temperature Sensor Circuit.
From www.circuits-diy.com
Simple Temperature Sensor Circuit using LM35 IC Transmission Fluid Temperature Sensor Circuit Then, use a multimeter to check the voltage supply and ground circuit. if you’re experiencing issues with your vehicle’s transmission, such as erratic shifting or slipping, the p0710 fault code may be the culprit. Performing tft sensor testing and circuit troubleshooting will help pinpoint the root cause of the issue. make sure to check for loose connections or. Transmission Fluid Temperature Sensor Circuit.
From www.colegiosantainescampestre.edu.co
Simple Temperature Sensor Circuit Using LM35 IC, 42 OFF Transmission Fluid Temperature Sensor Circuit if you’re experiencing issues with your vehicle’s transmission, such as erratic shifting or slipping, the p0710 fault code may be the culprit. if you’re experiencing issues with your vehicle’s transmission fluid temperature, it could be due to a faulty transmission. make sure to check for loose connections or damaged wiring, as this is vital in diagnosing the. Transmission Fluid Temperature Sensor Circuit.
From dxohzrxiv.blob.core.windows.net
Transmission Fluid Temperature Sensor A Circuit High at Joyce Howard blog Transmission Fluid Temperature Sensor Circuit the transmission fluid temperature sensor (tft) signals the pcm about changes in shift points and torque converter clutch control. Performing tft sensor testing and circuit troubleshooting will help pinpoint the root cause of the issue. Possible causes of the p0711 code include a faulty sensor, wiring problems, or internal transmission issues. diagnostic fault code p0711 is indicative of. Transmission Fluid Temperature Sensor Circuit.
From erwinsalarda.com
Understanding the Transmission Fluid Temperature Sensor Erwin Salarda Transmission Fluid Temperature Sensor Circuit the diagnostic trouble code (dtc) p0710 indicates “transmission fluid temperature sensor “a” circuit.” the transmission fluid temperature sensor is a thermistor whose internal resistance is inversely proportional to the temperature of what it’s measuring. To do this, you'll need to use a wiring diagram to identify the relevant wires. Performing tft sensor testing and circuit troubleshooting will help pinpoint. Transmission Fluid Temperature Sensor Circuit.
From erwinsalarda.com
Understanding the Transmission Fluid Temperature Sensor Erwin Salarda Transmission Fluid Temperature Sensor Circuit This code is typically caused by a faulty transmission fluid temperature sensor or issues with the sensor’s wiring harness and connectors. diagnostic fault code p0711 is indicative of an out of range temperature sensor reading, originating with a. the diagnostic trouble code (dtc) p0710 indicates “transmission fluid temperature sensor “a” circuit.” the transmission fluid temperature sensor is a. Transmission Fluid Temperature Sensor Circuit.
From www.carparts.com
P0713 Code Transmission Fluid Temperature Sensor A Circuit High Input Transmission Fluid Temperature Sensor Circuit it involves checking the voltage supply and ground circuit associated with the transmission fluid temperature sensor. the diagnostic trouble code (dtc) p0710 indicates “transmission fluid temperature sensor “a” circuit.” the transmission fluid temperature sensor is a thermistor whose internal resistance is inversely proportional to the temperature of what it’s measuring. the transmission fluid temperature sensor (tft) signals. Transmission Fluid Temperature Sensor Circuit.
From www.autozone.com
Repair Guides Automatic Transmission (2003) Dtc P0710 A/t Fluid Transmission Fluid Temperature Sensor Circuit Possible causes of the p0711 code include a faulty sensor, wiring problems, or internal transmission issues. it involves checking the voltage supply and ground circuit associated with the transmission fluid temperature sensor. the transmission fluid temperature sensor (tft) signals the pcm about changes in shift points and torque converter clutch control. diagnostic fault code p0711 is indicative. Transmission Fluid Temperature Sensor Circuit.
From haipernews.com
How To Check Transmission Fluid Temperature Haiper Transmission Fluid Temperature Sensor Circuit if you’re experiencing issues with your vehicle’s transmission, such as erratic shifting or slipping, the p0710 fault code may be the culprit. To do this, you'll need to use a wiring diagram to identify the relevant wires. make sure to check for loose connections or damaged wiring, as this is vital in diagnosing the transmission fluid temperature sensor. Transmission Fluid Temperature Sensor Circuit.
From www.troublecodes.net
P0710 Transmission fluid temperature (TFT) sensor circuit malfunction Transmission Fluid Temperature Sensor Circuit it involves checking the voltage supply and ground circuit associated with the transmission fluid temperature sensor. This code is typically caused by a faulty transmission fluid temperature sensor or issues with the sensor’s wiring harness and connectors. Performing tft sensor testing and circuit troubleshooting will help pinpoint the root cause of the issue. Then, use a multimeter to check. Transmission Fluid Temperature Sensor Circuit.
From www.elcircuit.com
Basic LM35 temperature sensor circuit Electronic Circuit Transmission Fluid Temperature Sensor Circuit Then, use a multimeter to check the voltage supply and ground circuit. To do this, you'll need to use a wiring diagram to identify the relevant wires. the transmission fluid temperature sensor (tft) signals the pcm about changes in shift points and torque converter clutch control. This code is typically caused by a faulty transmission fluid temperature sensor or. Transmission Fluid Temperature Sensor Circuit.
From mitsubishitechinfo.com
23DTC 15 TRANSMISSION FLUID TEMPERATURE SENSOR SYSTEM (OPEN CIRCUIT) Transmission Fluid Temperature Sensor Circuit Performing tft sensor testing and circuit troubleshooting will help pinpoint the root cause of the issue. Then, use a multimeter to check the voltage supply and ground circuit. if you’re experiencing issues with your vehicle’s transmission fluid temperature, it could be due to a faulty transmission. make sure to check for loose connections or damaged wiring, as this. Transmission Fluid Temperature Sensor Circuit.
From mungfali.com
Simple Temperature Sensor Circuit Using Lm35 Ic C35 Transmission Fluid Temperature Sensor Circuit This code is typically caused by a faulty transmission fluid temperature sensor or issues with the sensor’s wiring harness and connectors. diagnostic fault code p0711 is indicative of an out of range temperature sensor reading, originating with a. if you’re experiencing issues with your vehicle’s transmission, such as erratic shifting or slipping, the p0710 fault code may be. Transmission Fluid Temperature Sensor Circuit.
From www.autozone.com
Repair Guides Automatic Transaxle (2002) Dtc P0710 A/t Fluid Transmission Fluid Temperature Sensor Circuit Performing tft sensor testing and circuit troubleshooting will help pinpoint the root cause of the issue. the transmission fluid temperature sensor (tft) signals the pcm about changes in shift points and torque converter clutch control. diagnostic fault code p0711 is indicative of an out of range temperature sensor reading, originating with a. if you’re experiencing issues with. Transmission Fluid Temperature Sensor Circuit.
From schematicgiullanbw.z4.web.core.windows.net
How Does A Pt100 Temperature Sensor Work Transmission Fluid Temperature Sensor Circuit it involves checking the voltage supply and ground circuit associated with the transmission fluid temperature sensor. To do this, you'll need to use a wiring diagram to identify the relevant wires. diagnostic fault code p0711 is indicative of an out of range temperature sensor reading, originating with a. make sure to check for loose connections or damaged. Transmission Fluid Temperature Sensor Circuit.
From www.youtube.com
How to fix p0713 in Toyota p0713 transmission fluid temperature Transmission Fluid Temperature Sensor Circuit the diagnostic trouble code (dtc) p0710 indicates “transmission fluid temperature sensor “a” circuit.” the transmission fluid temperature sensor is a thermistor whose internal resistance is inversely proportional to the temperature of what it’s measuring. the transmission fluid temperature sensor (tft) signals the pcm about changes in shift points and torque converter clutch control. Possible causes of the p0711. Transmission Fluid Temperature Sensor Circuit.
From www.carparts.com
P0710 Code Transmission Fluid Temperature Sensor "A" Circuit In The Transmission Fluid Temperature Sensor Circuit Then, use a multimeter to check the voltage supply and ground circuit. To do this, you'll need to use a wiring diagram to identify the relevant wires. diagnostic fault code p0711 is indicative of an out of range temperature sensor reading, originating with a. Performing tft sensor testing and circuit troubleshooting will help pinpoint the root cause of the. Transmission Fluid Temperature Sensor Circuit.
From mail.freeasestudyguides.com
Transmission Fluid Temperature Sensor TFT Sensor Transmission Fluid Temperature Sensor Circuit Performing tft sensor testing and circuit troubleshooting will help pinpoint the root cause of the issue. it involves checking the voltage supply and ground circuit associated with the transmission fluid temperature sensor. make sure to check for loose connections or damaged wiring, as this is vital in diagnosing the transmission fluid temperature sensor circuit malfunction (p0710). Then, use. Transmission Fluid Temperature Sensor Circuit.
From view.publitas.com
My publications Partsavatar.CADiagnose the Transmission Fluid Transmission Fluid Temperature Sensor Circuit Performing tft sensor testing and circuit troubleshooting will help pinpoint the root cause of the issue. diagnostic fault code p0711 is indicative of an out of range temperature sensor reading, originating with a. To do this, you'll need to use a wiring diagram to identify the relevant wires. Then, use a multimeter to check the voltage supply and ground. Transmission Fluid Temperature Sensor Circuit.
From www.autozone.com
Repair Guides Automatic Transmission (1999) Dtc Batt/fluid Tem Transmission Fluid Temperature Sensor Circuit if you’re experiencing issues with your vehicle’s transmission fluid temperature, it could be due to a faulty transmission. it involves checking the voltage supply and ground circuit associated with the transmission fluid temperature sensor. if you’re experiencing issues with your vehicle’s transmission, such as erratic shifting or slipping, the p0710 fault code may be the culprit. Possible. Transmission Fluid Temperature Sensor Circuit.
From streampowers.blogspot.com
Simple Temperature Sensor Circuit using 1N4148 diode Electronic Transmission Fluid Temperature Sensor Circuit it involves checking the voltage supply and ground circuit associated with the transmission fluid temperature sensor. Then, use a multimeter to check the voltage supply and ground circuit. make sure to check for loose connections or damaged wiring, as this is vital in diagnosing the transmission fluid temperature sensor circuit malfunction (p0710). the diagnostic trouble code (dtc). Transmission Fluid Temperature Sensor Circuit.
From workshopfrautkatacoamcoe.z19.web.core.windows.net
4l60e Transmission Fluid Temperature Sensor Transmission Fluid Temperature Sensor Circuit if you’re experiencing issues with your vehicle’s transmission, such as erratic shifting or slipping, the p0710 fault code may be the culprit. the diagnostic trouble code (dtc) p0710 indicates “transmission fluid temperature sensor “a” circuit.” the transmission fluid temperature sensor is a thermistor whose internal resistance is inversely proportional to the temperature of what it’s measuring. Then, use. Transmission Fluid Temperature Sensor Circuit.
From www.ziptuning.com
P0714 Transmission Fluid Temperature Sensor Circuit Intermittent Transmission Fluid Temperature Sensor Circuit if you’re experiencing issues with your vehicle’s transmission, such as erratic shifting or slipping, the p0710 fault code may be the culprit. Then, use a multimeter to check the voltage supply and ground circuit. This code is typically caused by a faulty transmission fluid temperature sensor or issues with the sensor’s wiring harness and connectors. make sure to. Transmission Fluid Temperature Sensor Circuit.
From www.slideserve.com
PPT CHAPTER 20 Temperature Sensors PowerPoint Presentation, free Transmission Fluid Temperature Sensor Circuit if you’re experiencing issues with your vehicle’s transmission, such as erratic shifting or slipping, the p0710 fault code may be the culprit. it involves checking the voltage supply and ground circuit associated with the transmission fluid temperature sensor. diagnostic fault code p0711 is indicative of an out of range temperature sensor reading, originating with a. make. Transmission Fluid Temperature Sensor Circuit.