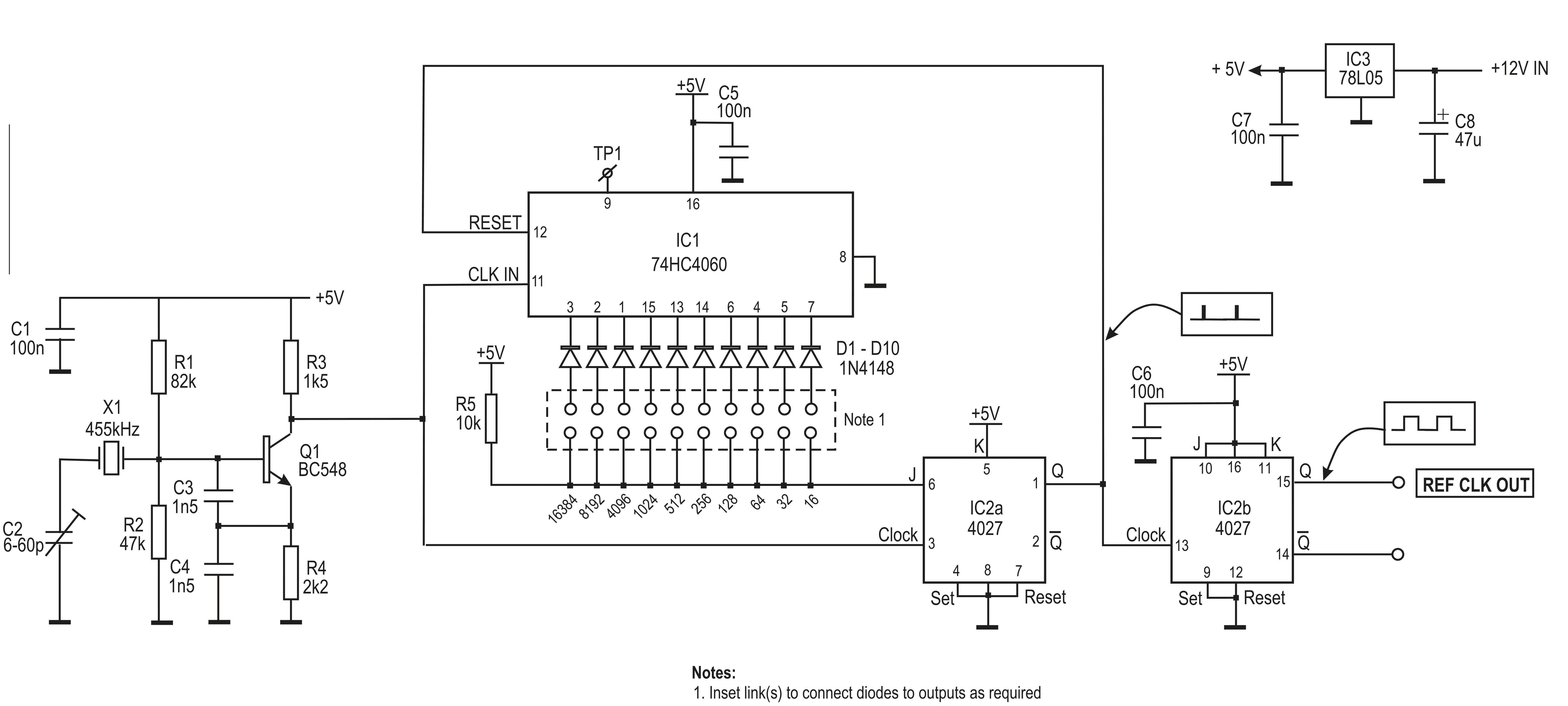
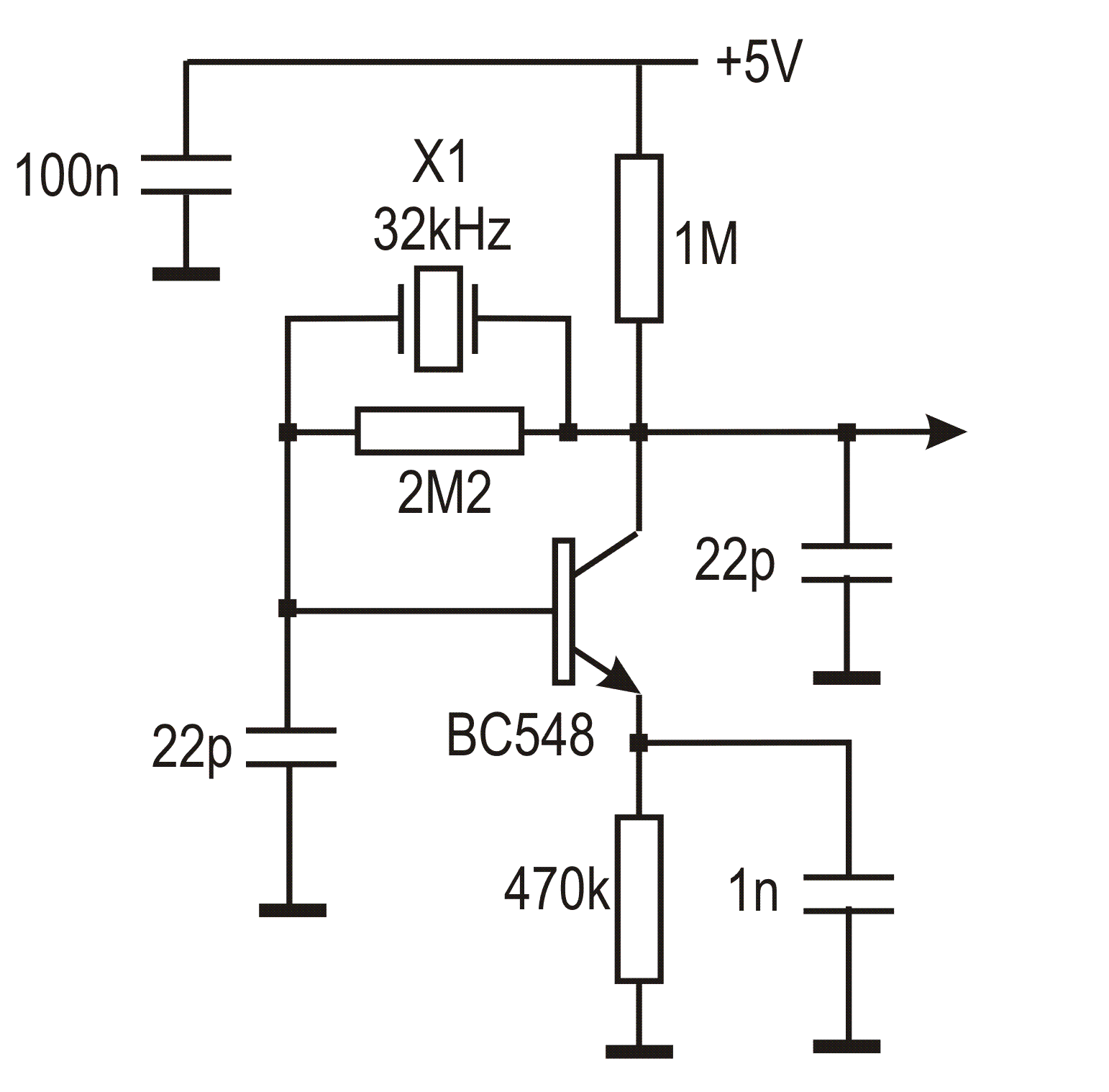
Cd4060 Crystal Oscillator Circuit . The use of a crystal. This oscillator operates within a. Usually, this counter is a. a crystal oscillator is a device that further enhances the ic 4060 externally even though the timer ic is accurate in its. cd4060 is an oscillator and counter ic with 10 outputs and can be used in applications that require discrete and accurate variable time delays. On top of that, it can also be used for acquiring high grade and accurate oscillations of frequencies. basically the ic 4060 is a oscillator/timer ic and can be used for producing discretely.
from www.jotrin.com
Usually, this counter is a. basically the ic 4060 is a oscillator/timer ic and can be used for producing discretely. The use of a crystal. a crystal oscillator is a device that further enhances the ic 4060 externally even though the timer ic is accurate in its. This oscillator operates within a. cd4060 is an oscillator and counter ic with 10 outputs and can be used in applications that require discrete and accurate variable time delays. On top of that, it can also be used for acquiring high grade and accurate oscillations of frequencies.
CD4060 IC A Ultimate Guide to datasheet, circuit & application
Cd4060 Crystal Oscillator Circuit On top of that, it can also be used for acquiring high grade and accurate oscillations of frequencies. cd4060 is an oscillator and counter ic with 10 outputs and can be used in applications that require discrete and accurate variable time delays. The use of a crystal. This oscillator operates within a. a crystal oscillator is a device that further enhances the ic 4060 externally even though the timer ic is accurate in its. Usually, this counter is a. On top of that, it can also be used for acquiring high grade and accurate oscillations of frequencies. basically the ic 4060 is a oscillator/timer ic and can be used for producing discretely.
From www.eleccircuit.com
5 Crystal oscillator Circuits using CMOS Cd4060 Crystal Oscillator Circuit cd4060 is an oscillator and counter ic with 10 outputs and can be used in applications that require discrete and accurate variable time delays. The use of a crystal. This oscillator operates within a. basically the ic 4060 is a oscillator/timer ic and can be used for producing discretely. Usually, this counter is a. On top of that,. Cd4060 Crystal Oscillator Circuit.
From duino4projects.com
Troubleshooting a 32kHz Crystal Oscillator Cd4060 Crystal Oscillator Circuit The use of a crystal. This oscillator operates within a. Usually, this counter is a. On top of that, it can also be used for acquiring high grade and accurate oscillations of frequencies. cd4060 is an oscillator and counter ic with 10 outputs and can be used in applications that require discrete and accurate variable time delays. basically. Cd4060 Crystal Oscillator Circuit.
From www.circuitdiagram.co
Xtal Oscillator Schematic Circuit Diagram Cd4060 Crystal Oscillator Circuit The use of a crystal. a crystal oscillator is a device that further enhances the ic 4060 externally even though the timer ic is accurate in its. On top of that, it can also be used for acquiring high grade and accurate oscillations of frequencies. cd4060 is an oscillator and counter ic with 10 outputs and can be. Cd4060 Crystal Oscillator Circuit.
From manuallibbergmann.z13.web.core.windows.net
Crystal Oscillator Circuit Diagram Cd4060 Crystal Oscillator Circuit On top of that, it can also be used for acquiring high grade and accurate oscillations of frequencies. This oscillator operates within a. cd4060 is an oscillator and counter ic with 10 outputs and can be used in applications that require discrete and accurate variable time delays. basically the ic 4060 is a oscillator/timer ic and can be. Cd4060 Crystal Oscillator Circuit.
From www.100parsecs.net
CMOS Nixie Tube Clock Project Part 2 — 100 Parsecs Cd4060 Crystal Oscillator Circuit The use of a crystal. On top of that, it can also be used for acquiring high grade and accurate oscillations of frequencies. basically the ic 4060 is a oscillator/timer ic and can be used for producing discretely. This oscillator operates within a. a crystal oscillator is a device that further enhances the ic 4060 externally even though. Cd4060 Crystal Oscillator Circuit.
From leap.tardate.com
CrystalOscillator LEAP Cd4060 Crystal Oscillator Circuit basically the ic 4060 is a oscillator/timer ic and can be used for producing discretely. This oscillator operates within a. cd4060 is an oscillator and counter ic with 10 outputs and can be used in applications that require discrete and accurate variable time delays. a crystal oscillator is a device that further enhances the ic 4060 externally. Cd4060 Crystal Oscillator Circuit.
From zl2pd.com
ZL2PD CMOS HF Digital Dial Cd4060 Crystal Oscillator Circuit basically the ic 4060 is a oscillator/timer ic and can be used for producing discretely. This oscillator operates within a. Usually, this counter is a. cd4060 is an oscillator and counter ic with 10 outputs and can be used in applications that require discrete and accurate variable time delays. The use of a crystal. On top of that,. Cd4060 Crystal Oscillator Circuit.
From blog.tardate.com
LEAP294 CD4060 Crystal Oscillator tardate 2024 Cd4060 Crystal Oscillator Circuit Usually, this counter is a. cd4060 is an oscillator and counter ic with 10 outputs and can be used in applications that require discrete and accurate variable time delays. This oscillator operates within a. a crystal oscillator is a device that further enhances the ic 4060 externally even though the timer ic is accurate in its. The use. Cd4060 Crystal Oscillator Circuit.
From alltopnotch.co.uk
5 x CD4060 DIP16 Ripple Carry Binary Counter IC Through Hole All Top Cd4060 Crystal Oscillator Circuit On top of that, it can also be used for acquiring high grade and accurate oscillations of frequencies. cd4060 is an oscillator and counter ic with 10 outputs and can be used in applications that require discrete and accurate variable time delays. The use of a crystal. Usually, this counter is a. a crystal oscillator is a device. Cd4060 Crystal Oscillator Circuit.
From respuestas.me
Cálculo del valor Rs para el circuito del oscilador de cristal Pierce Cd4060 Crystal Oscillator Circuit This oscillator operates within a. cd4060 is an oscillator and counter ic with 10 outputs and can be used in applications that require discrete and accurate variable time delays. On top of that, it can also be used for acquiring high grade and accurate oscillations of frequencies. The use of a crystal. Usually, this counter is a. a. Cd4060 Crystal Oscillator Circuit.
From www.mdpi.com
Electronics Free FullText Development of TwoStage QuartzCrystal Cd4060 Crystal Oscillator Circuit basically the ic 4060 is a oscillator/timer ic and can be used for producing discretely. This oscillator operates within a. On top of that, it can also be used for acquiring high grade and accurate oscillations of frequencies. a crystal oscillator is a device that further enhances the ic 4060 externally even though the timer ic is accurate. Cd4060 Crystal Oscillator Circuit.
From www.circuitdiagram.co
Clapp Oscillator Schematic Diagram Circuit Diagram Cd4060 Crystal Oscillator Circuit The use of a crystal. On top of that, it can also be used for acquiring high grade and accurate oscillations of frequencies. This oscillator operates within a. a crystal oscillator is a device that further enhances the ic 4060 externally even though the timer ic is accurate in its. cd4060 is an oscillator and counter ic with. Cd4060 Crystal Oscillator Circuit.
From schematicpartclaudia.z19.web.core.windows.net
Cd4060 Crystal Oscillator Circuit Cd4060 Crystal Oscillator Circuit basically the ic 4060 is a oscillator/timer ic and can be used for producing discretely. Usually, this counter is a. The use of a crystal. a crystal oscillator is a device that further enhances the ic 4060 externally even though the timer ic is accurate in its. This oscillator operates within a. On top of that, it can. Cd4060 Crystal Oscillator Circuit.
From cjdropshipping.com
Highprecision Digital Frequency Meter Crystal Oscillator Measuring Cd4060 Crystal Oscillator Circuit basically the ic 4060 is a oscillator/timer ic and can be used for producing discretely. cd4060 is an oscillator and counter ic with 10 outputs and can be used in applications that require discrete and accurate variable time delays. a crystal oscillator is a device that further enhances the ic 4060 externally even though the timer ic. Cd4060 Crystal Oscillator Circuit.
From www.circuits-diy.com
Series Parallel Crystal Oscillator Circuits Cd4060 Crystal Oscillator Circuit Usually, this counter is a. basically the ic 4060 is a oscillator/timer ic and can be used for producing discretely. This oscillator operates within a. The use of a crystal. cd4060 is an oscillator and counter ic with 10 outputs and can be used in applications that require discrete and accurate variable time delays. On top of that,. Cd4060 Crystal Oscillator Circuit.
From www.engineersgarage.com
Timer Circuit using IC CD 4060 Cd4060 Crystal Oscillator Circuit Usually, this counter is a. basically the ic 4060 is a oscillator/timer ic and can be used for producing discretely. The use of a crystal. On top of that, it can also be used for acquiring high grade and accurate oscillations of frequencies. cd4060 is an oscillator and counter ic with 10 outputs and can be used in. Cd4060 Crystal Oscillator Circuit.
From www.elektormagazine.com
Circuit Shorts The Curious Case of CD4060 Elektor Magazine Cd4060 Crystal Oscillator Circuit The use of a crystal. On top of that, it can also be used for acquiring high grade and accurate oscillations of frequencies. This oscillator operates within a. basically the ic 4060 is a oscillator/timer ic and can be used for producing discretely. cd4060 is an oscillator and counter ic with 10 outputs and can be used in. Cd4060 Crystal Oscillator Circuit.
From www.next.gr
crystal oscillator circuit Page 3 Oscillator Circuits Next.gr Cd4060 Crystal Oscillator Circuit This oscillator operates within a. The use of a crystal. cd4060 is an oscillator and counter ic with 10 outputs and can be used in applications that require discrete and accurate variable time delays. basically the ic 4060 is a oscillator/timer ic and can be used for producing discretely. a crystal oscillator is a device that further. Cd4060 Crystal Oscillator Circuit.
From www.build-electronic-circuits.com
CD4060 A Binary Counter With a BuiltIn Oscillator Cd4060 Crystal Oscillator Circuit cd4060 is an oscillator and counter ic with 10 outputs and can be used in applications that require discrete and accurate variable time delays. a crystal oscillator is a device that further enhances the ic 4060 externally even though the timer ic is accurate in its. On top of that, it can also be used for acquiring high. Cd4060 Crystal Oscillator Circuit.
From www.reddit.com
what is the correct method to connect crystal oscillator to cd4060 ic Cd4060 Crystal Oscillator Circuit The use of a crystal. Usually, this counter is a. cd4060 is an oscillator and counter ic with 10 outputs and can be used in applications that require discrete and accurate variable time delays. This oscillator operates within a. basically the ic 4060 is a oscillator/timer ic and can be used for producing discretely. a crystal oscillator. Cd4060 Crystal Oscillator Circuit.
From www.next.gr
100KHz Crystal Oscillator under Repositorycircuits 25626 Next.gr Cd4060 Crystal Oscillator Circuit cd4060 is an oscillator and counter ic with 10 outputs and can be used in applications that require discrete and accurate variable time delays. This oscillator operates within a. Usually, this counter is a. On top of that, it can also be used for acquiring high grade and accurate oscillations of frequencies. a crystal oscillator is a device. Cd4060 Crystal Oscillator Circuit.
From solderingmind.com
Crystal Oscillator Frequency, Circuit and Working Soldering Mind Cd4060 Crystal Oscillator Circuit On top of that, it can also be used for acquiring high grade and accurate oscillations of frequencies. This oscillator operates within a. a crystal oscillator is a device that further enhances the ic 4060 externally even though the timer ic is accurate in its. Usually, this counter is a. cd4060 is an oscillator and counter ic with. Cd4060 Crystal Oscillator Circuit.
From dpise2022.dps.uminho.pt
CD4060B Binary Counter IC Pinout, Datasheet, Equivalent,, 47 OFF Cd4060 Crystal Oscillator Circuit a crystal oscillator is a device that further enhances the ic 4060 externally even though the timer ic is accurate in its. This oscillator operates within a. cd4060 is an oscillator and counter ic with 10 outputs and can be used in applications that require discrete and accurate variable time delays. Usually, this counter is a. On top. Cd4060 Crystal Oscillator Circuit.
From www.circuitbasics.com
How to Build Crystal Oscillator Circuits Circuit Basics Cd4060 Crystal Oscillator Circuit basically the ic 4060 is a oscillator/timer ic and can be used for producing discretely. cd4060 is an oscillator and counter ic with 10 outputs and can be used in applications that require discrete and accurate variable time delays. The use of a crystal. This oscillator operates within a. a crystal oscillator is a device that further. Cd4060 Crystal Oscillator Circuit.
From www.wellpcb.com
Crystal Oscillator Circuit How to Build One Cd4060 Crystal Oscillator Circuit This oscillator operates within a. basically the ic 4060 is a oscillator/timer ic and can be used for producing discretely. The use of a crystal. Usually, this counter is a. cd4060 is an oscillator and counter ic with 10 outputs and can be used in applications that require discrete and accurate variable time delays. a crystal oscillator. Cd4060 Crystal Oscillator Circuit.
From www.circuitbasics.com
How to Build Crystal Oscillator Circuits Circuit Basics Cd4060 Crystal Oscillator Circuit a crystal oscillator is a device that further enhances the ic 4060 externally even though the timer ic is accurate in its. basically the ic 4060 is a oscillator/timer ic and can be used for producing discretely. This oscillator operates within a. Usually, this counter is a. cd4060 is an oscillator and counter ic with 10 outputs. Cd4060 Crystal Oscillator Circuit.
From www.youtube.com
Crystal Oscillator Quartz Crystal Crystal Oscillator Circuit Falstad Cd4060 Crystal Oscillator Circuit The use of a crystal. Usually, this counter is a. basically the ic 4060 is a oscillator/timer ic and can be used for producing discretely. a crystal oscillator is a device that further enhances the ic 4060 externally even though the timer ic is accurate in its. cd4060 is an oscillator and counter ic with 10 outputs. Cd4060 Crystal Oscillator Circuit.
From www.circuits-diy.com
Crystal Oscillator Tester Circuit Cd4060 Crystal Oscillator Circuit cd4060 is an oscillator and counter ic with 10 outputs and can be used in applications that require discrete and accurate variable time delays. a crystal oscillator is a device that further enhances the ic 4060 externally even though the timer ic is accurate in its. Usually, this counter is a. basically the ic 4060 is a. Cd4060 Crystal Oscillator Circuit.
From www.allpcb.com
CD4060 Timer Circuit 1 minute to 2 hours Cd4060 Crystal Oscillator Circuit This oscillator operates within a. Usually, this counter is a. basically the ic 4060 is a oscillator/timer ic and can be used for producing discretely. On top of that, it can also be used for acquiring high grade and accurate oscillations of frequencies. a crystal oscillator is a device that further enhances the ic 4060 externally even though. Cd4060 Crystal Oscillator Circuit.
From diagramdbflorence.z4.web.core.windows.net
Ic 4060 Timer Circuit Diagram Cd4060 Crystal Oscillator Circuit This oscillator operates within a. On top of that, it can also be used for acquiring high grade and accurate oscillations of frequencies. Usually, this counter is a. a crystal oscillator is a device that further enhances the ic 4060 externally even though the timer ic is accurate in its. basically the ic 4060 is a oscillator/timer ic. Cd4060 Crystal Oscillator Circuit.
From www.radiolocman.com
4.5ns crystal oscillator has 50 duty cycle and Cd4060 Crystal Oscillator Circuit On top of that, it can also be used for acquiring high grade and accurate oscillations of frequencies. basically the ic 4060 is a oscillator/timer ic and can be used for producing discretely. Usually, this counter is a. This oscillator operates within a. a crystal oscillator is a device that further enhances the ic 4060 externally even though. Cd4060 Crystal Oscillator Circuit.
From www.jotrin.de
CD4060 IC A Ultimate Guide to datasheet, circuit & application Cd4060 Crystal Oscillator Circuit cd4060 is an oscillator and counter ic with 10 outputs and can be used in applications that require discrete and accurate variable time delays. This oscillator operates within a. On top of that, it can also be used for acquiring high grade and accurate oscillations of frequencies. The use of a crystal. a crystal oscillator is a device. Cd4060 Crystal Oscillator Circuit.
From zl2pd.com
ZL2PD CMOS HF Digital Dial Cd4060 Crystal Oscillator Circuit On top of that, it can also be used for acquiring high grade and accurate oscillations of frequencies. The use of a crystal. Usually, this counter is a. basically the ic 4060 is a oscillator/timer ic and can be used for producing discretely. cd4060 is an oscillator and counter ic with 10 outputs and can be used in. Cd4060 Crystal Oscillator Circuit.
From itecnotes.com
Electronic Multimeter Always Reads 60Hz Measuring a CD4060 Pierce Cd4060 Crystal Oscillator Circuit Usually, this counter is a. basically the ic 4060 is a oscillator/timer ic and can be used for producing discretely. a crystal oscillator is a device that further enhances the ic 4060 externally even though the timer ic is accurate in its. The use of a crystal. This oscillator operates within a. On top of that, it can. Cd4060 Crystal Oscillator Circuit.
From www.jotrin.com
CD4060 IC A Ultimate Guide to datasheet, circuit & application Cd4060 Crystal Oscillator Circuit On top of that, it can also be used for acquiring high grade and accurate oscillations of frequencies. cd4060 is an oscillator and counter ic with 10 outputs and can be used in applications that require discrete and accurate variable time delays. Usually, this counter is a. basically the ic 4060 is a oscillator/timer ic and can be. Cd4060 Crystal Oscillator Circuit.