Medical Store Management System Functional Requirements . It includes sections that describe the purpose, scope, definitions,. This is essential for optimal medical store management, and includes checks and. The project aims to automate the manual record keeping process. This document provides a software requirements specification for a medical store management system. See examples of functional requirements and how to document them in nuclino, a unified workspace for product. A medical store management system is a web application that helps store owners and managers track inventory, sales, and customers. This document outlines a medical store management system project created by three students. Learn what functional requirements are, why they are important, and how to write them.
from www.scribd.com
A medical store management system is a web application that helps store owners and managers track inventory, sales, and customers. Learn what functional requirements are, why they are important, and how to write them. The project aims to automate the manual record keeping process. See examples of functional requirements and how to document them in nuclino, a unified workspace for product. This document provides a software requirements specification for a medical store management system. This document outlines a medical store management system project created by three students. This is essential for optimal medical store management, and includes checks and. It includes sections that describe the purpose, scope, definitions,.
Medical Store Management PDF Specification (Technical Standard
Medical Store Management System Functional Requirements This document provides a software requirements specification for a medical store management system. The project aims to automate the manual record keeping process. A medical store management system is a web application that helps store owners and managers track inventory, sales, and customers. This document outlines a medical store management system project created by three students. This is essential for optimal medical store management, and includes checks and. Learn what functional requirements are, why they are important, and how to write them. It includes sections that describe the purpose, scope, definitions,. This document provides a software requirements specification for a medical store management system. See examples of functional requirements and how to document them in nuclino, a unified workspace for product.
From www.managementnote.com
Functional and Nonfunctional Requirements of Hospital Management System Medical Store Management System Functional Requirements A medical store management system is a web application that helps store owners and managers track inventory, sales, and customers. The project aims to automate the manual record keeping process. This is essential for optimal medical store management, and includes checks and. It includes sections that describe the purpose, scope, definitions,. This document outlines a medical store management system project. Medical Store Management System Functional Requirements.
From nvntri.com
Functional and Nonfunctional requirements of Inventory Nvntri Medical Store Management System Functional Requirements See examples of functional requirements and how to document them in nuclino, a unified workspace for product. This document outlines a medical store management system project created by three students. It includes sections that describe the purpose, scope, definitions,. This document provides a software requirements specification for a medical store management system. Learn what functional requirements are, why they are. Medical Store Management System Functional Requirements.
From dokumen.tips
(PPT) MEDICAL STORE MANAGEMENT SYSTEM DOKUMEN.TIPS Medical Store Management System Functional Requirements Learn what functional requirements are, why they are important, and how to write them. See examples of functional requirements and how to document them in nuclino, a unified workspace for product. The project aims to automate the manual record keeping process. It includes sections that describe the purpose, scope, definitions,. This document outlines a medical store management system project created. Medical Store Management System Functional Requirements.
From mca.ignougroup.com
[Solved MCS044] Medical Store Management SRS MCA IGNOU GROUP Medical Store Management System Functional Requirements This is essential for optimal medical store management, and includes checks and. Learn what functional requirements are, why they are important, and how to write them. This document provides a software requirements specification for a medical store management system. A medical store management system is a web application that helps store owners and managers track inventory, sales, and customers. The. Medical Store Management System Functional Requirements.
From diplomaprojectshub.blogspot.com
Medical Store Management System In C Diploma Projects Hub Medical Store Management System Functional Requirements This document outlines a medical store management system project created by three students. See examples of functional requirements and how to document them in nuclino, a unified workspace for product. This is essential for optimal medical store management, and includes checks and. It includes sections that describe the purpose, scope, definitions,. This document provides a software requirements specification for a. Medical Store Management System Functional Requirements.
From dxomnrgbc.blob.core.windows.net
Medical Management System Ppt at Michael Peltier blog Medical Store Management System Functional Requirements The project aims to automate the manual record keeping process. This document provides a software requirements specification for a medical store management system. See examples of functional requirements and how to document them in nuclino, a unified workspace for product. A medical store management system is a web application that helps store owners and managers track inventory, sales, and customers.. Medical Store Management System Functional Requirements.
From www.edrawmax.com
ER Diagram for Medical Shop Management System EdrawMax EdrawMax Medical Store Management System Functional Requirements It includes sections that describe the purpose, scope, definitions,. This document provides a software requirements specification for a medical store management system. See examples of functional requirements and how to document them in nuclino, a unified workspace for product. This is essential for optimal medical store management, and includes checks and. Learn what functional requirements are, why they are important,. Medical Store Management System Functional Requirements.
From www.youtube.com
Medical Store Management System YouTube Medical Store Management System Functional Requirements This is essential for optimal medical store management, and includes checks and. This document outlines a medical store management system project created by three students. A medical store management system is a web application that helps store owners and managers track inventory, sales, and customers. Learn what functional requirements are, why they are important, and how to write them. It. Medical Store Management System Functional Requirements.
From www.freeprojectz.com
Medical Shop Management System Dataflow Diagram (DFD) Academic Projects Medical Store Management System Functional Requirements It includes sections that describe the purpose, scope, definitions,. This document outlines a medical store management system project created by three students. A medical store management system is a web application that helps store owners and managers track inventory, sales, and customers. See examples of functional requirements and how to document them in nuclino, a unified workspace for product. This. Medical Store Management System Functional Requirements.
From www.upwork.com
MEDICAL STORE MANAGEMENT SYSTEM / SOFTWARE SOLUTION Upwork Medical Store Management System Functional Requirements See examples of functional requirements and how to document them in nuclino, a unified workspace for product. It includes sections that describe the purpose, scope, definitions,. The project aims to automate the manual record keeping process. A medical store management system is a web application that helps store owners and managers track inventory, sales, and customers. This document provides a. Medical Store Management System Functional Requirements.
From www.softwaredevelopmenttemplates.com
Functional Requirements template Medical Store Management System Functional Requirements A medical store management system is a web application that helps store owners and managers track inventory, sales, and customers. It includes sections that describe the purpose, scope, definitions,. This is essential for optimal medical store management, and includes checks and. See examples of functional requirements and how to document them in nuclino, a unified workspace for product. Learn what. Medical Store Management System Functional Requirements.
From github.com
Medical Store Management System Functional Requirements This document provides a software requirements specification for a medical store management system. This is essential for optimal medical store management, and includes checks and. See examples of functional requirements and how to document them in nuclino, a unified workspace for product. It includes sections that describe the purpose, scope, definitions,. The project aims to automate the manual record keeping. Medical Store Management System Functional Requirements.
From www.techjockey.com
10 Best Store Management System for Retail & Medical Store 2024 Medical Store Management System Functional Requirements It includes sections that describe the purpose, scope, definitions,. Learn what functional requirements are, why they are important, and how to write them. This document provides a software requirements specification for a medical store management system. This document outlines a medical store management system project created by three students. See examples of functional requirements and how to document them in. Medical Store Management System Functional Requirements.
From copyassignment.com
Medical Store Management System Project In Python CopyAssignment Medical Store Management System Functional Requirements This is essential for optimal medical store management, and includes checks and. This document outlines a medical store management system project created by three students. This document provides a software requirements specification for a medical store management system. See examples of functional requirements and how to document them in nuclino, a unified workspace for product. The project aims to automate. Medical Store Management System Functional Requirements.
From www.freeprojectz.com
Medical Shop Management System Dataflow Diagram (DFD) Academic Projects Medical Store Management System Functional Requirements A medical store management system is a web application that helps store owners and managers track inventory, sales, and customers. The project aims to automate the manual record keeping process. See examples of functional requirements and how to document them in nuclino, a unified workspace for product. This is essential for optimal medical store management, and includes checks and. This. Medical Store Management System Functional Requirements.
From www.scribd.com
Medical Store Management PDF Specification (Technical Standard Medical Store Management System Functional Requirements See examples of functional requirements and how to document them in nuclino, a unified workspace for product. A medical store management system is a web application that helps store owners and managers track inventory, sales, and customers. This is essential for optimal medical store management, and includes checks and. Learn what functional requirements are, why they are important, and how. Medical Store Management System Functional Requirements.
From projectsinventory.com
Database Tables and database design of Medical store Management System Medical Store Management System Functional Requirements See examples of functional requirements and how to document them in nuclino, a unified workspace for product. The project aims to automate the manual record keeping process. This is essential for optimal medical store management, and includes checks and. This document outlines a medical store management system project created by three students. This document provides a software requirements specification for. Medical Store Management System Functional Requirements.
From projectsinventory.com
Database Tables and database design of Medical store Management System Medical Store Management System Functional Requirements This document provides a software requirements specification for a medical store management system. It includes sections that describe the purpose, scope, definitions,. This document outlines a medical store management system project created by three students. This is essential for optimal medical store management, and includes checks and. Learn what functional requirements are, why they are important, and how to write. Medical Store Management System Functional Requirements.
From copyassignment.com
Medical Store Management System Project In Python CopyAssignment Medical Store Management System Functional Requirements It includes sections that describe the purpose, scope, definitions,. This is essential for optimal medical store management, and includes checks and. Learn what functional requirements are, why they are important, and how to write them. The project aims to automate the manual record keeping process. A medical store management system is a web application that helps store owners and managers. Medical Store Management System Functional Requirements.
From www.slideserve.com
PPT medical store management system PowerPoint Presentation, free Medical Store Management System Functional Requirements This is essential for optimal medical store management, and includes checks and. See examples of functional requirements and how to document them in nuclino, a unified workspace for product. A medical store management system is a web application that helps store owners and managers track inventory, sales, and customers. The project aims to automate the manual record keeping process. This. Medical Store Management System Functional Requirements.
From www.freeprojectz.com
Medical Store Management System Component UML Diagram Academic Projects Medical Store Management System Functional Requirements See examples of functional requirements and how to document them in nuclino, a unified workspace for product. This is essential for optimal medical store management, and includes checks and. A medical store management system is a web application that helps store owners and managers track inventory, sales, and customers. It includes sections that describe the purpose, scope, definitions,. This document. Medical Store Management System Functional Requirements.
From www.youtube.com
Medical Store Management System in PHP & MySQL YouTube Medical Store Management System Functional Requirements It includes sections that describe the purpose, scope, definitions,. This is essential for optimal medical store management, and includes checks and. Learn what functional requirements are, why they are important, and how to write them. This document provides a software requirements specification for a medical store management system. This document outlines a medical store management system project created by three. Medical Store Management System Functional Requirements.
From 1000projects.org
Medical Shop Management System Java Project using Oracle Database Medical Store Management System Functional Requirements Learn what functional requirements are, why they are important, and how to write them. It includes sections that describe the purpose, scope, definitions,. This document outlines a medical store management system project created by three students. A medical store management system is a web application that helps store owners and managers track inventory, sales, and customers. This is essential for. Medical Store Management System Functional Requirements.
From www.youtube.com
Medical store management system in c visual studio YouTube Medical Store Management System Functional Requirements This is essential for optimal medical store management, and includes checks and. A medical store management system is a web application that helps store owners and managers track inventory, sales, and customers. The project aims to automate the manual record keeping process. See examples of functional requirements and how to document them in nuclino, a unified workspace for product. This. Medical Store Management System Functional Requirements.
From www.freeprojectz.com
Medical Store Management System AngularJS MySQL Projects Free Source Medical Store Management System Functional Requirements This is essential for optimal medical store management, and includes checks and. A medical store management system is a web application that helps store owners and managers track inventory, sales, and customers. See examples of functional requirements and how to document them in nuclino, a unified workspace for product. This document outlines a medical store management system project created by. Medical Store Management System Functional Requirements.
From www.scribd.com
Medical Store Management System PDF Software Development Source Code Medical Store Management System Functional Requirements See examples of functional requirements and how to document them in nuclino, a unified workspace for product. This is essential for optimal medical store management, and includes checks and. Learn what functional requirements are, why they are important, and how to write them. This document outlines a medical store management system project created by three students. It includes sections that. Medical Store Management System Functional Requirements.
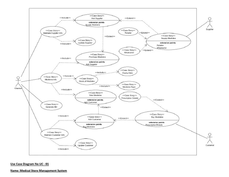
From www.scribd.com
Medical Store Management System Use Case Diagram No UC 01 Medical Store Management System Functional Requirements See examples of functional requirements and how to document them in nuclino, a unified workspace for product. Learn what functional requirements are, why they are important, and how to write them. This document outlines a medical store management system project created by three students. A medical store management system is a web application that helps store owners and managers track. Medical Store Management System Functional Requirements.
From www.youtube.com
medical store management system in c YouTube Medical Store Management System Functional Requirements The project aims to automate the manual record keeping process. This document outlines a medical store management system project created by three students. Learn what functional requirements are, why they are important, and how to write them. This is essential for optimal medical store management, and includes checks and. See examples of functional requirements and how to document them in. Medical Store Management System Functional Requirements.
From copyassignment.com
Medical Store Management System Project In Python CopyAssignment Medical Store Management System Functional Requirements It includes sections that describe the purpose, scope, definitions,. Learn what functional requirements are, why they are important, and how to write them. The project aims to automate the manual record keeping process. This document outlines a medical store management system project created by three students. This document provides a software requirements specification for a medical store management system. This. Medical Store Management System Functional Requirements.
From www.slideshare.net
Pharmacy management system Requirement Analysis and Elicitation Docum… Medical Store Management System Functional Requirements This document outlines a medical store management system project created by three students. This document provides a software requirements specification for a medical store management system. It includes sections that describe the purpose, scope, definitions,. This is essential for optimal medical store management, and includes checks and. See examples of functional requirements and how to document them in nuclino, a. Medical Store Management System Functional Requirements.
From www.scribd.com
Medical Store Management System PDF Medical Store Management System Functional Requirements A medical store management system is a web application that helps store owners and managers track inventory, sales, and customers. This document outlines a medical store management system project created by three students. The project aims to automate the manual record keeping process. See examples of functional requirements and how to document them in nuclino, a unified workspace for product.. Medical Store Management System Functional Requirements.
From www.exportersindia.com
Medical Store Management System Buy medical store management system in Pune Medical Store Management System Functional Requirements See examples of functional requirements and how to document them in nuclino, a unified workspace for product. This document outlines a medical store management system project created by three students. The project aims to automate the manual record keeping process. It includes sections that describe the purpose, scope, definitions,. This is essential for optimal medical store management, and includes checks. Medical Store Management System Functional Requirements.
From www.youtube.com
Medical Store Management System Project in Java YouTube Medical Store Management System Functional Requirements Learn what functional requirements are, why they are important, and how to write them. A medical store management system is a web application that helps store owners and managers track inventory, sales, and customers. This is essential for optimal medical store management, and includes checks and. This document provides a software requirements specification for a medical store management system. The. Medical Store Management System Functional Requirements.
From www.freeprojectz.com
Medical Shop Management System Dataflow Diagram (DFD) Academic Projects Medical Store Management System Functional Requirements See examples of functional requirements and how to document them in nuclino, a unified workspace for product. This document outlines a medical store management system project created by three students. It includes sections that describe the purpose, scope, definitions,. Learn what functional requirements are, why they are important, and how to write them. This is essential for optimal medical store. Medical Store Management System Functional Requirements.
From www.webslesson.info
PHP MySQL Project on Medical Store Management System slesson Medical Store Management System Functional Requirements This is essential for optimal medical store management, and includes checks and. Learn what functional requirements are, why they are important, and how to write them. The project aims to automate the manual record keeping process. It includes sections that describe the purpose, scope, definitions,. This document provides a software requirements specification for a medical store management system. A medical. Medical Store Management System Functional Requirements.