How Does Form Based Authentication Work . Introductionforms based authentication is a method used by web applications to authenticate users. Introduction form authentication is used for internet web application. Spring security is a powerful security framework that provides authentication and authorization to the application. The login form action must.
from securityboulevard.com
Introductionforms based authentication is a method used by web applications to authenticate users. The login form action must. Introduction form authentication is used for internet web application. Spring security is a powerful security framework that provides authentication and authorization to the application.
Common REST API Authentication Methods Explained Security Boulevard
How Does Form Based Authentication Work Introduction form authentication is used for internet web application. Introduction form authentication is used for internet web application. The login form action must. Spring security is a powerful security framework that provides authentication and authorization to the application. Introductionforms based authentication is a method used by web applications to authenticate users.
From learn.microsoft.com
Azure AD certificatebased authentication technical deep dive Azure How Does Form Based Authentication Work Introduction form authentication is used for internet web application. Introductionforms based authentication is a method used by web applications to authenticate users. The login form action must. Spring security is a powerful security framework that provides authentication and authorization to the application. How Does Form Based Authentication Work.
From www.vrogue.co
Change The Windows Authentication To Form Based Authe vrogue.co How Does Form Based Authentication Work Introductionforms based authentication is a method used by web applications to authenticate users. The login form action must. Spring security is a powerful security framework that provides authentication and authorization to the application. Introduction form authentication is used for internet web application. How Does Form Based Authentication Work.
From www.middlewareinventory.com
Sample Java Application with FormBased Authentication Step by Step How Does Form Based Authentication Work Introductionforms based authentication is a method used by web applications to authenticate users. Spring security is a powerful security framework that provides authentication and authorization to the application. The login form action must. Introduction form authentication is used for internet web application. How Does Form Based Authentication Work.
From optimalidm.com
3 Types of Authentication Methods Optimal IdM How Does Form Based Authentication Work The login form action must. Spring security is a powerful security framework that provides authentication and authorization to the application. Introduction form authentication is used for internet web application. Introductionforms based authentication is a method used by web applications to authenticate users. How Does Form Based Authentication Work.
From www.bennadel.com
Understanding The Basic Authentication RequestResponse Life Cycle How Does Form Based Authentication Work The login form action must. Spring security is a powerful security framework that provides authentication and authorization to the application. Introduction form authentication is used for internet web application. Introductionforms based authentication is a method used by web applications to authenticate users. How Does Form Based Authentication Work.
From www.cloudradius.com
How 802.1X Network Authentication Works InDepth Guide Cloud RADIUS How Does Form Based Authentication Work Introduction form authentication is used for internet web application. The login form action must. Spring security is a powerful security framework that provides authentication and authorization to the application. Introductionforms based authentication is a method used by web applications to authenticate users. How Does Form Based Authentication Work.
From www.manageengine.com
Smart Card Authentication How Does Form Based Authentication Work Spring security is a powerful security framework that provides authentication and authorization to the application. Introduction form authentication is used for internet web application. Introductionforms based authentication is a method used by web applications to authenticate users. The login form action must. How Does Form Based Authentication Work.
From www.youtube.com
IIS forms authentication configuration example YouTube How Does Form Based Authentication Work Spring security is a powerful security framework that provides authentication and authorization to the application. Introductionforms based authentication is a method used by web applications to authenticate users. The login form action must. Introduction form authentication is used for internet web application. How Does Form Based Authentication Work.
From www.winmagic.com
Passwordless Authentication How Does Form Based Authentication Work Introduction form authentication is used for internet web application. The login form action must. Introductionforms based authentication is a method used by web applications to authenticate users. Spring security is a powerful security framework that provides authentication and authorization to the application. How Does Form Based Authentication Work.
From www.thesslstore.com
What Is a Message Authentication Code (MAC)? Hashed Out by The SSL Store™ How Does Form Based Authentication Work The login form action must. Spring security is a powerful security framework that provides authentication and authorization to the application. Introduction form authentication is used for internet web application. Introductionforms based authentication is a method used by web applications to authenticate users. How Does Form Based Authentication Work.
From lifelongprogrammer.blogspot.com
Programmer Lifelong Learning Nutch2 Http Form AuthenticationPart2 How Does Form Based Authentication Work Introduction form authentication is used for internet web application. Spring security is a powerful security framework that provides authentication and authorization to the application. Introductionforms based authentication is a method used by web applications to authenticate users. The login form action must. How Does Form Based Authentication Work.
From mungfali.com
SAML Authentication Diagram How Does Form Based Authentication Work Introductionforms based authentication is a method used by web applications to authenticate users. The login form action must. Spring security is a powerful security framework that provides authentication and authorization to the application. Introduction form authentication is used for internet web application. How Does Form Based Authentication Work.
From www.iproov.com
What's the Best Authentication Method? Analysis [2024] How Does Form Based Authentication Work The login form action must. Spring security is a powerful security framework that provides authentication and authorization to the application. Introductionforms based authentication is a method used by web applications to authenticate users. Introduction form authentication is used for internet web application. How Does Form Based Authentication Work.
From minorikk.com
What Is Biometric Authentication? Definition, How It Works, Pros And How Does Form Based Authentication Work The login form action must. Spring security is a powerful security framework that provides authentication and authorization to the application. Introductionforms based authentication is a method used by web applications to authenticate users. Introduction form authentication is used for internet web application. How Does Form Based Authentication Work.
From learn.microsoft.com
An Overview of Forms Authentication (C) Microsoft Learn How Does Form Based Authentication Work Spring security is a powerful security framework that provides authentication and authorization to the application. Introductionforms based authentication is a method used by web applications to authenticate users. Introduction form authentication is used for internet web application. The login form action must. How Does Form Based Authentication Work.
From printableformsfree.com
How To Use Jwt Authentication With Api In React Js Printable How Does Form Based Authentication Work Spring security is a powerful security framework that provides authentication and authorization to the application. Introductionforms based authentication is a method used by web applications to authenticate users. Introduction form authentication is used for internet web application. The login form action must. How Does Form Based Authentication Work.
From www.freecodecamp.org
How to Sign and Validate JSON Tokens JWT Tutorial How Does Form Based Authentication Work Introductionforms based authentication is a method used by web applications to authenticate users. The login form action must. Introduction form authentication is used for internet web application. Spring security is a powerful security framework that provides authentication and authorization to the application. How Does Form Based Authentication Work.
From andy89.hashnode.dev
9 Best Practices for Multifactor Authentication (MFA) How Does Form Based Authentication Work Introduction form authentication is used for internet web application. Spring security is a powerful security framework that provides authentication and authorization to the application. The login form action must. Introductionforms based authentication is a method used by web applications to authenticate users. How Does Form Based Authentication Work.
From www.researchgate.net
Authentication architecture and strategies Download Scientific Diagram How Does Form Based Authentication Work Introduction form authentication is used for internet web application. Introductionforms based authentication is a method used by web applications to authenticate users. Spring security is a powerful security framework that provides authentication and authorization to the application. The login form action must. How Does Form Based Authentication Work.
From medium.com
Authorization and Authentication in API services by Ratros Y. Medium How Does Form Based Authentication Work Introduction form authentication is used for internet web application. Introductionforms based authentication is a method used by web applications to authenticate users. The login form action must. Spring security is a powerful security framework that provides authentication and authorization to the application. How Does Form Based Authentication Work.
From www.yubico.com
What is CertificateBased Authentication Yubico How Does Form Based Authentication Work Introduction form authentication is used for internet web application. The login form action must. Introductionforms based authentication is a method used by web applications to authenticate users. Spring security is a powerful security framework that provides authentication and authorization to the application. How Does Form Based Authentication Work.
From www.javaguides.net
Difference Between Basic Authentication and Form Based Authentication How Does Form Based Authentication Work Introductionforms based authentication is a method used by web applications to authenticate users. The login form action must. Introduction form authentication is used for internet web application. Spring security is a powerful security framework that provides authentication and authorization to the application. How Does Form Based Authentication Work.
From aws.amazon.com
How to configure Duo multifactor authentication with Amazon Cognito How Does Form Based Authentication Work The login form action must. Introduction form authentication is used for internet web application. Introductionforms based authentication is a method used by web applications to authenticate users. Spring security is a powerful security framework that provides authentication and authorization to the application. How Does Form Based Authentication Work.
From www.geeksforgeeks.org
How does the TokenBased Authentication work ? How Does Form Based Authentication Work Introductionforms based authentication is a method used by web applications to authenticate users. Spring security is a powerful security framework that provides authentication and authorization to the application. The login form action must. Introduction form authentication is used for internet web application. How Does Form Based Authentication Work.
From www.howtoasp.net
How does Forms authentication work in Tutorial Example How Does Form Based Authentication Work Introductionforms based authentication is a method used by web applications to authenticate users. Introduction form authentication is used for internet web application. The login form action must. Spring security is a powerful security framework that provides authentication and authorization to the application. How Does Form Based Authentication Work.
From practice.expandtesting.com
Test Login Page for Automation Testing Practice How Does Form Based Authentication Work Introduction form authentication is used for internet web application. Introductionforms based authentication is a method used by web applications to authenticate users. Spring security is a powerful security framework that provides authentication and authorization to the application. The login form action must. How Does Form Based Authentication Work.
From medium.com
Authentication dan authorization. Authentication dan authorization How Does Form Based Authentication Work Introductionforms based authentication is a method used by web applications to authenticate users. Spring security is a powerful security framework that provides authentication and authorization to the application. The login form action must. Introduction form authentication is used for internet web application. How Does Form Based Authentication Work.
From securityboulevard.com
Common REST API Authentication Methods Explained Security Boulevard How Does Form Based Authentication Work Spring security is a powerful security framework that provides authentication and authorization to the application. Introduction form authentication is used for internet web application. The login form action must. Introductionforms based authentication is a method used by web applications to authenticate users. How Does Form Based Authentication Work.
From www.researchgate.net
802.1X Authentication Process [11] illustrates the steps described How Does Form Based Authentication Work Spring security is a powerful security framework that provides authentication and authorization to the application. Introduction form authentication is used for internet web application. The login form action must. Introductionforms based authentication is a method used by web applications to authenticate users. How Does Form Based Authentication Work.
From doubleoctopus.com
FIDO Authentication What Is It? Double Octopus How Does Form Based Authentication Work Introduction form authentication is used for internet web application. Introductionforms based authentication is a method used by web applications to authenticate users. The login form action must. Spring security is a powerful security framework that provides authentication and authorization to the application. How Does Form Based Authentication Work.
From www.du2x.github.io
Authentication with JWT How Does Form Based Authentication Work The login form action must. Spring security is a powerful security framework that provides authentication and authorization to the application. Introduction form authentication is used for internet web application. Introductionforms based authentication is a method used by web applications to authenticate users. How Does Form Based Authentication Work.
From www.sanjars.com
Windows Server ADFS Design and Authentication Process Information How Does Form Based Authentication Work Spring security is a powerful security framework that provides authentication and authorization to the application. The login form action must. Introductionforms based authentication is a method used by web applications to authenticate users. Introduction form authentication is used for internet web application. How Does Form Based Authentication Work.
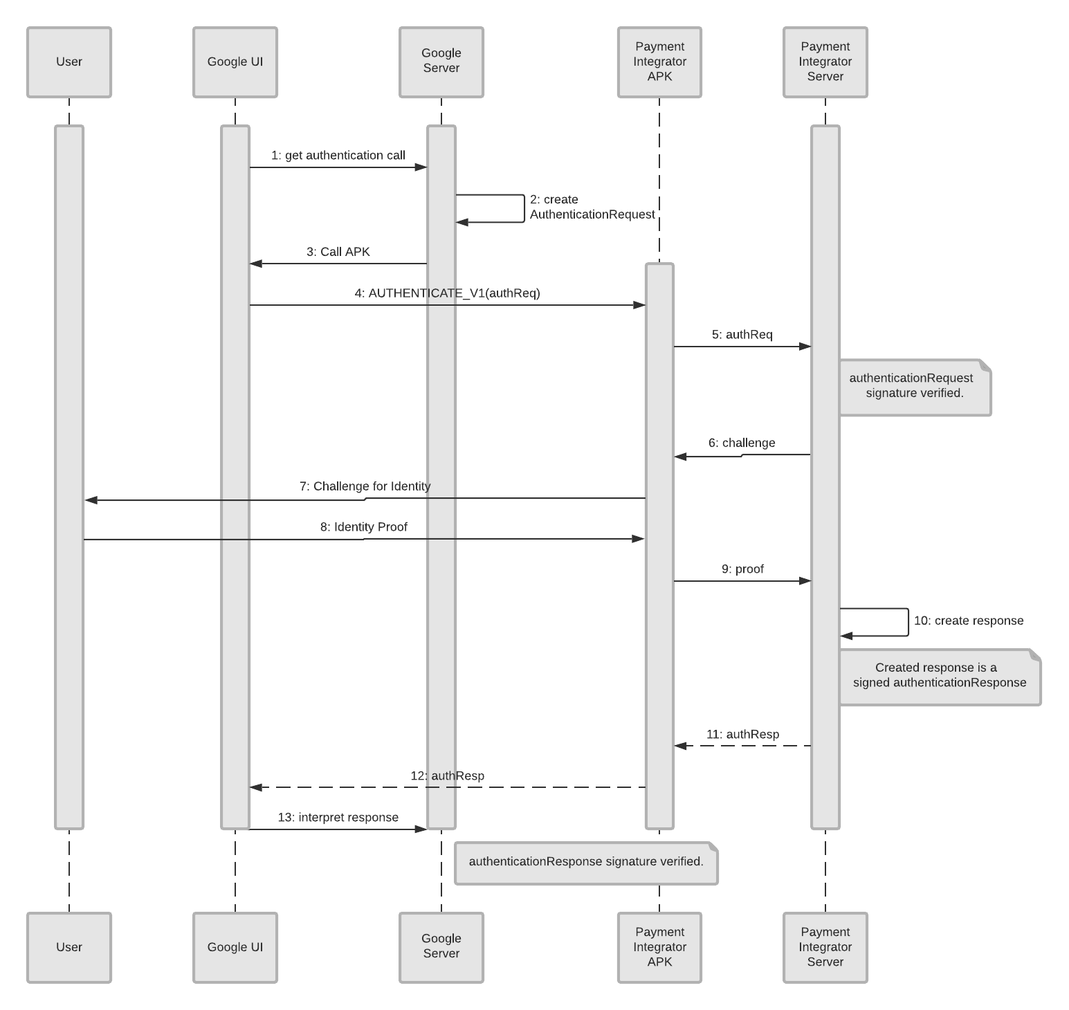
From developers.google.com
Authentication user flow Standard Payments Google Developers How Does Form Based Authentication Work Spring security is a powerful security framework that provides authentication and authorization to the application. Introductionforms based authentication is a method used by web applications to authenticate users. The login form action must. Introduction form authentication is used for internet web application. How Does Form Based Authentication Work.
From www.geeksforgeeks.org
What is Blockchain Authentication? How Does Form Based Authentication Work Introductionforms based authentication is a method used by web applications to authenticate users. The login form action must. Spring security is a powerful security framework that provides authentication and authorization to the application. Introduction form authentication is used for internet web application. How Does Form Based Authentication Work.
From learn.microsoft.com
Authentication and Conditional Access for B2B users Microsoft Entra How Does Form Based Authentication Work Introduction form authentication is used for internet web application. Introductionforms based authentication is a method used by web applications to authenticate users. Spring security is a powerful security framework that provides authentication and authorization to the application. The login form action must. How Does Form Based Authentication Work.