What Are Microbiological Testing Methods . It covers reasons to test, environmental monitoring, spoilage organisms, pathogens, and rapid methods. rapid and novel methods in microbiological tests provide more sensitive, precise and reproducible results compared. this web page provides information on how to select a laboratory, sample and test methods for microbiological analysis of food products. the aim of this article is to review current and emerging microbiological techniques that support the rapid. learn about the methods, plans, and challenges of microbiological sampling and testing for food safety. Learn about microbial testing methods, qps,. biosafe is a microbial testing laboratory that offers safety assessments of microorganisms in the food chain. microbial testing plays a vital role in various industries by detecting and identifying microorganisms, ensuring product safety and quality. bam is a collection of laboratory methods for microbiological analyses of foods and cosmetics, developed by fda and aoac.
from scientityservices.com
microbial testing plays a vital role in various industries by detecting and identifying microorganisms, ensuring product safety and quality. this web page provides information on how to select a laboratory, sample and test methods for microbiological analysis of food products. biosafe is a microbial testing laboratory that offers safety assessments of microorganisms in the food chain. Learn about microbial testing methods, qps,. learn about the methods, plans, and challenges of microbiological sampling and testing for food safety. the aim of this article is to review current and emerging microbiological techniques that support the rapid. rapid and novel methods in microbiological tests provide more sensitive, precise and reproducible results compared. bam is a collection of laboratory methods for microbiological analyses of foods and cosmetics, developed by fda and aoac. It covers reasons to test, environmental monitoring, spoilage organisms, pathogens, and rapid methods.
Microbiological Testing Services Scientity Services
What Are Microbiological Testing Methods the aim of this article is to review current and emerging microbiological techniques that support the rapid. this web page provides information on how to select a laboratory, sample and test methods for microbiological analysis of food products. microbial testing plays a vital role in various industries by detecting and identifying microorganisms, ensuring product safety and quality. rapid and novel methods in microbiological tests provide more sensitive, precise and reproducible results compared. bam is a collection of laboratory methods for microbiological analyses of foods and cosmetics, developed by fda and aoac. the aim of this article is to review current and emerging microbiological techniques that support the rapid. learn about the methods, plans, and challenges of microbiological sampling and testing for food safety. Learn about microbial testing methods, qps,. It covers reasons to test, environmental monitoring, spoilage organisms, pathogens, and rapid methods. biosafe is a microbial testing laboratory that offers safety assessments of microorganisms in the food chain.
From www.ufag-laboratorien.ch
Pharmaceutical microbiological testing UFAG Laboratorien AG What Are Microbiological Testing Methods It covers reasons to test, environmental monitoring, spoilage organisms, pathogens, and rapid methods. the aim of this article is to review current and emerging microbiological techniques that support the rapid. microbial testing plays a vital role in various industries by detecting and identifying microorganisms, ensuring product safety and quality. Learn about microbial testing methods, qps,. this web. What Are Microbiological Testing Methods.
From www.alsglobal.com
Microbiological testing What Are Microbiological Testing Methods learn about the methods, plans, and challenges of microbiological sampling and testing for food safety. rapid and novel methods in microbiological tests provide more sensitive, precise and reproducible results compared. the aim of this article is to review current and emerging microbiological techniques that support the rapid. Learn about microbial testing methods, qps,. bam is a. What Are Microbiological Testing Methods.
From cosmetic-testing.com
Microbiological Specifications Test Cosmetic Testing Lab What Are Microbiological Testing Methods learn about the methods, plans, and challenges of microbiological sampling and testing for food safety. It covers reasons to test, environmental monitoring, spoilage organisms, pathogens, and rapid methods. the aim of this article is to review current and emerging microbiological techniques that support the rapid. this web page provides information on how to select a laboratory, sample. What Are Microbiological Testing Methods.
From delishably.com
Three Common Microbiological Testing Methods for Food Products Delishably What Are Microbiological Testing Methods this web page provides information on how to select a laboratory, sample and test methods for microbiological analysis of food products. biosafe is a microbial testing laboratory that offers safety assessments of microorganisms in the food chain. bam is a collection of laboratory methods for microbiological analyses of foods and cosmetics, developed by fda and aoac. . What Are Microbiological Testing Methods.
From delishably.com
3 Common Microbiological Testing Methods for Food Products Delishably What Are Microbiological Testing Methods this web page provides information on how to select a laboratory, sample and test methods for microbiological analysis of food products. rapid and novel methods in microbiological tests provide more sensitive, precise and reproducible results compared. bam is a collection of laboratory methods for microbiological analyses of foods and cosmetics, developed by fda and aoac. Learn about. What Are Microbiological Testing Methods.
From www.youtube.com
Microbiology Test List All Tests Of Microbiology YouTube What Are Microbiological Testing Methods rapid and novel methods in microbiological tests provide more sensitive, precise and reproducible results compared. bam is a collection of laboratory methods for microbiological analyses of foods and cosmetics, developed by fda and aoac. this web page provides information on how to select a laboratory, sample and test methods for microbiological analysis of food products. It covers. What Are Microbiological Testing Methods.
From here2grow.com
Microbiological Testing Here2Grow Cosmetics & Homecare Labs U.K. What Are Microbiological Testing Methods learn about the methods, plans, and challenges of microbiological sampling and testing for food safety. rapid and novel methods in microbiological tests provide more sensitive, precise and reproducible results compared. bam is a collection of laboratory methods for microbiological analyses of foods and cosmetics, developed by fda and aoac. biosafe is a microbial testing laboratory that. What Are Microbiological Testing Methods.
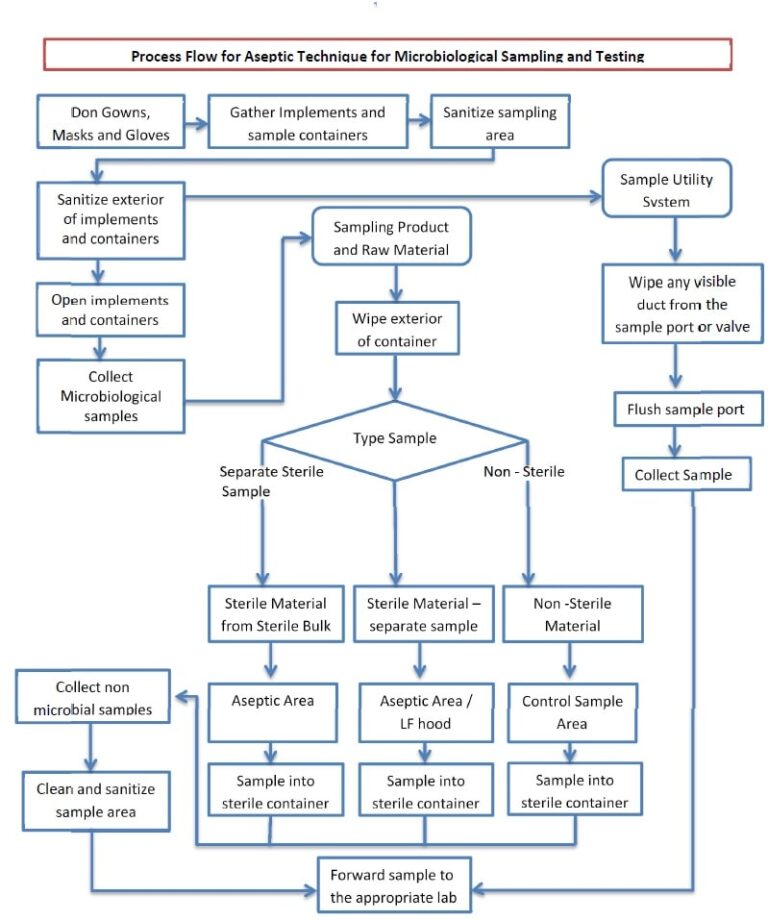
From pharmabeginers.com
Aseptic Technique for Microbiological Testing Pharma Beginners What Are Microbiological Testing Methods Learn about microbial testing methods, qps,. this web page provides information on how to select a laboratory, sample and test methods for microbiological analysis of food products. the aim of this article is to review current and emerging microbiological techniques that support the rapid. biosafe is a microbial testing laboratory that offers safety assessments of microorganisms in. What Are Microbiological Testing Methods.
From scientityservices.com
Microbiological Testing Services Scientity Services What Are Microbiological Testing Methods bam is a collection of laboratory methods for microbiological analyses of foods and cosmetics, developed by fda and aoac. this web page provides information on how to select a laboratory, sample and test methods for microbiological analysis of food products. microbial testing plays a vital role in various industries by detecting and identifying microorganisms, ensuring product safety. What Are Microbiological Testing Methods.
From roshanwater.com
Water Testing Guide to Microbiological Testing of Drinking Water What Are Microbiological Testing Methods the aim of this article is to review current and emerging microbiological techniques that support the rapid. rapid and novel methods in microbiological tests provide more sensitive, precise and reproducible results compared. microbial testing plays a vital role in various industries by detecting and identifying microorganisms, ensuring product safety and quality. learn about the methods, plans,. What Are Microbiological Testing Methods.
From www.campdenbri.co.uk
Microbiological analysis and testing at Campden BRI What Are Microbiological Testing Methods microbial testing plays a vital role in various industries by detecting and identifying microorganisms, ensuring product safety and quality. Learn about microbial testing methods, qps,. biosafe is a microbial testing laboratory that offers safety assessments of microorganisms in the food chain. learn about the methods, plans, and challenges of microbiological sampling and testing for food safety. . What Are Microbiological Testing Methods.
From dxolkphsc.blob.core.windows.net
Microbial Testing Labs at Reba Hess blog What Are Microbiological Testing Methods this web page provides information on how to select a laboratory, sample and test methods for microbiological analysis of food products. biosafe is a microbial testing laboratory that offers safety assessments of microorganisms in the food chain. microbial testing plays a vital role in various industries by detecting and identifying microorganisms, ensuring product safety and quality. It. What Are Microbiological Testing Methods.
From www.cirs-group.com
Microbiological Testing Microbiological Testing Medical Devices What Are Microbiological Testing Methods It covers reasons to test, environmental monitoring, spoilage organisms, pathogens, and rapid methods. this web page provides information on how to select a laboratory, sample and test methods for microbiological analysis of food products. learn about the methods, plans, and challenges of microbiological sampling and testing for food safety. Learn about microbial testing methods, qps,. rapid and. What Are Microbiological Testing Methods.
From medium.com
Common Microbiological Testing Methods for Food Products by Teenagts What Are Microbiological Testing Methods microbial testing plays a vital role in various industries by detecting and identifying microorganisms, ensuring product safety and quality. bam is a collection of laboratory methods for microbiological analyses of foods and cosmetics, developed by fda and aoac. learn about the methods, plans, and challenges of microbiological sampling and testing for food safety. rapid and novel. What Are Microbiological Testing Methods.
From www.cycatllc.com
Microbiological Testing Food and Water Testing in Texas What Are Microbiological Testing Methods biosafe is a microbial testing laboratory that offers safety assessments of microorganisms in the food chain. microbial testing plays a vital role in various industries by detecting and identifying microorganisms, ensuring product safety and quality. learn about the methods, plans, and challenges of microbiological sampling and testing for food safety. Learn about microbial testing methods, qps,. . What Are Microbiological Testing Methods.
From www.diag.vn
What Is The Purpose Of Microbiological Testing? What Types Of Tests Are What Are Microbiological Testing Methods bam is a collection of laboratory methods for microbiological analyses of foods and cosmetics, developed by fda and aoac. this web page provides information on how to select a laboratory, sample and test methods for microbiological analysis of food products. the aim of this article is to review current and emerging microbiological techniques that support the rapid.. What Are Microbiological Testing Methods.
From www.ufag-laboratorien.ch
Pharmaceutical microbiological testing UFAG Laboratorien AG What Are Microbiological Testing Methods bam is a collection of laboratory methods for microbiological analyses of foods and cosmetics, developed by fda and aoac. It covers reasons to test, environmental monitoring, spoilage organisms, pathogens, and rapid methods. biosafe is a microbial testing laboratory that offers safety assessments of microorganisms in the food chain. Learn about microbial testing methods, qps,. learn about the. What Are Microbiological Testing Methods.
From philschatz.com
Testing the Effectiveness of Antiseptics and Disinfectants · Microbiology What Are Microbiological Testing Methods learn about the methods, plans, and challenges of microbiological sampling and testing for food safety. the aim of this article is to review current and emerging microbiological techniques that support the rapid. microbial testing plays a vital role in various industries by detecting and identifying microorganisms, ensuring product safety and quality. bam is a collection of. What Are Microbiological Testing Methods.
From probiosa.com.mx
Análisis Microbiológicos Laboratorio Probiosa What Are Microbiological Testing Methods bam is a collection of laboratory methods for microbiological analyses of foods and cosmetics, developed by fda and aoac. biosafe is a microbial testing laboratory that offers safety assessments of microorganisms in the food chain. learn about the methods, plans, and challenges of microbiological sampling and testing for food safety. this web page provides information on. What Are Microbiological Testing Methods.
From delishably.com
3 Common Microbiological Testing Methods for Food Products Delishably What Are Microbiological Testing Methods rapid and novel methods in microbiological tests provide more sensitive, precise and reproducible results compared. microbial testing plays a vital role in various industries by detecting and identifying microorganisms, ensuring product safety and quality. learn about the methods, plans, and challenges of microbiological sampling and testing for food safety. biosafe is a microbial testing laboratory that. What Are Microbiological Testing Methods.
From worldcomplianceseminars.com
Microbiological Rapid Method Sterility Testing (RMT) of Short Dated What Are Microbiological Testing Methods It covers reasons to test, environmental monitoring, spoilage organisms, pathogens, and rapid methods. rapid and novel methods in microbiological tests provide more sensitive, precise and reproducible results compared. this web page provides information on how to select a laboratory, sample and test methods for microbiological analysis of food products. the aim of this article is to review. What Are Microbiological Testing Methods.
From myco2.com.my
My CO2 Laboratory My CO2 Laboratory Category Food Safety Image What Are Microbiological Testing Methods microbial testing plays a vital role in various industries by detecting and identifying microorganisms, ensuring product safety and quality. learn about the methods, plans, and challenges of microbiological sampling and testing for food safety. this web page provides information on how to select a laboratory, sample and test methods for microbiological analysis of food products. biosafe. What Are Microbiological Testing Methods.
From www.slideserve.com
PPT Validation of Qualitative Microbiological Test Methods PowerPoint What Are Microbiological Testing Methods biosafe is a microbial testing laboratory that offers safety assessments of microorganisms in the food chain. learn about the methods, plans, and challenges of microbiological sampling and testing for food safety. the aim of this article is to review current and emerging microbiological techniques that support the rapid. microbial testing plays a vital role in various. What Are Microbiological Testing Methods.
From microbe-investigations.com
USP 62 Microbiological Testing of NonSterile Products What Are Microbiological Testing Methods this web page provides information on how to select a laboratory, sample and test methods for microbiological analysis of food products. Learn about microbial testing methods, qps,. rapid and novel methods in microbiological tests provide more sensitive, precise and reproducible results compared. microbial testing plays a vital role in various industries by detecting and identifying microorganisms, ensuring. What Are Microbiological Testing Methods.
From www.youtube.com
Water Quality Testing Methods How to test for Coliform Bacteria What Are Microbiological Testing Methods this web page provides information on how to select a laboratory, sample and test methods for microbiological analysis of food products. bam is a collection of laboratory methods for microbiological analyses of foods and cosmetics, developed by fda and aoac. learn about the methods, plans, and challenges of microbiological sampling and testing for food safety. rapid. What Are Microbiological Testing Methods.
From www.linkedin.com
Microbiological Testing Methods The Best Options to Implement from the What Are Microbiological Testing Methods rapid and novel methods in microbiological tests provide more sensitive, precise and reproducible results compared. biosafe is a microbial testing laboratory that offers safety assessments of microorganisms in the food chain. learn about the methods, plans, and challenges of microbiological sampling and testing for food safety. bam is a collection of laboratory methods for microbiological analyses. What Are Microbiological Testing Methods.
From promptpraxislabs.com
Microbiological Testing Capabilities Analytical Testing Labs What Are Microbiological Testing Methods It covers reasons to test, environmental monitoring, spoilage organisms, pathogens, and rapid methods. Learn about microbial testing methods, qps,. learn about the methods, plans, and challenges of microbiological sampling and testing for food safety. biosafe is a microbial testing laboratory that offers safety assessments of microorganisms in the food chain. microbial testing plays a vital role in. What Are Microbiological Testing Methods.
From www.foodengineeringmag.com
Automated microbiological testing helps speed up determining if food is What Are Microbiological Testing Methods It covers reasons to test, environmental monitoring, spoilage organisms, pathogens, and rapid methods. Learn about microbial testing methods, qps,. the aim of this article is to review current and emerging microbiological techniques that support the rapid. learn about the methods, plans, and challenges of microbiological sampling and testing for food safety. bam is a collection of laboratory. What Are Microbiological Testing Methods.
From environmentalservicelab.com
Microbiological analytical testing Environmental Service Laboratories What Are Microbiological Testing Methods microbial testing plays a vital role in various industries by detecting and identifying microorganisms, ensuring product safety and quality. bam is a collection of laboratory methods for microbiological analyses of foods and cosmetics, developed by fda and aoac. the aim of this article is to review current and emerging microbiological techniques that support the rapid. learn. What Are Microbiological Testing Methods.
From exoempxmg.blob.core.windows.net
Bacterial Testing Procedures at Robert Conners blog What Are Microbiological Testing Methods Learn about microbial testing methods, qps,. bam is a collection of laboratory methods for microbiological analyses of foods and cosmetics, developed by fda and aoac. microbial testing plays a vital role in various industries by detecting and identifying microorganisms, ensuring product safety and quality. biosafe is a microbial testing laboratory that offers safety assessments of microorganisms in. What Are Microbiological Testing Methods.
From bitesizebio.com
Identifying Microbes. 9 Bacterial Identification Methods What Are Microbiological Testing Methods the aim of this article is to review current and emerging microbiological techniques that support the rapid. biosafe is a microbial testing laboratory that offers safety assessments of microorganisms in the food chain. rapid and novel methods in microbiological tests provide more sensitive, precise and reproducible results compared. It covers reasons to test, environmental monitoring, spoilage organisms,. What Are Microbiological Testing Methods.
From njlabs.com
Microbiological Testing Lab NJ Labs What Are Microbiological Testing Methods learn about the methods, plans, and challenges of microbiological sampling and testing for food safety. rapid and novel methods in microbiological tests provide more sensitive, precise and reproducible results compared. the aim of this article is to review current and emerging microbiological techniques that support the rapid. this web page provides information on how to select. What Are Microbiological Testing Methods.
From www.slideserve.com
PPT Microbiological Methods PowerPoint Presentation, free download What Are Microbiological Testing Methods It covers reasons to test, environmental monitoring, spoilage organisms, pathogens, and rapid methods. the aim of this article is to review current and emerging microbiological techniques that support the rapid. rapid and novel methods in microbiological tests provide more sensitive, precise and reproducible results compared. bam is a collection of laboratory methods for microbiological analyses of foods. What Are Microbiological Testing Methods.
From www.slideserve.com
PPT What Is Microbiological Test PowerPoint Presentation, free What Are Microbiological Testing Methods the aim of this article is to review current and emerging microbiological techniques that support the rapid. rapid and novel methods in microbiological tests provide more sensitive, precise and reproducible results compared. Learn about microbial testing methods, qps,. bam is a collection of laboratory methods for microbiological analyses of foods and cosmetics, developed by fda and aoac.. What Are Microbiological Testing Methods.
From www.enviroteam.com
Microbiological Testing Enviro Team North America What Are Microbiological Testing Methods bam is a collection of laboratory methods for microbiological analyses of foods and cosmetics, developed by fda and aoac. learn about the methods, plans, and challenges of microbiological sampling and testing for food safety. microbial testing plays a vital role in various industries by detecting and identifying microorganisms, ensuring product safety and quality. Learn about microbial testing. What Are Microbiological Testing Methods.