How Integrated Windows Authentication Works . We are working on strengthening user authentication by expanding the reliability and flexibility of kerberos and reducing dependencies on nt lan manager (ntlm). A foundational pillar of windows security is user authentication. Applications in user mode are limited in terms of what. Windows authentication is designed to manage credentials for applications or services that do not require user interaction. Iis, with the release of version 7.0. This article explains windows authentication in details. Windows authentication is a mechanism to authenticate a user. Iis's integrated windows authentication consists of two authentication protocols:
from www.miniorange.com
Iis's integrated windows authentication consists of two authentication protocols: Windows authentication is designed to manage credentials for applications or services that do not require user interaction. We are working on strengthening user authentication by expanding the reliability and flexibility of kerberos and reducing dependencies on nt lan manager (ntlm). Iis, with the release of version 7.0. A foundational pillar of windows security is user authentication. Applications in user mode are limited in terms of what. This article explains windows authentication in details. Windows authentication is a mechanism to authenticate a user.
Integrated Windows Authentication IAM
How Integrated Windows Authentication Works Windows authentication is designed to manage credentials for applications or services that do not require user interaction. Iis, with the release of version 7.0. Iis's integrated windows authentication consists of two authentication protocols: A foundational pillar of windows security is user authentication. This article explains windows authentication in details. Windows authentication is a mechanism to authenticate a user. Applications in user mode are limited in terms of what. We are working on strengthening user authentication by expanding the reliability and flexibility of kerberos and reducing dependencies on nt lan manager (ntlm). Windows authentication is designed to manage credentials for applications or services that do not require user interaction.
From mavink.com
Windows Authentication Diagram How Integrated Windows Authentication Works Iis, with the release of version 7.0. Applications in user mode are limited in terms of what. Windows authentication is a mechanism to authenticate a user. A foundational pillar of windows security is user authentication. We are working on strengthening user authentication by expanding the reliability and flexibility of kerberos and reducing dependencies on nt lan manager (ntlm). Windows authentication. How Integrated Windows Authentication Works.
From blog.certcube.com
WINDOWS AUTHENTICATION PROTOCOLS How Integrated Windows Authentication Works Iis's integrated windows authentication consists of two authentication protocols: Windows authentication is designed to manage credentials for applications or services that do not require user interaction. Applications in user mode are limited in terms of what. Windows authentication is a mechanism to authenticate a user. We are working on strengthening user authentication by expanding the reliability and flexibility of kerberos. How Integrated Windows Authentication Works.
From mungfali.com
Integrated Windows Authentication How Integrated Windows Authentication Works Iis's integrated windows authentication consists of two authentication protocols: Windows authentication is a mechanism to authenticate a user. We are working on strengthening user authentication by expanding the reliability and flexibility of kerberos and reducing dependencies on nt lan manager (ntlm). Applications in user mode are limited in terms of what. Windows authentication is designed to manage credentials for applications. How Integrated Windows Authentication Works.
From docs.venafi.com
Setting up Windows Integrated Authentication for the web console How Integrated Windows Authentication Works We are working on strengthening user authentication by expanding the reliability and flexibility of kerberos and reducing dependencies on nt lan manager (ntlm). Iis, with the release of version 7.0. A foundational pillar of windows security is user authentication. This article explains windows authentication in details. Iis's integrated windows authentication consists of two authentication protocols: Windows authentication is a mechanism. How Integrated Windows Authentication Works.
From reverasite.com
About Integrated Windows Authentication And How To Implement It In Asp How Integrated Windows Authentication Works This article explains windows authentication in details. Applications in user mode are limited in terms of what. Iis's integrated windows authentication consists of two authentication protocols: Windows authentication is a mechanism to authenticate a user. A foundational pillar of windows security is user authentication. We are working on strengthening user authentication by expanding the reliability and flexibility of kerberos and. How Integrated Windows Authentication Works.
From www.thebestcsharpprogrammerintheworld.com
Integrated Windows Authentication with Negotiate The Best C How Integrated Windows Authentication Works Iis, with the release of version 7.0. We are working on strengthening user authentication by expanding the reliability and flexibility of kerberos and reducing dependencies on nt lan manager (ntlm). Applications in user mode are limited in terms of what. This article explains windows authentication in details. Windows authentication is a mechanism to authenticate a user. Iis's integrated windows authentication. How Integrated Windows Authentication Works.
From www.slideserve.com
PPT Understanding Integrated Authentication in IIS PowerPoint How Integrated Windows Authentication Works This article explains windows authentication in details. A foundational pillar of windows security is user authentication. Windows authentication is a mechanism to authenticate a user. Iis's integrated windows authentication consists of two authentication protocols: Applications in user mode are limited in terms of what. We are working on strengthening user authentication by expanding the reliability and flexibility of kerberos and. How Integrated Windows Authentication Works.
From www.jasonwjones.com
Essbase data loads with Windows integrated authentication / jason's How Integrated Windows Authentication Works This article explains windows authentication in details. Iis, with the release of version 7.0. We are working on strengthening user authentication by expanding the reliability and flexibility of kerberos and reducing dependencies on nt lan manager (ntlm). Iis's integrated windows authentication consists of two authentication protocols: A foundational pillar of windows security is user authentication. Applications in user mode are. How Integrated Windows Authentication Works.
From cxl.com
Integrating Active Directory With Your SaaS Tool Stack CXL How Integrated Windows Authentication Works We are working on strengthening user authentication by expanding the reliability and flexibility of kerberos and reducing dependencies on nt lan manager (ntlm). Windows authentication is a mechanism to authenticate a user. A foundational pillar of windows security is user authentication. This article explains windows authentication in details. Windows authentication is designed to manage credentials for applications or services that. How Integrated Windows Authentication Works.
From docs.venafi.com
Using Windows integrated authentication with CodeSign Protect clients How Integrated Windows Authentication Works Applications in user mode are limited in terms of what. Windows authentication is a mechanism to authenticate a user. Iis's integrated windows authentication consists of two authentication protocols: A foundational pillar of windows security is user authentication. Windows authentication is designed to manage credentials for applications or services that do not require user interaction. We are working on strengthening user. How Integrated Windows Authentication Works.
From www.cloudradius.com
How 802.1X Network Authentication Works InDepth Guide Cloud RADIUS How Integrated Windows Authentication Works A foundational pillar of windows security is user authentication. Windows authentication is designed to manage credentials for applications or services that do not require user interaction. This article explains windows authentication in details. Applications in user mode are limited in terms of what. Iis, with the release of version 7.0. We are working on strengthening user authentication by expanding the. How Integrated Windows Authentication Works.
From medium.com
Integrated Windows Authentication(IWA) with Kerberos and WSO2 Identity How Integrated Windows Authentication Works This article explains windows authentication in details. We are working on strengthening user authentication by expanding the reliability and flexibility of kerberos and reducing dependencies on nt lan manager (ntlm). A foundational pillar of windows security is user authentication. Applications in user mode are limited in terms of what. Iis's integrated windows authentication consists of two authentication protocols: Iis, with. How Integrated Windows Authentication Works.
From blog.andyserver.com
Integrated Windows Authentication (SPNEGO) on JBoss EAP 6.1 How Integrated Windows Authentication Works Windows authentication is designed to manage credentials for applications or services that do not require user interaction. We are working on strengthening user authentication by expanding the reliability and flexibility of kerberos and reducing dependencies on nt lan manager (ntlm). Iis, with the release of version 7.0. A foundational pillar of windows security is user authentication. Iis's integrated windows authentication. How Integrated Windows Authentication Works.
From pdfslide.net
(PDF) Using Integrated Windows Authentication with How Integrated Windows Authentication Works A foundational pillar of windows security is user authentication. Applications in user mode are limited in terms of what. We are working on strengthening user authentication by expanding the reliability and flexibility of kerberos and reducing dependencies on nt lan manager (ntlm). Windows authentication is a mechanism to authenticate a user. Iis's integrated windows authentication consists of two authentication protocols:. How Integrated Windows Authentication Works.
From www.sanjars.com
Windows Server ADFS Design and Authentication Process Information How Integrated Windows Authentication Works A foundational pillar of windows security is user authentication. Applications in user mode are limited in terms of what. We are working on strengthening user authentication by expanding the reliability and flexibility of kerberos and reducing dependencies on nt lan manager (ntlm). Windows authentication is designed to manage credentials for applications or services that do not require user interaction. Iis's. How Integrated Windows Authentication Works.
From mavink.com
Windows Authentication Diagram How Integrated Windows Authentication Works We are working on strengthening user authentication by expanding the reliability and flexibility of kerberos and reducing dependencies on nt lan manager (ntlm). A foundational pillar of windows security is user authentication. Iis's integrated windows authentication consists of two authentication protocols: Iis, with the release of version 7.0. Applications in user mode are limited in terms of what. This article. How Integrated Windows Authentication Works.
From docs.secureauth.com
Enable Integrated Windows Authentication (IWA) in Explorer How Integrated Windows Authentication Works Windows authentication is a mechanism to authenticate a user. This article explains windows authentication in details. Iis's integrated windows authentication consists of two authentication protocols: Applications in user mode are limited in terms of what. We are working on strengthening user authentication by expanding the reliability and flexibility of kerberos and reducing dependencies on nt lan manager (ntlm). Iis, with. How Integrated Windows Authentication Works.
From docs.bentley.com
Enabling the Windows Integrated Authentication How Integrated Windows Authentication Works Iis, with the release of version 7.0. This article explains windows authentication in details. Iis's integrated windows authentication consists of two authentication protocols: We are working on strengthening user authentication by expanding the reliability and flexibility of kerberos and reducing dependencies on nt lan manager (ntlm). Applications in user mode are limited in terms of what. Windows authentication is designed. How Integrated Windows Authentication Works.
From www.slideserve.com
PPT Authentication and Authorization PowerPoint Presentation, free How Integrated Windows Authentication Works A foundational pillar of windows security is user authentication. Iis, with the release of version 7.0. We are working on strengthening user authentication by expanding the reliability and flexibility of kerberos and reducing dependencies on nt lan manager (ntlm). Iis's integrated windows authentication consists of two authentication protocols: Applications in user mode are limited in terms of what. Windows authentication. How Integrated Windows Authentication Works.
From success.emssoftware.com
Integrated Windows Authentication How Integrated Windows Authentication Works Iis, with the release of version 7.0. Iis's integrated windows authentication consists of two authentication protocols: We are working on strengthening user authentication by expanding the reliability and flexibility of kerberos and reducing dependencies on nt lan manager (ntlm). Windows authentication is designed to manage credentials for applications or services that do not require user interaction. A foundational pillar of. How Integrated Windows Authentication Works.
From www.taithienbo.com
About integrated windows authentication and how to implement it in ASP How Integrated Windows Authentication Works Iis's integrated windows authentication consists of two authentication protocols: Windows authentication is designed to manage credentials for applications or services that do not require user interaction. Iis, with the release of version 7.0. This article explains windows authentication in details. A foundational pillar of windows security is user authentication. Windows authentication is a mechanism to authenticate a user. Applications in. How Integrated Windows Authentication Works.
From developers.arcgis.com
Integrated Windows Authentication ArcGIS Maps SDK for Esri How Integrated Windows Authentication Works A foundational pillar of windows security is user authentication. Windows authentication is designed to manage credentials for applications or services that do not require user interaction. Iis, with the release of version 7.0. We are working on strengthening user authentication by expanding the reliability and flexibility of kerberos and reducing dependencies on nt lan manager (ntlm). Applications in user mode. How Integrated Windows Authentication Works.
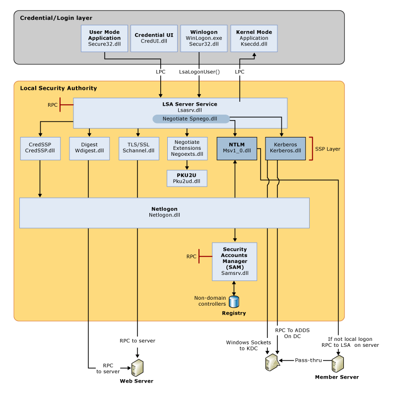
From learn.microsoft.com
Credentials Processes in Windows Authentication Microsoft Learn How Integrated Windows Authentication Works Iis's integrated windows authentication consists of two authentication protocols: Iis, with the release of version 7.0. Windows authentication is a mechanism to authenticate a user. A foundational pillar of windows security is user authentication. Windows authentication is designed to manage credentials for applications or services that do not require user interaction. Applications in user mode are limited in terms of. How Integrated Windows Authentication Works.
From www.remiceraline.com
Windows Authentication in Azure Service How Integrated Windows Authentication Works Iis, with the release of version 7.0. This article explains windows authentication in details. Applications in user mode are limited in terms of what. We are working on strengthening user authentication by expanding the reliability and flexibility of kerberos and reducing dependencies on nt lan manager (ntlm). Iis's integrated windows authentication consists of two authentication protocols: A foundational pillar of. How Integrated Windows Authentication Works.
From www.slideserve.com
PPT Building Secure Applications PowerPoint Presentation, free How Integrated Windows Authentication Works This article explains windows authentication in details. A foundational pillar of windows security is user authentication. Iis, with the release of version 7.0. Applications in user mode are limited in terms of what. Windows authentication is a mechanism to authenticate a user. Iis's integrated windows authentication consists of two authentication protocols: We are working on strengthening user authentication by expanding. How Integrated Windows Authentication Works.
From github.com
Integrated Windows Authentication · AzureAD/microsoftauthentication How Integrated Windows Authentication Works Applications in user mode are limited in terms of what. Windows authentication is designed to manage credentials for applications or services that do not require user interaction. Windows authentication is a mechanism to authenticate a user. Iis's integrated windows authentication consists of two authentication protocols: A foundational pillar of windows security is user authentication. This article explains windows authentication in. How Integrated Windows Authentication Works.
From community.mimecast.com
Configuring Integrated Windows Authentication How Integrated Windows Authentication Works Iis's integrated windows authentication consists of two authentication protocols: Windows authentication is a mechanism to authenticate a user. Iis, with the release of version 7.0. A foundational pillar of windows security is user authentication. Windows authentication is designed to manage credentials for applications or services that do not require user interaction. This article explains windows authentication in details. We are. How Integrated Windows Authentication Works.
From www.drupal.org
Integrated Windows Authentication IWA How Integrated Windows Authentication Works Windows authentication is a mechanism to authenticate a user. Iis's integrated windows authentication consists of two authentication protocols: Applications in user mode are limited in terms of what. A foundational pillar of windows security is user authentication. This article explains windows authentication in details. Iis, with the release of version 7.0. We are working on strengthening user authentication by expanding. How Integrated Windows Authentication Works.
From marketplace.atlassian.com
Integrated Windows Authentication Atlassian Marketplace How Integrated Windows Authentication Works Windows authentication is designed to manage credentials for applications or services that do not require user interaction. This article explains windows authentication in details. Iis's integrated windows authentication consists of two authentication protocols: Windows authentication is a mechanism to authenticate a user. We are working on strengthening user authentication by expanding the reliability and flexibility of kerberos and reducing dependencies. How Integrated Windows Authentication Works.
From learn.microsoft.com
Authentication and Conditional Access for B2B users Microsoft Entra How Integrated Windows Authentication Works Windows authentication is a mechanism to authenticate a user. This article explains windows authentication in details. Applications in user mode are limited in terms of what. We are working on strengthening user authentication by expanding the reliability and flexibility of kerberos and reducing dependencies on nt lan manager (ntlm). Iis's integrated windows authentication consists of two authentication protocols: Windows authentication. How Integrated Windows Authentication Works.
From mavink.com
Windows Authentication Diagram How Integrated Windows Authentication Works A foundational pillar of windows security is user authentication. Applications in user mode are limited in terms of what. Windows authentication is a mechanism to authenticate a user. Iis, with the release of version 7.0. This article explains windows authentication in details. Windows authentication is designed to manage credentials for applications or services that do not require user interaction. We. How Integrated Windows Authentication Works.
From www.ubackup.com
How to Migrate from Active Directory Integrated Windows Authentication How Integrated Windows Authentication Works This article explains windows authentication in details. Windows authentication is a mechanism to authenticate a user. A foundational pillar of windows security is user authentication. We are working on strengthening user authentication by expanding the reliability and flexibility of kerberos and reducing dependencies on nt lan manager (ntlm). Iis's integrated windows authentication consists of two authentication protocols: Applications in user. How Integrated Windows Authentication Works.
From www.miniorange.com
Integrated Windows Authentication IAM How Integrated Windows Authentication Works Applications in user mode are limited in terms of what. This article explains windows authentication in details. Iis, with the release of version 7.0. A foundational pillar of windows security is user authentication. We are working on strengthening user authentication by expanding the reliability and flexibility of kerberos and reducing dependencies on nt lan manager (ntlm). Windows authentication is a. How Integrated Windows Authentication Works.
From indiancybersecuritysolutions.com
How Authentication Process Work Benefits of Using Authtication ICSS How Integrated Windows Authentication Works This article explains windows authentication in details. Iis, with the release of version 7.0. Iis's integrated windows authentication consists of two authentication protocols: Applications in user mode are limited in terms of what. A foundational pillar of windows security is user authentication. We are working on strengthening user authentication by expanding the reliability and flexibility of kerberos and reducing dependencies. How Integrated Windows Authentication Works.