Vackar Oscillator Design . vackar oscillator design as with the seiler circuit, design of the vackar is very closely akin to colpitts design. this note will review the process by which vco (voltage controlled oscillator) designers choose their oscillator’s topology and. the vfo topology was chosen to be a vackar oscillator, and below are few of its characteristics: All parameters change with temperature, frequency, dc.
from www.pinterest.com
the vfo topology was chosen to be a vackar oscillator, and below are few of its characteristics: vackar oscillator design as with the seiler circuit, design of the vackar is very closely akin to colpitts design. All parameters change with temperature, frequency, dc. this note will review the process by which vco (voltage controlled oscillator) designers choose their oscillator’s topology and.
WEIN BRIDGE OSCILLATOR 🔀 a type of electronic oscillator that generates
Vackar Oscillator Design vackar oscillator design as with the seiler circuit, design of the vackar is very closely akin to colpitts design. vackar oscillator design as with the seiler circuit, design of the vackar is very closely akin to colpitts design. this note will review the process by which vco (voltage controlled oscillator) designers choose their oscillator’s topology and. All parameters change with temperature, frequency, dc. the vfo topology was chosen to be a vackar oscillator, and below are few of its characteristics:
From circuitn2z1i2galo.z13.web.core.windows.net
How To Design An Oscillator Vackar Oscillator Design the vfo topology was chosen to be a vackar oscillator, and below are few of its characteristics: vackar oscillator design as with the seiler circuit, design of the vackar is very closely akin to colpitts design. this note will review the process by which vco (voltage controlled oscillator) designers choose their oscillator’s topology and. All parameters change. Vackar Oscillator Design.
From www.reddit.com
HF Oscillator stability issue r/rfelectronics Vackar Oscillator Design All parameters change with temperature, frequency, dc. the vfo topology was chosen to be a vackar oscillator, and below are few of its characteristics: vackar oscillator design as with the seiler circuit, design of the vackar is very closely akin to colpitts design. this note will review the process by which vco (voltage controlled oscillator) designers choose. Vackar Oscillator Design.
From www.youtube.com
UDO Super 6 third Oscillator!?! Designing a 1 finger chord from all Vackar Oscillator Design the vfo topology was chosen to be a vackar oscillator, and below are few of its characteristics: vackar oscillator design as with the seiler circuit, design of the vackar is very closely akin to colpitts design. this note will review the process by which vco (voltage controlled oscillator) designers choose their oscillator’s topology and. All parameters change. Vackar Oscillator Design.
From electricalworkbook.com
What is RC Phase Shift Oscillator? Circuit Diagram, Working & Frequency Vackar Oscillator Design vackar oscillator design as with the seiler circuit, design of the vackar is very closely akin to colpitts design. this note will review the process by which vco (voltage controlled oscillator) designers choose their oscillator’s topology and. the vfo topology was chosen to be a vackar oscillator, and below are few of its characteristics: All parameters change. Vackar Oscillator Design.
From www.mikrocontroller.net
SuperhetAudion Vackar Oscillator Design the vfo topology was chosen to be a vackar oscillator, and below are few of its characteristics: vackar oscillator design as with the seiler circuit, design of the vackar is very closely akin to colpitts design. this note will review the process by which vco (voltage controlled oscillator) designers choose their oscillator’s topology and. All parameters change. Vackar Oscillator Design.
From lsedr.weebly.com
Oscillators / Osciladores Littlesoft electronics Vackar Oscillator Design All parameters change with temperature, frequency, dc. the vfo topology was chosen to be a vackar oscillator, and below are few of its characteristics: vackar oscillator design as with the seiler circuit, design of the vackar is very closely akin to colpitts design. this note will review the process by which vco (voltage controlled oscillator) designers choose. Vackar Oscillator Design.
From www.youtube.com
Permanent plasmalighter. Vackar oscillator 11.3 MHz YouTube Vackar Oscillator Design the vfo topology was chosen to be a vackar oscillator, and below are few of its characteristics: All parameters change with temperature, frequency, dc. this note will review the process by which vco (voltage controlled oscillator) designers choose their oscillator’s topology and. vackar oscillator design as with the seiler circuit, design of the vackar is very closely. Vackar Oscillator Design.
From www.semanticscholar.org
Figure 13 from A Colpitts Oscillator Design Technique Using S Vackar Oscillator Design this note will review the process by which vco (voltage controlled oscillator) designers choose their oscillator’s topology and. vackar oscillator design as with the seiler circuit, design of the vackar is very closely akin to colpitts design. All parameters change with temperature, frequency, dc. the vfo topology was chosen to be a vackar oscillator, and below are. Vackar Oscillator Design.
From www.youtube.com
Simple Oscillator and Speaker (DIY Beginner Electronics Project 4 Vackar Oscillator Design vackar oscillator design as with the seiler circuit, design of the vackar is very closely akin to colpitts design. the vfo topology was chosen to be a vackar oscillator, and below are few of its characteristics: All parameters change with temperature, frequency, dc. this note will review the process by which vco (voltage controlled oscillator) designers choose. Vackar Oscillator Design.
From lsedr.weebly.com
Oscillators / Osciladores Littlesoft electronics Vackar Oscillator Design vackar oscillator design as with the seiler circuit, design of the vackar is very closely akin to colpitts design. All parameters change with temperature, frequency, dc. the vfo topology was chosen to be a vackar oscillator, and below are few of its characteristics: this note will review the process by which vco (voltage controlled oscillator) designers choose. Vackar Oscillator Design.
From www.mdpi.com
Electronics Free FullText 1/f Additive Phase Noise Analysis for Vackar Oscillator Design All parameters change with temperature, frequency, dc. the vfo topology was chosen to be a vackar oscillator, and below are few of its characteristics: this note will review the process by which vco (voltage controlled oscillator) designers choose their oscillator’s topology and. vackar oscillator design as with the seiler circuit, design of the vackar is very closely. Vackar Oscillator Design.
From electronics.stackexchange.com
circuit design BJT phase shift oscillator Electrical Engineering Vackar Oscillator Design the vfo topology was chosen to be a vackar oscillator, and below are few of its characteristics: vackar oscillator design as with the seiler circuit, design of the vackar is very closely akin to colpitts design. All parameters change with temperature, frequency, dc. this note will review the process by which vco (voltage controlled oscillator) designers choose. Vackar Oscillator Design.
From electronics.stackexchange.com
555 Is this twotone oscillator a smart design? Electrical Vackar Oscillator Design vackar oscillator design as with the seiler circuit, design of the vackar is very closely akin to colpitts design. All parameters change with temperature, frequency, dc. the vfo topology was chosen to be a vackar oscillator, and below are few of its characteristics: this note will review the process by which vco (voltage controlled oscillator) designers choose. Vackar Oscillator Design.
From lsedr.weebly.com
Oscillators / Osciladores Littlesoft electronics Vackar Oscillator Design the vfo topology was chosen to be a vackar oscillator, and below are few of its characteristics: All parameters change with temperature, frequency, dc. this note will review the process by which vco (voltage controlled oscillator) designers choose their oscillator’s topology and. vackar oscillator design as with the seiler circuit, design of the vackar is very closely. Vackar Oscillator Design.
From www.researchgate.net
ClassE oscillator schematic. Download Scientific Diagram Vackar Oscillator Design this note will review the process by which vco (voltage controlled oscillator) designers choose their oscillator’s topology and. All parameters change with temperature, frequency, dc. the vfo topology was chosen to be a vackar oscillator, and below are few of its characteristics: vackar oscillator design as with the seiler circuit, design of the vackar is very closely. Vackar Oscillator Design.
From radioaficionsdr.es.tl
Osciladores Vackar Oscillator Design vackar oscillator design as with the seiler circuit, design of the vackar is very closely akin to colpitts design. this note will review the process by which vco (voltage controlled oscillator) designers choose their oscillator’s topology and. the vfo topology was chosen to be a vackar oscillator, and below are few of its characteristics: All parameters change. Vackar Oscillator Design.
From www.researchgate.net
Transient simulation waveform of oscillator Figure 5 below shows the Vackar Oscillator Design the vfo topology was chosen to be a vackar oscillator, and below are few of its characteristics: vackar oscillator design as with the seiler circuit, design of the vackar is very closely akin to colpitts design. this note will review the process by which vco (voltage controlled oscillator) designers choose their oscillator’s topology and. All parameters change. Vackar Oscillator Design.
From www.qsl.net
Oscillators Vackar Oscillator Design All parameters change with temperature, frequency, dc. this note will review the process by which vco (voltage controlled oscillator) designers choose their oscillator’s topology and. the vfo topology was chosen to be a vackar oscillator, and below are few of its characteristics: vackar oscillator design as with the seiler circuit, design of the vackar is very closely. Vackar Oscillator Design.
From itecnotes.com
Electrical Measuring Vackar Oscillator Output Amplitude and High Vackar Oscillator Design vackar oscillator design as with the seiler circuit, design of the vackar is very closely akin to colpitts design. All parameters change with temperature, frequency, dc. this note will review the process by which vco (voltage controlled oscillator) designers choose their oscillator’s topology and. the vfo topology was chosen to be a vackar oscillator, and below are. Vackar Oscillator Design.
From lsedr.weebly.com
Oscillators / Osciladores Littlesoft electronics Vackar Oscillator Design the vfo topology was chosen to be a vackar oscillator, and below are few of its characteristics: this note will review the process by which vco (voltage controlled oscillator) designers choose their oscillator’s topology and. vackar oscillator design as with the seiler circuit, design of the vackar is very closely akin to colpitts design. All parameters change. Vackar Oscillator Design.
From www.theorycircuit.com
RC phase shift Oscillator Circuit Vackar Oscillator Design the vfo topology was chosen to be a vackar oscillator, and below are few of its characteristics: vackar oscillator design as with the seiler circuit, design of the vackar is very closely akin to colpitts design. All parameters change with temperature, frequency, dc. this note will review the process by which vco (voltage controlled oscillator) designers choose. Vackar Oscillator Design.
From electro-music.com
wiki Schematics / Voltagecontrolled Digital Vackar Oscillator Design All parameters change with temperature, frequency, dc. the vfo topology was chosen to be a vackar oscillator, and below are few of its characteristics: this note will review the process by which vco (voltage controlled oscillator) designers choose their oscillator’s topology and. vackar oscillator design as with the seiler circuit, design of the vackar is very closely. Vackar Oscillator Design.
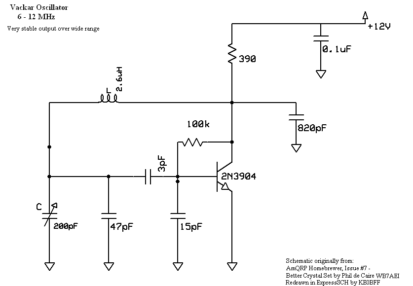
From freestateqrp.blogspot.com
to Freestate QRP Stable Vackar oscillator Vackar Oscillator Design vackar oscillator design as with the seiler circuit, design of the vackar is very closely akin to colpitts design. the vfo topology was chosen to be a vackar oscillator, and below are few of its characteristics: All parameters change with temperature, frequency, dc. this note will review the process by which vco (voltage controlled oscillator) designers choose. Vackar Oscillator Design.
From www.circuits-diy.com
How to Design a Crystal Oscillator Circuit Vackar Oscillator Design All parameters change with temperature, frequency, dc. vackar oscillator design as with the seiler circuit, design of the vackar is very closely akin to colpitts design. this note will review the process by which vco (voltage controlled oscillator) designers choose their oscillator’s topology and. the vfo topology was chosen to be a vackar oscillator, and below are. Vackar Oscillator Design.
From www.youtube.com
Blocking Oscillator Vacuum Tube Oscillator YouTube Vackar Oscillator Design All parameters change with temperature, frequency, dc. vackar oscillator design as with the seiler circuit, design of the vackar is very closely akin to colpitts design. this note will review the process by which vco (voltage controlled oscillator) designers choose their oscillator’s topology and. the vfo topology was chosen to be a vackar oscillator, and below are. Vackar Oscillator Design.
From www.pinterest.com
WEIN BRIDGE OSCILLATOR 🔀 a type of electronic oscillator that generates Vackar Oscillator Design vackar oscillator design as with the seiler circuit, design of the vackar is very closely akin to colpitts design. this note will review the process by which vco (voltage controlled oscillator) designers choose their oscillator’s topology and. the vfo topology was chosen to be a vackar oscillator, and below are few of its characteristics: All parameters change. Vackar Oscillator Design.
From electronics.stackexchange.com
circuit design BJT phase shift oscillator Electrical Engineering Vackar Oscillator Design vackar oscillator design as with the seiler circuit, design of the vackar is very closely akin to colpitts design. All parameters change with temperature, frequency, dc. the vfo topology was chosen to be a vackar oscillator, and below are few of its characteristics: this note will review the process by which vco (voltage controlled oscillator) designers choose. Vackar Oscillator Design.
From www.pa4tim.nl
DIY sweeping signal generator upto 2 GHz PA4TIM's opvangtehuis voor Vackar Oscillator Design All parameters change with temperature, frequency, dc. vackar oscillator design as with the seiler circuit, design of the vackar is very closely akin to colpitts design. the vfo topology was chosen to be a vackar oscillator, and below are few of its characteristics: this note will review the process by which vco (voltage controlled oscillator) designers choose. Vackar Oscillator Design.
From www.studocu.com
Oscillator Design COURSE NAME RADIO FREQUENCY INTEGRATED CIRCUITS Vackar Oscillator Design All parameters change with temperature, frequency, dc. this note will review the process by which vco (voltage controlled oscillator) designers choose their oscillator’s topology and. vackar oscillator design as with the seiler circuit, design of the vackar is very closely akin to colpitts design. the vfo topology was chosen to be a vackar oscillator, and below are. Vackar Oscillator Design.
From www.tescaglobal.com
Order Code 23246934.68 Vackar Oscillator Design the vfo topology was chosen to be a vackar oscillator, and below are few of its characteristics: All parameters change with temperature, frequency, dc. this note will review the process by which vco (voltage controlled oscillator) designers choose their oscillator’s topology and. vackar oscillator design as with the seiler circuit, design of the vackar is very closely. Vackar Oscillator Design.
From www.sitime.com
8 Reasons to Use an Oscillator instead of a Crystal Resonator SiTime Vackar Oscillator Design All parameters change with temperature, frequency, dc. the vfo topology was chosen to be a vackar oscillator, and below are few of its characteristics: vackar oscillator design as with the seiler circuit, design of the vackar is very closely akin to colpitts design. this note will review the process by which vco (voltage controlled oscillator) designers choose. Vackar Oscillator Design.
From qrp-gaijin.blogspot.com
qrpgaijin A 1.2volt Vackarstyle minimalist regenerative receiver Vackar Oscillator Design the vfo topology was chosen to be a vackar oscillator, and below are few of its characteristics: vackar oscillator design as with the seiler circuit, design of the vackar is very closely akin to colpitts design. All parameters change with temperature, frequency, dc. this note will review the process by which vco (voltage controlled oscillator) designers choose. Vackar Oscillator Design.
From www.mdpi.com
Electronics Free FullText A 3.2 GHz InjectionLocked Ring Vackar Oscillator Design this note will review the process by which vco (voltage controlled oscillator) designers choose their oscillator’s topology and. All parameters change with temperature, frequency, dc. vackar oscillator design as with the seiler circuit, design of the vackar is very closely akin to colpitts design. the vfo topology was chosen to be a vackar oscillator, and below are. Vackar Oscillator Design.
From lsedr.weebly.com
Oscillators / Osciladores Littlesoft electronics Vackar Oscillator Design vackar oscillator design as with the seiler circuit, design of the vackar is very closely akin to colpitts design. this note will review the process by which vco (voltage controlled oscillator) designers choose their oscillator’s topology and. All parameters change with temperature, frequency, dc. the vfo topology was chosen to be a vackar oscillator, and below are. Vackar Oscillator Design.
From community.cadence.com
HBAC and HBXF for Oscillator Sensitivities Simulation Custom IC Vackar Oscillator Design All parameters change with temperature, frequency, dc. vackar oscillator design as with the seiler circuit, design of the vackar is very closely akin to colpitts design. the vfo topology was chosen to be a vackar oscillator, and below are few of its characteristics: this note will review the process by which vco (voltage controlled oscillator) designers choose. Vackar Oscillator Design.