Java Match Pattern In String . The most basic form of pattern matching supported by the java.util.regex api is the match of a string literal. A compiled representation of a regular expression. If you want to check if some. The matches(string, charsequence) method of the pattern class in java is used to answer whether or not the regular expression. This method tells whether or not this string matches the given regular expression. The matches() method searches a string for a match against a regular expression, and returns the matches. A regular expression, specified as a string, must first be compiled into an instance of this class. Difference between matcher () and pattern.matches () as we’ve seen in the previous section, the matcher () method returns a matcher. An invocation of this method of the form str.matches (regex) yields exactly the same. If you want to check if some string is present in another string, use something like string.contains.
from stackoverflow.com
If you want to check if some. Difference between matcher () and pattern.matches () as we’ve seen in the previous section, the matcher () method returns a matcher. The matches() method searches a string for a match against a regular expression, and returns the matches. An invocation of this method of the form str.matches (regex) yields exactly the same. If you want to check if some string is present in another string, use something like string.contains. The matches(string, charsequence) method of the pattern class in java is used to answer whether or not the regular expression. A regular expression, specified as a string, must first be compiled into an instance of this class. The most basic form of pattern matching supported by the java.util.regex api is the match of a string literal. A compiled representation of a regular expression. This method tells whether or not this string matches the given regular expression.
java PatternMatching Algorithm Stack Overflow
Java Match Pattern In String Difference between matcher () and pattern.matches () as we’ve seen in the previous section, the matcher () method returns a matcher. The matches() method searches a string for a match against a regular expression, and returns the matches. Difference between matcher () and pattern.matches () as we’ve seen in the previous section, the matcher () method returns a matcher. A compiled representation of a regular expression. This method tells whether or not this string matches the given regular expression. The matches(string, charsequence) method of the pattern class in java is used to answer whether or not the regular expression. An invocation of this method of the form str.matches (regex) yields exactly the same. The most basic form of pattern matching supported by the java.util.regex api is the match of a string literal. If you want to check if some. If you want to check if some string is present in another string, use something like string.contains. A regular expression, specified as a string, must first be compiled into an instance of this class.
From www.w3resource.com
Java Match 2 strings where one string contains wildcard Java Match Pattern In String An invocation of this method of the form str.matches (regex) yields exactly the same. The matches(string, charsequence) method of the pattern class in java is used to answer whether or not the regular expression. A regular expression, specified as a string, must first be compiled into an instance of this class. If you want to check if some string is. Java Match Pattern In String.
From www.geeksforgeeks.org
Pattern Class in Java Java Match Pattern In String A regular expression, specified as a string, must first be compiled into an instance of this class. The matches() method searches a string for a match against a regular expression, and returns the matches. If you want to check if some string is present in another string, use something like string.contains. An invocation of this method of the form str.matches. Java Match Pattern In String.
From www.youtube.com
Advanced Java tutorial Pattern & Matcher YouTube Java Match Pattern In String If you want to check if some string is present in another string, use something like string.contains. Difference between matcher () and pattern.matches () as we’ve seen in the previous section, the matcher () method returns a matcher. The most basic form of pattern matching supported by the java.util.regex api is the match of a string literal. An invocation of. Java Match Pattern In String.
From dailyjavaconcept.com
Pattern Program in Java Set 6 Daily Java Concept Java Match Pattern In String An invocation of this method of the form str.matches (regex) yields exactly the same. If you want to check if some string is present in another string, use something like string.contains. The matches(string, charsequence) method of the pattern class in java is used to answer whether or not the regular expression. This method tells whether or not this string matches. Java Match Pattern In String.
From www.youtube.com
String Matching Pattern Algorithm Java Explained DSA Find Matching Java Match Pattern In String An invocation of this method of the form str.matches (regex) yields exactly the same. If you want to check if some string is present in another string, use something like string.contains. The matches() method searches a string for a match against a regular expression, and returns the matches. A compiled representation of a regular expression. A regular expression, specified as. Java Match Pattern In String.
From klacgtvca.blob.core.windows.net
Java Match Regex Baeldung at Calvin Horton blog Java Match Pattern In String An invocation of this method of the form str.matches (regex) yields exactly the same. A compiled representation of a regular expression. The most basic form of pattern matching supported by the java.util.regex api is the match of a string literal. If you want to check if some. Difference between matcher () and pattern.matches () as we’ve seen in the previous. Java Match Pattern In String.
From www.youtube.com
Pattern Matching in Java 5 Examples for Busy Developers YouTube Java Match Pattern In String An invocation of this method of the form str.matches (regex) yields exactly the same. A regular expression, specified as a string, must first be compiled into an instance of this class. If you want to check if some string is present in another string, use something like string.contains. The matches(string, charsequence) method of the pattern class in java is used. Java Match Pattern In String.
From o7planning.org
Java Regular Expression Java Match Pattern In String The most basic form of pattern matching supported by the java.util.regex api is the match of a string literal. A regular expression, specified as a string, must first be compiled into an instance of this class. A compiled representation of a regular expression. The matches(string, charsequence) method of the pattern class in java is used to answer whether or not. Java Match Pattern In String.
From www.vogella.com
Regular expressions in Java Tutorial Java Match Pattern In String A regular expression, specified as a string, must first be compiled into an instance of this class. An invocation of this method of the form str.matches (regex) yields exactly the same. A compiled representation of a regular expression. The most basic form of pattern matching supported by the java.util.regex api is the match of a string literal. Difference between matcher. Java Match Pattern In String.
From morioh.com
SQL Wildcards How to Use Special Characters to Match Patterns Java Match Pattern In String The matches() method searches a string for a match against a regular expression, and returns the matches. A compiled representation of a regular expression. Difference between matcher () and pattern.matches () as we’ve seen in the previous section, the matcher () method returns a matcher. The most basic form of pattern matching supported by the java.util.regex api is the match. Java Match Pattern In String.
From www.azul.com
How to Simplify Using Java Pattern Matching Azul Better Java Java Match Pattern In String An invocation of this method of the form str.matches (regex) yields exactly the same. The matches(string, charsequence) method of the pattern class in java is used to answer whether or not the regular expression. The matches() method searches a string for a match against a regular expression, and returns the matches. The most basic form of pattern matching supported by. Java Match Pattern In String.
From www.testingdocs.com
Working with Regular Expression in Java TestingDocs Java Match Pattern In String A regular expression, specified as a string, must first be compiled into an instance of this class. This method tells whether or not this string matches the given regular expression. An invocation of this method of the form str.matches (regex) yields exactly the same. Difference between matcher () and pattern.matches () as we’ve seen in the previous section, the matcher. Java Match Pattern In String.
From crunchify.com
All in one Java Regex, Matcher Pattern and Regular Expressions Tutorial Java Match Pattern In String If you want to check if some. An invocation of this method of the form str.matches (regex) yields exactly the same. This method tells whether or not this string matches the given regular expression. The matches() method searches a string for a match against a regular expression, and returns the matches. A regular expression, specified as a string, must first. Java Match Pattern In String.
From stackoverflow.com
regex How to get exact match keyword from the given string using java Java Match Pattern In String An invocation of this method of the form str.matches (regex) yields exactly the same. This method tells whether or not this string matches the given regular expression. If you want to check if some. A compiled representation of a regular expression. Difference between matcher () and pattern.matches () as we’ve seen in the previous section, the matcher () method returns. Java Match Pattern In String.
From morioh.com
Rust vs Java Pattern Matching Comparison Java Match Pattern In String If you want to check if some string is present in another string, use something like string.contains. A compiled representation of a regular expression. The matches(string, charsequence) method of the pattern class in java is used to answer whether or not the regular expression. The matches() method searches a string for a match against a regular expression, and returns the. Java Match Pattern In String.
From baeldung-cn.com
在 Java 中使用后缀树快速匹配字符串模式 Baeldung中文网 Java Match Pattern In String The most basic form of pattern matching supported by the java.util.regex api is the match of a string literal. Difference between matcher () and pattern.matches () as we’ve seen in the previous section, the matcher () method returns a matcher. This method tells whether or not this string matches the given regular expression. If you want to check if some. Java Match Pattern In String.
From www.w3resource.com
Java Match string with upper, lower, numbers, underscores Java Match Pattern In String This method tells whether or not this string matches the given regular expression. If you want to check if some. The matches(string, charsequence) method of the pattern class in java is used to answer whether or not the regular expression. The most basic form of pattern matching supported by the java.util.regex api is the match of a string literal. Difference. Java Match Pattern In String.
From www.youtube.com
Find the First Match in a String (Java) YouTube Java Match Pattern In String The matches(string, charsequence) method of the pattern class in java is used to answer whether or not the regular expression. The matches() method searches a string for a match against a regular expression, and returns the matches. A regular expression, specified as a string, must first be compiled into an instance of this class. A compiled representation of a regular. Java Match Pattern In String.
From www.infoq.com
Java Feature Spotlight Pattern Matching InfoQ Java Match Pattern In String If you want to check if some. If you want to check if some string is present in another string, use something like string.contains. The matches(string, charsequence) method of the pattern class in java is used to answer whether or not the regular expression. A compiled representation of a regular expression. Difference between matcher () and pattern.matches () as we’ve. Java Match Pattern In String.
From blog.51cto.com
python中的re库 re库 python_香奈儿的技术博客_51CTO博客 Java Match Pattern In String If you want to check if some string is present in another string, use something like string.contains. A compiled representation of a regular expression. The matches() method searches a string for a match against a regular expression, and returns the matches. The most basic form of pattern matching supported by the java.util.regex api is the match of a string literal.. Java Match Pattern In String.
From www.chegg.com
Solved Write a Java program to accept a string and print out Java Match Pattern In String This method tells whether or not this string matches the given regular expression. A regular expression, specified as a string, must first be compiled into an instance of this class. The most basic form of pattern matching supported by the java.util.regex api is the match of a string literal. Difference between matcher () and pattern.matches () as we’ve seen in. Java Match Pattern In String.
From www.youtube.com
Java 14 Pattern Matching for instanceof YouTube Java Match Pattern In String If you want to check if some string is present in another string, use something like string.contains. The most basic form of pattern matching supported by the java.util.regex api is the match of a string literal. The matches(string, charsequence) method of the pattern class in java is used to answer whether or not the regular expression. If you want to. Java Match Pattern In String.
From present5.com
Pattern Matching 1 Pattern Matching Strings A Java Match Pattern In String If you want to check if some string is present in another string, use something like string.contains. The matches() method searches a string for a match against a regular expression, and returns the matches. A compiled representation of a regular expression. Difference between matcher () and pattern.matches () as we’ve seen in the previous section, the matcher () method returns. Java Match Pattern In String.
From stackoverflow.com
java PatternMatching Algorithm Stack Overflow Java Match Pattern In String If you want to check if some string is present in another string, use something like string.contains. The most basic form of pattern matching supported by the java.util.regex api is the match of a string literal. This method tells whether or not this string matches the given regular expression. The matches(string, charsequence) method of the pattern class in java is. Java Match Pattern In String.
From www.stechies.com
Format Strings in Java with printf(), format(), Formatter and MessageFormat Java Match Pattern In String The matches(string, charsequence) method of the pattern class in java is used to answer whether or not the regular expression. A compiled representation of a regular expression. Difference between matcher () and pattern.matches () as we’ve seen in the previous section, the matcher () method returns a matcher. The matches() method searches a string for a match against a regular. Java Match Pattern In String.
From akshay-bendadi.hashnode.dev
30+ Patterns in JAVA Java Match Pattern In String Difference between matcher () and pattern.matches () as we’ve seen in the previous section, the matcher () method returns a matcher. The matches() method searches a string for a match against a regular expression, and returns the matches. The matches(string, charsequence) method of the pattern class in java is used to answer whether or not the regular expression. This method. Java Match Pattern In String.
From stackoverflow.com
Java Regex matches(pattern, value) returns true but group() fails to Java Match Pattern In String The matches() method searches a string for a match against a regular expression, and returns the matches. The most basic form of pattern matching supported by the java.util.regex api is the match of a string literal. An invocation of this method of the form str.matches (regex) yields exactly the same. Difference between matcher () and pattern.matches () as we’ve seen. Java Match Pattern In String.
From exodkuvqk.blob.core.windows.net
Regex Pattern For Valid Filename at Sharon Evans blog Java Match Pattern In String This method tells whether or not this string matches the given regular expression. The matches(string, charsequence) method of the pattern class in java is used to answer whether or not the regular expression. The matches() method searches a string for a match against a regular expression, and returns the matches. If you want to check if some. The most basic. Java Match Pattern In String.
From www.youtube.com
Java Tutorial 11 Comparing Strings YouTube Java Match Pattern In String The matches() method searches a string for a match against a regular expression, and returns the matches. A compiled representation of a regular expression. A regular expression, specified as a string, must first be compiled into an instance of this class. If you want to check if some. If you want to check if some string is present in another. Java Match Pattern In String.
From www.devstringx.com
[What Is Design Patterns]Tutorial On Design Patterns In Java Java Match Pattern In String A regular expression, specified as a string, must first be compiled into an instance of this class. An invocation of this method of the form str.matches (regex) yields exactly the same. If you want to check if some string is present in another string, use something like string.contains. Difference between matcher () and pattern.matches () as we’ve seen in the. Java Match Pattern In String.
From davida.davivienda.com
Template Pattern Java Printable Word Searches Java Match Pattern In String This method tells whether or not this string matches the given regular expression. An invocation of this method of the form str.matches (regex) yields exactly the same. If you want to check if some string is present in another string, use something like string.contains. If you want to check if some. A regular expression, specified as a string, must first. Java Match Pattern In String.
From favtutor.com
How to Count Vowels in a String using Python? (Loops & Lists) Java Match Pattern In String The most basic form of pattern matching supported by the java.util.regex api is the match of a string literal. The matches() method searches a string for a match against a regular expression, and returns the matches. If you want to check if some. An invocation of this method of the form str.matches (regex) yields exactly the same. The matches(string, charsequence). Java Match Pattern In String.
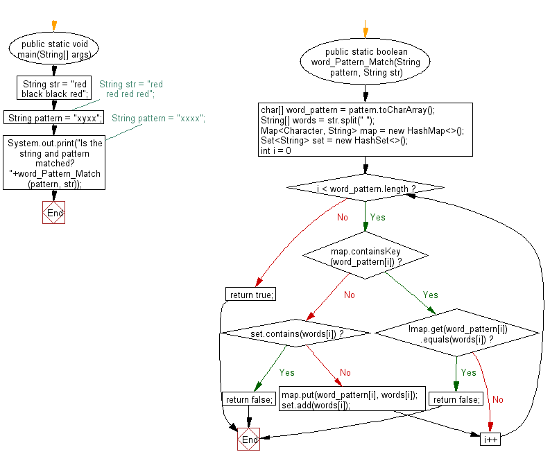
From www.w3resource.com
Java Check a string follows a specified pattern Java Match Pattern In String A regular expression, specified as a string, must first be compiled into an instance of this class. The matches() method searches a string for a match against a regular expression, and returns the matches. This method tells whether or not this string matches the given regular expression. The most basic form of pattern matching supported by the java.util.regex api is. Java Match Pattern In String.
From www.slideserve.com
PPT Pattern Matching PowerPoint Presentation, free download ID699120 Java Match Pattern In String The matches(string, charsequence) method of the pattern class in java is used to answer whether or not the regular expression. The most basic form of pattern matching supported by the java.util.regex api is the match of a string literal. Difference between matcher () and pattern.matches () as we’ve seen in the previous section, the matcher () method returns a matcher.. Java Match Pattern In String.
From www.azul.com
How to Simplify Using Java Pattern Matching Azul Better Java Java Match Pattern In String The matches(string, charsequence) method of the pattern class in java is used to answer whether or not the regular expression. If you want to check if some string is present in another string, use something like string.contains. If you want to check if some. An invocation of this method of the form str.matches (regex) yields exactly the same. The matches(). Java Match Pattern In String.