Cascade Delete Linq C . The property to be changed. Entity framework core cascade delete is one of the referential actions. These actions specify what to do with the related rows when we delete the parent row. There are a few different ways to handle this situation. The entity which does not contain any foreign key). This is done by calling setproperty within the executeupdate call, and providing it with two arguments: Cascade delete automatically deletes dependent records or sets null to foreignkey columns when the parent record is deleted in the database. Make one or more of the relationships optional so that cascade deletion is no longer required. Cascaded delete is triggered only if you delete the record from principal entity side (i.e. So, coming back to our example,.
from www.youtube.com
Make one or more of the relationships optional so that cascade deletion is no longer required. So, coming back to our example,. This is done by calling setproperty within the executeupdate call, and providing it with two arguments: Cascaded delete is triggered only if you delete the record from principal entity side (i.e. The property to be changed. There are a few different ways to handle this situation. The entity which does not contain any foreign key). Cascade delete automatically deletes dependent records or sets null to foreignkey columns when the parent record is deleted in the database. Entity framework core cascade delete is one of the referential actions. These actions specify what to do with the related rows when we delete the parent row.
C Delete inside foreach with linq where YouTube
Cascade Delete Linq C The property to be changed. So, coming back to our example,. There are a few different ways to handle this situation. These actions specify what to do with the related rows when we delete the parent row. The entity which does not contain any foreign key). The property to be changed. Cascaded delete is triggered only if you delete the record from principal entity side (i.e. Entity framework core cascade delete is one of the referential actions. Cascade delete automatically deletes dependent records or sets null to foreignkey columns when the parent record is deleted in the database. This is done by calling setproperty within the executeupdate call, and providing it with two arguments: Make one or more of the relationships optional so that cascade deletion is no longer required.
From www.youtube.com
C Cascade delete in entity framework ( table per type inheritance Cascade Delete Linq C There are a few different ways to handle this situation. The property to be changed. These actions specify what to do with the related rows when we delete the parent row. Cascaded delete is triggered only if you delete the record from principal entity side (i.e. The entity which does not contain any foreign key). Entity framework core cascade delete. Cascade Delete Linq C.
From www.youtube.com
How To Delete Selected Row In DataGridView Using Cell Click C Linq Cascade Delete Linq C This is done by calling setproperty within the executeupdate call, and providing it with two arguments: So, coming back to our example,. The property to be changed. Entity framework core cascade delete is one of the referential actions. Make one or more of the relationships optional so that cascade deletion is no longer required. Cascade delete automatically deletes dependent records. Cascade Delete Linq C.
From www.dbvis.com
Postgres ON DELETE CASCADE A Comprehensive Guide Cascade Delete Linq C Entity framework core cascade delete is one of the referential actions. So, coming back to our example,. Make one or more of the relationships optional so that cascade deletion is no longer required. This is done by calling setproperty within the executeupdate call, and providing it with two arguments: Cascaded delete is triggered only if you delete the record from. Cascade Delete Linq C.
From www.youtube.com
C Linq Delete and Insert same Primary Key values within Cascade Delete Linq C Cascade delete automatically deletes dependent records or sets null to foreignkey columns when the parent record is deleted in the database. There are a few different ways to handle this situation. These actions specify what to do with the related rows when we delete the parent row. This is done by calling setproperty within the executeupdate call, and providing it. Cascade Delete Linq C.
From www.thaicreate.com
Entity & Relation (Foreign Key , CasCade , Delete , Update) (LINQ Cascade Delete Linq C There are a few different ways to handle this situation. These actions specify what to do with the related rows when we delete the parent row. Entity framework core cascade delete is one of the referential actions. So, coming back to our example,. Cascade delete automatically deletes dependent records or sets null to foreignkey columns when the parent record is. Cascade Delete Linq C.
From www.lisbonlx.com
C Linq Tutorial Examples and Forms Cascade Delete Linq C These actions specify what to do with the related rows when we delete the parent row. This is done by calling setproperty within the executeupdate call, and providing it with two arguments: Cascade delete automatically deletes dependent records or sets null to foreignkey columns when the parent record is deleted in the database. The property to be changed. The entity. Cascade Delete Linq C.
From www.commandprompt.com
PostgreSQL DELETE CASCADE With Examples CommandPrompt Inc. Cascade Delete Linq C Entity framework core cascade delete is one of the referential actions. This is done by calling setproperty within the executeupdate call, and providing it with two arguments: Cascaded delete is triggered only if you delete the record from principal entity side (i.e. The entity which does not contain any foreign key). Cascade delete automatically deletes dependent records or sets null. Cascade Delete Linq C.
From exyavouqn.blob.core.windows.net
Cascade Delete In C at Roland Cowan blog Cascade Delete Linq C There are a few different ways to handle this situation. The entity which does not contain any foreign key). This is done by calling setproperty within the executeupdate call, and providing it with two arguments: Cascade delete automatically deletes dependent records or sets null to foreignkey columns when the parent record is deleted in the database. Entity framework core cascade. Cascade Delete Linq C.
From www.youtube.com
CRUD in C With SQL Using Linq Insert Delete Update Search in SQL in Cascade Delete Linq C Cascade delete automatically deletes dependent records or sets null to foreignkey columns when the parent record is deleted in the database. The entity which does not contain any foreign key). Make one or more of the relationships optional so that cascade deletion is no longer required. Cascaded delete is triggered only if you delete the record from principal entity side. Cascade Delete Linq C.
From www.youtube.com
Proper Use of Cascade Deletes in Microsoft Access Databases YouTube Cascade Delete Linq C Cascaded delete is triggered only if you delete the record from principal entity side (i.e. These actions specify what to do with the related rows when we delete the parent row. This is done by calling setproperty within the executeupdate call, and providing it with two arguments: The property to be changed. Cascade delete automatically deletes dependent records or sets. Cascade Delete Linq C.
From sfdcsaga.blogspot.com
How To Enable Cascade Delete On Custom Lookup Relationships Field Cascade Delete Linq C Cascade delete automatically deletes dependent records or sets null to foreignkey columns when the parent record is deleted in the database. Cascaded delete is triggered only if you delete the record from principal entity side (i.e. These actions specify what to do with the related rows when we delete the parent row. The entity which does not contain any foreign. Cascade Delete Linq C.
From www.youtube.com
How can i using linq to sql to insert, update and delete in c ? YouTube Cascade Delete Linq C The property to be changed. Cascaded delete is triggered only if you delete the record from principal entity side (i.e. So, coming back to our example,. Cascade delete automatically deletes dependent records or sets null to foreignkey columns when the parent record is deleted in the database. The entity which does not contain any foreign key). There are a few. Cascade Delete Linq C.
From www.youtube.com
SELECT, INSERT, UPDATE, DELETE using LINQ to SQL in C YouTube Cascade Delete Linq C This is done by calling setproperty within the executeupdate call, and providing it with two arguments: Cascaded delete is triggered only if you delete the record from principal entity side (i.e. Make one or more of the relationships optional so that cascade deletion is no longer required. The property to be changed. Entity framework core cascade delete is one of. Cascade Delete Linq C.
From exyavouqn.blob.core.windows.net
Cascade Delete In C at Roland Cowan blog Cascade Delete Linq C There are a few different ways to handle this situation. Cascaded delete is triggered only if you delete the record from principal entity side (i.e. Entity framework core cascade delete is one of the referential actions. These actions specify what to do with the related rows when we delete the parent row. Cascade delete automatically deletes dependent records or sets. Cascade Delete Linq C.
From docs.couchbase.com
Cascade Delete Couchbase Docs Cascade Delete Linq C These actions specify what to do with the related rows when we delete the parent row. Make one or more of the relationships optional so that cascade deletion is no longer required. Cascaded delete is triggered only if you delete the record from principal entity side (i.e. The property to be changed. This is done by calling setproperty within the. Cascade Delete Linq C.
From stackoverflow.com
entity framework Select from Multiple List inside cascading Cascade Delete Linq C There are a few different ways to handle this situation. Cascade delete automatically deletes dependent records or sets null to foreignkey columns when the parent record is deleted in the database. Entity framework core cascade delete is one of the referential actions. So, coming back to our example,. These actions specify what to do with the related rows when we. Cascade Delete Linq C.
From www.completecsharptutorial.com
LINQ (C) Insert Update Delete using LINQ and SQL Classes Cascade Delete Linq C These actions specify what to do with the related rows when we delete the parent row. Make one or more of the relationships optional so that cascade deletion is no longer required. The property to be changed. Entity framework core cascade delete is one of the referential actions. The entity which does not contain any foreign key). This is done. Cascade Delete Linq C.
From devdotcode.com
How to use ON DELETE CASCADE in MySQL devdotcode Cascade Delete Linq C The entity which does not contain any foreign key). These actions specify what to do with the related rows when we delete the parent row. So, coming back to our example,. Make one or more of the relationships optional so that cascade deletion is no longer required. Entity framework core cascade delete is one of the referential actions. Cascaded delete. Cascade Delete Linq C.
From www.completecsharptutorial.com
LINQ (C) Insert Update Delete using LINQ and SQL Classes Cascade Delete Linq C The entity which does not contain any foreign key). This is done by calling setproperty within the executeupdate call, and providing it with two arguments: These actions specify what to do with the related rows when we delete the parent row. So, coming back to our example,. Entity framework core cascade delete is one of the referential actions. The property. Cascade Delete Linq C.
From www.youtube.com
How to Generate Cascade Delete in JPA YouTube Cascade Delete Linq C There are a few different ways to handle this situation. So, coming back to our example,. Cascade delete automatically deletes dependent records or sets null to foreignkey columns when the parent record is deleted in the database. Make one or more of the relationships optional so that cascade deletion is no longer required. Entity framework core cascade delete is one. Cascade Delete Linq C.
From supabase.com
Cascade Deletes Supabase Docs Cascade Delete Linq C Cascade delete automatically deletes dependent records or sets null to foreignkey columns when the parent record is deleted in the database. Entity framework core cascade delete is one of the referential actions. Cascaded delete is triggered only if you delete the record from principal entity side (i.e. Make one or more of the relationships optional so that cascade deletion is. Cascade Delete Linq C.
From www.youtube.com
ON DELETE CASCADE YouTube Cascade Delete Linq C The entity which does not contain any foreign key). Cascaded delete is triggered only if you delete the record from principal entity side (i.e. Entity framework core cascade delete is one of the referential actions. So, coming back to our example,. The property to be changed. There are a few different ways to handle this situation. Make one or more. Cascade Delete Linq C.
From exyavouqn.blob.core.windows.net
Cascade Delete In C at Roland Cowan blog Cascade Delete Linq C Entity framework core cascade delete is one of the referential actions. Cascaded delete is triggered only if you delete the record from principal entity side (i.e. There are a few different ways to handle this situation. The property to be changed. So, coming back to our example,. Make one or more of the relationships optional so that cascade deletion is. Cascade Delete Linq C.
From www.youtube.com
C Linq to Entities delete YouTube Cascade Delete Linq C So, coming back to our example,. This is done by calling setproperty within the executeupdate call, and providing it with two arguments: Cascade delete automatically deletes dependent records or sets null to foreignkey columns when the parent record is deleted in the database. Make one or more of the relationships optional so that cascade deletion is no longer required. Cascaded. Cascade Delete Linq C.
From www.youtube.com
C Delete inside foreach with linq where YouTube Cascade Delete Linq C Make one or more of the relationships optional so that cascade deletion is no longer required. So, coming back to our example,. Entity framework core cascade delete is one of the referential actions. Cascade delete automatically deletes dependent records or sets null to foreignkey columns when the parent record is deleted in the database. There are a few different ways. Cascade Delete Linq C.
From www.youtube.com
C Entity Framework (Core) cascading delete YouTube Cascade Delete Linq C Make one or more of the relationships optional so that cascade deletion is no longer required. Cascaded delete is triggered only if you delete the record from principal entity side (i.e. Cascade delete automatically deletes dependent records or sets null to foreignkey columns when the parent record is deleted in the database. The property to be changed. Entity framework core. Cascade Delete Linq C.
From www.completecsharptutorial.com
LINQ (C) Insert Update Delete using LINQ and SQL Classes Cascade Delete Linq C There are a few different ways to handle this situation. The property to be changed. So, coming back to our example,. Entity framework core cascade delete is one of the referential actions. Cascaded delete is triggered only if you delete the record from principal entity side (i.e. Make one or more of the relationships optional so that cascade deletion is. Cascade Delete Linq C.
From www.youtube.com
Lab0301 14 EF Linq Delete YouTube Cascade Delete Linq C Entity framework core cascade delete is one of the referential actions. Cascade delete automatically deletes dependent records or sets null to foreignkey columns when the parent record is deleted in the database. This is done by calling setproperty within the executeupdate call, and providing it with two arguments: So, coming back to our example,. Make one or more of the. Cascade Delete Linq C.
From www.youtube.com
C Architecture and more with NET Core S2P17 More about LINQ and Cascade Delete Linq C So, coming back to our example,. Make one or more of the relationships optional so that cascade deletion is no longer required. The property to be changed. There are a few different ways to handle this situation. Cascaded delete is triggered only if you delete the record from principal entity side (i.e. These actions specify what to do with the. Cascade Delete Linq C.
From www.w3resource.com
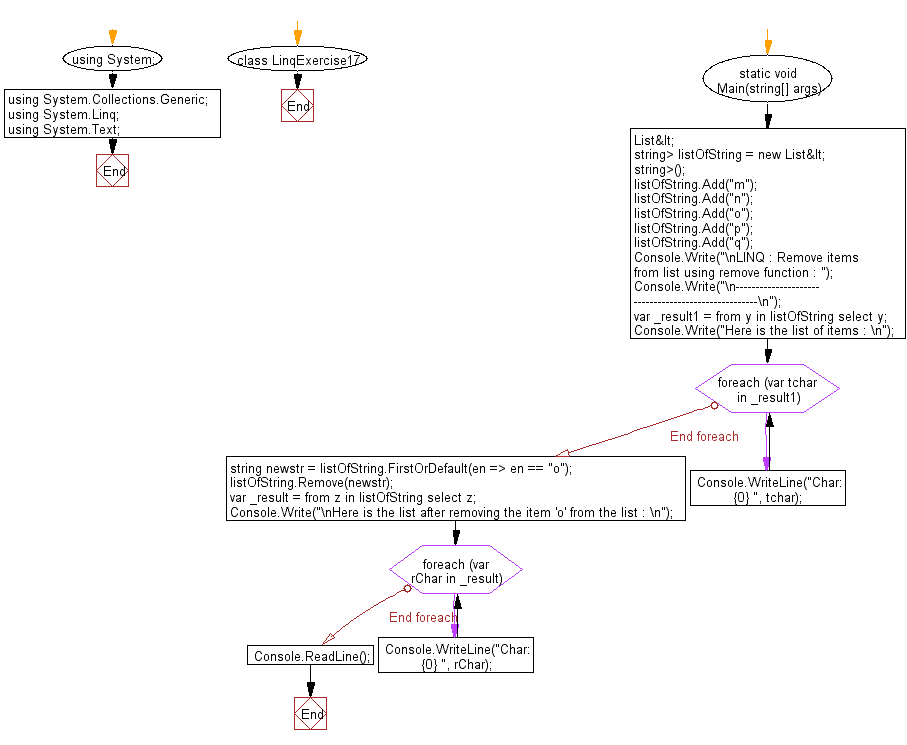
C Remove items from list using remove function Cascade Delete Linq C Cascade delete automatically deletes dependent records or sets null to foreignkey columns when the parent record is deleted in the database. There are a few different ways to handle this situation. So, coming back to our example,. The property to be changed. The entity which does not contain any foreign key). Entity framework core cascade delete is one of the. Cascade Delete Linq C.
From vladmihalcea.com
How to cascade DELETE unidirectional associations with Spring Cascade Delete Linq C There are a few different ways to handle this situation. The entity which does not contain any foreign key). Cascade delete automatically deletes dependent records or sets null to foreignkey columns when the parent record is deleted in the database. This is done by calling setproperty within the executeupdate call, and providing it with two arguments: These actions specify what. Cascade Delete Linq C.
From www.oracle.com
Insert and Delete Data Using LINQ Cascade Delete Linq C There are a few different ways to handle this situation. So, coming back to our example,. Entity framework core cascade delete is one of the referential actions. Make one or more of the relationships optional so that cascade deletion is no longer required. The entity which does not contain any foreign key). The property to be changed. This is done. Cascade Delete Linq C.
From www.atnyla.com
Cascade Delete Action in Table D365 F&O Examples atnyla Cascade Delete Linq C The property to be changed. The entity which does not contain any foreign key). Entity framework core cascade delete is one of the referential actions. These actions specify what to do with the related rows when we delete the parent row. Cascaded delete is triggered only if you delete the record from principal entity side (i.e. So, coming back to. Cascade Delete Linq C.
From systemsio.com
Cascade Delete Application Systems iO Cascade Delete Linq C The property to be changed. The entity which does not contain any foreign key). There are a few different ways to handle this situation. This is done by calling setproperty within the executeupdate call, and providing it with two arguments: These actions specify what to do with the related rows when we delete the parent row. Cascaded delete is triggered. Cascade Delete Linq C.
From exyavouqn.blob.core.windows.net
Cascade Delete In C at Roland Cowan blog Cascade Delete Linq C The property to be changed. Make one or more of the relationships optional so that cascade deletion is no longer required. The entity which does not contain any foreign key). There are a few different ways to handle this situation. Cascaded delete is triggered only if you delete the record from principal entity side (i.e. This is done by calling. Cascade Delete Linq C.