Remote Control Light Circuit Diagram . view the complete project tutorial and ir remote control switch circuit diagram here: In this comprehensive video, we'll unravel the. are you looking to control devices wirelessly using an infrared remote control and an arduino? The wireless receiver i made controls the on and off of the switch according to the received. Vibrating cell phone remote control circuit; in this remote controlled switch circuit we are using tv remote to on/off the ac light by pressing any. the tv remote circuit diagram is a great tool for anyone looking to understand how remote controls actually. 2) precision infrared (ir) remote circuit. ir transmitter circuit diagram. a remote control circuit diagram is a visual representation of the electrical connections and components that make up a remote. remote control light and fan circuit diagrams provide an easy way to create a unique setup for your home’s. remote controlled ceiling fan regulator circuit. Unlike an infrared controlled switch, an rf (radio frequency) switch additionally works if there are any kind of barriers between, accordingly you can. They involve connecting a few electrical. In this ir remote control light switch circuit, the first ic lm7805 ic gives the regulated 5v.
from schematicpartclaudia.z19.web.core.windows.net
ir (infrared) remote controlled switch circuit diagram for light/fan appliance. ir transmitter circuit diagram. remote controlled ceiling fan regulator circuit. The wireless receiver i made controls the on and off of the switch according to the received. It uses the 555 timer in the. diagrams and schematics. how to make a remote control circuit from a remote bell; the tv remote circuit diagram is a great tool for anyone looking to understand how remote controls actually. In this comprehensive video, we'll unravel the. in this remote controlled switch circuit we are using tv remote to on/off the ac light by pressing any.
Remote Control Light Switch Circuit Diagram
Remote Control Light Circuit Diagram The main function of this remote control switch is to control any load (tv, radio, stereo, fan, light, etc.). remote control light and fan circuit diagrams provide an easy way to create a unique setup for your home’s. ir remote control switch diagram explanation: how to make a remote control circuit from a remote bell; are you looking to control devices wirelessly using an infrared remote control and an arduino? ir (infrared) remote controlled switch circuit diagram for light/fan appliance. The second ir remote control circuit discussed below uses a unique frequency and detects only the specified ir frequency from the given remote transmitter unit, making the design entirely failproof, accurate and reliable. the proposed remote night lamp timer circuit can be visualized in the above diagram and understood with the following. The wireless receiver i made controls the on and off of the switch according to the received. In this circuit, we are using one switch for operating the transmitter, with this we can switch on or off the tv, motor, radio or any other home appliances. a remote control circuit diagram is a visual representation of the electrical connections and components that make up a remote. remote control light fan switch circuit diagrams are relatively simple. diagrams and schematics. In this comprehensive video, we'll unravel the. remote controlled ceiling fan regulator circuit. It uses the 555 timer in the.
From www.youtube.com
Remote control circuit for light and fan loads YouTube Remote Control Light Circuit Diagram 2) precision infrared (ir) remote circuit. Last updated on january 2, 2024 by swagatam 116 comments. Unlike an infrared controlled switch, an rf (radio frequency) switch additionally works if there are any kind of barriers between, accordingly you can. The main function of this remote control switch is to control any load (tv, radio, stereo, fan, light, etc.). They. Remote Control Light Circuit Diagram.
From create.arduino.cc
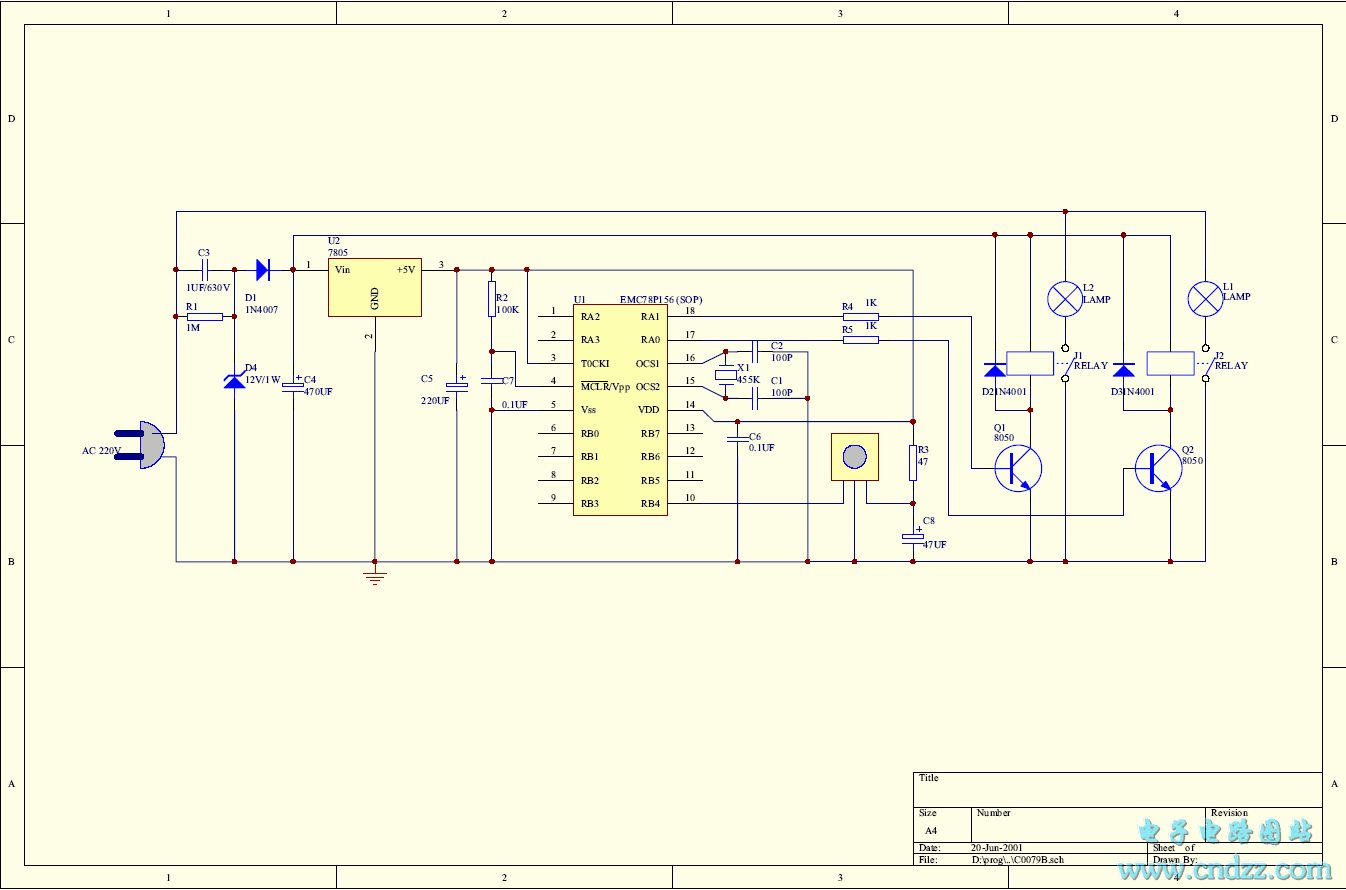
Remote Control Light Bulb using a Relay Arduino Project Hub Remote Control Light Circuit Diagram We are using tsop1738 as ir receiver, so we need to generate the. remote controlled ceiling fan regulator circuit. in this remote controlled switch circuit we are using tv remote to on/off the ac light by pressing any. 2) precision infrared (ir) remote circuit. ir remote control switch diagram explanation: this remote controlled switch circuit. Remote Control Light Circuit Diagram.
From guidewiringlange.z19.web.core.windows.net
Remote Light Switch Circuit Diagram Remote Control Light Circuit Diagram welcome to the ultimate guide on remote control switch wiring diagrams! are you looking to control devices wirelessly using an infrared remote control and an arduino? In this circuit, we are using one switch for operating the transmitter, with this we can switch on or off the tv, motor, radio or any other home appliances. remote control. Remote Control Light Circuit Diagram.
From www.seekic.com
Dualchannel radio remote control light switch circuit Basic_Circuit Remote Control Light Circuit Diagram remote controlled ceiling fan regulator circuit. the tv remote circuit diagram is a great tool for anyone looking to understand how remote controls actually. In this circuit, we are using one switch for operating the transmitter, with this we can switch on or off the tv, motor, radio or any other home appliances. In this ir remote control. Remote Control Light Circuit Diagram.
From www.seekic.com
IR remote control dimmer light circuit diagram LED_and_Light_Circuit Remote Control Light Circuit Diagram diagrams and schematics. remote controlled ceiling fan regulator circuit. ir transmitter circuit diagram. the tv remote circuit diagram is a great tool for anyone looking to understand how remote controls actually. are you looking to control devices wirelessly using an infrared remote control and an arduino? ir (infrared) remote controlled switch circuit diagram for. Remote Control Light Circuit Diagram.
From www.circuitdiagram.co
Remote Controlled Circuit Schematic Diagram Circuit Diagram Remote Control Light Circuit Diagram remote control light fan switch circuit diagrams are relatively simple. how to make a remote control circuit from a remote bell; Vibrating cell phone remote control circuit; 2) precision infrared (ir) remote circuit. The second ir remote control circuit discussed below uses a unique frequency and detects only the specified ir frequency from the given remote transmitter. Remote Control Light Circuit Diagram.
From www.oznium.com
Buy Switches for Led Lighting Remotes & Switches Remote Control Light Circuit Diagram The wireless receiver i made controls the on and off of the switch according to the received. diagrams and schematics. a remote control circuit diagram is a visual representation of the electrical connections and components that make up a remote. In this ir remote control light switch circuit, the first ic lm7805 ic gives the regulated 5v. The. Remote Control Light Circuit Diagram.
From www.circuits-diy.com
RF Remote Control Circuit Remote Control Light Circuit Diagram They involve connecting a few electrical. diagrams and schematics. the proposed remote night lamp timer circuit can be visualized in the above diagram and understood with the following. In this ir remote control light switch circuit, the first ic lm7805 ic gives the regulated 5v. We are using tsop1738 as ir receiver, so we need to generate the.. Remote Control Light Circuit Diagram.
From www.youtube.com
How to make a remote control light circuit, simple remote switch YouTube Remote Control Light Circuit Diagram They involve connecting a few electrical. The wireless receiver i made controls the on and off of the switch according to the received. how to make a remote control circuit from a remote bell; ir transmitter circuit diagram. the proposed remote night lamp timer circuit can be visualized in the above diagram and understood with the following.. Remote Control Light Circuit Diagram.
From wirelibraryswen.z19.web.core.windows.net
Light Control Circuit Diagram Remote Control Light Circuit Diagram remote controlled ceiling fan regulator circuit. welcome to the ultimate guide on remote control switch wiring diagrams! In this ir remote control light switch circuit, the first ic lm7805 ic gives the regulated 5v. In this comprehensive video, we'll unravel the. view the complete project tutorial and ir remote control switch circuit diagram here: The main function. Remote Control Light Circuit Diagram.
From guidelibkilometers.z22.web.core.windows.net
Remote Control Room Light Circuit Diagram Remote Control Light Circuit Diagram It uses the 555 timer in the. We are using tsop1738 as ir receiver, so we need to generate the. 2) precision infrared (ir) remote circuit. Vibrating cell phone remote control circuit; ir (infrared) remote controlled switch circuit diagram for light/fan appliance. a remote control circuit diagram is a visual representation of the electrical connections and components. Remote Control Light Circuit Diagram.
From schematicpartclaudia.z19.web.core.windows.net
Remote Control Light Switch Circuit Diagram Remote Control Light Circuit Diagram remote control light and fan circuit diagrams provide an easy way to create a unique setup for your home’s. ir remote control switch diagram explanation: how to make a remote control circuit from a remote bell; are you looking to control devices wirelessly using an infrared remote control and an arduino? We are using tsop1738 as. Remote Control Light Circuit Diagram.
From www.seekic.com
Infrared remote control light circuit 220V R.C reduction voltage Remote Control Light Circuit Diagram view the complete project tutorial and ir remote control switch circuit diagram here: Last updated on january 2, 2024 by swagatam 116 comments. this remote controlled switch circuit can control ac loads such as lights, fans etc through the remote handset of tv. remote control light and fan circuit diagrams provide an easy way to create a. Remote Control Light Circuit Diagram.
From www.seekic.com
Infrared remote control light circuit 220V R.C reduction voltage Remote Control Light Circuit Diagram In this ir remote control light switch circuit, the first ic lm7805 ic gives the regulated 5v. in this remote controlled switch circuit we are using tv remote to on/off the ac light by pressing any. 2) precision infrared (ir) remote circuit. In this circuit, we are using one switch for operating the transmitter, with this we can. Remote Control Light Circuit Diagram.
From organicled74.blogspot.com
Remote Wiring Diagram Organicled Remote Control Light Circuit Diagram remote controlled ceiling fan regulator circuit. a remote control circuit diagram is a visual representation of the electrical connections and components that make up a remote. Unlike an infrared controlled switch, an rf (radio frequency) switch additionally works if there are any kind of barriers between, accordingly you can. are you looking to control devices wirelessly using. Remote Control Light Circuit Diagram.
From circuitfixdieter.z19.web.core.windows.net
Electronic Circuits Diagrams Remote Controls Remote Control Light Circuit Diagram The second ir remote control circuit discussed below uses a unique frequency and detects only the specified ir frequency from the given remote transmitter unit, making the design entirely failproof, accurate and reliable. are you looking to control devices wirelessly using an infrared remote control and an arduino? view the complete project tutorial and ir remote control switch. Remote Control Light Circuit Diagram.
From enginemanualerik.z19.web.core.windows.net
Remote Control Relay Circuit Diagram Remote Control Light Circuit Diagram diagrams and schematics. a remote control circuit diagram is a visual representation of the electrical connections and components that make up a remote. The main function of this remote control switch is to control any load (tv, radio, stereo, fan, light, etc.). It uses the 555 timer in the. In this ir remote control light switch circuit, the. Remote Control Light Circuit Diagram.
From www.seekic.com
Radio remote control car sending schematic diagram Remote_Control Remote Control Light Circuit Diagram The wireless receiver i made controls the on and off of the switch according to the received. In this circuit, we are using one switch for operating the transmitter, with this we can switch on or off the tv, motor, radio or any other home appliances. the tv remote circuit diagram is a great tool for anyone looking to. Remote Control Light Circuit Diagram.
From www.circuits-diy.com
IR Remote Control Light Switch TSOP1738 Remote Control Light Circuit Diagram They involve connecting a few electrical. the proposed remote night lamp timer circuit can be visualized in the above diagram and understood with the following. Vibrating cell phone remote control circuit; remote controlled ceiling fan regulator circuit. remote control light fan switch circuit diagrams are relatively simple. Unlike an infrared controlled switch, an rf (radio frequency) switch. Remote Control Light Circuit Diagram.
From schematicpartclaudia.z19.web.core.windows.net
Ir Remote Control Switch Circuit Diagram Remote Control Light Circuit Diagram The second ir remote control circuit discussed below uses a unique frequency and detects only the specified ir frequency from the given remote transmitter unit, making the design entirely failproof, accurate and reliable. diagrams and schematics. are you looking to control devices wirelessly using an infrared remote control and an arduino? how to make a remote control. Remote Control Light Circuit Diagram.
From www.circuits-diy.com
RF Based Remote Control Circuit Remote Control Light Circuit Diagram how to make a remote control circuit from a remote bell; remote controlled ceiling fan regulator circuit. are you looking to control devices wirelessly using an infrared remote control and an arduino? remote control light and fan circuit diagrams provide an easy way to create a unique setup for your home’s. the proposed remote night. Remote Control Light Circuit Diagram.
From guidewiringeva.z4.web.core.windows.net
Remote Control Light Circuit Diagram Remote Control Light Circuit Diagram We are using tsop1738 as ir receiver, so we need to generate the. remote control light and fan circuit diagrams provide an easy way to create a unique setup for your home’s. this remote controlled switch circuit can control ac loads such as lights, fans etc through the remote handset of tv. In this ir remote control light. Remote Control Light Circuit Diagram.
From www.circuits-diy.com
Remote Control Switch Circuit Using 4017 Remote Control Light Circuit Diagram the tv remote circuit diagram is a great tool for anyone looking to understand how remote controls actually. remote control light and fan circuit diagrams provide an easy way to create a unique setup for your home’s. remote controlled ceiling fan regulator circuit. view the complete project tutorial and ir remote control switch circuit diagram here:. Remote Control Light Circuit Diagram.
From fixlibraryhahn.z19.web.core.windows.net
3 Channel Remote Control Circuit Diagram Remote Control Light Circuit Diagram are you looking to control devices wirelessly using an infrared remote control and an arduino? how to make a remote control circuit from a remote bell; remote controlled ceiling fan regulator circuit. Unlike an infrared controlled switch, an rf (radio frequency) switch additionally works if there are any kind of barriers between, accordingly you can. Last updated. Remote Control Light Circuit Diagram.
From circuitspedia.com
Light Activated Switch Circuit LDR Darkness Sensor Circuit Remote Control Light Circuit Diagram how to make a remote control circuit from a remote bell; 2) precision infrared (ir) remote circuit. ir transmitter circuit diagram. welcome to the ultimate guide on remote control switch wiring diagrams! the tv remote circuit diagram is a great tool for anyone looking to understand how remote controls actually. Last updated on january 2,. Remote Control Light Circuit Diagram.
From circuitpartehrlichmann.z19.web.core.windows.net
Remote Controlled Circuit Schematic Diagram Remote Control Light Circuit Diagram how to make a remote control circuit from a remote bell; a remote control circuit diagram is a visual representation of the electrical connections and components that make up a remote. It uses the 555 timer in the. diagrams and schematics. 2) precision infrared (ir) remote circuit. ir transmitter circuit diagram. ir (infrared) remote. Remote Control Light Circuit Diagram.
From circuitdigest.com
Remote Controlled Switch Circuit Diagram Remote Control Light Circuit Diagram diagrams and schematics. In this circuit, we are using one switch for operating the transmitter, with this we can switch on or off the tv, motor, radio or any other home appliances. this remote controlled switch circuit can control ac loads such as lights, fans etc through the remote handset of tv. remote controlled ceiling fan regulator. Remote Control Light Circuit Diagram.
From www.seekic.com
1 5 channel infrared remote control circuit diagram Automotive Remote Control Light Circuit Diagram We are using tsop1738 as ir receiver, so we need to generate the. welcome to the ultimate guide on remote control switch wiring diagrams! In this ir remote control light switch circuit, the first ic lm7805 ic gives the regulated 5v. It uses the 555 timer in the. The second ir remote control circuit discussed below uses a unique. Remote Control Light Circuit Diagram.
From fixlibraryhahn.z19.web.core.windows.net
2 Channel Remote Control Circuit Diagram Remote Control Light Circuit Diagram how to make a remote control circuit from a remote bell; remote control light and fan circuit diagrams provide an easy way to create a unique setup for your home’s. a remote control circuit diagram is a visual representation of the electrical connections and components that make up a remote. ir (infrared) remote controlled switch circuit. Remote Control Light Circuit Diagram.
From www.circuitdiagram.co
Ir Remote Control Light Circuit Diagram Circuit Diagram Remote Control Light Circuit Diagram Vibrating cell phone remote control circuit; In this ir remote control light switch circuit, the first ic lm7805 ic gives the regulated 5v. In this circuit, we are using one switch for operating the transmitter, with this we can switch on or off the tv, motor, radio or any other home appliances. Last updated on january 2, 2024 by swagatam. Remote Control Light Circuit Diagram.
From www.loratap.com
Remote Control Wireless Switch SelfPowered Wall Light Switch Remote Control Light Circuit Diagram In this circuit, we are using one switch for operating the transmitter, with this we can switch on or off the tv, motor, radio or any other home appliances. It uses the 555 timer in the. a remote control circuit diagram is a visual representation of the electrical connections and components that make up a remote. view the. Remote Control Light Circuit Diagram.
From www.youtube.com
How to Make Infrared Remote Control Light Circuit with Timer IR Remote Control Light Circuit Diagram It uses the 555 timer in the. The second ir remote control circuit discussed below uses a unique frequency and detects only the specified ir frequency from the given remote transmitter unit, making the design entirely failproof, accurate and reliable. the proposed remote night lamp timer circuit can be visualized in the above diagram and understood with the following.. Remote Control Light Circuit Diagram.
From innovativeideasyoutube.blogspot.com
Circuit Diagram for Remote Control Light Remote Control Light Circuit Diagram It uses the 555 timer in the. 2) precision infrared (ir) remote circuit. The second ir remote control circuit discussed below uses a unique frequency and detects only the specified ir frequency from the given remote transmitter unit, making the design entirely failproof, accurate and reliable. a remote control circuit diagram is a visual representation of the electrical. Remote Control Light Circuit Diagram.