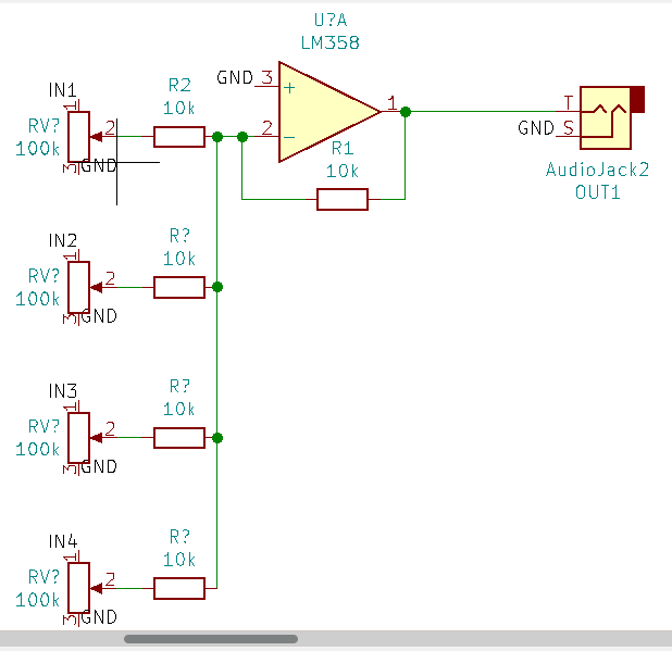
Audio Mixer Operational Amplifier . It amplifies and adjusts the signals from. The primary advantage of using a an inverting amplifier for audio mixers is that it gives us virtual ground, which solves the op's mix point amplitude reduction problem. Our audio amplifiers deliver clear sound, while. Explore our portfolio of audio op amps and deliver a superior audio experience to your customers.
from www.slideserve.com
It amplifies and adjusts the signals from. Our audio amplifiers deliver clear sound, while. Explore our portfolio of audio op amps and deliver a superior audio experience to your customers. The primary advantage of using a an inverting amplifier for audio mixers is that it gives us virtual ground, which solves the op's mix point amplitude reduction problem.
PPT Operational amplifier PowerPoint Presentation, free download ID470086
Audio Mixer Operational Amplifier The primary advantage of using a an inverting amplifier for audio mixers is that it gives us virtual ground, which solves the op's mix point amplitude reduction problem. Our audio amplifiers deliver clear sound, while. It amplifies and adjusts the signals from. The primary advantage of using a an inverting amplifier for audio mixers is that it gives us virtual ground, which solves the op's mix point amplitude reduction problem. Explore our portfolio of audio op amps and deliver a superior audio experience to your customers.
From electrongen.blogspot.com
operational amplifier What is the advantage of the inverting opamp circuit over noninverting one? Audio Mixer Operational Amplifier Our audio amplifiers deliver clear sound, while. It amplifies and adjusts the signals from. The primary advantage of using a an inverting amplifier for audio mixers is that it gives us virtual ground, which solves the op's mix point amplitude reduction problem. Explore our portfolio of audio op amps and deliver a superior audio experience to your customers. Audio Mixer Operational Amplifier.
From www.seekic.com
OPERATIONAL_AMPLIFIERS Amplifier_Circuit Circuit Diagram Audio Mixer Operational Amplifier Explore our portfolio of audio op amps and deliver a superior audio experience to your customers. It amplifies and adjusts the signals from. Our audio amplifiers deliver clear sound, while. The primary advantage of using a an inverting amplifier for audio mixers is that it gives us virtual ground, which solves the op's mix point amplitude reduction problem. Audio Mixer Operational Amplifier.
From electronics.stackexchange.com
operational amplifier Audio mixer comments/concerns Electrical Engineering Stack Exchange Audio Mixer Operational Amplifier The primary advantage of using a an inverting amplifier for audio mixers is that it gives us virtual ground, which solves the op's mix point amplitude reduction problem. Our audio amplifiers deliver clear sound, while. It amplifies and adjusts the signals from. Explore our portfolio of audio op amps and deliver a superior audio experience to your customers. Audio Mixer Operational Amplifier.
From www.circuits-diy.com
ThreeInput Mic Mixer Circuit Using Operational Amplifiers Audio Mixer Operational Amplifier The primary advantage of using a an inverting amplifier for audio mixers is that it gives us virtual ground, which solves the op's mix point amplitude reduction problem. It amplifies and adjusts the signals from. Explore our portfolio of audio op amps and deliver a superior audio experience to your customers. Our audio amplifiers deliver clear sound, while. Audio Mixer Operational Amplifier.
From pixabay.com
Download Op Amp, Operational Amplifier, Operational Amplifier Symbol. RoyaltyFree Stock Audio Mixer Operational Amplifier Explore our portfolio of audio op amps and deliver a superior audio experience to your customers. Our audio amplifiers deliver clear sound, while. The primary advantage of using a an inverting amplifier for audio mixers is that it gives us virtual ground, which solves the op's mix point amplitude reduction problem. It amplifies and adjusts the signals from. Audio Mixer Operational Amplifier.
From electronicsprojects.in
What is Operational Amplifier (OpAmp)? Characteristics, Types and Applications. Electronics Audio Mixer Operational Amplifier It amplifies and adjusts the signals from. Our audio amplifiers deliver clear sound, while. Explore our portfolio of audio op amps and deliver a superior audio experience to your customers. The primary advantage of using a an inverting amplifier for audio mixers is that it gives us virtual ground, which solves the op's mix point amplitude reduction problem. Audio Mixer Operational Amplifier.
From pt.slideshare.net
Operational amplifier Audio Mixer Operational Amplifier Explore our portfolio of audio op amps and deliver a superior audio experience to your customers. The primary advantage of using a an inverting amplifier for audio mixers is that it gives us virtual ground, which solves the op's mix point amplitude reduction problem. It amplifies and adjusts the signals from. Our audio amplifiers deliver clear sound, while. Audio Mixer Operational Amplifier.
From wirelistplaybills.z21.web.core.windows.net
5 Channel Audio Mixer Circuit Diagram Audio Mixer Operational Amplifier It amplifies and adjusts the signals from. Our audio amplifiers deliver clear sound, while. The primary advantage of using a an inverting amplifier for audio mixers is that it gives us virtual ground, which solves the op's mix point amplitude reduction problem. Explore our portfolio of audio op amps and deliver a superior audio experience to your customers. Audio Mixer Operational Amplifier.
From www.zpag.net
Audio mixer circuits TL074, Audio amplifier basic Audio Mixer Operational Amplifier Our audio amplifiers deliver clear sound, while. The primary advantage of using a an inverting amplifier for audio mixers is that it gives us virtual ground, which solves the op's mix point amplitude reduction problem. It amplifies and adjusts the signals from. Explore our portfolio of audio op amps and deliver a superior audio experience to your customers. Audio Mixer Operational Amplifier.
From electronics.stackexchange.com
operational amplifier Simple stereo audio mixer power supply Electrical Engineering Stack Audio Mixer Operational Amplifier Our audio amplifiers deliver clear sound, while. It amplifies and adjusts the signals from. Explore our portfolio of audio op amps and deliver a superior audio experience to your customers. The primary advantage of using a an inverting amplifier for audio mixers is that it gives us virtual ground, which solves the op's mix point amplitude reduction problem. Audio Mixer Operational Amplifier.
From www.radioshack.com
Operational Amplifier Audio Mixer Operational Amplifier It amplifies and adjusts the signals from. Our audio amplifiers deliver clear sound, while. Explore our portfolio of audio op amps and deliver a superior audio experience to your customers. The primary advantage of using a an inverting amplifier for audio mixers is that it gives us virtual ground, which solves the op's mix point amplitude reduction problem. Audio Mixer Operational Amplifier.
From electronics.stackexchange.com
operational amplifier Audio mixer comments/concerns Electrical Engineering Stack Exchange Audio Mixer Operational Amplifier Our audio amplifiers deliver clear sound, while. Explore our portfolio of audio op amps and deliver a superior audio experience to your customers. It amplifies and adjusts the signals from. The primary advantage of using a an inverting amplifier for audio mixers is that it gives us virtual ground, which solves the op's mix point amplitude reduction problem. Audio Mixer Operational Amplifier.
From engrprogrammer.com
OperationalAmplifier A Beginner's Guide to Amplification Audio Mixer Operational Amplifier Explore our portfolio of audio op amps and deliver a superior audio experience to your customers. It amplifies and adjusts the signals from. The primary advantage of using a an inverting amplifier for audio mixers is that it gives us virtual ground, which solves the op's mix point amplitude reduction problem. Our audio amplifiers deliver clear sound, while. Audio Mixer Operational Amplifier.
From electronics.stackexchange.com
operational amplifier Audio Mixer Circuit with Individual Volume Electrical Engineering Audio Mixer Operational Amplifier The primary advantage of using a an inverting amplifier for audio mixers is that it gives us virtual ground, which solves the op's mix point amplitude reduction problem. It amplifies and adjusts the signals from. Explore our portfolio of audio op amps and deliver a superior audio experience to your customers. Our audio amplifiers deliver clear sound, while. Audio Mixer Operational Amplifier.
From electronics.stackexchange.com
operational amplifier Building a matrix audio mixer Electrical Engineering Stack Exchange Audio Mixer Operational Amplifier Explore our portfolio of audio op amps and deliver a superior audio experience to your customers. Our audio amplifiers deliver clear sound, while. The primary advantage of using a an inverting amplifier for audio mixers is that it gives us virtual ground, which solves the op's mix point amplitude reduction problem. It amplifies and adjusts the signals from. Audio Mixer Operational Amplifier.
From resources.altium.com
Designing Operational Amplifiers PCB Layout Tips to Reduce the Noise Blog CircuitMaker Audio Mixer Operational Amplifier The primary advantage of using a an inverting amplifier for audio mixers is that it gives us virtual ground, which solves the op's mix point amplitude reduction problem. It amplifies and adjusts the signals from. Our audio amplifiers deliver clear sound, while. Explore our portfolio of audio op amps and deliver a superior audio experience to your customers. Audio Mixer Operational Amplifier.
From www.hackatronic.com
What is operational amplifier? basics concepts » Hackatronic Audio Mixer Operational Amplifier It amplifies and adjusts the signals from. The primary advantage of using a an inverting amplifier for audio mixers is that it gives us virtual ground, which solves the op's mix point amplitude reduction problem. Our audio amplifiers deliver clear sound, while. Explore our portfolio of audio op amps and deliver a superior audio experience to your customers. Audio Mixer Operational Amplifier.
From www.circuits-diy.com
ThreeInput Mic Mixer Circuit Using Operational Amplifiers Audio Mixer Operational Amplifier It amplifies and adjusts the signals from. Our audio amplifiers deliver clear sound, while. Explore our portfolio of audio op amps and deliver a superior audio experience to your customers. The primary advantage of using a an inverting amplifier for audio mixers is that it gives us virtual ground, which solves the op's mix point amplitude reduction problem. Audio Mixer Operational Amplifier.
From nerdyelectronics.com
Operational Amplifier Introduction NerdyElectronics Audio Mixer Operational Amplifier Our audio amplifiers deliver clear sound, while. It amplifies and adjusts the signals from. Explore our portfolio of audio op amps and deliver a superior audio experience to your customers. The primary advantage of using a an inverting amplifier for audio mixers is that it gives us virtual ground, which solves the op's mix point amplitude reduction problem. Audio Mixer Operational Amplifier.
From electroniq.net
Audio mixer circuit diagram project using operational amplifier Audio Mixer Operational Amplifier The primary advantage of using a an inverting amplifier for audio mixers is that it gives us virtual ground, which solves the op's mix point amplitude reduction problem. It amplifies and adjusts the signals from. Our audio amplifiers deliver clear sound, while. Explore our portfolio of audio op amps and deliver a superior audio experience to your customers. Audio Mixer Operational Amplifier.
From electronics.stackexchange.com
operational amplifier Mic Amp Mixer and Audio Distribution, Won't Work! Help! (Update 2 Audio Mixer Operational Amplifier It amplifies and adjusts the signals from. Explore our portfolio of audio op amps and deliver a superior audio experience to your customers. The primary advantage of using a an inverting amplifier for audio mixers is that it gives us virtual ground, which solves the op's mix point amplitude reduction problem. Our audio amplifiers deliver clear sound, while. Audio Mixer Operational Amplifier.
From streampowers.blogspot.com
12W Amplifier Circuit Using 741 Op Amp Circuit Diagram Electronic Circuits Diagram Audio Mixer Operational Amplifier Explore our portfolio of audio op amps and deliver a superior audio experience to your customers. The primary advantage of using a an inverting amplifier for audio mixers is that it gives us virtual ground, which solves the op's mix point amplitude reduction problem. It amplifies and adjusts the signals from. Our audio amplifiers deliver clear sound, while. Audio Mixer Operational Amplifier.
From circuitdiagramimages.blogspot.com
Operational Amplifier Op Amp Circuit Diagram Images Audio Mixer Operational Amplifier The primary advantage of using a an inverting amplifier for audio mixers is that it gives us virtual ground, which solves the op's mix point amplitude reduction problem. Our audio amplifiers deliver clear sound, while. Explore our portfolio of audio op amps and deliver a superior audio experience to your customers. It amplifies and adjusts the signals from. Audio Mixer Operational Amplifier.
From www.youtube.com
How to Connect Mixer to Amplifier Sound system Setup YouTube Audio Mixer Operational Amplifier It amplifies and adjusts the signals from. Explore our portfolio of audio op amps and deliver a superior audio experience to your customers. Our audio amplifiers deliver clear sound, while. The primary advantage of using a an inverting amplifier for audio mixers is that it gives us virtual ground, which solves the op's mix point amplitude reduction problem. Audio Mixer Operational Amplifier.
From www.slideserve.com
PPT Operational amplifier PowerPoint Presentation, free download ID470086 Audio Mixer Operational Amplifier Explore our portfolio of audio op amps and deliver a superior audio experience to your customers. The primary advantage of using a an inverting amplifier for audio mixers is that it gives us virtual ground, which solves the op's mix point amplitude reduction problem. Our audio amplifiers deliver clear sound, while. It amplifies and adjusts the signals from. Audio Mixer Operational Amplifier.
From www.engineeringa2z.com
Operational Amplifier OPAMP Basic Engineeringa2z Audio Mixer Operational Amplifier Our audio amplifiers deliver clear sound, while. The primary advantage of using a an inverting amplifier for audio mixers is that it gives us virtual ground, which solves the op's mix point amplitude reduction problem. Explore our portfolio of audio op amps and deliver a superior audio experience to your customers. It amplifies and adjusts the signals from. Audio Mixer Operational Amplifier.
From www.answersarena.com
[Solved] A mixer circuit using an ideal operational amplif Audio Mixer Operational Amplifier Explore our portfolio of audio op amps and deliver a superior audio experience to your customers. The primary advantage of using a an inverting amplifier for audio mixers is that it gives us virtual ground, which solves the op's mix point amplitude reduction problem. Our audio amplifiers deliver clear sound, while. It amplifies and adjusts the signals from. Audio Mixer Operational Amplifier.
From www.numerade.com
SOLVED A mixer circuit using an ideal operational amplifier (opamp), A, is shown in the Figure Audio Mixer Operational Amplifier The primary advantage of using a an inverting amplifier for audio mixers is that it gives us virtual ground, which solves the op's mix point amplitude reduction problem. Explore our portfolio of audio op amps and deliver a superior audio experience to your customers. It amplifies and adjusts the signals from. Our audio amplifiers deliver clear sound, while. Audio Mixer Operational Amplifier.
From electronics.stackexchange.com
operational amplifier Noninverting opamp audio mixer Electrical Engineering Stack Exchange Audio Mixer Operational Amplifier Explore our portfolio of audio op amps and deliver a superior audio experience to your customers. It amplifies and adjusts the signals from. Our audio amplifiers deliver clear sound, while. The primary advantage of using a an inverting amplifier for audio mixers is that it gives us virtual ground, which solves the op's mix point amplitude reduction problem. Audio Mixer Operational Amplifier.
From www.blendspace.com
Operational Amplifiers Lessons Blendspace Audio Mixer Operational Amplifier Our audio amplifiers deliver clear sound, while. It amplifies and adjusts the signals from. Explore our portfolio of audio op amps and deliver a superior audio experience to your customers. The primary advantage of using a an inverting amplifier for audio mixers is that it gives us virtual ground, which solves the op's mix point amplitude reduction problem. Audio Mixer Operational Amplifier.
From electronics.stackexchange.com
operational amplifier Would this OpAmp instrument mixer design work properly? Electrical Audio Mixer Operational Amplifier Our audio amplifiers deliver clear sound, while. The primary advantage of using a an inverting amplifier for audio mixers is that it gives us virtual ground, which solves the op's mix point amplitude reduction problem. It amplifies and adjusts the signals from. Explore our portfolio of audio op amps and deliver a superior audio experience to your customers. Audio Mixer Operational Amplifier.
From www.etechnophiles.com
Operational Amplifier Basics with 6 Circuit Examples Audio Mixer Operational Amplifier Our audio amplifiers deliver clear sound, while. It amplifies and adjusts the signals from. The primary advantage of using a an inverting amplifier for audio mixers is that it gives us virtual ground, which solves the op's mix point amplitude reduction problem. Explore our portfolio of audio op amps and deliver a superior audio experience to your customers. Audio Mixer Operational Amplifier.
From www.youtube.com
Operational Amplifier (Opamp) YouTube Audio Mixer Operational Amplifier The primary advantage of using a an inverting amplifier for audio mixers is that it gives us virtual ground, which solves the op's mix point amplitude reduction problem. It amplifies and adjusts the signals from. Our audio amplifiers deliver clear sound, while. Explore our portfolio of audio op amps and deliver a superior audio experience to your customers. Audio Mixer Operational Amplifier.
From electronics.stackexchange.com
operational amplifier Audio mixer design Electrical Engineering Stack Exchange Audio Mixer Operational Amplifier Explore our portfolio of audio op amps and deliver a superior audio experience to your customers. The primary advantage of using a an inverting amplifier for audio mixers is that it gives us virtual ground, which solves the op's mix point amplitude reduction problem. It amplifies and adjusts the signals from. Our audio amplifiers deliver clear sound, while. Audio Mixer Operational Amplifier.
From www.youtube.com
Op Amp Summing Amplifier Operational Amplifier Virtual Earth Mixer YouTube Audio Mixer Operational Amplifier It amplifies and adjusts the signals from. Our audio amplifiers deliver clear sound, while. Explore our portfolio of audio op amps and deliver a superior audio experience to your customers. The primary advantage of using a an inverting amplifier for audio mixers is that it gives us virtual ground, which solves the op's mix point amplitude reduction problem. Audio Mixer Operational Amplifier.