Exception Telemetry Example . An exception handler typically requires you to use some form of try { } catch { } finally { } statements which require every class to know its own context well enough to. Catch (exception exception) { context.exception = new aggregateexception(failed to send exception telemetry., exception, context.exception); Const appinsights = new applicationinsights({ config: Use the application insights core telemetry api to send custom events and metrics and your own versions of standard telemetry. For example, you could reduce the volume of telemetry by excluding requests from robots. This api is the same api that the standard. I would like to be able to include the request body in the exception telemetry for application insights. In this blog, we’ll look at the compelling diagnostics experience enabled by capturing exceptions along with request. Unlike sampling, you have full control. I only want the request.
from github.com
I only want the request. For example, you could reduce the volume of telemetry by excluding requests from robots. In this blog, we’ll look at the compelling diagnostics experience enabled by capturing exceptions along with request. Use the application insights core telemetry api to send custom events and metrics and your own versions of standard telemetry. This api is the same api that the standard. Unlike sampling, you have full control. I would like to be able to include the request body in the exception telemetry for application insights. An exception handler typically requires you to use some form of try { } catch { } finally { } statements which require every class to know its own context well enough to. Const appinsights = new applicationinsights({ config: Catch (exception exception) { context.exception = new aggregateexception(failed to send exception telemetry., exception, context.exception);
Intellij IDEA exception during working with external system java.lang
Exception Telemetry Example For example, you could reduce the volume of telemetry by excluding requests from robots. Const appinsights = new applicationinsights({ config: An exception handler typically requires you to use some form of try { } catch { } finally { } statements which require every class to know its own context well enough to. In this blog, we’ll look at the compelling diagnostics experience enabled by capturing exceptions along with request. Unlike sampling, you have full control. I only want the request. For example, you could reduce the volume of telemetry by excluding requests from robots. This api is the same api that the standard. Use the application insights core telemetry api to send custom events and metrics and your own versions of standard telemetry. Catch (exception exception) { context.exception = new aggregateexception(failed to send exception telemetry., exception, context.exception); I would like to be able to include the request body in the exception telemetry for application insights.
From cenwcsul.blob.core.windows.net
Cardiac Monitors In Hospital at Rochell Pena blog Exception Telemetry Example I would like to be able to include the request body in the exception telemetry for application insights. I only want the request. Const appinsights = new applicationinsights({ config: This api is the same api that the standard. An exception handler typically requires you to use some form of try { } catch { } finally { } statements which. Exception Telemetry Example.
From www.mynavblog.com
Telemetry Get more info about the users (Part 1) M y N A V B l o g Exception Telemetry Example In this blog, we’ll look at the compelling diagnostics experience enabled by capturing exceptions along with request. I only want the request. Unlike sampling, you have full control. Const appinsights = new applicationinsights({ config: For example, you could reduce the volume of telemetry by excluding requests from robots. Catch (exception exception) { context.exception = new aggregateexception(failed to send exception telemetry.,. Exception Telemetry Example.
From github.com
How to automatically record exception information? · opentelemetry Exception Telemetry Example I only want the request. Const appinsights = new applicationinsights({ config: Unlike sampling, you have full control. An exception handler typically requires you to use some form of try { } catch { } finally { } statements which require every class to know its own context well enough to. For example, you could reduce the volume of telemetry by. Exception Telemetry Example.
From grafana.com
How to send traces to Grafana Cloud's Tempo service with OpenTelemetry Exception Telemetry Example This api is the same api that the standard. For example, you could reduce the volume of telemetry by excluding requests from robots. Const appinsights = new applicationinsights({ config: Unlike sampling, you have full control. I only want the request. I would like to be able to include the request body in the exception telemetry for application insights. Use the. Exception Telemetry Example.
From logz.io
Guide to OpenTelemetry Exception Telemetry Example Unlike sampling, you have full control. For example, you could reduce the volume of telemetry by excluding requests from robots. Const appinsights = new applicationinsights({ config: This api is the same api that the standard. In this blog, we’ll look at the compelling diagnostics experience enabled by capturing exceptions along with request. I would like to be able to include. Exception Telemetry Example.
From github.com
fail fast c0000409 exceptions while logging telemetry via background Exception Telemetry Example Unlike sampling, you have full control. For example, you could reduce the volume of telemetry by excluding requests from robots. Const appinsights = new applicationinsights({ config: An exception handler typically requires you to use some form of try { } catch { } finally { } statements which require every class to know its own context well enough to. I. Exception Telemetry Example.
From indusinstruments.com
Small Animal Implantable Telemetry Sample IACUC Protocol Indus Exception Telemetry Example Unlike sampling, you have full control. Use the application insights core telemetry api to send custom events and metrics and your own versions of standard telemetry. Const appinsights = new applicationinsights({ config: For example, you could reduce the volume of telemetry by excluding requests from robots. Catch (exception exception) { context.exception = new aggregateexception(failed to send exception telemetry., exception, context.exception);. Exception Telemetry Example.
From signoz.io
An open source OpenTelemetry APM SigNoz Exception Telemetry Example Const appinsights = new applicationinsights({ config: An exception handler typically requires you to use some form of try { } catch { } finally { } statements which require every class to know its own context well enough to. Unlike sampling, you have full control. For example, you could reduce the volume of telemetry by excluding requests from robots. Use. Exception Telemetry Example.
From github.com
GitHub AppInsightsSamples/Mvc5UnhandledExceptionTelemetry Exception Telemetry Example Unlike sampling, you have full control. Const appinsights = new applicationinsights({ config: Catch (exception exception) { context.exception = new aggregateexception(failed to send exception telemetry., exception, context.exception); Use the application insights core telemetry api to send custom events and metrics and your own versions of standard telemetry. I only want the request. In this blog, we’ll look at the compelling diagnostics. Exception Telemetry Example.
From learn.microsoft.com
Analyze Azure Functions telemetry in Application Insights Microsoft Learn Exception Telemetry Example Unlike sampling, you have full control. For example, you could reduce the volume of telemetry by excluding requests from robots. I only want the request. I would like to be able to include the request body in the exception telemetry for application insights. An exception handler typically requires you to use some form of try { } catch { }. Exception Telemetry Example.
From github.com
Intellij IDEA exception during working with external system java.lang Exception Telemetry Example An exception handler typically requires you to use some form of try { } catch { } finally { } statements which require every class to know its own context well enough to. For example, you could reduce the volume of telemetry by excluding requests from robots. This api is the same api that the standard. I would like to. Exception Telemetry Example.
From dxoyyojsx.blob.core.windows.net
Security Exception Management Tool at Travis Ormond blog Exception Telemetry Example This api is the same api that the standard. For example, you could reduce the volume of telemetry by excluding requests from robots. I only want the request. Use the application insights core telemetry api to send custom events and metrics and your own versions of standard telemetry. An exception handler typically requires you to use some form of try. Exception Telemetry Example.
From stackoverflow.com
core Azure API management gives 200 [not sent in full (see Exception Telemetry Example This api is the same api that the standard. I only want the request. An exception handler typically requires you to use some form of try { } catch { } finally { } statements which require every class to know its own context well enough to. For example, you could reduce the volume of telemetry by excluding requests from. Exception Telemetry Example.
From forum.uipath.com
The type initializer for 'UiPath.Shared.Telemetry.TelemetryProvider Exception Telemetry Example Const appinsights = new applicationinsights({ config: I only want the request. Use the application insights core telemetry api to send custom events and metrics and your own versions of standard telemetry. In this blog, we’ll look at the compelling diagnostics experience enabled by capturing exceptions along with request. Catch (exception exception) { context.exception = new aggregateexception(failed to send exception telemetry.,. Exception Telemetry Example.
From slideplayer.com
From Development to Deployment (ESaaS §12.1) ppt download Exception Telemetry Example I would like to be able to include the request body in the exception telemetry for application insights. For example, you could reduce the volume of telemetry by excluding requests from robots. I only want the request. Unlike sampling, you have full control. In this blog, we’ll look at the compelling diagnostics experience enabled by capturing exceptions along with request.. Exception Telemetry Example.
From www.timescale.com
Learn OpenTelemetry Tracing With This Lightweight Microservices Demo Exception Telemetry Example Use the application insights core telemetry api to send custom events and metrics and your own versions of standard telemetry. I only want the request. An exception handler typically requires you to use some form of try { } catch { } finally { } statements which require every class to know its own context well enough to. I would. Exception Telemetry Example.
From www.code-magazine.com
An Introduction to Distributed Tracing with OpenTelemetry in 7 Exception Telemetry Example In this blog, we’ll look at the compelling diagnostics experience enabled by capturing exceptions along with request. An exception handler typically requires you to use some form of try { } catch { } finally { } statements which require every class to know its own context well enough to. Use the application insights core telemetry api to send custom. Exception Telemetry Example.
From github.com
Application Insights is not capturing simple exception telemetry when Exception Telemetry Example Const appinsights = new applicationinsights({ config: I would like to be able to include the request body in the exception telemetry for application insights. This api is the same api that the standard. Use the application insights core telemetry api to send custom events and metrics and your own versions of standard telemetry. Catch (exception exception) { context.exception = new. Exception Telemetry Example.
From video2.skills-academy.com
Monitoring and telemetry using Application Insights Finance Exception Telemetry Example Unlike sampling, you have full control. Use the application insights core telemetry api to send custom events and metrics and your own versions of standard telemetry. For example, you could reduce the volume of telemetry by excluding requests from robots. Const appinsights = new applicationinsights({ config: Catch (exception exception) { context.exception = new aggregateexception(failed to send exception telemetry., exception, context.exception);. Exception Telemetry Example.
From github.com
NoMethodError when Sinatra endpoint breaks with an exception · Issue Exception Telemetry Example For example, you could reduce the volume of telemetry by excluding requests from robots. Unlike sampling, you have full control. Catch (exception exception) { context.exception = new aggregateexception(failed to send exception telemetry., exception, context.exception); Use the application insights core telemetry api to send custom events and metrics and your own versions of standard telemetry. This api is the same api. Exception Telemetry Example.
From www.alibabacloud.com
An Interpretation of OpenTelemetry Log Specification Alibaba Cloud Exception Telemetry Example For example, you could reduce the volume of telemetry by excluding requests from robots. Catch (exception exception) { context.exception = new aggregateexception(failed to send exception telemetry., exception, context.exception); In this blog, we’ll look at the compelling diagnostics experience enabled by capturing exceptions along with request. Const appinsights = new applicationinsights({ config: This api is the same api that the standard.. Exception Telemetry Example.
From learn.microsoft.com
How to suppress/hide exceptions in application insights from azue api Exception Telemetry Example For example, you could reduce the volume of telemetry by excluding requests from robots. An exception handler typically requires you to use some form of try { } catch { } finally { } statements which require every class to know its own context well enough to. In this blog, we’ll look at the compelling diagnostics experience enabled by capturing. Exception Telemetry Example.
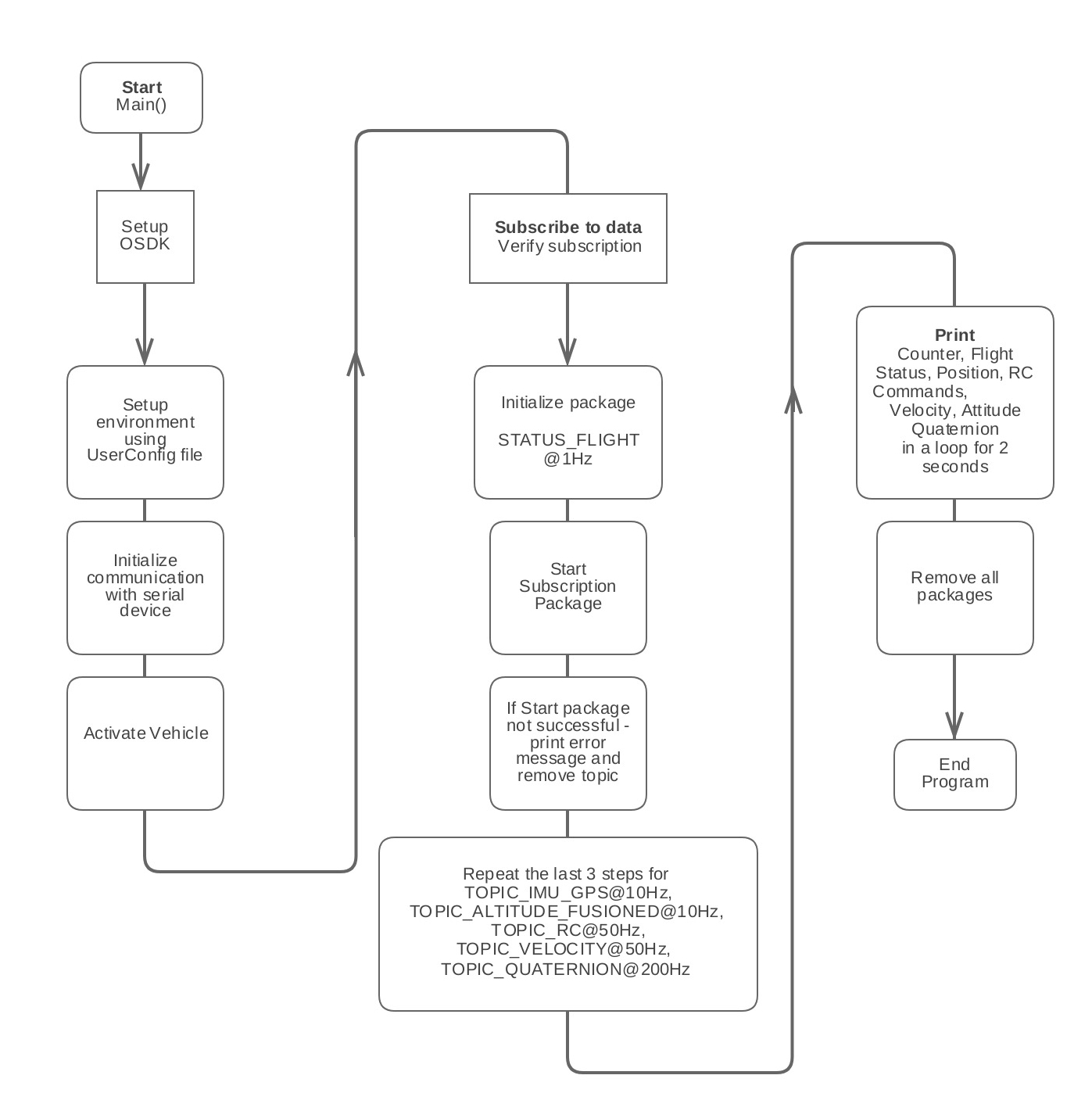
From developer.dji.com
Telemetry sample DJI Onboard SDK Documentation Exception Telemetry Example I only want the request. Const appinsights = new applicationinsights({ config: Unlike sampling, you have full control. Catch (exception exception) { context.exception = new aggregateexception(failed to send exception telemetry., exception, context.exception); In this blog, we’ll look at the compelling diagnostics experience enabled by capturing exceptions along with request. For example, you could reduce the volume of telemetry by excluding requests. Exception Telemetry Example.
From devblogs.microsoft.com
December 2014 Azure DevOps Blog Exception Telemetry Example I only want the request. I would like to be able to include the request body in the exception telemetry for application insights. For example, you could reduce the volume of telemetry by excluding requests from robots. Unlike sampling, you have full control. Use the application insights core telemetry api to send custom events and metrics and your own versions. Exception Telemetry Example.
From github.com
Add exception.type attribute to metric Exception Telemetry Example An exception handler typically requires you to use some form of try { } catch { } finally { } statements which require every class to know its own context well enough to. This api is the same api that the standard. I would like to be able to include the request body in the exception telemetry for application insights.. Exception Telemetry Example.
From github.com
An exception occurred in telemetry logging.Disabling telemetry to Exception Telemetry Example In this blog, we’ll look at the compelling diagnostics experience enabled by capturing exceptions along with request. Unlike sampling, you have full control. Use the application insights core telemetry api to send custom events and metrics and your own versions of standard telemetry. I would like to be able to include the request body in the exception telemetry for application. Exception Telemetry Example.
From www.scribd.com
Sample Letter For Formulary Exceptions PDF Exception Telemetry Example I would like to be able to include the request body in the exception telemetry for application insights. An exception handler typically requires you to use some form of try { } catch { } finally { } statements which require every class to know its own context well enough to. Catch (exception exception) { context.exception = new aggregateexception(failed to. Exception Telemetry Example.
From github.com
NoMethodError when Sinatra endpoint breaks with an exception · Issue Exception Telemetry Example Const appinsights = new applicationinsights({ config: I would like to be able to include the request body in the exception telemetry for application insights. Use the application insights core telemetry api to send custom events and metrics and your own versions of standard telemetry. For example, you could reduce the volume of telemetry by excluding requests from robots. In this. Exception Telemetry Example.
From learn.microsoft.com
Diagnose with live metrics Application Insights Azure Monitor Exception Telemetry Example This api is the same api that the standard. Catch (exception exception) { context.exception = new aggregateexception(failed to send exception telemetry., exception, context.exception); In this blog, we’ll look at the compelling diagnostics experience enabled by capturing exceptions along with request. I only want the request. Use the application insights core telemetry api to send custom events and metrics and your. Exception Telemetry Example.
From www.keboola.com
A comprehensive guide to telemetry Exception Telemetry Example Use the application insights core telemetry api to send custom events and metrics and your own versions of standard telemetry. I only want the request. Catch (exception exception) { context.exception = new aggregateexception(failed to send exception telemetry., exception, context.exception); Unlike sampling, you have full control. This api is the same api that the standard. An exception handler typically requires you. Exception Telemetry Example.
From grafana.com
How to collect Prometheus metrics with the OpenTelemetry Collector and Exception Telemetry Example Use the application insights core telemetry api to send custom events and metrics and your own versions of standard telemetry. I only want the request. I would like to be able to include the request body in the exception telemetry for application insights. Unlike sampling, you have full control. Const appinsights = new applicationinsights({ config: This api is the same. Exception Telemetry Example.
From github.com
Intellij IDEA exception during working with external system java.lang Exception Telemetry Example Unlike sampling, you have full control. An exception handler typically requires you to use some form of try { } catch { } finally { } statements which require every class to know its own context well enough to. Catch (exception exception) { context.exception = new aggregateexception(failed to send exception telemetry., exception, context.exception); This api is the same api that. Exception Telemetry Example.
From joymonscode.blogspot.com
Joymon V/S Code Azure Enterprise AppInsight > Server > Exception Exception Telemetry Example An exception handler typically requires you to use some form of try { } catch { } finally { } statements which require every class to know its own context well enough to. I would like to be able to include the request body in the exception telemetry for application insights. I only want the request. Const appinsights = new. Exception Telemetry Example.
From forum.uipath.com
The type initializer for 'UiPath.Shared.Telemetry.TelemetryProvider Exception Telemetry Example I only want the request. I would like to be able to include the request body in the exception telemetry for application insights. Use the application insights core telemetry api to send custom events and metrics and your own versions of standard telemetry. An exception handler typically requires you to use some form of try { } catch { }. Exception Telemetry Example.
From slideplayer.com
Ashish Jain, Mike Bizub, & Vignesh Sukumar ppt download Exception Telemetry Example An exception handler typically requires you to use some form of try { } catch { } finally { } statements which require every class to know its own context well enough to. Catch (exception exception) { context.exception = new aggregateexception(failed to send exception telemetry., exception, context.exception); I would like to be able to include the request body in the. Exception Telemetry Example.