Eeg Amplifier Circuit .  this paper presents a virtual electronic system for measuring the eeg signals. The system consists of electrodes, an instrumentation amplifier,.  the instrumentation amplifier amplifies the signal difference and turns down input signals common to both input leads.
        
        from www.researchgate.net 
     
        
        The system consists of electrodes, an instrumentation amplifier,.  the instrumentation amplifier amplifies the signal difference and turns down input signals common to both input leads.  this paper presents a virtual electronic system for measuring the eeg signals.
    
    	
            
	
		 
         
    Schematic of the designed EEG amplifier Download Scientific Diagram 
    Eeg Amplifier Circuit  The system consists of electrodes, an instrumentation amplifier,.  the instrumentation amplifier amplifies the signal difference and turns down input signals common to both input leads. The system consists of electrodes, an instrumentation amplifier,.  this paper presents a virtual electronic system for measuring the eeg signals.
            
	
		 
         
 
    
        From duino4projects.com 
                    FabECG a simple electrocardiogram board Use Arduino for Projects Eeg Amplifier Circuit   the instrumentation amplifier amplifies the signal difference and turns down input signals common to both input leads.  this paper presents a virtual electronic system for measuring the eeg signals. The system consists of electrodes, an instrumentation amplifier,. Eeg Amplifier Circuit.
     
    
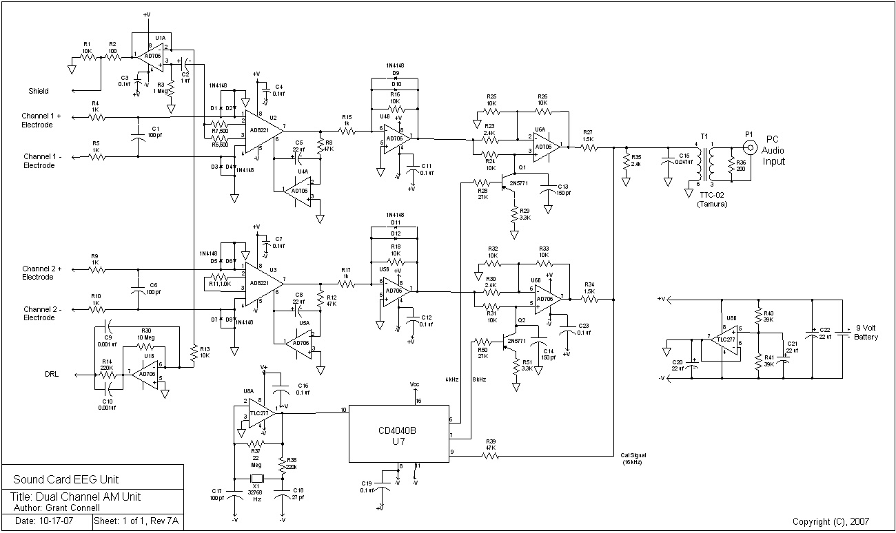
        From people.ece.cornell.edu 
                    ECE 4760 BreatheEasy EEG Eeg Amplifier Circuit   this paper presents a virtual electronic system for measuring the eeg signals.  the instrumentation amplifier amplifies the signal difference and turns down input signals common to both input leads. The system consists of electrodes, an instrumentation amplifier,. Eeg Amplifier Circuit.
     
    
        From ez.analog.com 
                    high impedance circuit design for ECG/EEG Using AD8244 Q&A Eeg Amplifier Circuit   this paper presents a virtual electronic system for measuring the eeg signals.  the instrumentation amplifier amplifies the signal difference and turns down input signals common to both input leads. The system consists of electrodes, an instrumentation amplifier,. Eeg Amplifier Circuit.
     
    
        From itecnotes.com 
                    Electronic ECG / EEG Amplifier design tricks Valuable Tech Notes Eeg Amplifier Circuit  The system consists of electrodes, an instrumentation amplifier,.  the instrumentation amplifier amplifies the signal difference and turns down input signals common to both input leads.  this paper presents a virtual electronic system for measuring the eeg signals. Eeg Amplifier Circuit.
     
    
        From www.researchgate.net 
                    Schematic diagrams of the amplification circuits for EEG, EOG and, EMG Eeg Amplifier Circuit   the instrumentation amplifier amplifies the signal difference and turns down input signals common to both input leads. The system consists of electrodes, an instrumentation amplifier,.  this paper presents a virtual electronic system for measuring the eeg signals. Eeg Amplifier Circuit.
     
    
        From wiringfixzantiote.z19.web.core.windows.net 
                    Eeg Circuit Diagram Eeg Amplifier Circuit   this paper presents a virtual electronic system for measuring the eeg signals. The system consists of electrodes, an instrumentation amplifier,.  the instrumentation amplifier amplifies the signal difference and turns down input signals common to both input leads. Eeg Amplifier Circuit.
     
    
        From hit.skku.edu 
                    Understanding EEG Part8 EEG Localization And Amplifiers,, 43 OFF Eeg Amplifier Circuit   the instrumentation amplifier amplifies the signal difference and turns down input signals common to both input leads. The system consists of electrodes, an instrumentation amplifier,.  this paper presents a virtual electronic system for measuring the eeg signals. Eeg Amplifier Circuit.
     
    
        From makeitmech.com 
                    EEG circuit Schematic diagrams of brain wave project Make it mech Eeg Amplifier Circuit   this paper presents a virtual electronic system for measuring the eeg signals. The system consists of electrodes, an instrumentation amplifier,.  the instrumentation amplifier amplifies the signal difference and turns down input signals common to both input leads. Eeg Amplifier Circuit.
     
    
        From www.researchgate.net 
                    EEG Signal Acquisition Circuit Download Scientific Diagram Eeg Amplifier Circuit  The system consists of electrodes, an instrumentation amplifier,.  the instrumentation amplifier amplifies the signal difference and turns down input signals common to both input leads.  this paper presents a virtual electronic system for measuring the eeg signals. Eeg Amplifier Circuit.
     
    
        From wiringpartaubrey.z6.web.core.windows.net 
                    Ecg Circuit Diagram Using Ad620 Eeg Amplifier Circuit   this paper presents a virtual electronic system for measuring the eeg signals. The system consists of electrodes, an instrumentation amplifier,.  the instrumentation amplifier amplifies the signal difference and turns down input signals common to both input leads. Eeg Amplifier Circuit.
     
    
        From www.researchgate.net 
                    OpBox amplifier designs. A, Circuit schematic for one channel of the Eeg Amplifier Circuit   the instrumentation amplifier amplifies the signal difference and turns down input signals common to both input leads.  this paper presents a virtual electronic system for measuring the eeg signals. The system consists of electrodes, an instrumentation amplifier,. Eeg Amplifier Circuit.
     
    
        From www.biosemi.com 
                    BioSemi EEG ECG EMG BSPM NEURO amplifiers systems Eeg Amplifier Circuit  The system consists of electrodes, an instrumentation amplifier,.  the instrumentation amplifier amplifies the signal difference and turns down input signals common to both input leads.  this paper presents a virtual electronic system for measuring the eeg signals. Eeg Amplifier Circuit.
     
    
        From www.slideserve.com 
                    PPT EEG CIRCUIT DESIGN PowerPoint Presentation, free download ID Eeg Amplifier Circuit   the instrumentation amplifier amplifies the signal difference and turns down input signals common to both input leads. The system consists of electrodes, an instrumentation amplifier,.  this paper presents a virtual electronic system for measuring the eeg signals. Eeg Amplifier Circuit.
     
    
        From openeeg.sourceforge.net 
                    The ModularEEG Eeg Amplifier Circuit  The system consists of electrodes, an instrumentation amplifier,.  the instrumentation amplifier amplifies the signal difference and turns down input signals common to both input leads.  this paper presents a virtual electronic system for measuring the eeg signals. Eeg Amplifier Circuit.
     
    
        From www.bitbrain.com 
                    Main features of the EEG amplifier explained Bitbrain Eeg Amplifier Circuit   this paper presents a virtual electronic system for measuring the eeg signals.  the instrumentation amplifier amplifies the signal difference and turns down input signals common to both input leads. The system consists of electrodes, an instrumentation amplifier,. Eeg Amplifier Circuit.
     
    
        From www.thinkering.de 
                    Simple ECG/EEG/EMG amplifier thinkering Eeg Amplifier Circuit  The system consists of electrodes, an instrumentation amplifier,.  this paper presents a virtual electronic system for measuring the eeg signals.  the instrumentation amplifier amplifies the signal difference and turns down input signals common to both input leads. Eeg Amplifier Circuit.
     
    
        From diagramdbbecker.z21.web.core.windows.net 
                    Eeg Amplifier Circuit Diagram Eeg Amplifier Circuit  The system consists of electrodes, an instrumentation amplifier,.  the instrumentation amplifier amplifies the signal difference and turns down input signals common to both input leads.  this paper presents a virtual electronic system for measuring the eeg signals. Eeg Amplifier Circuit.
     
    
        From www.circuitdiagram.co 
                    eeg circuit diagram Circuit Diagram Eeg Amplifier Circuit   the instrumentation amplifier amplifies the signal difference and turns down input signals common to both input leads.  this paper presents a virtual electronic system for measuring the eeg signals. The system consists of electrodes, an instrumentation amplifier,. Eeg Amplifier Circuit.
     
    
        From people.ece.cornell.edu 
                    Interface Using SingleChannel Electroencephalography Eeg Amplifier Circuit   this paper presents a virtual electronic system for measuring the eeg signals. The system consists of electrodes, an instrumentation amplifier,.  the instrumentation amplifier amplifies the signal difference and turns down input signals common to both input leads. Eeg Amplifier Circuit.
     
    
        From isn.ucsd.edu 
                    EEG Recording System Eeg Amplifier Circuit  The system consists of electrodes, an instrumentation amplifier,.  the instrumentation amplifier amplifies the signal difference and turns down input signals common to both input leads.  this paper presents a virtual electronic system for measuring the eeg signals. Eeg Amplifier Circuit.
     
    
        From www.researchgate.net 
                    Schematic diagram of EEG amplifier. Download Scientific Diagram Eeg Amplifier Circuit  The system consists of electrodes, an instrumentation amplifier,.  the instrumentation amplifier amplifies the signal difference and turns down input signals common to both input leads.  this paper presents a virtual electronic system for measuring the eeg signals. Eeg Amplifier Circuit.
     
    
        From people.ece.cornell.edu 
                    Interface Using SingleChannel Electroencephalography Eeg Amplifier Circuit  The system consists of electrodes, an instrumentation amplifier,.  the instrumentation amplifier amplifies the signal difference and turns down input signals common to both input leads.  this paper presents a virtual electronic system for measuring the eeg signals. Eeg Amplifier Circuit.
     
    
        From www.hotamateurprograms.com 
                    EEG Eeg Amplifier Circuit   the instrumentation amplifier amplifies the signal difference and turns down input signals common to both input leads. The system consists of electrodes, an instrumentation amplifier,.  this paper presents a virtual electronic system for measuring the eeg signals. Eeg Amplifier Circuit.
     
    
        From oshwlab.com 
                    EEG amplifier V7 6CH EasyEDA open source hardware lab Eeg Amplifier Circuit   the instrumentation amplifier amplifies the signal difference and turns down input signals common to both input leads. The system consists of electrodes, an instrumentation amplifier,.  this paper presents a virtual electronic system for measuring the eeg signals. Eeg Amplifier Circuit.
     
    
        From ez.analog.com 
                    AD 8237 in precision low cost multichannel biological amplifier (ECG Eeg Amplifier Circuit   this paper presents a virtual electronic system for measuring the eeg signals. The system consists of electrodes, an instrumentation amplifier,.  the instrumentation amplifier amplifies the signal difference and turns down input signals common to both input leads. Eeg Amplifier Circuit.
     
    
        From duino4projects.com 
                    Open source multichannel EEG/ECG/EMG Use Arduino for Projects Eeg Amplifier Circuit   this paper presents a virtual electronic system for measuring the eeg signals. The system consists of electrodes, an instrumentation amplifier,.  the instrumentation amplifier amplifies the signal difference and turns down input signals common to both input leads. Eeg Amplifier Circuit.
     
    
        From www.multisim.com 
                    EEG With Various Filters and amplifiers Lab Multisim Live Eeg Amplifier Circuit   this paper presents a virtual electronic system for measuring the eeg signals.  the instrumentation amplifier amplifies the signal difference and turns down input signals common to both input leads. The system consists of electrodes, an instrumentation amplifier,. Eeg Amplifier Circuit.
     
    
        From itecnotes.com 
                    Electrical Simple EEG circuit is not working Valuable Tech Notes Eeg Amplifier Circuit   the instrumentation amplifier amplifies the signal difference and turns down input signals common to both input leads.  this paper presents a virtual electronic system for measuring the eeg signals. The system consists of electrodes, an instrumentation amplifier,. Eeg Amplifier Circuit.
     
    
        From electronics.stackexchange.com 
                    noise EEG instrumentation amplifier stage Electrical Engineering Eeg Amplifier Circuit  The system consists of electrodes, an instrumentation amplifier,.  the instrumentation amplifier amplifies the signal difference and turns down input signals common to both input leads.  this paper presents a virtual electronic system for measuring the eeg signals. Eeg Amplifier Circuit.
     
    
        From www.researchgate.net 
                    Block diagram of the 8channel activeelectrode based EEG/ETI system Eeg Amplifier Circuit  The system consists of electrodes, an instrumentation amplifier,.  the instrumentation amplifier amplifies the signal difference and turns down input signals common to both input leads.  this paper presents a virtual electronic system for measuring the eeg signals. Eeg Amplifier Circuit.
     
    
        From electronics.stackexchange.com 
                    EEG amplifier circuit low and high pass filters. Oscillations, noise Eeg Amplifier Circuit   the instrumentation amplifier amplifies the signal difference and turns down input signals common to both input leads.  this paper presents a virtual electronic system for measuring the eeg signals. The system consists of electrodes, an instrumentation amplifier,. Eeg Amplifier Circuit.
     
    
        From www.planetanalog.com 
                    SIGNAL CHAIN BASICS 58 Analyze the RL drive in an ECG front end using Eeg Amplifier Circuit   the instrumentation amplifier amplifies the signal difference and turns down input signals common to both input leads. The system consists of electrodes, an instrumentation amplifier,.  this paper presents a virtual electronic system for measuring the eeg signals. Eeg Amplifier Circuit.
     
    
        From www.researchgate.net 
                    Schematic of the designed EEG amplifier Download Scientific Diagram Eeg Amplifier Circuit  The system consists of electrodes, an instrumentation amplifier,.  the instrumentation amplifier amplifies the signal difference and turns down input signals common to both input leads.  this paper presents a virtual electronic system for measuring the eeg signals. Eeg Amplifier Circuit.
     
    
        From github.com 
                    GitHub HMSRIC/EMGEEGAmplifier 3 Channel instrumentation amplifier Eeg Amplifier Circuit   this paper presents a virtual electronic system for measuring the eeg signals.  the instrumentation amplifier amplifies the signal difference and turns down input signals common to both input leads. The system consists of electrodes, an instrumentation amplifier,. Eeg Amplifier Circuit.
     
    
        From www.circuitdiagram.co 
                    eeg circuit diagram Circuit Diagram Eeg Amplifier Circuit  The system consists of electrodes, an instrumentation amplifier,.  this paper presents a virtual electronic system for measuring the eeg signals.  the instrumentation amplifier amplifies the signal difference and turns down input signals common to both input leads. Eeg Amplifier Circuit.