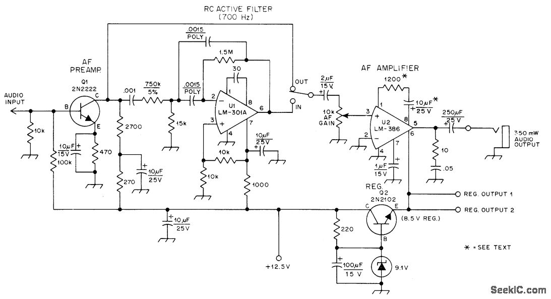
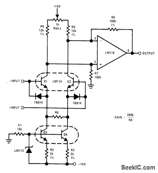
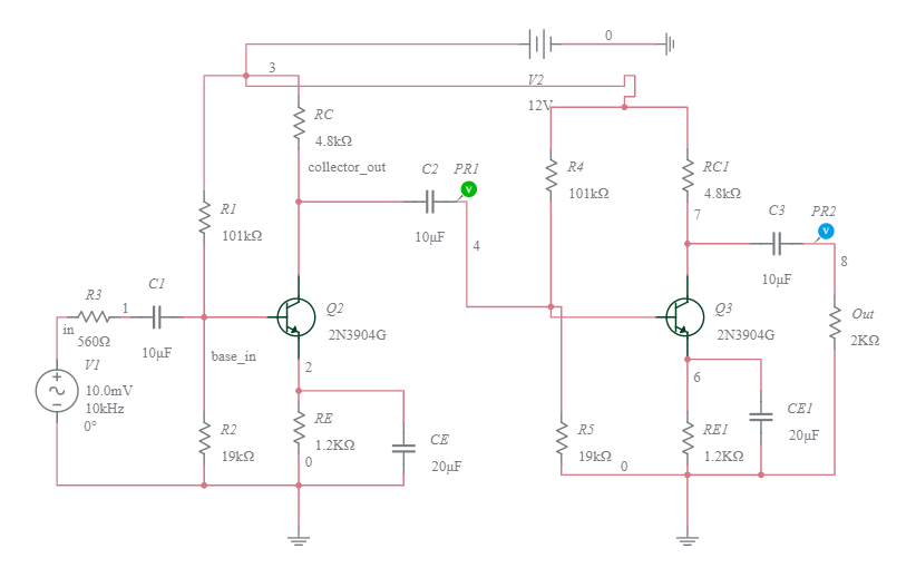
Rc Coupled Amplifier Circuit Diagram . Find out the working, types, frequency response and applications of this basic amplifier. The rc coupled triode valve amplifier. See the circuit diagram, working principle, and frequency response of rc coupled amplifier. Learn how to design and experiment with rc coupled amplifier circuits using resistors, capacitors and transistors. Learn what is rc coupling, how it works and its advantages for audio amplification. Learn how an rc coupled amplifier works with a circuit diagram and frequency response. Find out its advantages, disadvantages and applications in audio amplification. Learn how to design and operate a multistage transistor amplifier with rc coupling between stages. To begin with, let us review the principles of the standard triode valve amplifier stage for small signals (a class a voltage amplifier).
from prekopalnikmarko.si
Find out its advantages, disadvantages and applications in audio amplification. Learn how an rc coupled amplifier works with a circuit diagram and frequency response. Learn how to design and operate a multistage transistor amplifier with rc coupling between stages. Learn how to design and experiment with rc coupled amplifier circuits using resistors, capacitors and transistors. Learn what is rc coupling, how it works and its advantages for audio amplification. The rc coupled triode valve amplifier. See the circuit diagram, working principle, and frequency response of rc coupled amplifier. Find out the working, types, frequency response and applications of this basic amplifier. To begin with, let us review the principles of the standard triode valve amplifier stage for small signals (a class a voltage amplifier).
Two stage rc coupled amplifier circuit diagram
Rc Coupled Amplifier Circuit Diagram To begin with, let us review the principles of the standard triode valve amplifier stage for small signals (a class a voltage amplifier). To begin with, let us review the principles of the standard triode valve amplifier stage for small signals (a class a voltage amplifier). See the circuit diagram, working principle, and frequency response of rc coupled amplifier. Find out the working, types, frequency response and applications of this basic amplifier. Find out its advantages, disadvantages and applications in audio amplification. Learn how to design and operate a multistage transistor amplifier with rc coupling between stages. Learn what is rc coupling, how it works and its advantages for audio amplification. The rc coupled triode valve amplifier. Learn how an rc coupled amplifier works with a circuit diagram and frequency response. Learn how to design and experiment with rc coupled amplifier circuits using resistors, capacitors and transistors.
From prekopalnikmarko.si
Two stage rc coupled amplifier circuit diagram Rc Coupled Amplifier Circuit Diagram Learn how to design and operate a multistage transistor amplifier with rc coupling between stages. To begin with, let us review the principles of the standard triode valve amplifier stage for small signals (a class a voltage amplifier). Learn what is rc coupling, how it works and its advantages for audio amplification. Learn how an rc coupled amplifier works with. Rc Coupled Amplifier Circuit Diagram.
From www.circuitdiagram.co
Two Stage Rc Coupled Amplifier Circuit Diagram Rc Coupled Amplifier Circuit Diagram Learn what is rc coupling, how it works and its advantages for audio amplification. Learn how to design and operate a multistage transistor amplifier with rc coupling between stages. See the circuit diagram, working principle, and frequency response of rc coupled amplifier. Find out its advantages, disadvantages and applications in audio amplification. Learn how to design and experiment with rc. Rc Coupled Amplifier Circuit Diagram.
From prekopalnikmarko.si
Two stage rc coupled amplifier circuit diagram Rc Coupled Amplifier Circuit Diagram Find out the working, types, frequency response and applications of this basic amplifier. Learn how to design and experiment with rc coupled amplifier circuits using resistors, capacitors and transistors. Learn how to design and operate a multistage transistor amplifier with rc coupling between stages. To begin with, let us review the principles of the standard triode valve amplifier stage for. Rc Coupled Amplifier Circuit Diagram.
From prekopalnikmarko.si
Two stage rc coupled amplifier circuit diagram Rc Coupled Amplifier Circuit Diagram Learn how an rc coupled amplifier works with a circuit diagram and frequency response. Find out the working, types, frequency response and applications of this basic amplifier. The rc coupled triode valve amplifier. Learn how to design and experiment with rc coupled amplifier circuits using resistors, capacitors and transistors. Learn what is rc coupling, how it works and its advantages. Rc Coupled Amplifier Circuit Diagram.
From electricalworkbook.com
What is RC Coupled Amplifier? Working, Circuit Diagram & Frequency Rc Coupled Amplifier Circuit Diagram Learn how an rc coupled amplifier works with a circuit diagram and frequency response. The rc coupled triode valve amplifier. Learn how to design and operate a multistage transistor amplifier with rc coupling between stages. To begin with, let us review the principles of the standard triode valve amplifier stage for small signals (a class a voltage amplifier). Find out. Rc Coupled Amplifier Circuit Diagram.
From wiringdbrichards.z21.web.core.windows.net
Practical Circuit Diagram Rc Coupled Amplifier Rc Coupled Amplifier Circuit Diagram Learn what is rc coupling, how it works and its advantages for audio amplification. Find out its advantages, disadvantages and applications in audio amplification. Find out the working, types, frequency response and applications of this basic amplifier. Learn how to design and operate a multistage transistor amplifier with rc coupling between stages. The rc coupled triode valve amplifier. See the. Rc Coupled Amplifier Circuit Diagram.
From prekopalnikmarko.si
Two stage rc coupled amplifier circuit diagram Rc Coupled Amplifier Circuit Diagram To begin with, let us review the principles of the standard triode valve amplifier stage for small signals (a class a voltage amplifier). The rc coupled triode valve amplifier. Learn what is rc coupling, how it works and its advantages for audio amplification. Find out the working, types, frequency response and applications of this basic amplifier. Find out its advantages,. Rc Coupled Amplifier Circuit Diagram.
From prekopalnikmarko.si
Two stage rc coupled amplifier circuit diagram Rc Coupled Amplifier Circuit Diagram Learn what is rc coupling, how it works and its advantages for audio amplification. Find out the working, types, frequency response and applications of this basic amplifier. See the circuit diagram, working principle, and frequency response of rc coupled amplifier. Learn how to design and experiment with rc coupled amplifier circuits using resistors, capacitors and transistors. Learn how an rc. Rc Coupled Amplifier Circuit Diagram.
From prekopalnikmarko.si
Two stage rc coupled amplifier circuit diagram Rc Coupled Amplifier Circuit Diagram Learn how to design and experiment with rc coupled amplifier circuits using resistors, capacitors and transistors. Learn what is rc coupling, how it works and its advantages for audio amplification. To begin with, let us review the principles of the standard triode valve amplifier stage for small signals (a class a voltage amplifier). Find out its advantages, disadvantages and applications. Rc Coupled Amplifier Circuit Diagram.
From www.electrical4u.com
RC Coupled Amplifier What is it? (Working Principle & Applications Rc Coupled Amplifier Circuit Diagram To begin with, let us review the principles of the standard triode valve amplifier stage for small signals (a class a voltage amplifier). Learn how an rc coupled amplifier works with a circuit diagram and frequency response. Learn how to design and experiment with rc coupled amplifier circuits using resistors, capacitors and transistors. Find out its advantages, disadvantages and applications. Rc Coupled Amplifier Circuit Diagram.
From prekopalnikmarko.si
Two stage rc coupled amplifier circuit diagram Rc Coupled Amplifier Circuit Diagram Learn how to design and experiment with rc coupled amplifier circuits using resistors, capacitors and transistors. Find out the working, types, frequency response and applications of this basic amplifier. The rc coupled triode valve amplifier. To begin with, let us review the principles of the standard triode valve amplifier stage for small signals (a class a voltage amplifier). Find out. Rc Coupled Amplifier Circuit Diagram.
From prekopalnikmarko.si
Two stage rc coupled amplifier circuit diagram Rc Coupled Amplifier Circuit Diagram To begin with, let us review the principles of the standard triode valve amplifier stage for small signals (a class a voltage amplifier). Learn how to design and experiment with rc coupled amplifier circuits using resistors, capacitors and transistors. Learn how an rc coupled amplifier works with a circuit diagram and frequency response. Learn how to design and operate a. Rc Coupled Amplifier Circuit Diagram.
From prekopalnikmarko.si
Two stage rc coupled amplifier circuit diagram Rc Coupled Amplifier Circuit Diagram See the circuit diagram, working principle, and frequency response of rc coupled amplifier. The rc coupled triode valve amplifier. Learn what is rc coupling, how it works and its advantages for audio amplification. Learn how an rc coupled amplifier works with a circuit diagram and frequency response. To begin with, let us review the principles of the standard triode valve. Rc Coupled Amplifier Circuit Diagram.
From prekopalnikmarko.si
Two stage rc coupled amplifier circuit diagram Rc Coupled Amplifier Circuit Diagram The rc coupled triode valve amplifier. Learn what is rc coupling, how it works and its advantages for audio amplification. Learn how to design and experiment with rc coupled amplifier circuits using resistors, capacitors and transistors. Find out its advantages, disadvantages and applications in audio amplification. Find out the working, types, frequency response and applications of this basic amplifier. To. Rc Coupled Amplifier Circuit Diagram.
From www.circuitdiagram.co
Circuit Diagram Of Rc Coupled Ce Amplifier Circuit Diagram Rc Coupled Amplifier Circuit Diagram To begin with, let us review the principles of the standard triode valve amplifier stage for small signals (a class a voltage amplifier). See the circuit diagram, working principle, and frequency response of rc coupled amplifier. Find out the working, types, frequency response and applications of this basic amplifier. The rc coupled triode valve amplifier. Learn how to design and. Rc Coupled Amplifier Circuit Diagram.
From prekopalnikmarko.si
Two stage rc coupled amplifier circuit diagram Rc Coupled Amplifier Circuit Diagram Learn what is rc coupling, how it works and its advantages for audio amplification. Learn how an rc coupled amplifier works with a circuit diagram and frequency response. The rc coupled triode valve amplifier. Learn how to design and operate a multistage transistor amplifier with rc coupling between stages. Find out the working, types, frequency response and applications of this. Rc Coupled Amplifier Circuit Diagram.
From fixpartmuller.z19.web.core.windows.net
Circuit Diagram Of Rc Coupled Amplifier Rc Coupled Amplifier Circuit Diagram The rc coupled triode valve amplifier. Find out its advantages, disadvantages and applications in audio amplification. Learn what is rc coupling, how it works and its advantages for audio amplification. Learn how to design and experiment with rc coupled amplifier circuits using resistors, capacitors and transistors. See the circuit diagram, working principle, and frequency response of rc coupled amplifier. To. Rc Coupled Amplifier Circuit Diagram.
From prekopalnikmarko.si
Two stage rc coupled amplifier circuit diagram Rc Coupled Amplifier Circuit Diagram Learn what is rc coupling, how it works and its advantages for audio amplification. The rc coupled triode valve amplifier. To begin with, let us review the principles of the standard triode valve amplifier stage for small signals (a class a voltage amplifier). Learn how an rc coupled amplifier works with a circuit diagram and frequency response. Learn how to. Rc Coupled Amplifier Circuit Diagram.
From prekopalnikmarko.si
Two stage rc coupled amplifier circuit diagram Rc Coupled Amplifier Circuit Diagram Find out its advantages, disadvantages and applications in audio amplification. The rc coupled triode valve amplifier. Learn how to design and experiment with rc coupled amplifier circuits using resistors, capacitors and transistors. Find out the working, types, frequency response and applications of this basic amplifier. To begin with, let us review the principles of the standard triode valve amplifier stage. Rc Coupled Amplifier Circuit Diagram.
From userpartfrieda.z21.web.core.windows.net
Circuit Diagram Of Rc Coupled Amplifier Rc Coupled Amplifier Circuit Diagram Learn how to design and experiment with rc coupled amplifier circuits using resistors, capacitors and transistors. Learn how to design and operate a multistage transistor amplifier with rc coupling between stages. Find out its advantages, disadvantages and applications in audio amplification. Find out the working, types, frequency response and applications of this basic amplifier. The rc coupled triode valve amplifier.. Rc Coupled Amplifier Circuit Diagram.
From ampli.deminasi.com
Circuit Diagram Of Rc Coupled Amplifier Rc Coupled Amplifier Circuit Diagram Learn how to design and experiment with rc coupled amplifier circuits using resistors, capacitors and transistors. Find out its advantages, disadvantages and applications in audio amplification. To begin with, let us review the principles of the standard triode valve amplifier stage for small signals (a class a voltage amplifier). Find out the working, types, frequency response and applications of this. Rc Coupled Amplifier Circuit Diagram.
From prekopalnikmarko.si
Two stage rc coupled amplifier circuit diagram Rc Coupled Amplifier Circuit Diagram Learn how to design and operate a multistage transistor amplifier with rc coupling between stages. The rc coupled triode valve amplifier. Learn how to design and experiment with rc coupled amplifier circuits using resistors, capacitors and transistors. To begin with, let us review the principles of the standard triode valve amplifier stage for small signals (a class a voltage amplifier).. Rc Coupled Amplifier Circuit Diagram.
From prekopalnikmarko.si
Two stage rc coupled amplifier circuit diagram Rc Coupled Amplifier Circuit Diagram Learn how to design and experiment with rc coupled amplifier circuits using resistors, capacitors and transistors. Learn how an rc coupled amplifier works with a circuit diagram and frequency response. The rc coupled triode valve amplifier. Find out the working, types, frequency response and applications of this basic amplifier. Learn how to design and operate a multistage transistor amplifier with. Rc Coupled Amplifier Circuit Diagram.
From prekopalnikmarko.si
Two stage rc coupled amplifier circuit diagram Rc Coupled Amplifier Circuit Diagram Learn how to design and operate a multistage transistor amplifier with rc coupling between stages. To begin with, let us review the principles of the standard triode valve amplifier stage for small signals (a class a voltage amplifier). Find out the working, types, frequency response and applications of this basic amplifier. The rc coupled triode valve amplifier. Learn how an. Rc Coupled Amplifier Circuit Diagram.
From enginelibrobbie.z19.web.core.windows.net
Circuit Diagram Of Rc Coupled Amplifier Rc Coupled Amplifier Circuit Diagram Learn how to design and operate a multistage transistor amplifier with rc coupling between stages. To begin with, let us review the principles of the standard triode valve amplifier stage for small signals (a class a voltage amplifier). Learn what is rc coupling, how it works and its advantages for audio amplification. Find out the working, types, frequency response and. Rc Coupled Amplifier Circuit Diagram.
From diagramlibcharles.z6.web.core.windows.net
Circuit Diagram Of Rc Coupled Amplifier Rc Coupled Amplifier Circuit Diagram See the circuit diagram, working principle, and frequency response of rc coupled amplifier. The rc coupled triode valve amplifier. To begin with, let us review the principles of the standard triode valve amplifier stage for small signals (a class a voltage amplifier). Learn how an rc coupled amplifier works with a circuit diagram and frequency response. Learn what is rc. Rc Coupled Amplifier Circuit Diagram.
From www.circuitstoday.com
Transistor amplifier working, theory. RC coupled amplifier design Rc Coupled Amplifier Circuit Diagram To begin with, let us review the principles of the standard triode valve amplifier stage for small signals (a class a voltage amplifier). Learn how to design and operate a multistage transistor amplifier with rc coupling between stages. The rc coupled triode valve amplifier. Find out its advantages, disadvantages and applications in audio amplification. Find out the working, types, frequency. Rc Coupled Amplifier Circuit Diagram.
From www.circuitdiagram.co
Rc Coupled Amplifier Circuit Diagram With Values Circuit Diagram Rc Coupled Amplifier Circuit Diagram Find out the working, types, frequency response and applications of this basic amplifier. To begin with, let us review the principles of the standard triode valve amplifier stage for small signals (a class a voltage amplifier). Learn what is rc coupling, how it works and its advantages for audio amplification. Find out its advantages, disadvantages and applications in audio amplification.. Rc Coupled Amplifier Circuit Diagram.
From guidewiringlange.z19.web.core.windows.net
Rc Coupled Amplifier Circuit Diagram Rc Coupled Amplifier Circuit Diagram Learn how to design and experiment with rc coupled amplifier circuits using resistors, capacitors and transistors. Find out the working, types, frequency response and applications of this basic amplifier. Learn what is rc coupling, how it works and its advantages for audio amplification. To begin with, let us review the principles of the standard triode valve amplifier stage for small. Rc Coupled Amplifier Circuit Diagram.
From prekopalnikmarko.si
Two stage rc coupled amplifier circuit diagram Rc Coupled Amplifier Circuit Diagram Find out the working, types, frequency response and applications of this basic amplifier. Learn how an rc coupled amplifier works with a circuit diagram and frequency response. Learn what is rc coupling, how it works and its advantages for audio amplification. Find out its advantages, disadvantages and applications in audio amplification. Learn how to design and experiment with rc coupled. Rc Coupled Amplifier Circuit Diagram.
From prekopalnikmarko.si
Two stage rc coupled amplifier circuit diagram Rc Coupled Amplifier Circuit Diagram Learn how an rc coupled amplifier works with a circuit diagram and frequency response. Find out the working, types, frequency response and applications of this basic amplifier. See the circuit diagram, working principle, and frequency response of rc coupled amplifier. Learn how to design and experiment with rc coupled amplifier circuits using resistors, capacitors and transistors. The rc coupled triode. Rc Coupled Amplifier Circuit Diagram.
From www.researchgate.net
RC coupled amplifier Download Scientific Diagram Rc Coupled Amplifier Circuit Diagram See the circuit diagram, working principle, and frequency response of rc coupled amplifier. Learn how to design and operate a multistage transistor amplifier with rc coupling between stages. The rc coupled triode valve amplifier. To begin with, let us review the principles of the standard triode valve amplifier stage for small signals (a class a voltage amplifier). Learn how to. Rc Coupled Amplifier Circuit Diagram.
From www.organised-sound.com
Single Stage Rc Coupled Amplifier Circuit Diagram Pdf » Wiring Diagram Rc Coupled Amplifier Circuit Diagram See the circuit diagram, working principle, and frequency response of rc coupled amplifier. Learn what is rc coupling, how it works and its advantages for audio amplification. Learn how to design and operate a multistage transistor amplifier with rc coupling between stages. Learn how an rc coupled amplifier works with a circuit diagram and frequency response. Learn how to design. Rc Coupled Amplifier Circuit Diagram.
From electricalworkbook.com
What is RC Coupled Amplifier? Working, Circuit Diagram & Frequency Rc Coupled Amplifier Circuit Diagram Learn how to design and experiment with rc coupled amplifier circuits using resistors, capacitors and transistors. To begin with, let us review the principles of the standard triode valve amplifier stage for small signals (a class a voltage amplifier). Learn what is rc coupling, how it works and its advantages for audio amplification. Find out the working, types, frequency response. Rc Coupled Amplifier Circuit Diagram.
From enginediagrambaum.z19.web.core.windows.net
Circuit Diagram Of Rc Coupled Amplifier Rc Coupled Amplifier Circuit Diagram Find out its advantages, disadvantages and applications in audio amplification. Learn how an rc coupled amplifier works with a circuit diagram and frequency response. Learn how to design and experiment with rc coupled amplifier circuits using resistors, capacitors and transistors. Learn how to design and operate a multistage transistor amplifier with rc coupling between stages. Find out the working, types,. Rc Coupled Amplifier Circuit Diagram.