Pwm Relay Driver . Pwm controlled drivers regulate the effective applied voltage by changing the duty ratio of dc voltage normally at a given frequency. The drv120 device is a pwm current driver for solenoids. The drv120 device is a pwm current driver for solenoids. Our family of solenoid drivers are designed to handle multiple relays, solenoids or valves with a single device. Relay, solenoid driver power distribution switches, load drivers.
        
        from ardushop.ro 
     
        
        The drv120 device is a pwm current driver for solenoids. The drv120 device is a pwm current driver for solenoids. Pwm controlled drivers regulate the effective applied voltage by changing the duty ratio of dc voltage normally at a given frequency. Our family of solenoid drivers are designed to handle multiple relays, solenoids or valves with a single device. Relay, solenoid driver power distribution switches, load drivers.
    
    	
            
	
		 
         
    5A PWM Driver Module 
    Pwm Relay Driver  Relay, solenoid driver power distribution switches, load drivers. Relay, solenoid driver power distribution switches, load drivers. The drv120 device is a pwm current driver for solenoids. Pwm controlled drivers regulate the effective applied voltage by changing the duty ratio of dc voltage normally at a given frequency. Our family of solenoid drivers are designed to handle multiple relays, solenoids or valves with a single device. The drv120 device is a pwm current driver for solenoids.
            
	
		 
         
 
    
        From www.lazada.com.my 
                    PWM Transistor Driver Board, Cascade Available 8 Channel RS485 To PWM Pwm Relay Driver  The drv120 device is a pwm current driver for solenoids. Our family of solenoid drivers are designed to handle multiple relays, solenoids or valves with a single device. Pwm controlled drivers regulate the effective applied voltage by changing the duty ratio of dc voltage normally at a given frequency. The drv120 device is a pwm current driver for solenoids. Relay,. Pwm Relay Driver.
     
    
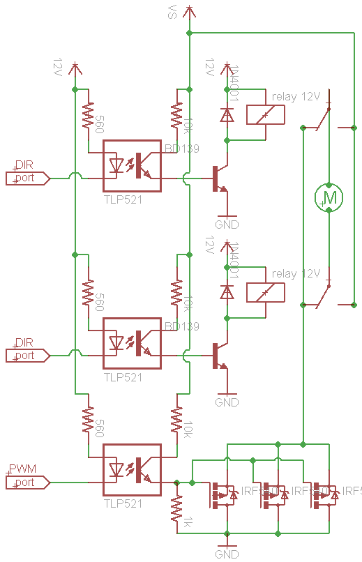
        From pusatinovasi.blogspot.com 
                    Innovation Center Driver Motor DC Relay dilengkapi dengan PWM Pwm Relay Driver  The drv120 device is a pwm current driver for solenoids. Relay, solenoid driver power distribution switches, load drivers. Pwm controlled drivers regulate the effective applied voltage by changing the duty ratio of dc voltage normally at a given frequency. The drv120 device is a pwm current driver for solenoids. Our family of solenoid drivers are designed to handle multiple relays,. Pwm Relay Driver.
     
    
        From forum.arduino.cc 
                    PWM and Solid State Relays (SSR) Project Guidance Arduino Forum Pwm Relay Driver  Relay, solenoid driver power distribution switches, load drivers. Pwm controlled drivers regulate the effective applied voltage by changing the duty ratio of dc voltage normally at a given frequency. The drv120 device is a pwm current driver for solenoids. The drv120 device is a pwm current driver for solenoids. Our family of solenoid drivers are designed to handle multiple relays,. Pwm Relay Driver.
     
    
        From shopee.com.my 
                    1PCS PWM Relay Module 1CH Servo Signal Input 2CH Transmitter Control Pwm Relay Driver  The drv120 device is a pwm current driver for solenoids. Our family of solenoid drivers are designed to handle multiple relays, solenoids or valves with a single device. Pwm controlled drivers regulate the effective applied voltage by changing the duty ratio of dc voltage normally at a given frequency. The drv120 device is a pwm current driver for solenoids. Relay,. Pwm Relay Driver.
     
    
        From www.blibli.com 
                    Jual Modul Mosfet Lr7843 160a Opto Switch Trigger Driver Pwm Relay Pwm Relay Driver  Pwm controlled drivers regulate the effective applied voltage by changing the duty ratio of dc voltage normally at a given frequency. The drv120 device is a pwm current driver for solenoids. Relay, solenoid driver power distribution switches, load drivers. The drv120 device is a pwm current driver for solenoids. Our family of solenoid drivers are designed to handle multiple relays,. Pwm Relay Driver.
     
    
        From duino4projects.com 
                    Arduino DC Motor Speed and Direction Control using Relays and MOSFET Pwm Relay Driver  Relay, solenoid driver power distribution switches, load drivers. The drv120 device is a pwm current driver for solenoids. The drv120 device is a pwm current driver for solenoids. Our family of solenoid drivers are designed to handle multiple relays, solenoids or valves with a single device. Pwm controlled drivers regulate the effective applied voltage by changing the duty ratio of. Pwm Relay Driver.
     
    
        From copyprogramming.com 
                    Relay Optimal PWM Frequency for Solid State Relays (SSRs) Pwm Relay Driver  The drv120 device is a pwm current driver for solenoids. The drv120 device is a pwm current driver for solenoids. Relay, solenoid driver power distribution switches, load drivers. Pwm controlled drivers regulate the effective applied voltage by changing the duty ratio of dc voltage normally at a given frequency. Our family of solenoid drivers are designed to handle multiple relays,. Pwm Relay Driver.
     
    
        From frikkieg.blogspot.com 
                    HOMEMADE 600Ws CAPACITOR DISCHARGE WELDER PROCESSOR CONTROLLED PWM Pwm Relay Driver  Pwm controlled drivers regulate the effective applied voltage by changing the duty ratio of dc voltage normally at a given frequency. Our family of solenoid drivers are designed to handle multiple relays, solenoids or valves with a single device. Relay, solenoid driver power distribution switches, load drivers. The drv120 device is a pwm current driver for solenoids. The drv120 device. Pwm Relay Driver.
     
    
        From studylib.net 
                    Quad PWM Relay Driver Pwm Relay Driver  Our family of solenoid drivers are designed to handle multiple relays, solenoids or valves with a single device. Pwm controlled drivers regulate the effective applied voltage by changing the duty ratio of dc voltage normally at a given frequency. Relay, solenoid driver power distribution switches, load drivers. The drv120 device is a pwm current driver for solenoids. The drv120 device. Pwm Relay Driver.
     
    
        From www.electronics-lab.com 
                    +9V to 60V PWM 2.3A Solenoid Valve Driver using DRV101 Electronics Pwm Relay Driver  Relay, solenoid driver power distribution switches, load drivers. Our family of solenoid drivers are designed to handle multiple relays, solenoids or valves with a single device. The drv120 device is a pwm current driver for solenoids. The drv120 device is a pwm current driver for solenoids. Pwm controlled drivers regulate the effective applied voltage by changing the duty ratio of. Pwm Relay Driver.
     
    
        From www.lazada.com.my 
                    RS485 To PWM Driver Module, 8 Channel DC6.525V PWM Transistor Driver Pwm Relay Driver  Our family of solenoid drivers are designed to handle multiple relays, solenoids or valves with a single device. Relay, solenoid driver power distribution switches, load drivers. Pwm controlled drivers regulate the effective applied voltage by changing the duty ratio of dc voltage normally at a given frequency. The drv120 device is a pwm current driver for solenoids. The drv120 device. Pwm Relay Driver.
     
    
        From ardushop.ro 
                    5A PWM Driver Module Pwm Relay Driver  The drv120 device is a pwm current driver for solenoids. Pwm controlled drivers regulate the effective applied voltage by changing the duty ratio of dc voltage normally at a given frequency. Our family of solenoid drivers are designed to handle multiple relays, solenoids or valves with a single device. Relay, solenoid driver power distribution switches, load drivers. The drv120 device. Pwm Relay Driver.
     
    
        From shopee.co.id 
                    Jual Module Mosfet MOS Tube DC Switch Relay Driver Support PWM 30100V Pwm Relay Driver  Pwm controlled drivers regulate the effective applied voltage by changing the duty ratio of dc voltage normally at a given frequency. Relay, solenoid driver power distribution switches, load drivers. The drv120 device is a pwm current driver for solenoids. The drv120 device is a pwm current driver for solenoids. Our family of solenoid drivers are designed to handle multiple relays,. Pwm Relay Driver.
     
    
        From www.tokopedia.com 
                    Jual F5305s High Voltage Power Mosfet Switch Relay Module PWM Driver Pwm Relay Driver  The drv120 device is a pwm current driver for solenoids. Our family of solenoid drivers are designed to handle multiple relays, solenoids or valves with a single device. Relay, solenoid driver power distribution switches, load drivers. Pwm controlled drivers regulate the effective applied voltage by changing the duty ratio of dc voltage normally at a given frequency. The drv120 device. Pwm Relay Driver.
     
    
        From kookye.com 
                    Use Raspberry pi to driver a Relay Pwm Relay Driver  The drv120 device is a pwm current driver for solenoids. Relay, solenoid driver power distribution switches, load drivers. Our family of solenoid drivers are designed to handle multiple relays, solenoids or valves with a single device. The drv120 device is a pwm current driver for solenoids. Pwm controlled drivers regulate the effective applied voltage by changing the duty ratio of. Pwm Relay Driver.
     
    
        From ardushop.ro 
                    5A PWM Driver Module Pwm Relay Driver  Our family of solenoid drivers are designed to handle multiple relays, solenoids or valves with a single device. Pwm controlled drivers regulate the effective applied voltage by changing the duty ratio of dc voltage normally at a given frequency. The drv120 device is a pwm current driver for solenoids. Relay, solenoid driver power distribution switches, load drivers. The drv120 device. Pwm Relay Driver.
     
    
        From electrical.codidact.com 
                    Electrical Engineering Contactor control Higher voltage PWM Pwm Relay Driver  Our family of solenoid drivers are designed to handle multiple relays, solenoids or valves with a single device. The drv120 device is a pwm current driver for solenoids. The drv120 device is a pwm current driver for solenoids. Relay, solenoid driver power distribution switches, load drivers. Pwm controlled drivers regulate the effective applied voltage by changing the duty ratio of. Pwm Relay Driver.
     
    
        From www.electronics-lab.com 
                    PWM Solenoid and Valve Driver using DRV103 ElectronicsLab Pwm Relay Driver  The drv120 device is a pwm current driver for solenoids. Our family of solenoid drivers are designed to handle multiple relays, solenoids or valves with a single device. Relay, solenoid driver power distribution switches, load drivers. Pwm controlled drivers regulate the effective applied voltage by changing the duty ratio of dc voltage normally at a given frequency. The drv120 device. Pwm Relay Driver.
     
    
        From scoraigwind.co.uk 
                    Charge controllers using relays or PWM type? Hugh Piggott's blog Pwm Relay Driver  The drv120 device is a pwm current driver for solenoids. Our family of solenoid drivers are designed to handle multiple relays, solenoids or valves with a single device. Pwm controlled drivers regulate the effective applied voltage by changing the duty ratio of dc voltage normally at a given frequency. The drv120 device is a pwm current driver for solenoids. Relay,. Pwm Relay Driver.
     
    
        From usininz.ro 
                    DC 12V Four Wire Thermostat PWM Fan Speed Controller Governor Driver Pwm Relay Driver  Relay, solenoid driver power distribution switches, load drivers. Pwm controlled drivers regulate the effective applied voltage by changing the duty ratio of dc voltage normally at a given frequency. Our family of solenoid drivers are designed to handle multiple relays, solenoids or valves with a single device. The drv120 device is a pwm current driver for solenoids. The drv120 device. Pwm Relay Driver.
     
    
        From forum.allaboutcircuits.com 
                    PWM controlar to work with reverse polarity relay All About Circuits Pwm Relay Driver  Relay, solenoid driver power distribution switches, load drivers. Our family of solenoid drivers are designed to handle multiple relays, solenoids or valves with a single device. The drv120 device is a pwm current driver for solenoids. The drv120 device is a pwm current driver for solenoids. Pwm controlled drivers regulate the effective applied voltage by changing the duty ratio of. Pwm Relay Driver.
     
    
        From www.littlecraft.com.my 
                    PWM 5A MOS Isolated Relay/ DC SSR Pwm Relay Driver  Pwm controlled drivers regulate the effective applied voltage by changing the duty ratio of dc voltage normally at a given frequency. The drv120 device is a pwm current driver for solenoids. Our family of solenoid drivers are designed to handle multiple relays, solenoids or valves with a single device. The drv120 device is a pwm current driver for solenoids. Relay,. Pwm Relay Driver.
     
    
        From www.foxtechfpv.com 
                    PWM Signal Control Power Relay Pwm Relay Driver  The drv120 device is a pwm current driver for solenoids. The drv120 device is a pwm current driver for solenoids. Relay, solenoid driver power distribution switches, load drivers. Our family of solenoid drivers are designed to handle multiple relays, solenoids or valves with a single device. Pwm controlled drivers regulate the effective applied voltage by changing the duty ratio of. Pwm Relay Driver.
     
    
        From www.blibli.com 
                    Jual Modul Mosfet Irf520 24v 5a Switch Trigger Driver Pwm Relay Module Pwm Relay Driver  Pwm controlled drivers regulate the effective applied voltage by changing the duty ratio of dc voltage normally at a given frequency. Our family of solenoid drivers are designed to handle multiple relays, solenoids or valves with a single device. Relay, solenoid driver power distribution switches, load drivers. The drv120 device is a pwm current driver for solenoids. The drv120 device. Pwm Relay Driver.
     
    
        From usininz.ro 
                    DC 12V Four Wire Thermostat PWM Fan Speed Controller Governor Driver Pwm Relay Driver  The drv120 device is a pwm current driver for solenoids. The drv120 device is a pwm current driver for solenoids. Pwm controlled drivers regulate the effective applied voltage by changing the duty ratio of dc voltage normally at a given frequency. Relay, solenoid driver power distribution switches, load drivers. Our family of solenoid drivers are designed to handle multiple relays,. Pwm Relay Driver.
     
    
        From www.485io.com 
                    LD58A08 8ch RS485 Modbus RTU DO/PWM Output Multifunction MOS Driver Pwm Relay Driver  The drv120 device is a pwm current driver for solenoids. The drv120 device is a pwm current driver for solenoids. Our family of solenoid drivers are designed to handle multiple relays, solenoids or valves with a single device. Pwm controlled drivers regulate the effective applied voltage by changing the duty ratio of dc voltage normally at a given frequency. Relay,. Pwm Relay Driver.
     
    
        From www.circuits-diy.com 
                    Low Voltage 12V Relay Driver Using LMC 555 Timer IC Pwm Relay Driver  Our family of solenoid drivers are designed to handle multiple relays, solenoids or valves with a single device. Relay, solenoid driver power distribution switches, load drivers. The drv120 device is a pwm current driver for solenoids. Pwm controlled drivers regulate the effective applied voltage by changing the duty ratio of dc voltage normally at a given frequency. The drv120 device. Pwm Relay Driver.
     
    
        From www.eprojectszone.com 
                    How to control a dc motor with pwm in both directions without H bridge Pwm Relay Driver  Relay, solenoid driver power distribution switches, load drivers. The drv120 device is a pwm current driver for solenoids. Our family of solenoid drivers are designed to handle multiple relays, solenoids or valves with a single device. The drv120 device is a pwm current driver for solenoids. Pwm controlled drivers regulate the effective applied voltage by changing the duty ratio of. Pwm Relay Driver.
     
    
        From itecnotes.com 
                    Electronic How to protect GPIO from back current? Diode? Valuable Pwm Relay Driver  Relay, solenoid driver power distribution switches, load drivers. Pwm controlled drivers regulate the effective applied voltage by changing the duty ratio of dc voltage normally at a given frequency. The drv120 device is a pwm current driver for solenoids. Our family of solenoid drivers are designed to handle multiple relays, solenoids or valves with a single device. The drv120 device. Pwm Relay Driver.
     
    
        From universal-solder.ca 
                    16Channel 12bit PWM/Servo Driver I2C interface PCA9685 Pwm Relay Driver  The drv120 device is a pwm current driver for solenoids. Our family of solenoid drivers are designed to handle multiple relays, solenoids or valves with a single device. The drv120 device is a pwm current driver for solenoids. Pwm controlled drivers regulate the effective applied voltage by changing the duty ratio of dc voltage normally at a given frequency. Relay,. Pwm Relay Driver.
     
    
        From www.walmart.com 
                    PWM Transistor Driver Board, 8 Channel RS485 To PWM Driver Module 1 To Pwm Relay Driver  Relay, solenoid driver power distribution switches, load drivers. The drv120 device is a pwm current driver for solenoids. The drv120 device is a pwm current driver for solenoids. Pwm controlled drivers regulate the effective applied voltage by changing the duty ratio of dc voltage normally at a given frequency. Our family of solenoid drivers are designed to handle multiple relays,. Pwm Relay Driver.
     
    
        From www.littlecraft.com.my 
                    PWM 20A MOS Isolated Relay/ DC SSR Pwm Relay Driver  The drv120 device is a pwm current driver for solenoids. Our family of solenoid drivers are designed to handle multiple relays, solenoids or valves with a single device. The drv120 device is a pwm current driver for solenoids. Pwm controlled drivers regulate the effective applied voltage by changing the duty ratio of dc voltage normally at a given frequency. Relay,. Pwm Relay Driver.
     
    
        From www.openimpulse.com 
                    3 A PWM Driver Module Open ImpulseOpen Impulse Pwm Relay Driver  The drv120 device is a pwm current driver for solenoids. Relay, solenoid driver power distribution switches, load drivers. Our family of solenoid drivers are designed to handle multiple relays, solenoids or valves with a single device. The drv120 device is a pwm current driver for solenoids. Pwm controlled drivers regulate the effective applied voltage by changing the duty ratio of. Pwm Relay Driver.
     
    
        From icschematics.blogspot.com 
                    PWM DC Motor Driver IC schematics Pwm Relay Driver  The drv120 device is a pwm current driver for solenoids. Relay, solenoid driver power distribution switches, load drivers. Our family of solenoid drivers are designed to handle multiple relays, solenoids or valves with a single device. Pwm controlled drivers regulate the effective applied voltage by changing the duty ratio of dc voltage normally at a given frequency. The drv120 device. Pwm Relay Driver.
     
    
        From ardushop.ro 
                    5A PWM Driver Module Pwm Relay Driver  Pwm controlled drivers regulate the effective applied voltage by changing the duty ratio of dc voltage normally at a given frequency. The drv120 device is a pwm current driver for solenoids. The drv120 device is a pwm current driver for solenoids. Our family of solenoid drivers are designed to handle multiple relays, solenoids or valves with a single device. Relay,. Pwm Relay Driver.