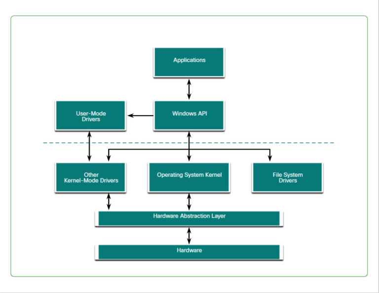
Camera Hardware Abstraction Layer . Contains devices and associated device drivers like cameras, imus,. Android's camera hardware abstraction layer (hal) connects the higher level camera framework apis in android.hardware.camera2 to your underlying camera driver and. Hal is a hardware abstraction layer library that provides a simple unified interface to common functionality. Hal the hardware abstraction layer defines the standard interface that the camera service calls into and that you must implement to have your camera hardware function. One integral component of this integration is the vehicle camera hardware abstraction layer (hal), a vital software.
from www.slideserve.com
Hal the hardware abstraction layer defines the standard interface that the camera service calls into and that you must implement to have your camera hardware function. Contains devices and associated device drivers like cameras, imus,. Android's camera hardware abstraction layer (hal) connects the higher level camera framework apis in android.hardware.camera2 to your underlying camera driver and. Hal is a hardware abstraction layer library that provides a simple unified interface to common functionality. One integral component of this integration is the vehicle camera hardware abstraction layer (hal), a vital software.
PPT Chapter Overview PowerPoint Presentation, free download ID4701673
Camera Hardware Abstraction Layer One integral component of this integration is the vehicle camera hardware abstraction layer (hal), a vital software. One integral component of this integration is the vehicle camera hardware abstraction layer (hal), a vital software. Contains devices and associated device drivers like cameras, imus,. Android's camera hardware abstraction layer (hal) connects the higher level camera framework apis in android.hardware.camera2 to your underlying camera driver and. Hal the hardware abstraction layer defines the standard interface that the camera service calls into and that you must implement to have your camera hardware function. Hal is a hardware abstraction layer library that provides a simple unified interface to common functionality.
From www.researchgate.net
Block diagram of Hardware Abstraction Layer Download Scientific Diagram Camera Hardware Abstraction Layer One integral component of this integration is the vehicle camera hardware abstraction layer (hal), a vital software. Contains devices and associated device drivers like cameras, imus,. Hal is a hardware abstraction layer library that provides a simple unified interface to common functionality. Android's camera hardware abstraction layer (hal) connects the higher level camera framework apis in android.hardware.camera2 to your underlying. Camera Hardware Abstraction Layer.
From www.tes.com
Hardware Abstraction Layer (HAL) Teaching Resources Camera Hardware Abstraction Layer Hal is a hardware abstraction layer library that provides a simple unified interface to common functionality. One integral component of this integration is the vehicle camera hardware abstraction layer (hal), a vital software. Android's camera hardware abstraction layer (hal) connects the higher level camera framework apis in android.hardware.camera2 to your underlying camera driver and. Hal the hardware abstraction layer defines. Camera Hardware Abstraction Layer.
From joitzjgoa.blob.core.windows.net
Fungsi Dari Hardware Abstraction Layer at Louise Callen blog Camera Hardware Abstraction Layer Hal the hardware abstraction layer defines the standard interface that the camera service calls into and that you must implement to have your camera hardware function. Contains devices and associated device drivers like cameras, imus,. Hal is a hardware abstraction layer library that provides a simple unified interface to common functionality. Android's camera hardware abstraction layer (hal) connects the higher. Camera Hardware Abstraction Layer.
From exotfjvmv.blob.core.windows.net
Uses Of Hardware Abstraction Layer at Amanda Scott blog Camera Hardware Abstraction Layer Hal the hardware abstraction layer defines the standard interface that the camera service calls into and that you must implement to have your camera hardware function. Hal is a hardware abstraction layer library that provides a simple unified interface to common functionality. One integral component of this integration is the vehicle camera hardware abstraction layer (hal), a vital software. Android's. Camera Hardware Abstraction Layer.
From sysadmin.co.in
What is a Hardware Abstraction Layer (HAL) and Why is it Important? Camera Hardware Abstraction Layer One integral component of this integration is the vehicle camera hardware abstraction layer (hal), a vital software. Hal the hardware abstraction layer defines the standard interface that the camera service calls into and that you must implement to have your camera hardware function. Contains devices and associated device drivers like cameras, imus,. Android's camera hardware abstraction layer (hal) connects the. Camera Hardware Abstraction Layer.
From www.youtube.com
Creating Hardware Abstraction Layers in LabVIEW YouTube Camera Hardware Abstraction Layer Android's camera hardware abstraction layer (hal) connects the higher level camera framework apis in android.hardware.camera2 to your underlying camera driver and. Hal the hardware abstraction layer defines the standard interface that the camera service calls into and that you must implement to have your camera hardware function. Hal is a hardware abstraction layer library that provides a simple unified interface. Camera Hardware Abstraction Layer.
From joitzjgoa.blob.core.windows.net
Fungsi Dari Hardware Abstraction Layer at Louise Callen blog Camera Hardware Abstraction Layer Hal is a hardware abstraction layer library that provides a simple unified interface to common functionality. Android's camera hardware abstraction layer (hal) connects the higher level camera framework apis in android.hardware.camera2 to your underlying camera driver and. Hal the hardware abstraction layer defines the standard interface that the camera service calls into and that you must implement to have your. Camera Hardware Abstraction Layer.
From programming.vip
Principle and application example of Android HAL hardware abstraction layer Camera Hardware Abstraction Layer Contains devices and associated device drivers like cameras, imus,. Hal the hardware abstraction layer defines the standard interface that the camera service calls into and that you must implement to have your camera hardware function. Hal is a hardware abstraction layer library that provides a simple unified interface to common functionality. One integral component of this integration is the vehicle. Camera Hardware Abstraction Layer.
From openrf.com
Developing a Hardware Abstraction Layer (HAL) for RF front end OpenRF Camera Hardware Abstraction Layer One integral component of this integration is the vehicle camera hardware abstraction layer (hal), a vital software. Hal is a hardware abstraction layer library that provides a simple unified interface to common functionality. Contains devices and associated device drivers like cameras, imus,. Hal the hardware abstraction layer defines the standard interface that the camera service calls into and that you. Camera Hardware Abstraction Layer.
From sysadmin.co.in
What is a Hardware Abstraction Layer (HAL) and Why is it Important? Camera Hardware Abstraction Layer Hal the hardware abstraction layer defines the standard interface that the camera service calls into and that you must implement to have your camera hardware function. One integral component of this integration is the vehicle camera hardware abstraction layer (hal), a vital software. Contains devices and associated device drivers like cameras, imus,. Android's camera hardware abstraction layer (hal) connects the. Camera Hardware Abstraction Layer.
From www.jki.net
Creating a Hardware Abstraction Layer in LabVIEW Camera Hardware Abstraction Layer Android's camera hardware abstraction layer (hal) connects the higher level camera framework apis in android.hardware.camera2 to your underlying camera driver and. Hal the hardware abstraction layer defines the standard interface that the camera service calls into and that you must implement to have your camera hardware function. Contains devices and associated device drivers like cameras, imus,. Hal is a hardware. Camera Hardware Abstraction Layer.
From www.youtube.com
How to Setup a Hardware Abstraction Layer with LabVIEW classes YouTube Camera Hardware Abstraction Layer Contains devices and associated device drivers like cameras, imus,. Hal is a hardware abstraction layer library that provides a simple unified interface to common functionality. Android's camera hardware abstraction layer (hal) connects the higher level camera framework apis in android.hardware.camera2 to your underlying camera driver and. One integral component of this integration is the vehicle camera hardware abstraction layer (hal),. Camera Hardware Abstraction Layer.
From www.slideserve.com
PPT Chapter Overview PowerPoint Presentation, free download ID4701673 Camera Hardware Abstraction Layer Hal is a hardware abstraction layer library that provides a simple unified interface to common functionality. Android's camera hardware abstraction layer (hal) connects the higher level camera framework apis in android.hardware.camera2 to your underlying camera driver and. One integral component of this integration is the vehicle camera hardware abstraction layer (hal), a vital software. Hal the hardware abstraction layer defines. Camera Hardware Abstraction Layer.
From ferrous-systems.com
Testing a Hardware Abstraction Layer (HAL) Ferrous Systems Camera Hardware Abstraction Layer Android's camera hardware abstraction layer (hal) connects the higher level camera framework apis in android.hardware.camera2 to your underlying camera driver and. One integral component of this integration is the vehicle camera hardware abstraction layer (hal), a vital software. Hal the hardware abstraction layer defines the standard interface that the camera service calls into and that you must implement to have. Camera Hardware Abstraction Layer.
From emteria.com
What is the Hardware Abstraction Layer (HAL)? Camera Hardware Abstraction Layer Hal the hardware abstraction layer defines the standard interface that the camera service calls into and that you must implement to have your camera hardware function. Hal is a hardware abstraction layer library that provides a simple unified interface to common functionality. Android's camera hardware abstraction layer (hal) connects the higher level camera framework apis in android.hardware.camera2 to your underlying. Camera Hardware Abstraction Layer.
From www.researchgate.net
Hardware Abstraction Layer Implementation Download Scientific Diagram Camera Hardware Abstraction Layer Android's camera hardware abstraction layer (hal) connects the higher level camera framework apis in android.hardware.camera2 to your underlying camera driver and. Hal the hardware abstraction layer defines the standard interface that the camera service calls into and that you must implement to have your camera hardware function. Contains devices and associated device drivers like cameras, imus,. Hal is a hardware. Camera Hardware Abstraction Layer.
From github.com
GitHub apertusopensourcecinema/nctrl A centrarlized hardware Camera Hardware Abstraction Layer Hal is a hardware abstraction layer library that provides a simple unified interface to common functionality. Android's camera hardware abstraction layer (hal) connects the higher level camera framework apis in android.hardware.camera2 to your underlying camera driver and. One integral component of this integration is the vehicle camera hardware abstraction layer (hal), a vital software. Contains devices and associated device drivers. Camera Hardware Abstraction Layer.
From medium.com
About Android Hardware Abstraction Layer (HAL) by Duggu Medium Camera Hardware Abstraction Layer Contains devices and associated device drivers like cameras, imus,. Hal is a hardware abstraction layer library that provides a simple unified interface to common functionality. One integral component of this integration is the vehicle camera hardware abstraction layer (hal), a vital software. Android's camera hardware abstraction layer (hal) connects the higher level camera framework apis in android.hardware.camera2 to your underlying. Camera Hardware Abstraction Layer.
From www.researchgate.net
Hardware Abstraction Layer Implementation Download Scientific Diagram Camera Hardware Abstraction Layer Contains devices and associated device drivers like cameras, imus,. Hal the hardware abstraction layer defines the standard interface that the camera service calls into and that you must implement to have your camera hardware function. Android's camera hardware abstraction layer (hal) connects the higher level camera framework apis in android.hardware.camera2 to your underlying camera driver and. Hal is a hardware. Camera Hardware Abstraction Layer.
From www.youtube.com
What is a HAL or Hardware Abstraction Layer? YouTube Camera Hardware Abstraction Layer Hal the hardware abstraction layer defines the standard interface that the camera service calls into and that you must implement to have your camera hardware function. Android's camera hardware abstraction layer (hal) connects the higher level camera framework apis in android.hardware.camera2 to your underlying camera driver and. Contains devices and associated device drivers like cameras, imus,. One integral component of. Camera Hardware Abstraction Layer.
From docs.tizen.org
Multimedia Tizen Docs Camera Hardware Abstraction Layer Android's camera hardware abstraction layer (hal) connects the higher level camera framework apis in android.hardware.camera2 to your underlying camera driver and. Contains devices and associated device drivers like cameras, imus,. Hal the hardware abstraction layer defines the standard interface that the camera service calls into and that you must implement to have your camera hardware function. Hal is a hardware. Camera Hardware Abstraction Layer.
From exotfjvmv.blob.core.windows.net
Uses Of Hardware Abstraction Layer at Amanda Scott blog Camera Hardware Abstraction Layer Android's camera hardware abstraction layer (hal) connects the higher level camera framework apis in android.hardware.camera2 to your underlying camera driver and. Hal the hardware abstraction layer defines the standard interface that the camera service calls into and that you must implement to have your camera hardware function. Hal is a hardware abstraction layer library that provides a simple unified interface. Camera Hardware Abstraction Layer.
From cedabbjo.blob.core.windows.net
What Is An Abstraction Layer at Emery Winters blog Camera Hardware Abstraction Layer Android's camera hardware abstraction layer (hal) connects the higher level camera framework apis in android.hardware.camera2 to your underlying camera driver and. Hal the hardware abstraction layer defines the standard interface that the camera service calls into and that you must implement to have your camera hardware function. Hal is a hardware abstraction layer library that provides a simple unified interface. Camera Hardware Abstraction Layer.
From www.rs-online.com
Using a Hardware Abstraction Layer with EVE Camera Hardware Abstraction Layer Hal the hardware abstraction layer defines the standard interface that the camera service calls into and that you must implement to have your camera hardware function. One integral component of this integration is the vehicle camera hardware abstraction layer (hal), a vital software. Contains devices and associated device drivers like cameras, imus,. Android's camera hardware abstraction layer (hal) connects the. Camera Hardware Abstraction Layer.
From www.youtube.com
Infrastructure Middleware (Part 1) the Android Hardware Abstraction Camera Hardware Abstraction Layer Hal the hardware abstraction layer defines the standard interface that the camera service calls into and that you must implement to have your camera hardware function. Android's camera hardware abstraction layer (hal) connects the higher level camera framework apis in android.hardware.camera2 to your underlying camera driver and. Hal is a hardware abstraction layer library that provides a simple unified interface. Camera Hardware Abstraction Layer.
From joitzjgoa.blob.core.windows.net
Fungsi Dari Hardware Abstraction Layer at Louise Callen blog Camera Hardware Abstraction Layer Hal the hardware abstraction layer defines the standard interface that the camera service calls into and that you must implement to have your camera hardware function. One integral component of this integration is the vehicle camera hardware abstraction layer (hal), a vital software. Android's camera hardware abstraction layer (hal) connects the higher level camera framework apis in android.hardware.camera2 to your. Camera Hardware Abstraction Layer.
From embeddedprogrammingworld.blogspot.com
What is the HAL (Hardware Abstraction Layer)? Camera Hardware Abstraction Layer Hal is a hardware abstraction layer library that provides a simple unified interface to common functionality. One integral component of this integration is the vehicle camera hardware abstraction layer (hal), a vital software. Hal the hardware abstraction layer defines the standard interface that the camera service calls into and that you must implement to have your camera hardware function. Android's. Camera Hardware Abstraction Layer.
From www.academia.edu
(PDF) Hardware Abstraction Layer (HAL) Whitepaper Eduardo Jacob Camera Hardware Abstraction Layer Hal is a hardware abstraction layer library that provides a simple unified interface to common functionality. Contains devices and associated device drivers like cameras, imus,. Android's camera hardware abstraction layer (hal) connects the higher level camera framework apis in android.hardware.camera2 to your underlying camera driver and. One integral component of this integration is the vehicle camera hardware abstraction layer (hal),. Camera Hardware Abstraction Layer.
From www.semanticscholar.org
Figure 6 from Modeling of Hardware and Software for specifying Hardware Camera Hardware Abstraction Layer One integral component of this integration is the vehicle camera hardware abstraction layer (hal), a vital software. Android's camera hardware abstraction layer (hal) connects the higher level camera framework apis in android.hardware.camera2 to your underlying camera driver and. Contains devices and associated device drivers like cameras, imus,. Hal is a hardware abstraction layer library that provides a simple unified interface. Camera Hardware Abstraction Layer.
From www.researchgate.net
Block diagram of Hardware Abstraction Layer Download Scientific Diagram Camera Hardware Abstraction Layer Hal is a hardware abstraction layer library that provides a simple unified interface to common functionality. Hal the hardware abstraction layer defines the standard interface that the camera service calls into and that you must implement to have your camera hardware function. Contains devices and associated device drivers like cameras, imus,. Android's camera hardware abstraction layer (hal) connects the higher. Camera Hardware Abstraction Layer.
From www.researchgate.net
Hardware Abstraction Layer API for interfacing a typical... Download Camera Hardware Abstraction Layer Hal the hardware abstraction layer defines the standard interface that the camera service calls into and that you must implement to have your camera hardware function. Android's camera hardware abstraction layer (hal) connects the higher level camera framework apis in android.hardware.camera2 to your underlying camera driver and. Contains devices and associated device drivers like cameras, imus,. One integral component of. Camera Hardware Abstraction Layer.
From loedzsrdq.blob.core.windows.net
Hardware Abstraction Layer Explained at Beata King blog Camera Hardware Abstraction Layer Contains devices and associated device drivers like cameras, imus,. One integral component of this integration is the vehicle camera hardware abstraction layer (hal), a vital software. Hal the hardware abstraction layer defines the standard interface that the camera service calls into and that you must implement to have your camera hardware function. Hal is a hardware abstraction layer library that. Camera Hardware Abstraction Layer.
From emteria.com
What is the Hardware Abstraction Layer (HAL)? Camera Hardware Abstraction Layer Hal the hardware abstraction layer defines the standard interface that the camera service calls into and that you must implement to have your camera hardware function. Contains devices and associated device drivers like cameras, imus,. Android's camera hardware abstraction layer (hal) connects the higher level camera framework apis in android.hardware.camera2 to your underlying camera driver and. One integral component of. Camera Hardware Abstraction Layer.
From medium.com
Android Camera Subsystem — basic image processing steps done at the Camera Hardware Abstraction Layer Android's camera hardware abstraction layer (hal) connects the higher level camera framework apis in android.hardware.camera2 to your underlying camera driver and. Hal is a hardware abstraction layer library that provides a simple unified interface to common functionality. One integral component of this integration is the vehicle camera hardware abstraction layer (hal), a vital software. Hal the hardware abstraction layer defines. Camera Hardware Abstraction Layer.
From www.beningo.com
How to Write Epic Hardware Abstraction Layers (HAL) in C Beningo Camera Hardware Abstraction Layer One integral component of this integration is the vehicle camera hardware abstraction layer (hal), a vital software. Hal is a hardware abstraction layer library that provides a simple unified interface to common functionality. Android's camera hardware abstraction layer (hal) connects the higher level camera framework apis in android.hardware.camera2 to your underlying camera driver and. Hal the hardware abstraction layer defines. Camera Hardware Abstraction Layer.