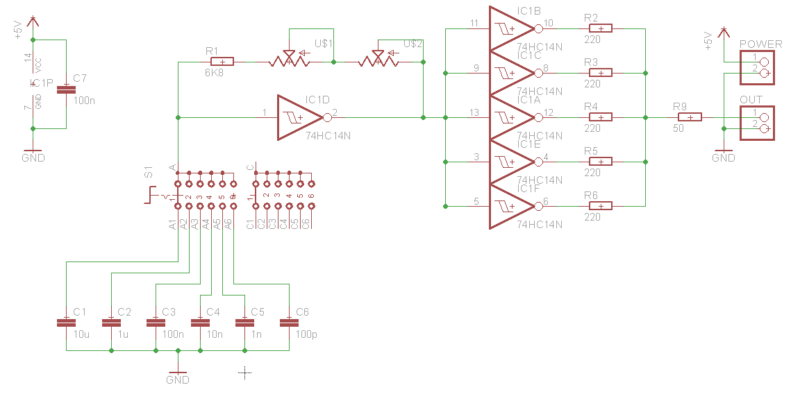
Fast Edge Pulse Generator Circuit . I checked the frequency generators available to me, but the fastest rise time was around 3 ns which would be much too large, so i decided to build a pulse generator. When the instrument can happily measure the transition times of all your usual pulse generators, something out of the ordinary is called for. To make a pulse generator, use a resistor, a capacitor, an and gate and an inverter: Yet another fast edge pulse generator. This simple circuit, using a 74hc14n (six ttl inverters with low slew rate). I will describe a quick circuit for building a fast pulse generator with a tra of 50ps. July 08, 2017, 12:06:34 pm ». 50ps corresponds to a bandwidth of 0.35/50ps =.
from th.bestdealplus.com
When the instrument can happily measure the transition times of all your usual pulse generators, something out of the ordinary is called for. To make a pulse generator, use a resistor, a capacitor, an and gate and an inverter: 50ps corresponds to a bandwidth of 0.35/50ps =. I checked the frequency generators available to me, but the fastest rise time was around 3 ns which would be much too large, so i decided to build a pulse generator. This simple circuit, using a 74hc14n (six ttl inverters with low slew rate). Yet another fast edge pulse generator. July 08, 2017, 12:06:34 pm ». I will describe a quick circuit for building a fast pulse generator with a tra of 50ps.
Fast Edge Pulse Generator 180 Picosecond Rising Edge การวัด
Fast Edge Pulse Generator Circuit I checked the frequency generators available to me, but the fastest rise time was around 3 ns which would be much too large, so i decided to build a pulse generator. 50ps corresponds to a bandwidth of 0.35/50ps =. I will describe a quick circuit for building a fast pulse generator with a tra of 50ps. When the instrument can happily measure the transition times of all your usual pulse generators, something out of the ordinary is called for. To make a pulse generator, use a resistor, a capacitor, an and gate and an inverter: July 08, 2017, 12:06:34 pm ». This simple circuit, using a 74hc14n (six ttl inverters with low slew rate). I checked the frequency generators available to me, but the fastest rise time was around 3 ns which would be much too large, so i decided to build a pulse generator. Yet another fast edge pulse generator.
From www.eevblog.com
Yet another fast edge pulse generator Page 1 Fast Edge Pulse Generator Circuit I checked the frequency generators available to me, but the fastest rise time was around 3 ns which would be much too large, so i decided to build a pulse generator. 50ps corresponds to a bandwidth of 0.35/50ps =. I will describe a quick circuit for building a fast pulse generator with a tra of 50ps. This simple circuit, using. Fast Edge Pulse Generator Circuit.
From www.researchgate.net
Dual edgetriggered static pulsed flipflop (DSPFF) (a) dual pulse Fast Edge Pulse Generator Circuit I will describe a quick circuit for building a fast pulse generator with a tra of 50ps. When the instrument can happily measure the transition times of all your usual pulse generators, something out of the ordinary is called for. 50ps corresponds to a bandwidth of 0.35/50ps =. Yet another fast edge pulse generator. I checked the frequency generators available. Fast Edge Pulse Generator Circuit.
From www.eevblog.com
Yet another fast edge pulse generator Page 9 Fast Edge Pulse Generator Circuit July 08, 2017, 12:06:34 pm ». To make a pulse generator, use a resistor, a capacitor, an and gate and an inverter: When the instrument can happily measure the transition times of all your usual pulse generators, something out of the ordinary is called for. I checked the frequency generators available to me, but the fastest rise time was around. Fast Edge Pulse Generator Circuit.
From cushychicken.github.io
a neat little pulse generator circuit I like Fast Edge Pulse Generator Circuit This simple circuit, using a 74hc14n (six ttl inverters with low slew rate). I checked the frequency generators available to me, but the fastest rise time was around 3 ns which would be much too large, so i decided to build a pulse generator. When the instrument can happily measure the transition times of all your usual pulse generators, something. Fast Edge Pulse Generator Circuit.
From www.radiolocman.com
Pulse generator has low topside aberrations Fast Edge Pulse Generator Circuit To make a pulse generator, use a resistor, a capacitor, an and gate and an inverter: When the instrument can happily measure the transition times of all your usual pulse generators, something out of the ordinary is called for. 50ps corresponds to a bandwidth of 0.35/50ps =. This simple circuit, using a 74hc14n (six ttl inverters with low slew rate).. Fast Edge Pulse Generator Circuit.
From www.youtube.com
How To Make Pulse Generator Using IC555 YouTube Fast Edge Pulse Generator Circuit I checked the frequency generators available to me, but the fastest rise time was around 3 ns which would be much too large, so i decided to build a pulse generator. July 08, 2017, 12:06:34 pm ». I will describe a quick circuit for building a fast pulse generator with a tra of 50ps. Yet another fast edge pulse generator.. Fast Edge Pulse Generator Circuit.
From cushychicken.github.io
a neat little pulse generator circuit I like Fast Edge Pulse Generator Circuit Yet another fast edge pulse generator. July 08, 2017, 12:06:34 pm ». 50ps corresponds to a bandwidth of 0.35/50ps =. This simple circuit, using a 74hc14n (six ttl inverters with low slew rate). When the instrument can happily measure the transition times of all your usual pulse generators, something out of the ordinary is called for. I will describe a. Fast Edge Pulse Generator Circuit.
From th.bestdealplus.com
Fast Edge Pulse Generator 180 Picosecond Rising Edge การวัด Fast Edge Pulse Generator Circuit 50ps corresponds to a bandwidth of 0.35/50ps =. This simple circuit, using a 74hc14n (six ttl inverters with low slew rate). To make a pulse generator, use a resistor, a capacitor, an and gate and an inverter: I will describe a quick circuit for building a fast pulse generator with a tra of 50ps. When the instrument can happily measure. Fast Edge Pulse Generator Circuit.
From hackaday.io
CMOS Short Pulse Generator Details Hackaday.io Fast Edge Pulse Generator Circuit I checked the frequency generators available to me, but the fastest rise time was around 3 ns which would be much too large, so i decided to build a pulse generator. July 08, 2017, 12:06:34 pm ». When the instrument can happily measure the transition times of all your usual pulse generators, something out of the ordinary is called for.. Fast Edge Pulse Generator Circuit.
From arduinobymyself.blogspot.com
ARDUINO By Myself Fast Edge Pulse Generator Gerador de pulsos Fast Edge Pulse Generator Circuit I checked the frequency generators available to me, but the fastest rise time was around 3 ns which would be much too large, so i decided to build a pulse generator. When the instrument can happily measure the transition times of all your usual pulse generators, something out of the ordinary is called for. Yet another fast edge pulse generator.. Fast Edge Pulse Generator Circuit.
From e2e.ti.com
NA555 One shot negative pulse generator using 555 timer Clock Fast Edge Pulse Generator Circuit To make a pulse generator, use a resistor, a capacitor, an and gate and an inverter: This simple circuit, using a 74hc14n (six ttl inverters with low slew rate). 50ps corresponds to a bandwidth of 0.35/50ps =. Yet another fast edge pulse generator. I will describe a quick circuit for building a fast pulse generator with a tra of 50ps.. Fast Edge Pulse Generator Circuit.
From www.pinterest.com
Simple Pulse Generator circuit by IC 555 Timer circuits Pinterest Fast Edge Pulse Generator Circuit I will describe a quick circuit for building a fast pulse generator with a tra of 50ps. This simple circuit, using a 74hc14n (six ttl inverters with low slew rate). 50ps corresponds to a bandwidth of 0.35/50ps =. July 08, 2017, 12:06:34 pm ». Yet another fast edge pulse generator. I checked the frequency generators available to me, but the. Fast Edge Pulse Generator Circuit.
From www.pinterest.com
Coax Tester Fast Edge Pulse Generator (50 Ohm) by LandBoards Fast Edge Pulse Generator Circuit I will describe a quick circuit for building a fast pulse generator with a tra of 50ps. When the instrument can happily measure the transition times of all your usual pulse generators, something out of the ordinary is called for. Yet another fast edge pulse generator. July 08, 2017, 12:06:34 pm ». To make a pulse generator, use a resistor,. Fast Edge Pulse Generator Circuit.
From www.eevblog.com
Yet another fast edge pulse generator Page 22 Fast Edge Pulse Generator Circuit To make a pulse generator, use a resistor, a capacitor, an and gate and an inverter: I will describe a quick circuit for building a fast pulse generator with a tra of 50ps. I checked the frequency generators available to me, but the fastest rise time was around 3 ns which would be much too large, so i decided to. Fast Edge Pulse Generator Circuit.
From www.researchgate.net
Detailed circuit diagram of the programmable pulse width generator with Fast Edge Pulse Generator Circuit When the instrument can happily measure the transition times of all your usual pulse generators, something out of the ordinary is called for. To make a pulse generator, use a resistor, a capacitor, an and gate and an inverter: I will describe a quick circuit for building a fast pulse generator with a tra of 50ps. I checked the frequency. Fast Edge Pulse Generator Circuit.
From www.aliexpress.com
Fast edge pulse generator 180 picosecond rising edge Measurement of Fast Edge Pulse Generator Circuit 50ps corresponds to a bandwidth of 0.35/50ps =. To make a pulse generator, use a resistor, a capacitor, an and gate and an inverter: I checked the frequency generators available to me, but the fastest rise time was around 3 ns which would be much too large, so i decided to build a pulse generator. When the instrument can happily. Fast Edge Pulse Generator Circuit.
From www.aliexpress.com
FastEdgePulseGenerator350PicosecondRisingEdgeMeasurementof Fast Edge Pulse Generator Circuit I will describe a quick circuit for building a fast pulse generator with a tra of 50ps. This simple circuit, using a 74hc14n (six ttl inverters with low slew rate). 50ps corresponds to a bandwidth of 0.35/50ps =. July 08, 2017, 12:06:34 pm ». Yet another fast edge pulse generator. To make a pulse generator, use a resistor, a capacitor,. Fast Edge Pulse Generator Circuit.
From www.tindie.com
Coax Tester Fast Edge Pulse Gen. (50 or 75 Ohm) from land_boards on Fast Edge Pulse Generator Circuit To make a pulse generator, use a resistor, a capacitor, an and gate and an inverter: I checked the frequency generators available to me, but the fastest rise time was around 3 ns which would be much too large, so i decided to build a pulse generator. Yet another fast edge pulse generator. When the instrument can happily measure the. Fast Edge Pulse Generator Circuit.
From www.aliexpress.com
Fastedgepulsegenerator180picosecondrisingedgemeasurement Fast Edge Pulse Generator Circuit July 08, 2017, 12:06:34 pm ». When the instrument can happily measure the transition times of all your usual pulse generators, something out of the ordinary is called for. This simple circuit, using a 74hc14n (six ttl inverters with low slew rate). I checked the frequency generators available to me, but the fastest rise time was around 3 ns which. Fast Edge Pulse Generator Circuit.
From www.eevblog.com
Yet another fast edge pulse generator Page 24 Fast Edge Pulse Generator Circuit This simple circuit, using a 74hc14n (six ttl inverters with low slew rate). When the instrument can happily measure the transition times of all your usual pulse generators, something out of the ordinary is called for. I checked the frequency generators available to me, but the fastest rise time was around 3 ns which would be much too large, so. Fast Edge Pulse Generator Circuit.
From www.eevblog.com
Yet another fast edge pulse generator Page 12 Fast Edge Pulse Generator Circuit To make a pulse generator, use a resistor, a capacitor, an and gate and an inverter: Yet another fast edge pulse generator. July 08, 2017, 12:06:34 pm ». 50ps corresponds to a bandwidth of 0.35/50ps =. I will describe a quick circuit for building a fast pulse generator with a tra of 50ps. When the instrument can happily measure the. Fast Edge Pulse Generator Circuit.
From www.ke5fx.com
A Simple Harmonic Generator for VHFMicrowave Applications Fast Edge Pulse Generator Circuit I checked the frequency generators available to me, but the fastest rise time was around 3 ns which would be much too large, so i decided to build a pulse generator. Yet another fast edge pulse generator. 50ps corresponds to a bandwidth of 0.35/50ps =. This simple circuit, using a 74hc14n (six ttl inverters with low slew rate). I will. Fast Edge Pulse Generator Circuit.
From www.leobodnar.com
Fast risetime pulse generator (BNC) Leo Bodnar Electronics Fast Edge Pulse Generator Circuit July 08, 2017, 12:06:34 pm ». I checked the frequency generators available to me, but the fastest rise time was around 3 ns which would be much too large, so i decided to build a pulse generator. This simple circuit, using a 74hc14n (six ttl inverters with low slew rate). 50ps corresponds to a bandwidth of 0.35/50ps =. Yet another. Fast Edge Pulse Generator Circuit.
From www.eevblog.com
Super simple "fastedge" pulse generator for scopebased basic TDR Page 1 Fast Edge Pulse Generator Circuit This simple circuit, using a 74hc14n (six ttl inverters with low slew rate). To make a pulse generator, use a resistor, a capacitor, an and gate and an inverter: July 08, 2017, 12:06:34 pm ». When the instrument can happily measure the transition times of all your usual pulse generators, something out of the ordinary is called for. 50ps corresponds. Fast Edge Pulse Generator Circuit.
From www.chegg.com
Solved Use any gates to design a pulse generator circuit Fast Edge Pulse Generator Circuit To make a pulse generator, use a resistor, a capacitor, an and gate and an inverter: July 08, 2017, 12:06:34 pm ». 50ps corresponds to a bandwidth of 0.35/50ps =. I will describe a quick circuit for building a fast pulse generator with a tra of 50ps. Yet another fast edge pulse generator. When the instrument can happily measure the. Fast Edge Pulse Generator Circuit.
From guidefixnengceboro.z4.web.core.windows.net
Simple Pulse Generator Circuit Fast Edge Pulse Generator Circuit Yet another fast edge pulse generator. July 08, 2017, 12:06:34 pm ». I will describe a quick circuit for building a fast pulse generator with a tra of 50ps. 50ps corresponds to a bandwidth of 0.35/50ps =. This simple circuit, using a 74hc14n (six ttl inverters with low slew rate). When the instrument can happily measure the transition times of. Fast Edge Pulse Generator Circuit.
From www.mdpi.com
Applied Sciences Free FullText ChargeLine DualFET High Fast Edge Pulse Generator Circuit This simple circuit, using a 74hc14n (six ttl inverters with low slew rate). To make a pulse generator, use a resistor, a capacitor, an and gate and an inverter: July 08, 2017, 12:06:34 pm ». Yet another fast edge pulse generator. 50ps corresponds to a bandwidth of 0.35/50ps =. I will describe a quick circuit for building a fast pulse. Fast Edge Pulse Generator Circuit.
From electronics.stackexchange.com
How to design a adjustable pulse generator? Electrical Engineering Fast Edge Pulse Generator Circuit To make a pulse generator, use a resistor, a capacitor, an and gate and an inverter: 50ps corresponds to a bandwidth of 0.35/50ps =. When the instrument can happily measure the transition times of all your usual pulse generators, something out of the ordinary is called for. July 08, 2017, 12:06:34 pm ». Yet another fast edge pulse generator. I. Fast Edge Pulse Generator Circuit.
From www.eevblog.com
Yet another fast edge pulse generator Page 8 Fast Edge Pulse Generator Circuit When the instrument can happily measure the transition times of all your usual pulse generators, something out of the ordinary is called for. This simple circuit, using a 74hc14n (six ttl inverters with low slew rate). To make a pulse generator, use a resistor, a capacitor, an and gate and an inverter: I will describe a quick circuit for building. Fast Edge Pulse Generator Circuit.
From www.mdpi.com
Energies Free FullText A Compact HighStability Nanosecond Pulse Fast Edge Pulse Generator Circuit July 08, 2017, 12:06:34 pm ». When the instrument can happily measure the transition times of all your usual pulse generators, something out of the ordinary is called for. 50ps corresponds to a bandwidth of 0.35/50ps =. I checked the frequency generators available to me, but the fastest rise time was around 3 ns which would be much too large,. Fast Edge Pulse Generator Circuit.
From th.bestdealplus.com
Fast Edge Pulse Generator 180 Picosecond Rising Edge การวัด Fast Edge Pulse Generator Circuit Yet another fast edge pulse generator. I will describe a quick circuit for building a fast pulse generator with a tra of 50ps. This simple circuit, using a 74hc14n (six ttl inverters with low slew rate). To make a pulse generator, use a resistor, a capacitor, an and gate and an inverter: July 08, 2017, 12:06:34 pm ». When the. Fast Edge Pulse Generator Circuit.
From chinese-electronics-products-tested.blogspot.com
Chinese electronics products tested (159 tests) Fast edge pulse Fast Edge Pulse Generator Circuit 50ps corresponds to a bandwidth of 0.35/50ps =. This simple circuit, using a 74hc14n (six ttl inverters with low slew rate). When the instrument can happily measure the transition times of all your usual pulse generators, something out of the ordinary is called for. To make a pulse generator, use a resistor, a capacitor, an and gate and an inverter:. Fast Edge Pulse Generator Circuit.
From th.bestdealplus.com
Fast Edge Pulse Generator 180 Picosecond Rising Edge การวัด Fast Edge Pulse Generator Circuit Yet another fast edge pulse generator. When the instrument can happily measure the transition times of all your usual pulse generators, something out of the ordinary is called for. I will describe a quick circuit for building a fast pulse generator with a tra of 50ps. 50ps corresponds to a bandwidth of 0.35/50ps =. July 08, 2017, 12:06:34 pm ».. Fast Edge Pulse Generator Circuit.
From www.eevblog.com
Yet another fast edge pulse generator Page 6 Fast Edge Pulse Generator Circuit Yet another fast edge pulse generator. When the instrument can happily measure the transition times of all your usual pulse generators, something out of the ordinary is called for. I will describe a quick circuit for building a fast pulse generator with a tra of 50ps. I checked the frequency generators available to me, but the fastest rise time was. Fast Edge Pulse Generator Circuit.
From ar.inspiredpencil.com
Nanosecond Number Fast Edge Pulse Generator Circuit I checked the frequency generators available to me, but the fastest rise time was around 3 ns which would be much too large, so i decided to build a pulse generator. This simple circuit, using a 74hc14n (six ttl inverters with low slew rate). When the instrument can happily measure the transition times of all your usual pulse generators, something. Fast Edge Pulse Generator Circuit.