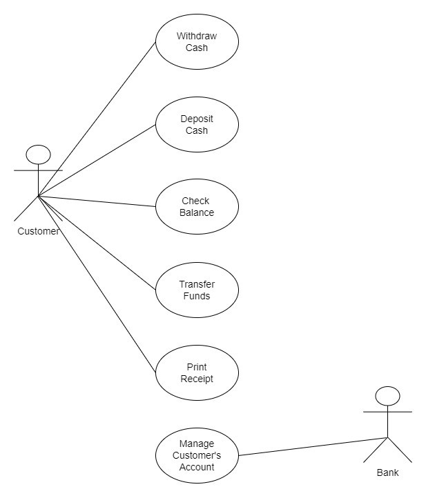
What S The Use Case . What is a use case, and what purpose does it serve? A use case can be written in textual or diagrammatic form, depending on the level of detail and complexity required. In technical terms, a use case is a detailed description that outlines how a user will interact with an it solution to achieve a specific goal. A use case is a concept used in software development, product design, and other fields to describe how a system can be used to. A use case is a methodology used in system analysis to identify, clarify and organize system requirements. The use case is made up of a set of possible sequences of. Mapping these interactions can improve early planning and ensure a smooth development. Use cases are descriptions of the ways users interact with systems to accomplish tasks or reach goals. A use case is a description of how a system interacts with one or more external entities, called actors, to achieve a specific goal.
        	
		 
	 
    
         
         
        from www.pinterest.ca 
     
        
        A use case is a description of how a system interacts with one or more external entities, called actors, to achieve a specific goal. A use case can be written in textual or diagrammatic form, depending on the level of detail and complexity required. A use case is a concept used in software development, product design, and other fields to describe how a system can be used to. Mapping these interactions can improve early planning and ensure a smooth development. What is a use case, and what purpose does it serve? A use case is a methodology used in system analysis to identify, clarify and organize system requirements. In technical terms, a use case is a detailed description that outlines how a user will interact with an it solution to achieve a specific goal. The use case is made up of a set of possible sequences of. Use cases are descriptions of the ways users interact with systems to accomplish tasks or reach goals.
    
    	
		 
	 
    UML Use Case Diagrams. Use case diagrams are usually referred to as behavior diagrams used to 
    What S The Use Case  What is a use case, and what purpose does it serve? In technical terms, a use case is a detailed description that outlines how a user will interact with an it solution to achieve a specific goal. A use case can be written in textual or diagrammatic form, depending on the level of detail and complexity required. A use case is a methodology used in system analysis to identify, clarify and organize system requirements. Use cases are descriptions of the ways users interact with systems to accomplish tasks or reach goals. What is a use case, and what purpose does it serve? Mapping these interactions can improve early planning and ensure a smooth development. A use case is a description of how a system interacts with one or more external entities, called actors, to achieve a specific goal. A use case is a concept used in software development, product design, and other fields to describe how a system can be used to. The use case is made up of a set of possible sequences of.
 
    
         
        From www.lucidchart.com 
                    UML Use Case Diagram Tutorial Lucidchart What S The Use Case  In technical terms, a use case is a detailed description that outlines how a user will interact with an it solution to achieve a specific goal. A use case is a concept used in software development, product design, and other fields to describe how a system can be used to. A use case can be written in textual or diagrammatic. What S The Use Case.
     
    
         
        From www.figma.com 
                    What Is a Use Case? How To Write One, Examples, + Template Figma What S The Use Case  A use case can be written in textual or diagrammatic form, depending on the level of detail and complexity required. Use cases are descriptions of the ways users interact with systems to accomplish tasks or reach goals. A use case is a description of how a system interacts with one or more external entities, called actors, to achieve a specific. What S The Use Case.
     
    
         
        From www.codingninjas.com 
                    What is Use Case Diagram? Coding Ninjas What S The Use Case  Use cases are descriptions of the ways users interact with systems to accomplish tasks or reach goals. A use case can be written in textual or diagrammatic form, depending on the level of detail and complexity required. A use case is a concept used in software development, product design, and other fields to describe how a system can be used. What S The Use Case.
     
    
         
        From design.udlvirtual.edu.pe 
                    What Use Case Diagram Means Design Talk What S The Use Case  What is a use case, and what purpose does it serve? Use cases are descriptions of the ways users interact with systems to accomplish tasks or reach goals. A use case is a concept used in software development, product design, and other fields to describe how a system can be used to. Mapping these interactions can improve early planning and. What S The Use Case.
     
    
         
        From www.aiophotoz.com 
                    What Is Use Case Diagram Uml Use Case Diagram Definition From Images and Photos finder What S The Use Case  A use case is a concept used in software development, product design, and other fields to describe how a system can be used to. In technical terms, a use case is a detailed description that outlines how a user will interact with an it solution to achieve a specific goal. A use case is a description of how a system. What S The Use Case.
     
    
         
        From boardmix.com 
                    8 Use Case Diagram Examples Detailed Explaining & Draw Online for Free What S The Use Case  A use case is a methodology used in system analysis to identify, clarify and organize system requirements. A use case is a description of how a system interacts with one or more external entities, called actors, to achieve a specific goal. Mapping these interactions can improve early planning and ensure a smooth development. What is a use case, and what. What S The Use Case.
     
    
         
        From www.pinterest.ca 
                    UML Use Case Diagrams. Use case diagrams are usually referred to as behavior diagrams used to What S The Use Case  What is a use case, and what purpose does it serve? A use case is a concept used in software development, product design, and other fields to describe how a system can be used to. A use case is a description of how a system interacts with one or more external entities, called actors, to achieve a specific goal. A. What S The Use Case.
     
    
         
        From boardmix.com 
                    8 Use Case Diagram Examples Detailed Explaining & Draw Online for Free What S The Use Case  What is a use case, and what purpose does it serve? A use case can be written in textual or diagrammatic form, depending on the level of detail and complexity required. Use cases are descriptions of the ways users interact with systems to accomplish tasks or reach goals. A use case is a description of how a system interacts with. What S The Use Case.
     
    
         
        From www.lucidchart.com 
                    UML Use Case Diagram Tutorial Lucidchart What S The Use Case  A use case can be written in textual or diagrammatic form, depending on the level of detail and complexity required. A use case is a methodology used in system analysis to identify, clarify and organize system requirements. Use cases are descriptions of the ways users interact with systems to accomplish tasks or reach goals. In technical terms, a use case. What S The Use Case.
     
    
         
        From templatelab.com 
                    40 Use Case Templates & Examples (Word, PDF) ᐅ TemplateLab What S The Use Case  A use case is a concept used in software development, product design, and other fields to describe how a system can be used to. Use cases are descriptions of the ways users interact with systems to accomplish tasks or reach goals. What is a use case, and what purpose does it serve? Mapping these interactions can improve early planning and. What S The Use Case.
     
    
         
        From www.youtube.com 
                    All About Use Case Diagrams What is a Use Case Diagram, Use Case Diagram Tutorial, and More What S The Use Case  In technical terms, a use case is a detailed description that outlines how a user will interact with an it solution to achieve a specific goal. The use case is made up of a set of possible sequences of. What is a use case, and what purpose does it serve? A use case is a concept used in software development,. What S The Use Case.
     
    
         
        From www.artofit.org 
                    Use case diagram tutorial guide with examples Artofit What S The Use Case  A use case can be written in textual or diagrammatic form, depending on the level of detail and complexity required. The use case is made up of a set of possible sequences of. In technical terms, a use case is a detailed description that outlines how a user will interact with an it solution to achieve a specific goal. Use. What S The Use Case.
     
    
         
        From creately.com 
                    Use Case Diagram Tutorial ( Guide with Examples ) Creately Blog What S The Use Case  Use cases are descriptions of the ways users interact with systems to accomplish tasks or reach goals. Mapping these interactions can improve early planning and ensure a smooth development. The use case is made up of a set of possible sequences of. A use case is a concept used in software development, product design, and other fields to describe how. What S The Use Case.
     
    
         
        From boardmix.com 
                    8 Use Case Diagram Examples Detailed Explaining & Draw Online for Free What S The Use Case  What is a use case, and what purpose does it serve? A use case is a concept used in software development, product design, and other fields to describe how a system can be used to. Use cases are descriptions of the ways users interact with systems to accomplish tasks or reach goals. A use case is a description of how. What S The Use Case.
     
    
         
        From info.techwallp.xyz 
                    Business Use Case Example Management And Leadership What S The Use Case  A use case is a description of how a system interacts with one or more external entities, called actors, to achieve a specific goal. A use case is a methodology used in system analysis to identify, clarify and organize system requirements. Use cases are descriptions of the ways users interact with systems to accomplish tasks or reach goals. A use. What S The Use Case.
     
    
         
        From hagyuey.blogspot.com 
                    Example Of Use Case Diagram What S The Use Case  Mapping these interactions can improve early planning and ensure a smooth development. A use case is a description of how a system interacts with one or more external entities, called actors, to achieve a specific goal. A use case can be written in textual or diagrammatic form, depending on the level of detail and complexity required. The use case is. What S The Use Case.
     
    
         
        From www.wrike.com 
                    What Is a Use Case & How To Write One Wrike What S The Use Case  The use case is made up of a set of possible sequences of. In technical terms, a use case is a detailed description that outlines how a user will interact with an it solution to achieve a specific goal. A use case is a concept used in software development, product design, and other fields to describe how a system can. What S The Use Case.
     
    
         
        From www.aiophotoz.com 
                    What Is An Use Case Diagram Smartpedia T2informatik Images and Photos finder What S The Use Case  The use case is made up of a set of possible sequences of. A use case is a methodology used in system analysis to identify, clarify and organize system requirements. A use case is a description of how a system interacts with one or more external entities, called actors, to achieve a specific goal. A use case is a concept. What S The Use Case.
     
    
         
        From www.tpsearchtool.com 
                    Exploring The Use Case Diagram Images What S The Use Case  A use case is a description of how a system interacts with one or more external entities, called actors, to achieve a specific goal. A use case is a concept used in software development, product design, and other fields to describe how a system can be used to. Mapping these interactions can improve early planning and ensure a smooth development.. What S The Use Case.
     
    
         
        From shauntearlinghause0196207.blogspot.com 
                    What Are The Uses Of Use Case Diagrams Shaunte Arlinghaus What S The Use Case  In technical terms, a use case is a detailed description that outlines how a user will interact with an it solution to achieve a specific goal. Mapping these interactions can improve early planning and ensure a smooth development. What is a use case, and what purpose does it serve? A use case is a description of how a system interacts. What S The Use Case.
     
    
         
        From portal.perueduca.edu.pe 
                    What Is Use Case Diagram Explain With Example Printable Templates Protal What S The Use Case  A use case can be written in textual or diagrammatic form, depending on the level of detail and complexity required. In technical terms, a use case is a detailed description that outlines how a user will interact with an it solution to achieve a specific goal. A use case is a description of how a system interacts with one or. What S The Use Case.
     
    
         
        From templatelab.com 
                    40 Use Case Templates & Examples (Word, PDF) ᐅ TemplateLab What S The Use Case  A use case can be written in textual or diagrammatic form, depending on the level of detail and complexity required. A use case is a concept used in software development, product design, and other fields to describe how a system can be used to. The use case is made up of a set of possible sequences of. What is a. What S The Use Case.
     
    
         
        From learn-informationsystem.blogspot.com 
                    What's Use Cases Diagram? Learn Information System What S The Use Case  A use case can be written in textual or diagrammatic form, depending on the level of detail and complexity required. A use case is a concept used in software development, product design, and other fields to describe how a system can be used to. A use case is a description of how a system interacts with one or more external. What S The Use Case.
     
    
         
        From www.pacestar.com 
                    Use case diagram examples. What is a use case diagram and how does it work? Use case diagram What S The Use Case  A use case is a concept used in software development, product design, and other fields to describe how a system can be used to. Mapping these interactions can improve early planning and ensure a smooth development. A use case is a description of how a system interacts with one or more external entities, called actors, to achieve a specific goal.. What S The Use Case.
     
    
         
        From www.template.net 
                    Use Case What Is a Use Case? Definition, Types, Uses What S The Use Case  A use case is a methodology used in system analysis to identify, clarify and organize system requirements. What is a use case, and what purpose does it serve? The use case is made up of a set of possible sequences of. In technical terms, a use case is a detailed description that outlines how a user will interact with an. What S The Use Case.
     
    
         
        From templatelab.com 
                    40 Use Case Templates & Examples (Word, PDF) ᐅ TemplateLab What S The Use Case  A use case is a description of how a system interacts with one or more external entities, called actors, to achieve a specific goal. What is a use case, and what purpose does it serve? In technical terms, a use case is a detailed description that outlines how a user will interact with an it solution to achieve a specific. What S The Use Case.
     
    
         
        From www.codingninjas.com 
                    What is Use Case Diagram? Coding Ninjas What S The Use Case  The use case is made up of a set of possible sequences of. Mapping these interactions can improve early planning and ensure a smooth development. A use case is a concept used in software development, product design, and other fields to describe how a system can be used to. Use cases are descriptions of the ways users interact with systems. What S The Use Case.
     
    
         
        From www.businessanalystlearnings.com 
                    Use Case Diagram The Basics — Business Analyst Learnings What S The Use Case  Use cases are descriptions of the ways users interact with systems to accomplish tasks or reach goals. The use case is made up of a set of possible sequences of. What is a use case, and what purpose does it serve? Mapping these interactions can improve early planning and ensure a smooth development. A use case is a description of. What S The Use Case.
     
    
         
        From chrisbell.com 
                    Use Case Glossary and Model Chris Bell What S The Use Case  What is a use case, and what purpose does it serve? A use case can be written in textual or diagrammatic form, depending on the level of detail and complexity required. Use cases are descriptions of the ways users interact with systems to accomplish tasks or reach goals. A use case is a concept used in software development, product design,. What S The Use Case.
     
    
         
        From design.udlvirtual.edu.pe 
                    What Is Use Case Diagram In Uml Design Talk What S The Use Case  A use case can be written in textual or diagrammatic form, depending on the level of detail and complexity required. What is a use case, and what purpose does it serve? A use case is a concept used in software development, product design, and other fields to describe how a system can be used to. Use cases are descriptions of. What S The Use Case.
     
    
         
        From www.lucidchart.com 
                    UML Use Case Diagram Tutorial Lucidchart What S The Use Case  Mapping these interactions can improve early planning and ensure a smooth development. What is a use case, and what purpose does it serve? A use case is a methodology used in system analysis to identify, clarify and organize system requirements. Use cases are descriptions of the ways users interact with systems to accomplish tasks or reach goals. In technical terms,. What S The Use Case.
     
    
         
        From www.smartdraw.com 
                    Use Case Diagrams Use Case Diagrams Online, Examples, and Tools What S The Use Case  A use case is a concept used in software development, product design, and other fields to describe how a system can be used to. In technical terms, a use case is a detailed description that outlines how a user will interact with an it solution to achieve a specific goal. A use case is a methodology used in system analysis. What S The Use Case.
     
    
         
        From www.youtube.com 
                    Example of Use Case Diagrams YouTube What S The Use Case  A use case is a description of how a system interacts with one or more external entities, called actors, to achieve a specific goal. A use case is a methodology used in system analysis to identify, clarify and organize system requirements. The use case is made up of a set of possible sequences of. Use cases are descriptions of the. What S The Use Case.
     
    
         
        From boardmix.com 
                    Use Case Diagram What S The Use Case  In technical terms, a use case is a detailed description that outlines how a user will interact with an it solution to achieve a specific goal. What is a use case, and what purpose does it serve? A use case is a concept used in software development, product design, and other fields to describe how a system can be used. What S The Use Case.
     
    
         
        From www.buzzanalysis.com 
                    [Use Case] What?, Why? & How? All You Need To Know BuzzAnalysis What S The Use Case  The use case is made up of a set of possible sequences of. A use case is a description of how a system interacts with one or more external entities, called actors, to achieve a specific goal. What is a use case, and what purpose does it serve? Use cases are descriptions of the ways users interact with systems to. What S The Use Case.