Analog Isolator Use . Learn what an analog optocoupler is and how to use it for signal isolation in various applications. Keep reading to learn everything you need to know about analog isolators. Unfortunately, things quickly get more complex and expensive. Isolation amplifiers integrate the necessary conversion circuitry to allow an analogue signal to be input to the emitter. A signal isolator is an electronic device used to separate or isolate one electrical signal from another in a control system. Optocouplers, transformers or dedicated digital isolator chips are readily available, easy to use and generally low in cost. Some isolation amplifiers use an internal transformer to ensure analog isolation. See a simple test setup and. Signal isolators provide electrical (galvanic) separation between input and. For part 4, we will be providing an overview of analog isolators, how they work, and when to use them.
from th.aliexpress.com
See a simple test setup and. Signal isolators provide electrical (galvanic) separation between input and. Some isolation amplifiers use an internal transformer to ensure analog isolation. Keep reading to learn everything you need to know about analog isolators. Isolation amplifiers integrate the necessary conversion circuitry to allow an analogue signal to be input to the emitter. Learn what an analog optocoupler is and how to use it for signal isolation in various applications. A signal isolator is an electronic device used to separate or isolate one electrical signal from another in a control system. Unfortunately, things quickly get more complex and expensive. For part 4, we will be providing an overview of analog isolators, how they work, and when to use them. Optocouplers, transformers or dedicated digital isolator chips are readily available, easy to use and generally low in cost.
Pt1000420mA2In2OutAnalogIsolator.jpg
Analog Isolator Use Learn what an analog optocoupler is and how to use it for signal isolation in various applications. A signal isolator is an electronic device used to separate or isolate one electrical signal from another in a control system. For part 4, we will be providing an overview of analog isolators, how they work, and when to use them. Unfortunately, things quickly get more complex and expensive. Optocouplers, transformers or dedicated digital isolator chips are readily available, easy to use and generally low in cost. Some isolation amplifiers use an internal transformer to ensure analog isolation. Learn what an analog optocoupler is and how to use it for signal isolation in various applications. See a simple test setup and. Isolation amplifiers integrate the necessary conversion circuitry to allow an analogue signal to be input to the emitter. Signal isolators provide electrical (galvanic) separation between input and. Keep reading to learn everything you need to know about analog isolators.
From th.aliexpress.com
Pt1000420mA2In2OutAnalogIsolator.jpg Analog Isolator Use Learn what an analog optocoupler is and how to use it for signal isolation in various applications. Signal isolators provide electrical (galvanic) separation between input and. Optocouplers, transformers or dedicated digital isolator chips are readily available, easy to use and generally low in cost. Unfortunately, things quickly get more complex and expensive. A signal isolator is an electronic device used. Analog Isolator Use.
From www.mouser.mx
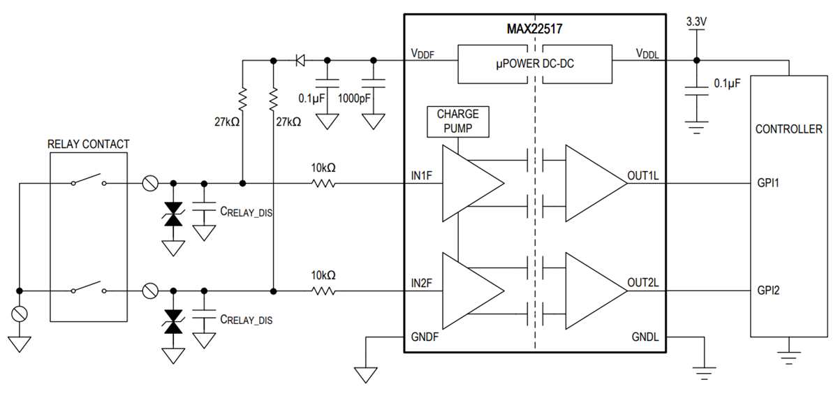
MAX22517 DualChannel Digital Galvanic Isolators Analog Devices Analog Isolator Use For part 4, we will be providing an overview of analog isolators, how they work, and when to use them. See a simple test setup and. Optocouplers, transformers or dedicated digital isolator chips are readily available, easy to use and generally low in cost. Signal isolators provide electrical (galvanic) separation between input and. Unfortunately, things quickly get more complex and. Analog Isolator Use.
From mikroelectron.com
HCNR201 high linearity analog optocoupler isolator Mikroelectron Analog Isolator Use Some isolation amplifiers use an internal transformer to ensure analog isolation. Learn what an analog optocoupler is and how to use it for signal isolation in various applications. For part 4, we will be providing an overview of analog isolators, how they work, and when to use them. Optocouplers, transformers or dedicated digital isolator chips are readily available, easy to. Analog Isolator Use.
From www.automation24.com
Passive analog isolator Weidmüller MCZ CCC 020mA/020… Automation24 Analog Isolator Use Some isolation amplifiers use an internal transformer to ensure analog isolation. Isolation amplifiers integrate the necessary conversion circuitry to allow an analogue signal to be input to the emitter. See a simple test setup and. Learn what an analog optocoupler is and how to use it for signal isolation in various applications. For part 4, we will be providing an. Analog Isolator Use.
From www.jsacrel.net
1 in 2 Out Analog Signal Current Isolator BMDI/II on sales Quality 1 Analog Isolator Use Some isolation amplifiers use an internal transformer to ensure analog isolation. A signal isolator is an electronic device used to separate or isolate one electrical signal from another in a control system. Unfortunately, things quickly get more complex and expensive. Keep reading to learn everything you need to know about analog isolators. See a simple test setup and. Isolation amplifiers. Analog Isolator Use.
From www.arrow.com
Analog Isolation Techniques for Circuit Protection Analog Isolator Use See a simple test setup and. A signal isolator is an electronic device used to separate or isolate one electrical signal from another in a control system. For part 4, we will be providing an overview of analog isolators, how they work, and when to use them. Unfortunately, things quickly get more complex and expensive. Some isolation amplifiers use an. Analog Isolator Use.
From www.acrel.uk
Current analog signal isolator Buy analog signal isolator, current Analog Isolator Use See a simple test setup and. Some isolation amplifiers use an internal transformer to ensure analog isolation. Signal isolators provide electrical (galvanic) separation between input and. Unfortunately, things quickly get more complex and expensive. Optocouplers, transformers or dedicated digital isolator chips are readily available, easy to use and generally low in cost. Keep reading to learn everything you need to. Analog Isolator Use.
From huadian.en.made-in-china.com
Analog Signal Isolator 1 in 1 out 010V Passive Signal Converter Analog Isolator Use Isolation amplifiers integrate the necessary conversion circuitry to allow an analogue signal to be input to the emitter. A signal isolator is an electronic device used to separate or isolate one electrical signal from another in a control system. For part 4, we will be providing an overview of analog isolators, how they work, and when to use them. Unfortunately,. Analog Isolator Use.
From core-electronics.com.au
Gravity Analog Signal Isolator Buy in Australia DFR0504 DFRobot Analog Isolator Use Signal isolators provide electrical (galvanic) separation between input and. See a simple test setup and. Keep reading to learn everything you need to know about analog isolators. Unfortunately, things quickly get more complex and expensive. Optocouplers, transformers or dedicated digital isolator chips are readily available, easy to use and generally low in cost. Isolation amplifiers integrate the necessary conversion circuitry. Analog Isolator Use.
From www.directindustry.com
Analog isolatorconverter ATPR ADTEK Electronics Co., Ltd 420 Analog Isolator Use Learn what an analog optocoupler is and how to use it for signal isolation in various applications. For part 4, we will be providing an overview of analog isolators, how they work, and when to use them. Keep reading to learn everything you need to know about analog isolators. Isolation amplifiers integrate the necessary conversion circuitry to allow an analogue. Analog Isolator Use.
From e-maxinstruments.com
Analog Isolator EMAX Instruments Analog Isolator Use For part 4, we will be providing an overview of analog isolators, how they work, and when to use them. Some isolation amplifiers use an internal transformer to ensure analog isolation. See a simple test setup and. Isolation amplifiers integrate the necessary conversion circuitry to allow an analogue signal to be input to the emitter. Unfortunately, things quickly get more. Analog Isolator Use.
From www.acrel.us
Experienced supplier of BM Series Analog Signal Isolator Analog Isolator Use See a simple test setup and. Signal isolators provide electrical (galvanic) separation between input and. Isolation amplifiers integrate the necessary conversion circuitry to allow an analogue signal to be input to the emitter. A signal isolator is an electronic device used to separate or isolate one electrical signal from another in a control system. Keep reading to learn everything you. Analog Isolator Use.
From www.circuits-diy.com
MOC5010 Linear Opto Isolator Circuit Analog Isolator Use See a simple test setup and. Signal isolators provide electrical (galvanic) separation between input and. Optocouplers, transformers or dedicated digital isolator chips are readily available, easy to use and generally low in cost. Some isolation amplifiers use an internal transformer to ensure analog isolation. Unfortunately, things quickly get more complex and expensive. Keep reading to learn everything you need to. Analog Isolator Use.
From studylib.net
Analog Optical Isolators VACTROLS® Analog Isolator Use For part 4, we will be providing an overview of analog isolators, how they work, and when to use them. A signal isolator is an electronic device used to separate or isolate one electrical signal from another in a control system. Optocouplers, transformers or dedicated digital isolator chips are readily available, easy to use and generally low in cost. Some. Analog Isolator Use.
From www.indiamart.com
Analog Signal Isolator at best price in Chennai by Sertel Electronics Analog Isolator Use Isolation amplifiers integrate the necessary conversion circuitry to allow an analogue signal to be input to the emitter. Some isolation amplifiers use an internal transformer to ensure analog isolation. Keep reading to learn everything you need to know about analog isolators. A signal isolator is an electronic device used to separate or isolate one electrical signal from another in a. Analog Isolator Use.
From eu.mouser.com
ADuM3151 SPIsolator™ Digital Isolators ADI Mouser Analog Isolator Use Unfortunately, things quickly get more complex and expensive. For part 4, we will be providing an overview of analog isolators, how they work, and when to use them. A signal isolator is an electronic device used to separate or isolate one electrical signal from another in a control system. See a simple test setup and. Isolation amplifiers integrate the necessary. Analog Isolator Use.
From electronics.stackexchange.com
Analog isolator to Differential Amp to Differential ADC Electrical Analog Isolator Use Signal isolators provide electrical (galvanic) separation between input and. See a simple test setup and. A signal isolator is an electronic device used to separate or isolate one electrical signal from another in a control system. Optocouplers, transformers or dedicated digital isolator chips are readily available, easy to use and generally low in cost. Learn what an analog optocoupler is. Analog Isolator Use.
From www.botnroll.com
Analog Signal Isolator Analog Isolator Use For part 4, we will be providing an overview of analog isolators, how they work, and when to use them. A signal isolator is an electronic device used to separate or isolate one electrical signal from another in a control system. Signal isolators provide electrical (galvanic) separation between input and. Learn what an analog optocoupler is and how to use. Analog Isolator Use.
From www.autobotic.com.my
Gravity Analog Signal Isolator Analog Isolator Use Some isolation amplifiers use an internal transformer to ensure analog isolation. Isolation amplifiers integrate the necessary conversion circuitry to allow an analogue signal to be input to the emitter. A signal isolator is an electronic device used to separate or isolate one electrical signal from another in a control system. Optocouplers, transformers or dedicated digital isolator chips are readily available,. Analog Isolator Use.
From circuitcellar.com
Analog Isolators Circuit Cellar Analog Isolator Use Learn what an analog optocoupler is and how to use it for signal isolation in various applications. Keep reading to learn everything you need to know about analog isolators. Isolation amplifiers integrate the necessary conversion circuitry to allow an analogue signal to be input to the emitter. Optocouplers, transformers or dedicated digital isolator chips are readily available, easy to use. Analog Isolator Use.
From acrel-power.com
Analog Signal Isolator Electricity Sensor Supplier Acrel Analog Isolator Use Unfortunately, things quickly get more complex and expensive. Isolation amplifiers integrate the necessary conversion circuitry to allow an analogue signal to be input to the emitter. Optocouplers, transformers or dedicated digital isolator chips are readily available, easy to use and generally low in cost. Some isolation amplifiers use an internal transformer to ensure analog isolation. A signal isolator is an. Analog Isolator Use.
From circuitcellar.com
Analog Isolators Circuit Cellar Analog Isolator Use Optocouplers, transformers or dedicated digital isolator chips are readily available, easy to use and generally low in cost. Keep reading to learn everything you need to know about analog isolators. A signal isolator is an electronic device used to separate or isolate one electrical signal from another in a control system. Unfortunately, things quickly get more complex and expensive. Signal. Analog Isolator Use.
From sunyuan.en.made-in-china.com
Analog Voltage Signal to Two Wire 420mA Current Signal Analog Isolator Analog Isolator Use Learn what an analog optocoupler is and how to use it for signal isolation in various applications. Optocouplers, transformers or dedicated digital isolator chips are readily available, easy to use and generally low in cost. Isolation amplifiers integrate the necessary conversion circuitry to allow an analogue signal to be input to the emitter. Unfortunately, things quickly get more complex and. Analog Isolator Use.
From instrumentationtools.com
Use of Isolators and Barriers in Electrical Panel PLC Tutorials Analog Isolator Use For part 4, we will be providing an overview of analog isolators, how they work, and when to use them. Keep reading to learn everything you need to know about analog isolators. See a simple test setup and. A signal isolator is an electronic device used to separate or isolate one electrical signal from another in a control system. Learn. Analog Isolator Use.
From www.eng-tips.com
Circuit design analog isolator Student Engineer General Discussion Analog Isolator Use Signal isolators provide electrical (galvanic) separation between input and. Optocouplers, transformers or dedicated digital isolator chips are readily available, easy to use and generally low in cost. See a simple test setup and. Learn what an analog optocoupler is and how to use it for signal isolation in various applications. Isolation amplifiers integrate the necessary conversion circuitry to allow an. Analog Isolator Use.
From acrelelectric.en.made-in-china.com
Acrel DC 420mA Input 420mA Output Analog Signal Isolator Converter Analog Isolator Use Signal isolators provide electrical (galvanic) separation between input and. See a simple test setup and. For part 4, we will be providing an overview of analog isolators, how they work, and when to use them. Isolation amplifiers integrate the necessary conversion circuitry to allow an analogue signal to be input to the emitter. Keep reading to learn everything you need. Analog Isolator Use.
From ahqidian.en.made-in-china.com
Gln Analog Signal to Digital 420mA Signal Isolator Converter Rtd Analog Isolator Use Isolation amplifiers integrate the necessary conversion circuitry to allow an analogue signal to be input to the emitter. Keep reading to learn everything you need to know about analog isolators. Optocouplers, transformers or dedicated digital isolator chips are readily available, easy to use and generally low in cost. Unfortunately, things quickly get more complex and expensive. Learn what an analog. Analog Isolator Use.
From blackerton-ecocentre.com
Gravity Analog Signal Isolator Zubehör Elektronik Analog Isolator Use Optocouplers, transformers or dedicated digital isolator chips are readily available, easy to use and generally low in cost. Isolation amplifiers integrate the necessary conversion circuitry to allow an analogue signal to be input to the emitter. Unfortunately, things quickly get more complex and expensive. For part 4, we will be providing an overview of analog isolators, how they work, and. Analog Isolator Use.
From www.powersystemsdesign.com
Analog Devices Introduces Digital Isolator with Integrated Transformer Analog Isolator Use For part 4, we will be providing an overview of analog isolators, how they work, and when to use them. Keep reading to learn everything you need to know about analog isolators. See a simple test setup and. Optocouplers, transformers or dedicated digital isolator chips are readily available, easy to use and generally low in cost. Learn what an analog. Analog Isolator Use.
From www.analog.com
PLC DCS Analog Input Module Design Breaks Barriers in Channelto Analog Isolator Use Optocouplers, transformers or dedicated digital isolator chips are readily available, easy to use and generally low in cost. A signal isolator is an electronic device used to separate or isolate one electrical signal from another in a control system. See a simple test setup and. Isolation amplifiers integrate the necessary conversion circuitry to allow an analogue signal to be input. Analog Isolator Use.
From circuitcellar.com
Analog Isolators Circuit Cellar Analog Isolator Use Signal isolators provide electrical (galvanic) separation between input and. Optocouplers, transformers or dedicated digital isolator chips are readily available, easy to use and generally low in cost. For part 4, we will be providing an overview of analog isolators, how they work, and when to use them. Isolation amplifiers integrate the necessary conversion circuitry to allow an analogue signal to. Analog Isolator Use.
From caputron.com
Analog Stimulus Isolator High Current Caputron Analog Isolator Use Some isolation amplifiers use an internal transformer to ensure analog isolation. See a simple test setup and. Keep reading to learn everything you need to know about analog isolators. Unfortunately, things quickly get more complex and expensive. For part 4, we will be providing an overview of analog isolators, how they work, and when to use them. Signal isolators provide. Analog Isolator Use.
From www.acrel.us
Experienced supplier of BM Series Analog Signal Isolator Analog Isolator Use For part 4, we will be providing an overview of analog isolators, how they work, and when to use them. A signal isolator is an electronic device used to separate or isolate one electrical signal from another in a control system. Isolation amplifiers integrate the necessary conversion circuitry to allow an analogue signal to be input to the emitter. Signal. Analog Isolator Use.
From emcgear.com
Analog galvanic isolator DC to 1 MHz / High precision / 4,2kV isolation Analog Isolator Use Unfortunately, things quickly get more complex and expensive. Isolation amplifiers integrate the necessary conversion circuitry to allow an analogue signal to be input to the emitter. Learn what an analog optocoupler is and how to use it for signal isolation in various applications. For part 4, we will be providing an overview of analog isolators, how they work, and when. Analog Isolator Use.
From www.getuscart.com
GetUSCart Analog Signal Isolator Transmitter Splitter,DC24V Current Analog Isolator Use For part 4, we will be providing an overview of analog isolators, how they work, and when to use them. Learn what an analog optocoupler is and how to use it for signal isolation in various applications. Some isolation amplifiers use an internal transformer to ensure analog isolation. Keep reading to learn everything you need to know about analog isolators.. Analog Isolator Use.