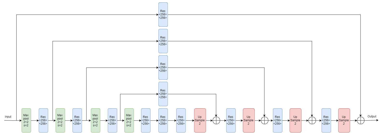
Stacked Hourglass Explained . we introduce a novel ‘stacked hourglass’ network design capturing and consolidating information across all scales. They are based on the. Features are processed across all scales. in this work we continue in the same direction and introduce a novel ‘stacked hourglass’ network design for predicting. a novel convolutional network architecture for predicting human pose from images. we demonstrate the effectiveness of a stacked hourglass network for producing human pose. stacked hourglass networks are a type of convolutional neural network for pose estimation. with a deep neural network, the computer can learn a generalized pattern of human poses, and predict joints location.
from www.researchgate.net
a novel convolutional network architecture for predicting human pose from images. stacked hourglass networks are a type of convolutional neural network for pose estimation. They are based on the. with a deep neural network, the computer can learn a generalized pattern of human poses, and predict joints location. we demonstrate the effectiveness of a stacked hourglass network for producing human pose. Features are processed across all scales. we introduce a novel ‘stacked hourglass’ network design capturing and consolidating information across all scales. in this work we continue in the same direction and introduce a novel ‘stacked hourglass’ network design for predicting.
Improving Human Pose Estimation Based on Stacked Hourglass Network
Stacked Hourglass Explained with a deep neural network, the computer can learn a generalized pattern of human poses, and predict joints location. a novel convolutional network architecture for predicting human pose from images. we introduce a novel ‘stacked hourglass’ network design capturing and consolidating information across all scales. with a deep neural network, the computer can learn a generalized pattern of human poses, and predict joints location. They are based on the. Features are processed across all scales. in this work we continue in the same direction and introduce a novel ‘stacked hourglass’ network design for predicting. we demonstrate the effectiveness of a stacked hourglass network for producing human pose. stacked hourglass networks are a type of convolutional neural network for pose estimation.
From github.com
GitHub shshin1210/Stacked_Hourglass About Stacked Hourglass Network Stacked Hourglass Explained in this work we continue in the same direction and introduce a novel ‘stacked hourglass’ network design for predicting. we demonstrate the effectiveness of a stacked hourglass network for producing human pose. stacked hourglass networks are a type of convolutional neural network for pose estimation. we introduce a novel ‘stacked hourglass’ network design capturing and consolidating. Stacked Hourglass Explained.
From www.youtube.com
Stacked Hourglass Networks Lecture 31 (Part 3) Applied Deep Stacked Hourglass Explained a novel convolutional network architecture for predicting human pose from images. stacked hourglass networks are a type of convolutional neural network for pose estimation. with a deep neural network, the computer can learn a generalized pattern of human poses, and predict joints location. They are based on the. we demonstrate the effectiveness of a stacked hourglass. Stacked Hourglass Explained.
From www.researchgate.net
The structure of improved stacked hourglass net Download Scientific Stacked Hourglass Explained They are based on the. in this work we continue in the same direction and introduce a novel ‘stacked hourglass’ network design for predicting. we introduce a novel ‘stacked hourglass’ network design capturing and consolidating information across all scales. stacked hourglass networks are a type of convolutional neural network for pose estimation. we demonstrate the effectiveness. Stacked Hourglass Explained.
From zhuanlan.zhihu.com
Stacked Hourglass Networks简析 知乎 Stacked Hourglass Explained a novel convolutional network architecture for predicting human pose from images. stacked hourglass networks are a type of convolutional neural network for pose estimation. in this work we continue in the same direction and introduce a novel ‘stacked hourglass’ network design for predicting. we introduce a novel ‘stacked hourglass’ network design capturing and consolidating information across. Stacked Hourglass Explained.
From www.semanticscholar.org
Stacked Hourglass Networks for Human Pose Estimation Semantic Scholar Stacked Hourglass Explained a novel convolutional network architecture for predicting human pose from images. stacked hourglass networks are a type of convolutional neural network for pose estimation. in this work we continue in the same direction and introduce a novel ‘stacked hourglass’ network design for predicting. we demonstrate the effectiveness of a stacked hourglass network for producing human pose.. Stacked Hourglass Explained.
From github.com
GitHub 500swapnil/stackedhourglass A Tensorflow implementation of Stacked Hourglass Explained They are based on the. Features are processed across all scales. in this work we continue in the same direction and introduce a novel ‘stacked hourglass’ network design for predicting. stacked hourglass networks are a type of convolutional neural network for pose estimation. with a deep neural network, the computer can learn a generalized pattern of human. Stacked Hourglass Explained.
From github.com
GitHub hannahcy/stackedhourglass Stacked Hourglass Explained stacked hourglass networks are a type of convolutional neural network for pose estimation. a novel convolutional network architecture for predicting human pose from images. They are based on the. we demonstrate the effectiveness of a stacked hourglass network for producing human pose. we introduce a novel ‘stacked hourglass’ network design capturing and consolidating information across all. Stacked Hourglass Explained.
From ietresearch.onlinelibrary.wiley.com
Efficient ear alignment using a two‐stack hourglass network Hrovatič Stacked Hourglass Explained stacked hourglass networks are a type of convolutional neural network for pose estimation. we demonstrate the effectiveness of a stacked hourglass network for producing human pose. Features are processed across all scales. with a deep neural network, the computer can learn a generalized pattern of human poses, and predict joints location. They are based on the. . Stacked Hourglass Explained.
From www.slideserve.com
PPT Watching the Waist of the Protocol Hourglass PowerPoint Stacked Hourglass Explained we demonstrate the effectiveness of a stacked hourglass network for producing human pose. with a deep neural network, the computer can learn a generalized pattern of human poses, and predict joints location. we introduce a novel ‘stacked hourglass’ network design capturing and consolidating information across all scales. a novel convolutional network architecture for predicting human pose. Stacked Hourglass Explained.
From www.researchgate.net
Model structure of stacked hourglass model (SHM). Download Scientific Stacked Hourglass Explained stacked hourglass networks are a type of convolutional neural network for pose estimation. Features are processed across all scales. with a deep neural network, the computer can learn a generalized pattern of human poses, and predict joints location. we introduce a novel ‘stacked hourglass’ network design capturing and consolidating information across all scales. in this work. Stacked Hourglass Explained.
From www.ai2news.com
Stacked Hourglass Network Explained AI牛丝 Stacked Hourglass Explained a novel convolutional network architecture for predicting human pose from images. with a deep neural network, the computer can learn a generalized pattern of human poses, and predict joints location. we demonstrate the effectiveness of a stacked hourglass network for producing human pose. Features are processed across all scales. stacked hourglass networks are a type of. Stacked Hourglass Explained.
From www.researchgate.net
Improving Human Pose Estimation Based on Stacked Hourglass Network Stacked Hourglass Explained They are based on the. we introduce a novel ‘stacked hourglass’ network design capturing and consolidating information across all scales. stacked hourglass networks are a type of convolutional neural network for pose estimation. a novel convolutional network architecture for predicting human pose from images. we demonstrate the effectiveness of a stacked hourglass network for producing human. Stacked Hourglass Explained.
From www.researchgate.net
Illustration of deformable stacked hourglass model network structure Stacked Hourglass Explained in this work we continue in the same direction and introduce a novel ‘stacked hourglass’ network design for predicting. a novel convolutional network architecture for predicting human pose from images. stacked hourglass networks are a type of convolutional neural network for pose estimation. Features are processed across all scales. we introduce a novel ‘stacked hourglass’ network. Stacked Hourglass Explained.
From www.mdpi.com
Applied Sciences Free FullText Lightweight Stacked Hourglass Stacked Hourglass Explained in this work we continue in the same direction and introduce a novel ‘stacked hourglass’ network design for predicting. Features are processed across all scales. with a deep neural network, the computer can learn a generalized pattern of human poses, and predict joints location. we introduce a novel ‘stacked hourglass’ network design capturing and consolidating information across. Stacked Hourglass Explained.
From www.dreamstime.com
Hourglass and Stack of Coins Stock Vector Illustration of dollar Stacked Hourglass Explained with a deep neural network, the computer can learn a generalized pattern of human poses, and predict joints location. a novel convolutional network architecture for predicting human pose from images. we demonstrate the effectiveness of a stacked hourglass network for producing human pose. in this work we continue in the same direction and introduce a novel. Stacked Hourglass Explained.
From paperswithcode.com
Stacked Hourglass Networks for Human Pose Estimation Papers With Code Stacked Hourglass Explained stacked hourglass networks are a type of convolutional neural network for pose estimation. They are based on the. in this work we continue in the same direction and introduce a novel ‘stacked hourglass’ network design for predicting. we introduce a novel ‘stacked hourglass’ network design capturing and consolidating information across all scales. Features are processed across all. Stacked Hourglass Explained.
From www.researchgate.net
High‐level overview of the 2‐Stack Hourglass Network architecture. The Stacked Hourglass Explained with a deep neural network, the computer can learn a generalized pattern of human poses, and predict joints location. stacked hourglass networks are a type of convolutional neural network for pose estimation. They are based on the. we demonstrate the effectiveness of a stacked hourglass network for producing human pose. in this work we continue in. Stacked Hourglass Explained.
From curt-park.github.io
[분석] Stacked Hourglass Networks for Human Pose Estimation Stacked Hourglass Explained They are based on the. a novel convolutional network architecture for predicting human pose from images. stacked hourglass networks are a type of convolutional neural network for pose estimation. we introduce a novel ‘stacked hourglass’ network design capturing and consolidating information across all scales. Features are processed across all scales. with a deep neural network, the. Stacked Hourglass Explained.
From www.researchgate.net
Visualization results of stacked hourglass model for different poses Stacked Hourglass Explained we demonstrate the effectiveness of a stacked hourglass network for producing human pose. in this work we continue in the same direction and introduce a novel ‘stacked hourglass’ network design for predicting. with a deep neural network, the computer can learn a generalized pattern of human poses, and predict joints location. Features are processed across all scales.. Stacked Hourglass Explained.
From www.degruyter.com
Detecting window line using an improved stacked hourglass network based Stacked Hourglass Explained we introduce a novel ‘stacked hourglass’ network design capturing and consolidating information across all scales. Features are processed across all scales. a novel convolutional network architecture for predicting human pose from images. stacked hourglass networks are a type of convolutional neural network for pose estimation. with a deep neural network, the computer can learn a generalized. Stacked Hourglass Explained.
From towardsdatascience.com
Human Pose Estimation with Stacked Hourglass Network and TensorFlow Stacked Hourglass Explained in this work we continue in the same direction and introduce a novel ‘stacked hourglass’ network design for predicting. stacked hourglass networks are a type of convolutional neural network for pose estimation. They are based on the. a novel convolutional network architecture for predicting human pose from images. we demonstrate the effectiveness of a stacked hourglass. Stacked Hourglass Explained.
From zhuanlan.zhihu.com
论文笔记Stacked Hourglass Networks 知乎 Stacked Hourglass Explained we demonstrate the effectiveness of a stacked hourglass network for producing human pose. in this work we continue in the same direction and introduce a novel ‘stacked hourglass’ network design for predicting. with a deep neural network, the computer can learn a generalized pattern of human poses, and predict joints location. we introduce a novel ‘stacked. Stacked Hourglass Explained.
From github.com
GitHub lmb633/stacked_hourglass a pytorch implementation of 'Stacked Stacked Hourglass Explained Features are processed across all scales. stacked hourglass networks are a type of convolutional neural network for pose estimation. They are based on the. we introduce a novel ‘stacked hourglass’ network design capturing and consolidating information across all scales. in this work we continue in the same direction and introduce a novel ‘stacked hourglass’ network design for. Stacked Hourglass Explained.
From www.researchgate.net
(PDF) Lightweight Stacked Hourglass Network for Human Pose Estimation Stacked Hourglass Explained in this work we continue in the same direction and introduce a novel ‘stacked hourglass’ network design for predicting. we demonstrate the effectiveness of a stacked hourglass network for producing human pose. a novel convolutional network architecture for predicting human pose from images. They are based on the. Features are processed across all scales. stacked hourglass. Stacked Hourglass Explained.
From github.com
GitHub shshin1210/Stacked_Hourglass About Stacked Hourglass Network Stacked Hourglass Explained with a deep neural network, the computer can learn a generalized pattern of human poses, and predict joints location. stacked hourglass networks are a type of convolutional neural network for pose estimation. Features are processed across all scales. we introduce a novel ‘stacked hourglass’ network design capturing and consolidating information across all scales. in this work. Stacked Hourglass Explained.
From zhuanlan.zhihu.com
Stacked Hourglass Network 知乎 Stacked Hourglass Explained stacked hourglass networks are a type of convolutional neural network for pose estimation. we demonstrate the effectiveness of a stacked hourglass network for producing human pose. They are based on the. we introduce a novel ‘stacked hourglass’ network design capturing and consolidating information across all scales. in this work we continue in the same direction and. Stacked Hourglass Explained.
From zhuanlan.zhihu.com
Stacked Hourglass Networks详解 知乎 Stacked Hourglass Explained They are based on the. we introduce a novel ‘stacked hourglass’ network design capturing and consolidating information across all scales. with a deep neural network, the computer can learn a generalized pattern of human poses, and predict joints location. Features are processed across all scales. a novel convolutional network architecture for predicting human pose from images. . Stacked Hourglass Explained.
From portal.paperswithcode.com
Stacked Hourglass Network Explained Papers With Code Stacked Hourglass Explained Features are processed across all scales. in this work we continue in the same direction and introduce a novel ‘stacked hourglass’ network design for predicting. with a deep neural network, the computer can learn a generalized pattern of human poses, and predict joints location. a novel convolutional network architecture for predicting human pose from images. stacked. Stacked Hourglass Explained.
From www.researchgate.net
The structure of improved stacked hourglass net Download Scientific Stacked Hourglass Explained They are based on the. with a deep neural network, the computer can learn a generalized pattern of human poses, and predict joints location. a novel convolutional network architecture for predicting human pose from images. in this work we continue in the same direction and introduce a novel ‘stacked hourglass’ network design for predicting. stacked hourglass. Stacked Hourglass Explained.
From theaudiencers.com
The hourglass technique how to write for your paywall The Audiencers Stacked Hourglass Explained with a deep neural network, the computer can learn a generalized pattern of human poses, and predict joints location. we demonstrate the effectiveness of a stacked hourglass network for producing human pose. we introduce a novel ‘stacked hourglass’ network design capturing and consolidating information across all scales. They are based on the. stacked hourglass networks are. Stacked Hourglass Explained.
From www.mdpi.com
Applied Sciences Free FullText Lightweight Stacked Hourglass Stacked Hourglass Explained with a deep neural network, the computer can learn a generalized pattern of human poses, and predict joints location. we introduce a novel ‘stacked hourglass’ network design capturing and consolidating information across all scales. They are based on the. stacked hourglass networks are a type of convolutional neural network for pose estimation. Features are processed across all. Stacked Hourglass Explained.
From cvml-expertguide.net
Stacked Hourglass Network [人物姿勢推定] CVMLエキスパートガイド Stacked Hourglass Explained stacked hourglass networks are a type of convolutional neural network for pose estimation. with a deep neural network, the computer can learn a generalized pattern of human poses, and predict joints location. They are based on the. a novel convolutional network architecture for predicting human pose from images. in this work we continue in the same. Stacked Hourglass Explained.
From www.youtube.com
The Hourglass explained YouTube Stacked Hourglass Explained we introduce a novel ‘stacked hourglass’ network design capturing and consolidating information across all scales. in this work we continue in the same direction and introduce a novel ‘stacked hourglass’ network design for predicting. with a deep neural network, the computer can learn a generalized pattern of human poses, and predict joints location. a novel convolutional. Stacked Hourglass Explained.
From cvml-expertguide.net
Stacked Hourglass Network [人物姿勢推定] CVMLエキスパートガイド Stacked Hourglass Explained Features are processed across all scales. They are based on the. stacked hourglass networks are a type of convolutional neural network for pose estimation. a novel convolutional network architecture for predicting human pose from images. in this work we continue in the same direction and introduce a novel ‘stacked hourglass’ network design for predicting. we introduce. Stacked Hourglass Explained.
From www.ai2news.com
Stacked Hourglass Network Explained AI牛丝 Stacked Hourglass Explained stacked hourglass networks are a type of convolutional neural network for pose estimation. Features are processed across all scales. we introduce a novel ‘stacked hourglass’ network design capturing and consolidating information across all scales. we demonstrate the effectiveness of a stacked hourglass network for producing human pose. They are based on the. with a deep neural. Stacked Hourglass Explained.