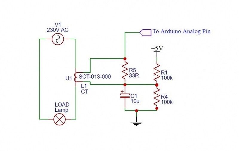
Sct-013 Current Sensor Arduino . How to use current sensor non invasive type with arduino with full detail of code and circuit diagram.my website:. Therefore the current will be 2000. It provides a safe and convenient. We can use these sensors with a processor, like arduino, to measure the intensity or power consumed by a load. Your sensor output is a current that is proportional to the input current. Hello everyone, i am currently working on a project using the sct013 current sensor connected to an esp32.
from www.majju.pk
How to use current sensor non invasive type with arduino with full detail of code and circuit diagram.my website:. Hello everyone, i am currently working on a project using the sct013 current sensor connected to an esp32. Your sensor output is a current that is proportional to the input current. It provides a safe and convenient. Therefore the current will be 2000. We can use these sensors with a processor, like arduino, to measure the intensity or power consumed by a load.
SCT013050 50A Noninvasive AC Current Sensor SplitCore Current
Sct-013 Current Sensor Arduino Hello everyone, i am currently working on a project using the sct013 current sensor connected to an esp32. It provides a safe and convenient. Your sensor output is a current that is proportional to the input current. How to use current sensor non invasive type with arduino with full detail of code and circuit diagram.my website:. We can use these sensors with a processor, like arduino, to measure the intensity or power consumed by a load. Therefore the current will be 2000. Hello everyone, i am currently working on a project using the sct013 current sensor connected to an esp32.
From kursuselektronikaku.blogspot.com
. MONITOR SENSOR ARUS AC NON INVASIVE CLAMP SCT 013 (CURRENT SENSOR Sct-013 Current Sensor Arduino Hello everyone, i am currently working on a project using the sct013 current sensor connected to an esp32. Your sensor output is a current that is proportional to the input current. Therefore the current will be 2000. We can use these sensors with a processor, like arduino, to measure the intensity or power consumed by a load. How to use. Sct-013 Current Sensor Arduino.
From www.intos.kr
SCT013030/015 Noninvasive AC Current Sensor Split Core Current Sct-013 Current Sensor Arduino We can use these sensors with a processor, like arduino, to measure the intensity or power consumed by a load. Hello everyone, i am currently working on a project using the sct013 current sensor connected to an esp32. Your sensor output is a current that is proportional to the input current. Therefore the current will be 2000. How to use. Sct-013 Current Sensor Arduino.
From diyprojectslab.com
Measure AC Current Using Arduino And SCT013 Sensor Sct-013 Current Sensor Arduino It provides a safe and convenient. How to use current sensor non invasive type with arduino with full detail of code and circuit diagram.my website:. We can use these sensors with a processor, like arduino, to measure the intensity or power consumed by a load. Your sensor output is a current that is proportional to the input current. Therefore the. Sct-013 Current Sensor Arduino.
From domoticx.com
SCT013 Current sensor Sct-013 Current Sensor Arduino It provides a safe and convenient. Therefore the current will be 2000. How to use current sensor non invasive type with arduino with full detail of code and circuit diagram.my website:. We can use these sensors with a processor, like arduino, to measure the intensity or power consumed by a load. Hello everyone, i am currently working on a project. Sct-013 Current Sensor Arduino.
From diyprojectslab.com
Measure AC Current Using Arduino And SCT013 Sensor Sct-013 Current Sensor Arduino Your sensor output is a current that is proportional to the input current. Hello everyone, i am currently working on a project using the sct013 current sensor connected to an esp32. We can use these sensors with a processor, like arduino, to measure the intensity or power consumed by a load. Therefore the current will be 2000. It provides a. Sct-013 Current Sensor Arduino.
From diyprojectslab.com
Measure AC Current Using Arduino And SCT013 Sensor Sct-013 Current Sensor Arduino Your sensor output is a current that is proportional to the input current. It provides a safe and convenient. Hello everyone, i am currently working on a project using the sct013 current sensor connected to an esp32. Therefore the current will be 2000. How to use current sensor non invasive type with arduino with full detail of code and circuit. Sct-013 Current Sensor Arduino.
From www.tpsearchtool.com
Tutorial Arduino Monitoring Arus Dan Tegangan Ac Dan Dataloger Dengan Sct-013 Current Sensor Arduino How to use current sensor non invasive type with arduino with full detail of code and circuit diagram.my website:. Your sensor output is a current that is proportional to the input current. Therefore the current will be 2000. It provides a safe and convenient. We can use these sensors with a processor, like arduino, to measure the intensity or power. Sct-013 Current Sensor Arduino.
From einvoice.fpt.com.vn
Measure AC Current Using Arduino And SCT013 Sensor DIY, 54 OFF Sct-013 Current Sensor Arduino Hello everyone, i am currently working on a project using the sct013 current sensor connected to an esp32. We can use these sensors with a processor, like arduino, to measure the intensity or power consumed by a load. Your sensor output is a current that is proportional to the input current. Therefore the current will be 2000. It provides a. Sct-013 Current Sensor Arduino.
From forum.arduino.cc
Calibration Courant SCT013000 100A Français Arduino Forum Sct-013 Current Sensor Arduino Your sensor output is a current that is proportional to the input current. Therefore the current will be 2000. It provides a safe and convenient. Hello everyone, i am currently working on a project using the sct013 current sensor connected to an esp32. How to use current sensor non invasive type with arduino with full detail of code and circuit. Sct-013 Current Sensor Arduino.
From www.oceanproperty.co.th
SCT013000 CT 100A Noninvasive AC Current Sensor Datasheet, 55 OFF Sct-013 Current Sensor Arduino It provides a safe and convenient. Hello everyone, i am currently working on a project using the sct013 current sensor connected to an esp32. Therefore the current will be 2000. We can use these sensors with a processor, like arduino, to measure the intensity or power consumed by a load. Your sensor output is a current that is proportional to. Sct-013 Current Sensor Arduino.
From aaenics.com
SCT013 Alternating Current Sensor for Arduino » Aaenics Sct-013 Current Sensor Arduino Therefore the current will be 2000. Hello everyone, i am currently working on a project using the sct013 current sensor connected to an esp32. It provides a safe and convenient. How to use current sensor non invasive type with arduino with full detail of code and circuit diagram.my website:. We can use these sensors with a processor, like arduino, to. Sct-013 Current Sensor Arduino.
From einvoice.fpt.com.vn
Measure AC Current Using Arduino And SCT013 Sensor DIY, 54 OFF Sct-013 Current Sensor Arduino Therefore the current will be 2000. Hello everyone, i am currently working on a project using the sct013 current sensor connected to an esp32. Your sensor output is a current that is proportional to the input current. It provides a safe and convenient. We can use these sensors with a processor, like arduino, to measure the intensity or power consumed. Sct-013 Current Sensor Arduino.
From www.amazon.ca
DKARDU SCT013000 Noninvasive Split Core Current Transformer 100A/1V Sct-013 Current Sensor Arduino Therefore the current will be 2000. How to use current sensor non invasive type with arduino with full detail of code and circuit diagram.my website:. Hello everyone, i am currently working on a project using the sct013 current sensor connected to an esp32. It provides a safe and convenient. We can use these sensors with a processor, like arduino, to. Sct-013 Current Sensor Arduino.
From forum.arduino.cc
Arduino + SCT013000 operation question General Electronics Arduino Sct-013 Current Sensor Arduino Hello everyone, i am currently working on a project using the sct013 current sensor connected to an esp32. We can use these sensors with a processor, like arduino, to measure the intensity or power consumed by a load. Your sensor output is a current that is proportional to the input current. Therefore the current will be 2000. How to use. Sct-013 Current Sensor Arduino.
From forum.arduino.cc
Help with Arduino and SCT013 Sensors Arduino Forum Sct-013 Current Sensor Arduino How to use current sensor non invasive type with arduino with full detail of code and circuit diagram.my website:. Your sensor output is a current that is proportional to the input current. We can use these sensors with a processor, like arduino, to measure the intensity or power consumed by a load. Therefore the current will be 2000. Hello everyone,. Sct-013 Current Sensor Arduino.
From circuitdiagrams.in
Smart Energy Monitoring System Using ESP32 And SCT013 Sensor Sct-013 Current Sensor Arduino Therefore the current will be 2000. We can use these sensors with a processor, like arduino, to measure the intensity or power consumed by a load. Your sensor output is a current that is proportional to the input current. Hello everyone, i am currently working on a project using the sct013 current sensor connected to an esp32. It provides a. Sct-013 Current Sensor Arduino.
From www.researchgate.net
Schematic describing the interfacing of the SCT013 current transformer Sct-013 Current Sensor Arduino Therefore the current will be 2000. How to use current sensor non invasive type with arduino with full detail of code and circuit diagram.my website:. Your sensor output is a current that is proportional to the input current. It provides a safe and convenient. We can use these sensors with a processor, like arduino, to measure the intensity or power. Sct-013 Current Sensor Arduino.
From digilog.pk
SCT013050 50A Noninvasive AC Current Sensor SplitCore Current Sct-013 Current Sensor Arduino Your sensor output is a current that is proportional to the input current. Therefore the current will be 2000. We can use these sensors with a processor, like arduino, to measure the intensity or power consumed by a load. Hello everyone, i am currently working on a project using the sct013 current sensor connected to an esp32. It provides a. Sct-013 Current Sensor Arduino.
From www.youtube.com
How to use SCT013 current transformer/Current sensor with Arduino (Non Sct-013 Current Sensor Arduino Your sensor output is a current that is proportional to the input current. How to use current sensor non invasive type with arduino with full detail of code and circuit diagram.my website:. It provides a safe and convenient. We can use these sensors with a processor, like arduino, to measure the intensity or power consumed by a load. Therefore the. Sct-013 Current Sensor Arduino.
From forum.arduino.cc
Current sensor SCT013000 Sensors Arduino Forum Sct-013 Current Sensor Arduino How to use current sensor non invasive type with arduino with full detail of code and circuit diagram.my website:. Therefore the current will be 2000. Your sensor output is a current that is proportional to the input current. Hello everyone, i am currently working on a project using the sct013 current sensor connected to an esp32. It provides a safe. Sct-013 Current Sensor Arduino.
From digilog.pk
SCT013050 50A Noninvasive AC Current Sensor SplitCore Current Sct-013 Current Sensor Arduino It provides a safe and convenient. We can use these sensors with a processor, like arduino, to measure the intensity or power consumed by a load. Therefore the current will be 2000. How to use current sensor non invasive type with arduino with full detail of code and circuit diagram.my website:. Hello everyone, i am currently working on a project. Sct-013 Current Sensor Arduino.
From www.lazada.com.ph
Original YHDC SCT013 0100A OpenClose Current Transformer SCT013 Non Sct-013 Current Sensor Arduino Therefore the current will be 2000. Hello everyone, i am currently working on a project using the sct013 current sensor connected to an esp32. Your sensor output is a current that is proportional to the input current. We can use these sensors with a processor, like arduino, to measure the intensity or power consumed by a load. How to use. Sct-013 Current Sensor Arduino.
From forum.arduino.cc
SCT013 20A + ESP8266 wrong results Programming Questions Arduino Sct-013 Current Sensor Arduino Therefore the current will be 2000. How to use current sensor non invasive type with arduino with full detail of code and circuit diagram.my website:. It provides a safe and convenient. Your sensor output is a current that is proportional to the input current. We can use these sensors with a processor, like arduino, to measure the intensity or power. Sct-013 Current Sensor Arduino.
From zbotic.in
SCT013000 100A Non invasive AC Current Sensor Split Core Type Zbotic Sct-013 Current Sensor Arduino Therefore the current will be 2000. It provides a safe and convenient. Hello everyone, i am currently working on a project using the sct013 current sensor connected to an esp32. We can use these sensors with a processor, like arduino, to measure the intensity or power consumed by a load. Your sensor output is a current that is proportional to. Sct-013 Current Sensor Arduino.
From 3dbots.co
Sensor de Corriente Alterna SCT013 No Invasivo Arduino 3DBOTS Sct-013 Current Sensor Arduino Therefore the current will be 2000. How to use current sensor non invasive type with arduino with full detail of code and circuit diagram.my website:. We can use these sensors with a processor, like arduino, to measure the intensity or power consumed by a load. Hello everyone, i am currently working on a project using the sct013 current sensor connected. Sct-013 Current Sensor Arduino.
From www.amazon.co.uk
Youmile SCT013 Splitcore Current Transformer Noninvasive Sensor AC Sct-013 Current Sensor Arduino Hello everyone, i am currently working on a project using the sct013 current sensor connected to an esp32. Your sensor output is a current that is proportional to the input current. It provides a safe and convenient. How to use current sensor non invasive type with arduino with full detail of code and circuit diagram.my website:. We can use these. Sct-013 Current Sensor Arduino.
From www.datasheethub.com
SCT013000 CT 100A Noninvasive AC Current Sensor Datasheet Hub Sct-013 Current Sensor Arduino How to use current sensor non invasive type with arduino with full detail of code and circuit diagram.my website:. Your sensor output is a current that is proportional to the input current. We can use these sensors with a processor, like arduino, to measure the intensity or power consumed by a load. Therefore the current will be 2000. It provides. Sct-013 Current Sensor Arduino.
From forum.arduino.cc
Arduino NodeMCU SCT01330 current sensor Microcontrollers Arduino Sct-013 Current Sensor Arduino It provides a safe and convenient. How to use current sensor non invasive type with arduino with full detail of code and circuit diagram.my website:. Your sensor output is a current that is proportional to the input current. Therefore the current will be 2000. Hello everyone, i am currently working on a project using the sct013 current sensor connected to. Sct-013 Current Sensor Arduino.
From www.makeuseof.com
How to Build a DIY Household Energy Monitor Using ESP8266 Sct-013 Current Sensor Arduino Your sensor output is a current that is proportional to the input current. How to use current sensor non invasive type with arduino with full detail of code and circuit diagram.my website:. We can use these sensors with a processor, like arduino, to measure the intensity or power consumed by a load. Therefore the current will be 2000. Hello everyone,. Sct-013 Current Sensor Arduino.
From www.jlcatj.gob.mx
Eddy Current Sensor Low Prices, Save 52 jlcatj.gob.mx Sct-013 Current Sensor Arduino Your sensor output is a current that is proportional to the input current. Therefore the current will be 2000. It provides a safe and convenient. How to use current sensor non invasive type with arduino with full detail of code and circuit diagram.my website:. Hello everyone, i am currently working on a project using the sct013 current sensor connected to. Sct-013 Current Sensor Arduino.
From diyprojectslab.com
Measure AC Current Using Arduino And SCT013 Sensor Sct-013 Current Sensor Arduino Your sensor output is a current that is proportional to the input current. It provides a safe and convenient. We can use these sensors with a processor, like arduino, to measure the intensity or power consumed by a load. Therefore the current will be 2000. How to use current sensor non invasive type with arduino with full detail of code. Sct-013 Current Sensor Arduino.
From www.desertcart.co.za
Buy HALJIA SCT013000 NonInvasive AC Current Sensor Split Core Sct-013 Current Sensor Arduino Therefore the current will be 2000. It provides a safe and convenient. Hello everyone, i am currently working on a project using the sct013 current sensor connected to an esp32. Your sensor output is a current that is proportional to the input current. We can use these sensors with a processor, like arduino, to measure the intensity or power consumed. Sct-013 Current Sensor Arduino.
From www.flyrobo.in
AC Current Sensor Clamp Sensor 30A SCT013030 Noninvasive Sct-013 Current Sensor Arduino How to use current sensor non invasive type with arduino with full detail of code and circuit diagram.my website:. Hello everyone, i am currently working on a project using the sct013 current sensor connected to an esp32. We can use these sensors with a processor, like arduino, to measure the intensity or power consumed by a load. It provides a. Sct-013 Current Sensor Arduino.
From www.majju.pk
SCT013050 50A Noninvasive AC Current Sensor SplitCore Current Sct-013 Current Sensor Arduino It provides a safe and convenient. We can use these sensors with a processor, like arduino, to measure the intensity or power consumed by a load. Your sensor output is a current that is proportional to the input current. Hello everyone, i am currently working on a project using the sct013 current sensor connected to an esp32. How to use. Sct-013 Current Sensor Arduino.
From www.faranux.com
SCT013Noninvasive Clamp AC Current Sensor 100A SEN35 ,R12 Faranux Sct-013 Current Sensor Arduino It provides a safe and convenient. We can use these sensors with a processor, like arduino, to measure the intensity or power consumed by a load. How to use current sensor non invasive type with arduino with full detail of code and circuit diagram.my website:. Hello everyone, i am currently working on a project using the sct013 current sensor connected. Sct-013 Current Sensor Arduino.