Battery Charger Circuit Simulation . In this post, we will have a detailed look at battery charger circuit simulation. The simulator circuit described in this application report can provide up to four outputs working as batteries while supporting discharge and charge. In this project, we will make a charger that can be used to charge different electronic devices at different. Develop, tune, and benchmark the performance of different control strategies and circuits in a simulation environment like plecs. You can also monitor the voltage and current on lcd. This example shows how to use a constant current and constant voltage algorithm to charge and discharge a battery. Learn how to build a simple and efficient 12v battery charger circuit using lm317 ics, transformer, diode bridge and other components.
from electrobotix.blogspot.com
You can also monitor the voltage and current on lcd. This example shows how to use a constant current and constant voltage algorithm to charge and discharge a battery. In this project, we will make a charger that can be used to charge different electronic devices at different. Learn how to build a simple and efficient 12v battery charger circuit using lm317 ics, transformer, diode bridge and other components. Develop, tune, and benchmark the performance of different control strategies and circuits in a simulation environment like plecs. The simulator circuit described in this application report can provide up to four outputs working as batteries while supporting discharge and charge. In this post, we will have a detailed look at battery charger circuit simulation.
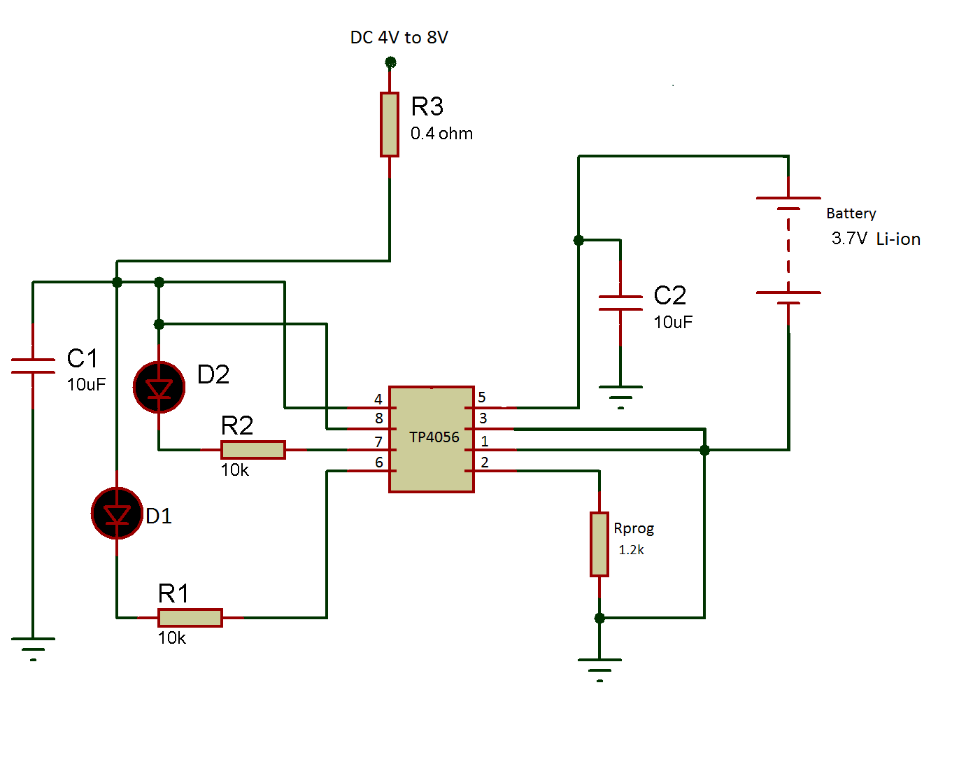
NiMh 12V,1.2Ahr Battery Charger
Battery Charger Circuit Simulation Learn how to build a simple and efficient 12v battery charger circuit using lm317 ics, transformer, diode bridge and other components. You can also monitor the voltage and current on lcd. This example shows how to use a constant current and constant voltage algorithm to charge and discharge a battery. Learn how to build a simple and efficient 12v battery charger circuit using lm317 ics, transformer, diode bridge and other components. The simulator circuit described in this application report can provide up to four outputs working as batteries while supporting discharge and charge. In this project, we will make a charger that can be used to charge different electronic devices at different. In this post, we will have a detailed look at battery charger circuit simulation. Develop, tune, and benchmark the performance of different control strategies and circuits in a simulation environment like plecs.
From guidewiringhardgrass.z14.web.core.windows.net
12v 12ah Battery Charger Circuit Diagram Battery Charger Circuit Simulation In this post, we will have a detailed look at battery charger circuit simulation. The simulator circuit described in this application report can provide up to four outputs working as batteries while supporting discharge and charge. Develop, tune, and benchmark the performance of different control strategies and circuits in a simulation environment like plecs. You can also monitor the voltage. Battery Charger Circuit Simulation.
From www.youtube.com
Closed loop simulation of battery charge controller using PSFB DC/DC Converter MATLAB Battery Charger Circuit Simulation In this post, we will have a detailed look at battery charger circuit simulation. The simulator circuit described in this application report can provide up to four outputs working as batteries while supporting discharge and charge. You can also monitor the voltage and current on lcd. Learn how to build a simple and efficient 12v battery charger circuit using lm317. Battery Charger Circuit Simulation.
From electronics.stackexchange.com
transistors Split power supply for battery simulator circuit is getting hot while connected to Battery Charger Circuit Simulation Learn how to build a simple and efficient 12v battery charger circuit using lm317 ics, transformer, diode bridge and other components. The simulator circuit described in this application report can provide up to four outputs working as batteries while supporting discharge and charge. In this project, we will make a charger that can be used to charge different electronic devices. Battery Charger Circuit Simulation.
From electronicsworkshops.com
How to Make Lipo Battery Charger Circuit Electronics Battery Charger Circuit Simulation This example shows how to use a constant current and constant voltage algorithm to charge and discharge a battery. You can also monitor the voltage and current on lcd. Learn how to build a simple and efficient 12v battery charger circuit using lm317 ics, transformer, diode bridge and other components. The simulator circuit described in this application report can provide. Battery Charger Circuit Simulation.
From exowcxmhk.blob.core.windows.net
Battery Charger Circuit Diagram With Auto CutOff at Gilbert White blog Battery Charger Circuit Simulation You can also monitor the voltage and current on lcd. In this post, we will have a detailed look at battery charger circuit simulation. The simulator circuit described in this application report can provide up to four outputs working as batteries while supporting discharge and charge. Develop, tune, and benchmark the performance of different control strategies and circuits in a. Battery Charger Circuit Simulation.
From electrobotix.blogspot.com
NiMh 12V,1.2Ahr Battery Charger Battery Charger Circuit Simulation You can also monitor the voltage and current on lcd. Develop, tune, and benchmark the performance of different control strategies and circuits in a simulation environment like plecs. In this project, we will make a charger that can be used to charge different electronic devices at different. The simulator circuit described in this application report can provide up to four. Battery Charger Circuit Simulation.
From www.designworldonline.com
Understanding Battery Simulators Battery Charger Circuit Simulation In this post, we will have a detailed look at battery charger circuit simulation. This example shows how to use a constant current and constant voltage algorithm to charge and discharge a battery. Develop, tune, and benchmark the performance of different control strategies and circuits in a simulation environment like plecs. Learn how to build a simple and efficient 12v. Battery Charger Circuit Simulation.
From manualdatatickings.z14.web.core.windows.net
Circuit Diagram For Smart Battery Charger Battery Charger Circuit Simulation Learn how to build a simple and efficient 12v battery charger circuit using lm317 ics, transformer, diode bridge and other components. You can also monitor the voltage and current on lcd. This example shows how to use a constant current and constant voltage algorithm to charge and discharge a battery. The simulator circuit described in this application report can provide. Battery Charger Circuit Simulation.
From www.youtube.com
Battery level indicator circuit in proteus 12V battery monitoring circuit simulation in Battery Charger Circuit Simulation This example shows how to use a constant current and constant voltage algorithm to charge and discharge a battery. Learn how to build a simple and efficient 12v battery charger circuit using lm317 ics, transformer, diode bridge and other components. In this project, we will make a charger that can be used to charge different electronic devices at different. The. Battery Charger Circuit Simulation.
From www.circuitdiagram.co
Battery Charger Circuit Using Scr Components Circuit Diagram Battery Charger Circuit Simulation In this post, we will have a detailed look at battery charger circuit simulation. The simulator circuit described in this application report can provide up to four outputs working as batteries while supporting discharge and charge. Learn how to build a simple and efficient 12v battery charger circuit using lm317 ics, transformer, diode bridge and other components. Develop, tune, and. Battery Charger Circuit Simulation.
From www.homemade-circuits.com
Simple SCR Battery Charger Circuit Homemade Circuit Projects Battery Charger Circuit Simulation Develop, tune, and benchmark the performance of different control strategies and circuits in a simulation environment like plecs. You can also monitor the voltage and current on lcd. In this project, we will make a charger that can be used to charge different electronic devices at different. The simulator circuit described in this application report can provide up to four. Battery Charger Circuit Simulation.
From www.circuits-diy.com
Battery Charger Circuit Diagram with Auto Cutoff Battery Charger Circuit Simulation In this project, we will make a charger that can be used to charge different electronic devices at different. You can also monitor the voltage and current on lcd. In this post, we will have a detailed look at battery charger circuit simulation. Develop, tune, and benchmark the performance of different control strategies and circuits in a simulation environment like. Battery Charger Circuit Simulation.
From www.youtube.com
Proteus Smartphone charger circuit simulation from AC source. YouTube Battery Charger Circuit Simulation Learn how to build a simple and efficient 12v battery charger circuit using lm317 ics, transformer, diode bridge and other components. In this post, we will have a detailed look at battery charger circuit simulation. In this project, we will make a charger that can be used to charge different electronic devices at different. The simulator circuit described in this. Battery Charger Circuit Simulation.
From www.youtube.com
24v battery charger circuit in proteus YouTube Battery Charger Circuit Simulation The simulator circuit described in this application report can provide up to four outputs working as batteries while supporting discharge and charge. Learn how to build a simple and efficient 12v battery charger circuit using lm317 ics, transformer, diode bridge and other components. In this project, we will make a charger that can be used to charge different electronic devices. Battery Charger Circuit Simulation.
From www.researchgate.net
Prototype battery charger circuit V. SIMULATION AND EXPERIMENTAL... Download Scientific Diagram Battery Charger Circuit Simulation Develop, tune, and benchmark the performance of different control strategies and circuits in a simulation environment like plecs. In this post, we will have a detailed look at battery charger circuit simulation. The simulator circuit described in this application report can provide up to four outputs working as batteries while supporting discharge and charge. You can also monitor the voltage. Battery Charger Circuit Simulation.
From www.youtube.com
Mobile Battery Charger Circuit Simulation Proteus EEEE LAB 3 YouTube Battery Charger Circuit Simulation You can also monitor the voltage and current on lcd. This example shows how to use a constant current and constant voltage algorithm to charge and discharge a battery. In this post, we will have a detailed look at battery charger circuit simulation. Develop, tune, and benchmark the performance of different control strategies and circuits in a simulation environment like. Battery Charger Circuit Simulation.
From www.radiolocman.com
Battery Simulators Check Out Chargers, OverDischarged Batteries LM431, IRFP3703, MTW24N40 Battery Charger Circuit Simulation Learn how to build a simple and efficient 12v battery charger circuit using lm317 ics, transformer, diode bridge and other components. Develop, tune, and benchmark the performance of different control strategies and circuits in a simulation environment like plecs. This example shows how to use a constant current and constant voltage algorithm to charge and discharge a battery. In this. Battery Charger Circuit Simulation.
From electronics.stackexchange.com
batteries Integrated battery charger for simulation in proteus 8 Electrical Engineering Battery Charger Circuit Simulation This example shows how to use a constant current and constant voltage algorithm to charge and discharge a battery. The simulator circuit described in this application report can provide up to four outputs working as batteries while supporting discharge and charge. Develop, tune, and benchmark the performance of different control strategies and circuits in a simulation environment like plecs. In. Battery Charger Circuit Simulation.
From www.homemade-circuits.com
12V Smart Battery Charger Circuit Battery Charger Circuit Simulation Develop, tune, and benchmark the performance of different control strategies and circuits in a simulation environment like plecs. Learn how to build a simple and efficient 12v battery charger circuit using lm317 ics, transformer, diode bridge and other components. This example shows how to use a constant current and constant voltage algorithm to charge and discharge a battery. You can. Battery Charger Circuit Simulation.
From www.youtube.com
Mobile Battery Charger Circuit Simulation in Proteus YouTube Battery Charger Circuit Simulation Develop, tune, and benchmark the performance of different control strategies and circuits in a simulation environment like plecs. Learn how to build a simple and efficient 12v battery charger circuit using lm317 ics, transformer, diode bridge and other components. You can also monitor the voltage and current on lcd. The simulator circuit described in this application report can provide up. Battery Charger Circuit Simulation.
From www.electronics-project-design.com
Automotive Battery Charger Project Battery Charger Circuit Simulation Develop, tune, and benchmark the performance of different control strategies and circuits in a simulation environment like plecs. Learn how to build a simple and efficient 12v battery charger circuit using lm317 ics, transformer, diode bridge and other components. The simulator circuit described in this application report can provide up to four outputs working as batteries while supporting discharge and. Battery Charger Circuit Simulation.
From www.youtube.com
Battery Charger Circuit using Solar Panel YouTube Battery Charger Circuit Simulation This example shows how to use a constant current and constant voltage algorithm to charge and discharge a battery. In this post, we will have a detailed look at battery charger circuit simulation. You can also monitor the voltage and current on lcd. Learn how to build a simple and efficient 12v battery charger circuit using lm317 ics, transformer, diode. Battery Charger Circuit Simulation.
From schematicdegauss.z21.web.core.windows.net
3 Volt Battery Charger Circuit Diagram Battery Charger Circuit Simulation Develop, tune, and benchmark the performance of different control strategies and circuits in a simulation environment like plecs. In this project, we will make a charger that can be used to charge different electronic devices at different. This example shows how to use a constant current and constant voltage algorithm to charge and discharge a battery. You can also monitor. Battery Charger Circuit Simulation.
From www.youtube.com
Matlab Simulation Bidirectional Electric Vehicle (EV) Charger V2G & G2V operation Battery Charger Circuit Simulation In this project, we will make a charger that can be used to charge different electronic devices at different. The simulator circuit described in this application report can provide up to four outputs working as batteries while supporting discharge and charge. In this post, we will have a detailed look at battery charger circuit simulation. Learn how to build a. Battery Charger Circuit Simulation.
From www.homemade-circuits.com
Designing a Customized Battery Charger Circuit Homemade Circuit Projects Battery Charger Circuit Simulation You can also monitor the voltage and current on lcd. Learn how to build a simple and efficient 12v battery charger circuit using lm317 ics, transformer, diode bridge and other components. In this project, we will make a charger that can be used to charge different electronic devices at different. In this post, we will have a detailed look at. Battery Charger Circuit Simulation.
From e2e.ti.com
TIDA00355, 400W battery charger Purpose of external MCU Simulation, hardware & system Battery Charger Circuit Simulation In this post, we will have a detailed look at battery charger circuit simulation. Develop, tune, and benchmark the performance of different control strategies and circuits in a simulation environment like plecs. You can also monitor the voltage and current on lcd. In this project, we will make a charger that can be used to charge different electronic devices at. Battery Charger Circuit Simulation.
From www.homemade-circuits.com
12V, 5 Amp SMPS Battery Charger Circuit Homemade Circuit Projects Battery Charger Circuit Simulation In this post, we will have a detailed look at battery charger circuit simulation. You can also monitor the voltage and current on lcd. Learn how to build a simple and efficient 12v battery charger circuit using lm317 ics, transformer, diode bridge and other components. Develop, tune, and benchmark the performance of different control strategies and circuits in a simulation. Battery Charger Circuit Simulation.
From www.youtube.com
Battery charging model on matlab /simulink (CCCV charging) YouTube Battery Charger Circuit Simulation In this post, we will have a detailed look at battery charger circuit simulation. The simulator circuit described in this application report can provide up to four outputs working as batteries while supporting discharge and charge. In this project, we will make a charger that can be used to charge different electronic devices at different. Develop, tune, and benchmark the. Battery Charger Circuit Simulation.
From www.youtube.com
SIMPLE BATTERY CHARGER ON PROTEUS LAWLESS CREATORS CIRCUIT DESIGNING YouTube Battery Charger Circuit Simulation Develop, tune, and benchmark the performance of different control strategies and circuits in a simulation environment like plecs. The simulator circuit described in this application report can provide up to four outputs working as batteries while supporting discharge and charge. In this project, we will make a charger that can be used to charge different electronic devices at different. You. Battery Charger Circuit Simulation.
From www.youtube.com
EV Charger (Battery Charger) Matlab simulation Tech Simulator YouTube Battery Charger Circuit Simulation The simulator circuit described in this application report can provide up to four outputs working as batteries while supporting discharge and charge. In this project, we will make a charger that can be used to charge different electronic devices at different. Develop, tune, and benchmark the performance of different control strategies and circuits in a simulation environment like plecs. This. Battery Charger Circuit Simulation.
From www.youtube.com
Battery Charging from Solar PV using Buck Converter with MPPT MATLAB Simulation. YouTube Battery Charger Circuit Simulation In this post, we will have a detailed look at battery charger circuit simulation. Learn how to build a simple and efficient 12v battery charger circuit using lm317 ics, transformer, diode bridge and other components. In this project, we will make a charger that can be used to charge different electronic devices at different. You can also monitor the voltage. Battery Charger Circuit Simulation.
From itecnotes.com
Electronic 24V battery charger with LM723 Valuable Tech Notes Battery Charger Circuit Simulation Develop, tune, and benchmark the performance of different control strategies and circuits in a simulation environment like plecs. In this post, we will have a detailed look at battery charger circuit simulation. The simulator circuit described in this application report can provide up to four outputs working as batteries while supporting discharge and charge. This example shows how to use. Battery Charger Circuit Simulation.
From www.eleccircuit.com
Automatic Battery Charger Circuit projects Battery Charger Circuit Simulation This example shows how to use a constant current and constant voltage algorithm to charge and discharge a battery. Develop, tune, and benchmark the performance of different control strategies and circuits in a simulation environment like plecs. In this post, we will have a detailed look at battery charger circuit simulation. Learn how to build a simple and efficient 12v. Battery Charger Circuit Simulation.
From www.homemade-circuits.com
Solar, Wind, 2Input Hybrid Battery Charger Circuit Battery Charger Circuit Simulation Learn how to build a simple and efficient 12v battery charger circuit using lm317 ics, transformer, diode bridge and other components. Develop, tune, and benchmark the performance of different control strategies and circuits in a simulation environment like plecs. The simulator circuit described in this application report can provide up to four outputs working as batteries while supporting discharge and. Battery Charger Circuit Simulation.
From universalbatterycharger.weebly.com
simulations UNIVERSAL BATTERY CHARGER Battery Charger Circuit Simulation Develop, tune, and benchmark the performance of different control strategies and circuits in a simulation environment like plecs. Learn how to build a simple and efficient 12v battery charger circuit using lm317 ics, transformer, diode bridge and other components. You can also monitor the voltage and current on lcd. In this post, we will have a detailed look at battery. Battery Charger Circuit Simulation.