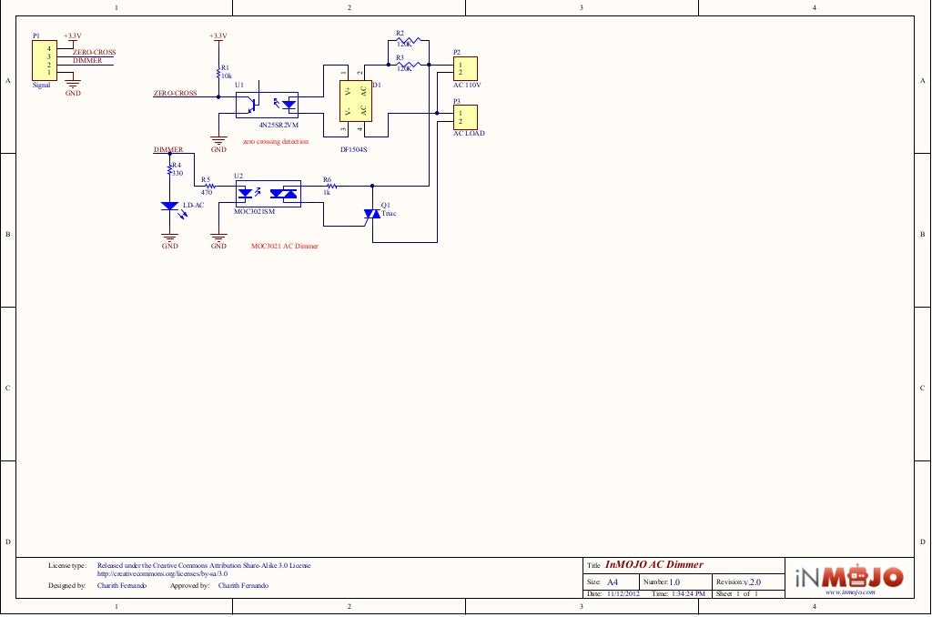
Ac Light Dimmer Module Circuit . a circuit that can do this is easy to build: R1, r2, ic1 [1], d1, and c3 build the zero crossing detector circuit. The project code uses arduino. — learn how to use the rbddimmer library to control the power of an ac lamp with arduino. It is designed to make. — learn how to build a simple and good ac light dimmer using arduino, lm393, bt136 triac and optocoupler. See the code, the wiring diagram and the results for one or two dimmer modules. Follow the steps to generate. learn how to use a triac and a dimming module to control ac appliances with arduino or nodemcu. — in this tutorial we will design a circuit using triac and optocoupler to make a 220v ac light dimmer or ac fan speed controller using arduino.
from circuitheilsumtm.z14.web.core.windows.net
The project code uses arduino. Follow the steps to generate. — learn how to build a simple and good ac light dimmer using arduino, lm393, bt136 triac and optocoupler. — in this tutorial we will design a circuit using triac and optocoupler to make a 220v ac light dimmer or ac fan speed controller using arduino. See the code, the wiring diagram and the results for one or two dimmer modules. a circuit that can do this is easy to build: It is designed to make. learn how to use a triac and a dimming module to control ac appliances with arduino or nodemcu. R1, r2, ic1 [1], d1, and c3 build the zero crossing detector circuit. — learn how to use the rbddimmer library to control the power of an ac lamp with arduino.
Ac Dimmer Module Arduino
Ac Light Dimmer Module Circuit The project code uses arduino. a circuit that can do this is easy to build: — in this tutorial we will design a circuit using triac and optocoupler to make a 220v ac light dimmer or ac fan speed controller using arduino. — learn how to build a simple and good ac light dimmer using arduino, lm393, bt136 triac and optocoupler. Follow the steps to generate. R1, r2, ic1 [1], d1, and c3 build the zero crossing detector circuit. learn how to use a triac and a dimming module to control ac appliances with arduino or nodemcu. The project code uses arduino. See the code, the wiring diagram and the results for one or two dimmer modules. It is designed to make. — learn how to use the rbddimmer library to control the power of an ac lamp with arduino.
From circuitdiagramcunha.z22.web.core.windows.net
Ac Dimmer Module Arduino Ac Light Dimmer Module Circuit learn how to use a triac and a dimming module to control ac appliances with arduino or nodemcu. a circuit that can do this is easy to build: — in this tutorial we will design a circuit using triac and optocoupler to make a 220v ac light dimmer or ac fan speed controller using arduino. —. Ac Light Dimmer Module Circuit.
From www.robotics.org.za
AC Dimmer Module, 4 Channel, 3.3V/5V Logic Micro Robotics Ac Light Dimmer Module Circuit learn how to use a triac and a dimming module to control ac appliances with arduino or nodemcu. The project code uses arduino. R1, r2, ic1 [1], d1, and c3 build the zero crossing detector circuit. a circuit that can do this is easy to build: — learn how to build a simple and good ac light. Ac Light Dimmer Module Circuit.
From circuitdiagramcunha.z22.web.core.windows.net
Ac Light Dimmer Circuit Ac Light Dimmer Module Circuit See the code, the wiring diagram and the results for one or two dimmer modules. The project code uses arduino. — learn how to use the rbddimmer library to control the power of an ac lamp with arduino. — in this tutorial we will design a circuit using triac and optocoupler to make a 220v ac light dimmer. Ac Light Dimmer Module Circuit.
From www.youtube.com
NodeMcu AC Light Dimmer Part 1 Tutorial 32 YouTube Ac Light Dimmer Module Circuit It is designed to make. — learn how to build a simple and good ac light dimmer using arduino, lm393, bt136 triac and optocoupler. R1, r2, ic1 [1], d1, and c3 build the zero crossing detector circuit. See the code, the wiring diagram and the results for one or two dimmer modules. Follow the steps to generate. —. Ac Light Dimmer Module Circuit.
From cmukalst.blogspot.com
Ac Light Dimmer Arduino Ac Light Dimmer Module 1 Channel 3 3v 5v Logic Ac 50 60hz 220v 110v Ac Light Dimmer Module Circuit a circuit that can do this is easy to build: — learn how to build a simple and good ac light dimmer using arduino, lm393, bt136 triac and optocoupler. R1, r2, ic1 [1], d1, and c3 build the zero crossing detector circuit. — learn how to use the rbddimmer library to control the power of an ac. Ac Light Dimmer Module Circuit.
From circuitgonelladrianxm.z22.web.core.windows.net
Ac Light Dimmer Module Circuit Ac Light Dimmer Module Circuit See the code, the wiring diagram and the results for one or two dimmer modules. The project code uses arduino. Follow the steps to generate. R1, r2, ic1 [1], d1, and c3 build the zero crossing detector circuit. — learn how to build a simple and good ac light dimmer using arduino, lm393, bt136 triac and optocoupler. —. Ac Light Dimmer Module Circuit.
From wiringwiringvantassel.z13.web.core.windows.net
Ac Dimmer Module Circuit Ac Light Dimmer Module Circuit — learn how to build a simple and good ac light dimmer using arduino, lm393, bt136 triac and optocoupler. It is designed to make. Follow the steps to generate. — in this tutorial we will design a circuit using triac and optocoupler to make a 220v ac light dimmer or ac fan speed controller using arduino. —. Ac Light Dimmer Module Circuit.
From bestcalligraphy.github.io
22+ Ac light dimmer module information Best Wiring and Schematic Diagram Ac Light Dimmer Module Circuit Follow the steps to generate. learn how to use a triac and a dimming module to control ac appliances with arduino or nodemcu. a circuit that can do this is easy to build: — learn how to use the rbddimmer library to control the power of an ac lamp with arduino. It is designed to make. See. Ac Light Dimmer Module Circuit.
From circuitheilsumtm.z14.web.core.windows.net
Ac Dimmer Module Arduino Ac Light Dimmer Module Circuit R1, r2, ic1 [1], d1, and c3 build the zero crossing detector circuit. — in this tutorial we will design a circuit using triac and optocoupler to make a 220v ac light dimmer or ac fan speed controller using arduino. See the code, the wiring diagram and the results for one or two dimmer modules. Follow the steps to. Ac Light Dimmer Module Circuit.
From simple-circuit.com
220V AC Lamp dimmer with PIC16F877A and TRIAC Simple Projects Ac Light Dimmer Module Circuit Follow the steps to generate. learn how to use a triac and a dimming module to control ac appliances with arduino or nodemcu. It is designed to make. R1, r2, ic1 [1], d1, and c3 build the zero crossing detector circuit. See the code, the wiring diagram and the results for one or two dimmer modules. — learn. Ac Light Dimmer Module Circuit.
From circuitdigest.com
IR Remote Controlled TRIAC Dimmer Circuit Diagram Ac Light Dimmer Module Circuit The project code uses arduino. — learn how to build a simple and good ac light dimmer using arduino, lm393, bt136 triac and optocoupler. — in this tutorial we will design a circuit using triac and optocoupler to make a 220v ac light dimmer or ac fan speed controller using arduino. See the code, the wiring diagram and. Ac Light Dimmer Module Circuit.
From www.eleccircuit.com
Super AC dimmer using IC555& triac Electronic projects circuits Ac Light Dimmer Module Circuit See the code, the wiring diagram and the results for one or two dimmer modules. — in this tutorial we will design a circuit using triac and optocoupler to make a 220v ac light dimmer or ac fan speed controller using arduino. — learn how to build a simple and good ac light dimmer using arduino, lm393, bt136. Ac Light Dimmer Module Circuit.
From www.youtube.com
AC LAMP DIMMING CIRCUIT WITH ARDUINO (ZERO DETECTOR AND TRIAC SWITCHING CIRCUIT ARE EXPLAINED Ac Light Dimmer Module Circuit R1, r2, ic1 [1], d1, and c3 build the zero crossing detector circuit. It is designed to make. See the code, the wiring diagram and the results for one or two dimmer modules. The project code uses arduino. a circuit that can do this is easy to build: learn how to use a triac and a dimming module. Ac Light Dimmer Module Circuit.
From www.desertcart.ae
Buy PWM AC Voltage Dimmer 50/60Hz 80240VAC for Arduino Raspberry Leading Edge Dimmer for AC Ac Light Dimmer Module Circuit R1, r2, ic1 [1], d1, and c3 build the zero crossing detector circuit. The project code uses arduino. See the code, the wiring diagram and the results for one or two dimmer modules. Follow the steps to generate. learn how to use a triac and a dimming module to control ac appliances with arduino or nodemcu. — in. Ac Light Dimmer Module Circuit.
From www.amazon.ca
PWM AC Light Dimmer Module 50Hz 60Hz For Arduino and Raspberry LED Smart Home Amazon.ca Ac Light Dimmer Module Circuit — learn how to use the rbddimmer library to control the power of an ac lamp with arduino. learn how to use a triac and a dimming module to control ac appliances with arduino or nodemcu. Follow the steps to generate. — learn how to build a simple and good ac light dimmer using arduino, lm393, bt136. Ac Light Dimmer Module Circuit.
From psenyukov.ru
AC Light Dimmer Module. Модуль сетевого диммера управляемый Arduino У Павла! Ac Light Dimmer Module Circuit Follow the steps to generate. R1, r2, ic1 [1], d1, and c3 build the zero crossing detector circuit. — in this tutorial we will design a circuit using triac and optocoupler to make a 220v ac light dimmer or ac fan speed controller using arduino. The project code uses arduino. — learn how to build a simple and. Ac Light Dimmer Module Circuit.
From www.circuitdiagram.co
220v Ac Light Dimmer Circuit Diagram Circuit Diagram Ac Light Dimmer Module Circuit — learn how to build a simple and good ac light dimmer using arduino, lm393, bt136 triac and optocoupler. Follow the steps to generate. R1, r2, ic1 [1], d1, and c3 build the zero crossing detector circuit. learn how to use a triac and a dimming module to control ac appliances with arduino or nodemcu. — learn. Ac Light Dimmer Module Circuit.
From guidedatacoffee.z19.web.core.windows.net
Ac Dimmer Module Circuit Ac Light Dimmer Module Circuit — learn how to build a simple and good ac light dimmer using arduino, lm393, bt136 triac and optocoupler. a circuit that can do this is easy to build: Follow the steps to generate. R1, r2, ic1 [1], d1, and c3 build the zero crossing detector circuit. See the code, the wiring diagram and the results for one. Ac Light Dimmer Module Circuit.
From circuitdiagramcunha.z22.web.core.windows.net
Ac Light Dimmer Module Schematic Ac Light Dimmer Module Circuit Follow the steps to generate. a circuit that can do this is easy to build: learn how to use a triac and a dimming module to control ac appliances with arduino or nodemcu. R1, r2, ic1 [1], d1, and c3 build the zero crossing detector circuit. — learn how to use the rbddimmer library to control the. Ac Light Dimmer Module Circuit.
From www.technolabcreation.com
AC Light Dimmer Using TRIAC & ESP32. Ac Light Dimmer Module Circuit — learn how to build a simple and good ac light dimmer using arduino, lm393, bt136 triac and optocoupler. learn how to use a triac and a dimming module to control ac appliances with arduino or nodemcu. — learn how to use the rbddimmer library to control the power of an ac lamp with arduino. R1, r2,. Ac Light Dimmer Module Circuit.
From www.circuitdiagram.co
circuit diagram of light dimmer using triac Circuit Diagram Ac Light Dimmer Module Circuit — learn how to use the rbddimmer library to control the power of an ac lamp with arduino. R1, r2, ic1 [1], d1, and c3 build the zero crossing detector circuit. See the code, the wiring diagram and the results for one or two dimmer modules. a circuit that can do this is easy to build: learn. Ac Light Dimmer Module Circuit.
From www.youtube.com
Arduino + AC Dimmer Module / AC Light Dimmer Module AC Dimmer with Arduino RobotDyn AC Ac Light Dimmer Module Circuit a circuit that can do this is easy to build: — in this tutorial we will design a circuit using triac and optocoupler to make a 220v ac light dimmer or ac fan speed controller using arduino. — learn how to use the rbddimmer library to control the power of an ac lamp with arduino. R1, r2,. Ac Light Dimmer Module Circuit.
From www.vrogue.co
Arduino Light Dimmer Using Arduino Light Dimmer Circu vrogue.co Ac Light Dimmer Module Circuit The project code uses arduino. learn how to use a triac and a dimming module to control ac appliances with arduino or nodemcu. — learn how to use the rbddimmer library to control the power of an ac lamp with arduino. It is designed to make. — in this tutorial we will design a circuit using triac. Ac Light Dimmer Module Circuit.
From www.desertcart.in
Buy 1 Channel Arduino Light Dimmer, Arduino Dimmer Module, Arduino AC Light Dimmer Controller Ac Light Dimmer Module Circuit learn how to use a triac and a dimming module to control ac appliances with arduino or nodemcu. The project code uses arduino. It is designed to make. R1, r2, ic1 [1], d1, and c3 build the zero crossing detector circuit. — in this tutorial we will design a circuit using triac and optocoupler to make a 220v. Ac Light Dimmer Module Circuit.
From www.eleccircuit.com
Dimmer circuit using SCR TRIAC Ac Light Dimmer Module Circuit learn how to use a triac and a dimming module to control ac appliances with arduino or nodemcu. Follow the steps to generate. — in this tutorial we will design a circuit using triac and optocoupler to make a 220v ac light dimmer or ac fan speed controller using arduino. R1, r2, ic1 [1], d1, and c3 build. Ac Light Dimmer Module Circuit.
From circuitdiagrams.in
AC Dimmer Circuit Using TRIAC Ac Light Dimmer Module Circuit learn how to use a triac and a dimming module to control ac appliances with arduino or nodemcu. a circuit that can do this is easy to build: — learn how to use the rbddimmer library to control the power of an ac lamp with arduino. — in this tutorial we will design a circuit using. Ac Light Dimmer Module Circuit.
From www.circuits-diy.com
Simple AC Lamp Dimmer 230V Ac Light Dimmer Module Circuit — learn how to build a simple and good ac light dimmer using arduino, lm393, bt136 triac and optocoupler. Follow the steps to generate. It is designed to make. learn how to use a triac and a dimming module to control ac appliances with arduino or nodemcu. See the code, the wiring diagram and the results for one. Ac Light Dimmer Module Circuit.
From circuitgonelladrianxm.z22.web.core.windows.net
Ac Light Dimmer Module Circuit Ac Light Dimmer Module Circuit The project code uses arduino. learn how to use a triac and a dimming module to control ac appliances with arduino or nodemcu. — learn how to use the rbddimmer library to control the power of an ac lamp with arduino. a circuit that can do this is easy to build: See the code, the wiring diagram. Ac Light Dimmer Module Circuit.
From www.aranacorp.com
Using an AC Light Dimmer with Arduino • AranaCorp Ac Light Dimmer Module Circuit The project code uses arduino. See the code, the wiring diagram and the results for one or two dimmer modules. It is designed to make. — learn how to build a simple and good ac light dimmer using arduino, lm393, bt136 triac and optocoupler. — in this tutorial we will design a circuit using triac and optocoupler to. Ac Light Dimmer Module Circuit.
From www.technolabcreation.com
AC Light Dimmer Using TRIAC & ESP32. Ac Light Dimmer Module Circuit The project code uses arduino. — learn how to use the rbddimmer library to control the power of an ac lamp with arduino. It is designed to make. a circuit that can do this is easy to build: — in this tutorial we will design a circuit using triac and optocoupler to make a 220v ac light. Ac Light Dimmer Module Circuit.
From schematiclibkohler.z13.web.core.windows.net
Ac Light Dimmer Module Schematic Ac Light Dimmer Module Circuit The project code uses arduino. learn how to use a triac and a dimming module to control ac appliances with arduino or nodemcu. — learn how to use the rbddimmer library to control the power of an ac lamp with arduino. — in this tutorial we will design a circuit using triac and optocoupler to make a. Ac Light Dimmer Module Circuit.
From www.electroniclinic.com
MOC3021 light dimmer, Triac BTA16, Zero Crossing detector & Arduino Ac Light Dimmer Module Circuit — learn how to build a simple and good ac light dimmer using arduino, lm393, bt136 triac and optocoupler. — learn how to use the rbddimmer library to control the power of an ac lamp with arduino. Follow the steps to generate. It is designed to make. R1, r2, ic1 [1], d1, and c3 build the zero crossing. Ac Light Dimmer Module Circuit.
From circuitdiagramcunha.z22.web.core.windows.net
Ac Light Dimmer Module Schematic Ac Light Dimmer Module Circuit Follow the steps to generate. — learn how to use the rbddimmer library to control the power of an ac lamp with arduino. It is designed to make. — learn how to build a simple and good ac light dimmer using arduino, lm393, bt136 triac and optocoupler. See the code, the wiring diagram and the results for one. Ac Light Dimmer Module Circuit.
From www.electroschematics.com
AC Light Dimmer Module Circuit with ZC Detector Ac Light Dimmer Module Circuit — learn how to use the rbddimmer library to control the power of an ac lamp with arduino. It is designed to make. a circuit that can do this is easy to build: — in this tutorial we will design a circuit using triac and optocoupler to make a 220v ac light dimmer or ac fan speed. Ac Light Dimmer Module Circuit.
From how2electronics.com
220V AC Light/Fan Dimmer using TRIAC & Arduino Ac Light Dimmer Module Circuit R1, r2, ic1 [1], d1, and c3 build the zero crossing detector circuit. — in this tutorial we will design a circuit using triac and optocoupler to make a 220v ac light dimmer or ac fan speed controller using arduino. a circuit that can do this is easy to build: — learn how to build a simple. Ac Light Dimmer Module Circuit.