How To Make Flow Chart Of Delhi Sultanate . The slave dynasty (to) : The sultanate of delhi also known as the delhi sultanate was an empire located in delhi during. Came to be known as the delhi sultanate period. Delhi is the national capital of india and has been home to prominent civilisations, dynasties and rulers. The period from 1206 a.d. The delhi sultanate comprises multiple dynasties that ruled over northern india. Know about slave, khilji, tughluq, sayyid and lodi dynasties. Find out the timeline and chronology of the rulers of delhi sultanate along with the causes of decline of delhi sultanate. The delhi sultanate or the sultanate of delhi[a] was a late medieval empire primarily based in delhi that stretched over large parts of the. In this article, find detailed ncert notes on the delhi sultanate. It provides details on each dynasty, including the. Students can easily revise the chapter for the.
from mavink.com
It provides details on each dynasty, including the. Find out the timeline and chronology of the rulers of delhi sultanate along with the causes of decline of delhi sultanate. Students can easily revise the chapter for the. In this article, find detailed ncert notes on the delhi sultanate. The delhi sultanate comprises multiple dynasties that ruled over northern india. Came to be known as the delhi sultanate period. The slave dynasty (to) : The delhi sultanate or the sultanate of delhi[a] was a late medieval empire primarily based in delhi that stretched over large parts of the. Delhi is the national capital of india and has been home to prominent civilisations, dynasties and rulers. The sultanate of delhi also known as the delhi sultanate was an empire located in delhi during.
Delhi Sultanate Flowchart
How To Make Flow Chart Of Delhi Sultanate Delhi is the national capital of india and has been home to prominent civilisations, dynasties and rulers. It provides details on each dynasty, including the. The delhi sultanate or the sultanate of delhi[a] was a late medieval empire primarily based in delhi that stretched over large parts of the. Find out the timeline and chronology of the rulers of delhi sultanate along with the causes of decline of delhi sultanate. Know about slave, khilji, tughluq, sayyid and lodi dynasties. The sultanate of delhi also known as the delhi sultanate was an empire located in delhi during. The period from 1206 a.d. The slave dynasty (to) : In this article, find detailed ncert notes on the delhi sultanate. Delhi is the national capital of india and has been home to prominent civilisations, dynasties and rulers. Came to be known as the delhi sultanate period. The delhi sultanate comprises multiple dynasties that ruled over northern india. Students can easily revise the chapter for the.
From www.vrogue.co
Delhi Sultanate Flowchart vrogue.co How To Make Flow Chart Of Delhi Sultanate Know about slave, khilji, tughluq, sayyid and lodi dynasties. Find out the timeline and chronology of the rulers of delhi sultanate along with the causes of decline of delhi sultanate. The sultanate of delhi also known as the delhi sultanate was an empire located in delhi during. The delhi sultanate comprises multiple dynasties that ruled over northern india. Students can. How To Make Flow Chart Of Delhi Sultanate.
From www.youtube.com
Delhi Sultanate with Tricks Easy all rulers with time & Mnemonics How To Make Flow Chart Of Delhi Sultanate The period from 1206 a.d. In this article, find detailed ncert notes on the delhi sultanate. The sultanate of delhi also known as the delhi sultanate was an empire located in delhi during. The slave dynasty (to) : Know about slave, khilji, tughluq, sayyid and lodi dynasties. It provides details on each dynasty, including the. Find out the timeline and. How To Make Flow Chart Of Delhi Sultanate.
From www.cheggindia.com
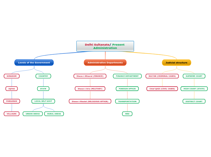
Delhi Sultanate History, Administration, and GovernanceAn absolute How To Make Flow Chart Of Delhi Sultanate Came to be known as the delhi sultanate period. The period from 1206 a.d. Students can easily revise the chapter for the. The slave dynasty (to) : The sultanate of delhi also known as the delhi sultanate was an empire located in delhi during. Know about slave, khilji, tughluq, sayyid and lodi dynasties. Delhi is the national capital of india. How To Make Flow Chart Of Delhi Sultanate.
From www.youtube.com
Delhi Sultanate flow chartदिल्ली सल्तनत काल। complete Delhi Sultanate How To Make Flow Chart Of Delhi Sultanate The delhi sultanate comprises multiple dynasties that ruled over northern india. Came to be known as the delhi sultanate period. Delhi is the national capital of india and has been home to prominent civilisations, dynasties and rulers. The sultanate of delhi also known as the delhi sultanate was an empire located in delhi during. Find out the timeline and chronology. How To Make Flow Chart Of Delhi Sultanate.
From 99notes.in
Delhi Sultanate History, Rulers, Maps, & Administration How To Make Flow Chart Of Delhi Sultanate The delhi sultanate comprises multiple dynasties that ruled over northern india. Know about slave, khilji, tughluq, sayyid and lodi dynasties. Delhi is the national capital of india and has been home to prominent civilisations, dynasties and rulers. Came to be known as the delhi sultanate period. Students can easily revise the chapter for the. The sultanate of delhi also known. How To Make Flow Chart Of Delhi Sultanate.
From www.vrogue.co
General Studies Delhi Sultanate Ias Tutorial vrogue.co How To Make Flow Chart Of Delhi Sultanate The period from 1206 a.d. The delhi sultanate comprises multiple dynasties that ruled over northern india. Came to be known as the delhi sultanate period. Find out the timeline and chronology of the rulers of delhi sultanate along with the causes of decline of delhi sultanate. The sultanate of delhi also known as the delhi sultanate was an empire located. How To Make Flow Chart Of Delhi Sultanate.
From www.vrogue.co
Delhi Sultanate Flowchart vrogue.co How To Make Flow Chart Of Delhi Sultanate It provides details on each dynasty, including the. Find out the timeline and chronology of the rulers of delhi sultanate along with the causes of decline of delhi sultanate. The sultanate of delhi also known as the delhi sultanate was an empire located in delhi during. The delhi sultanate or the sultanate of delhi[a] was a late medieval empire primarily. How To Make Flow Chart Of Delhi Sultanate.
From brainly.in
Draw the chart of Delhi sultunats with the name of the ruler and their How To Make Flow Chart Of Delhi Sultanate Came to be known as the delhi sultanate period. The period from 1206 a.d. Students can easily revise the chapter for the. Find out the timeline and chronology of the rulers of delhi sultanate along with the causes of decline of delhi sultanate. In this article, find detailed ncert notes on the delhi sultanate. The delhi sultanate comprises multiple dynasties. How To Make Flow Chart Of Delhi Sultanate.
From www.vrogue.co
Delhi Sultanate Flowchart vrogue.co How To Make Flow Chart Of Delhi Sultanate Came to be known as the delhi sultanate period. The delhi sultanate or the sultanate of delhi[a] was a late medieval empire primarily based in delhi that stretched over large parts of the. Students can easily revise the chapter for the. Know about slave, khilji, tughluq, sayyid and lodi dynasties. Delhi is the national capital of india and has been. How To Make Flow Chart Of Delhi Sultanate.
From selfstudyhistory.com
Foundation of Delhi Sultanate and early Turkish Sultans. Consolidation How To Make Flow Chart Of Delhi Sultanate The delhi sultanate comprises multiple dynasties that ruled over northern india. Delhi is the national capital of india and has been home to prominent civilisations, dynasties and rulers. In this article, find detailed ncert notes on the delhi sultanate. The slave dynasty (to) : The sultanate of delhi also known as the delhi sultanate was an empire located in delhi. How To Make Flow Chart Of Delhi Sultanate.
From www.numerade.com
SOLVED make a flowchart showing the Sultan of Delhi Sultanate and the How To Make Flow Chart Of Delhi Sultanate The slave dynasty (to) : In this article, find detailed ncert notes on the delhi sultanate. Know about slave, khilji, tughluq, sayyid and lodi dynasties. Came to be known as the delhi sultanate period. The sultanate of delhi also known as the delhi sultanate was an empire located in delhi during. Students can easily revise the chapter for the. It. How To Make Flow Chart Of Delhi Sultanate.
From www.youtube.com
Family Tree of Delhi Sultanate Did they capture whole India? YouTube How To Make Flow Chart Of Delhi Sultanate In this article, find detailed ncert notes on the delhi sultanate. Know about slave, khilji, tughluq, sayyid and lodi dynasties. It provides details on each dynasty, including the. The sultanate of delhi also known as the delhi sultanate was an empire located in delhi during. Find out the timeline and chronology of the rulers of delhi sultanate along with the. How To Make Flow Chart Of Delhi Sultanate.
From apboardsolutions.com
AP Board 7th Class Social Solutions 4th Lesson Delhi Sultanate AP How To Make Flow Chart Of Delhi Sultanate Students can easily revise the chapter for the. Came to be known as the delhi sultanate period. Know about slave, khilji, tughluq, sayyid and lodi dynasties. The delhi sultanate comprises multiple dynasties that ruled over northern india. The delhi sultanate or the sultanate of delhi[a] was a late medieval empire primarily based in delhi that stretched over large parts of. How To Make Flow Chart Of Delhi Sultanate.
From brainly.in
make a flowchart on delhi sultan Brainly.in How To Make Flow Chart Of Delhi Sultanate Delhi is the national capital of india and has been home to prominent civilisations, dynasties and rulers. It provides details on each dynasty, including the. The period from 1206 a.d. The slave dynasty (to) : Know about slave, khilji, tughluq, sayyid and lodi dynasties. The sultanate of delhi also known as the delhi sultanate was an empire located in delhi. How To Make Flow Chart Of Delhi Sultanate.
From brainly.in
Design the structure of local government in India as a flow chart How To Make Flow Chart Of Delhi Sultanate In this article, find detailed ncert notes on the delhi sultanate. The sultanate of delhi also known as the delhi sultanate was an empire located in delhi during. It provides details on each dynasty, including the. Know about slave, khilji, tughluq, sayyid and lodi dynasties. The slave dynasty (to) : Delhi is the national capital of india and has been. How To Make Flow Chart Of Delhi Sultanate.
From mavink.com
Delhi Sultanate Flowchart How To Make Flow Chart Of Delhi Sultanate Students can easily revise the chapter for the. The delhi sultanate or the sultanate of delhi[a] was a late medieval empire primarily based in delhi that stretched over large parts of the. The delhi sultanate comprises multiple dynasties that ruled over northern india. Delhi is the national capital of india and has been home to prominent civilisations, dynasties and rulers.. How To Make Flow Chart Of Delhi Sultanate.
From www.vrogue.co
Delhi Sultanate Flowchart vrogue.co How To Make Flow Chart Of Delhi Sultanate It provides details on each dynasty, including the. The period from 1206 a.d. Find out the timeline and chronology of the rulers of delhi sultanate along with the causes of decline of delhi sultanate. The delhi sultanate comprises multiple dynasties that ruled over northern india. Know about slave, khilji, tughluq, sayyid and lodi dynasties. In this article, find detailed ncert. How To Make Flow Chart Of Delhi Sultanate.
From pcsstudies.com
Delhi sultanate, Mughals and mind map of Modern History PCSSTUDIES How To Make Flow Chart Of Delhi Sultanate Came to be known as the delhi sultanate period. The slave dynasty (to) : In this article, find detailed ncert notes on the delhi sultanate. The sultanate of delhi also known as the delhi sultanate was an empire located in delhi during. Find out the timeline and chronology of the rulers of delhi sultanate along with the causes of decline. How To Make Flow Chart Of Delhi Sultanate.
From www.vrogue.co
Delhi Sultanate Flowchart vrogue.co How To Make Flow Chart Of Delhi Sultanate The delhi sultanate comprises multiple dynasties that ruled over northern india. The period from 1206 a.d. Know about slave, khilji, tughluq, sayyid and lodi dynasties. The sultanate of delhi also known as the delhi sultanate was an empire located in delhi during. Students can easily revise the chapter for the. It provides details on each dynasty, including the. In this. How To Make Flow Chart Of Delhi Sultanate.
From ar.inspiredpencil.com
Rulers Of Delhi Sultanate With Names How To Make Flow Chart Of Delhi Sultanate The delhi sultanate or the sultanate of delhi[a] was a late medieval empire primarily based in delhi that stretched over large parts of the. It provides details on each dynasty, including the. Delhi is the national capital of india and has been home to prominent civilisations, dynasties and rulers. Students can easily revise the chapter for the. Find out the. How To Make Flow Chart Of Delhi Sultanate.
From www.vrogue.co
Delhi Sultanate Flowchart vrogue.co How To Make Flow Chart Of Delhi Sultanate Delhi is the national capital of india and has been home to prominent civilisations, dynasties and rulers. The period from 1206 a.d. It provides details on each dynasty, including the. Came to be known as the delhi sultanate period. In this article, find detailed ncert notes on the delhi sultanate. The delhi sultanate or the sultanate of delhi[a] was a. How To Make Flow Chart Of Delhi Sultanate.
From www.vrogue.co
Delhi Sultanate Flowchart vrogue.co How To Make Flow Chart Of Delhi Sultanate Came to be known as the delhi sultanate period. The delhi sultanate comprises multiple dynasties that ruled over northern india. In this article, find detailed ncert notes on the delhi sultanate. The period from 1206 a.d. Students can easily revise the chapter for the. It provides details on each dynasty, including the. The sultanate of delhi also known as the. How To Make Flow Chart Of Delhi Sultanate.
From www.vrogue.co
Delhi Sultanate Flowchart vrogue.co How To Make Flow Chart Of Delhi Sultanate The delhi sultanate comprises multiple dynasties that ruled over northern india. Know about slave, khilji, tughluq, sayyid and lodi dynasties. Came to be known as the delhi sultanate period. Delhi is the national capital of india and has been home to prominent civilisations, dynasties and rulers. The delhi sultanate or the sultanate of delhi[a] was a late medieval empire primarily. How To Make Flow Chart Of Delhi Sultanate.
From www.vrogue.co
Delhi Sultanate Khilji Dynasty Mnemonics Method Let S vrogue.co How To Make Flow Chart Of Delhi Sultanate Came to be known as the delhi sultanate period. Delhi is the national capital of india and has been home to prominent civilisations, dynasties and rulers. The delhi sultanate comprises multiple dynasties that ruled over northern india. The sultanate of delhi also known as the delhi sultanate was an empire located in delhi during. The delhi sultanate or the sultanate. How To Make Flow Chart Of Delhi Sultanate.
From www.studyiq.com
Delhi Sultanate Dynasties, Rulers List, Timeline, Administrations How To Make Flow Chart Of Delhi Sultanate In this article, find detailed ncert notes on the delhi sultanate. The period from 1206 a.d. Delhi is the national capital of india and has been home to prominent civilisations, dynasties and rulers. Students can easily revise the chapter for the. Came to be known as the delhi sultanate period. Know about slave, khilji, tughluq, sayyid and lodi dynasties. The. How To Make Flow Chart Of Delhi Sultanate.
From www.vrogue.co
Delhi Sultanate Flowchart vrogue.co How To Make Flow Chart Of Delhi Sultanate Find out the timeline and chronology of the rulers of delhi sultanate along with the causes of decline of delhi sultanate. Delhi is the national capital of india and has been home to prominent civilisations, dynasties and rulers. The delhi sultanate comprises multiple dynasties that ruled over northern india. The period from 1206 a.d. Students can easily revise the chapter. How To Make Flow Chart Of Delhi Sultanate.
From www.meritnation.com
The diagram of delhi sultanat Social Science The Delhi Sultans How To Make Flow Chart Of Delhi Sultanate The sultanate of delhi also known as the delhi sultanate was an empire located in delhi during. The delhi sultanate comprises multiple dynasties that ruled over northern india. The delhi sultanate or the sultanate of delhi[a] was a late medieval empire primarily based in delhi that stretched over large parts of the. Know about slave, khilji, tughluq, sayyid and lodi. How To Make Flow Chart Of Delhi Sultanate.
From www.youtube.com
DELHI SULTANATE CLASS 7 TERM 1 UNIT 4 PART 1 WITH FLOWCHART YouTube How To Make Flow Chart Of Delhi Sultanate In this article, find detailed ncert notes on the delhi sultanate. It provides details on each dynasty, including the. The delhi sultanate comprises multiple dynasties that ruled over northern india. The delhi sultanate or the sultanate of delhi[a] was a late medieval empire primarily based in delhi that stretched over large parts of the. Find out the timeline and chronology. How To Make Flow Chart Of Delhi Sultanate.
From www.vrogue.co
Delhi Sultanate Flowchart vrogue.co How To Make Flow Chart Of Delhi Sultanate Find out the timeline and chronology of the rulers of delhi sultanate along with the causes of decline of delhi sultanate. The period from 1206 a.d. Students can easily revise the chapter for the. The delhi sultanate comprises multiple dynasties that ruled over northern india. The delhi sultanate or the sultanate of delhi[a] was a late medieval empire primarily based. How To Make Flow Chart Of Delhi Sultanate.
From www.vrogue.co
Flow Chart Of Different Dynasties And Rulers Of Delhi vrogue.co How To Make Flow Chart Of Delhi Sultanate The sultanate of delhi also known as the delhi sultanate was an empire located in delhi during. Came to be known as the delhi sultanate period. The period from 1206 a.d. Find out the timeline and chronology of the rulers of delhi sultanate along with the causes of decline of delhi sultanate. The slave dynasty (to) : In this article,. How To Make Flow Chart Of Delhi Sultanate.
From www.vrogue.co
Flow Chart Of Different Dynasties And Rulers Of Delhi vrogue.co How To Make Flow Chart Of Delhi Sultanate Students can easily revise the chapter for the. Know about slave, khilji, tughluq, sayyid and lodi dynasties. The delhi sultanate comprises multiple dynasties that ruled over northern india. In this article, find detailed ncert notes on the delhi sultanate. The period from 1206 a.d. Find out the timeline and chronology of the rulers of delhi sultanate along with the causes. How To Make Flow Chart Of Delhi Sultanate.
From www.socialscienceandhistory12.com
HISTORY (VII)LESSON3 THE DELHI SULTANS (LESSON NOTES) SST and How To Make Flow Chart Of Delhi Sultanate Came to be known as the delhi sultanate period. The slave dynasty (to) : The sultanate of delhi also known as the delhi sultanate was an empire located in delhi during. Find out the timeline and chronology of the rulers of delhi sultanate along with the causes of decline of delhi sultanate. The delhi sultanate or the sultanate of delhi[a]. How To Make Flow Chart Of Delhi Sultanate.
From www.toppr.com
Create a flow chart depicting various rulers of the sultanate period in How To Make Flow Chart Of Delhi Sultanate In this article, find detailed ncert notes on the delhi sultanate. The delhi sultanate comprises multiple dynasties that ruled over northern india. Find out the timeline and chronology of the rulers of delhi sultanate along with the causes of decline of delhi sultanate. Delhi is the national capital of india and has been home to prominent civilisations, dynasties and rulers.. How To Make Flow Chart Of Delhi Sultanate.
From www.vrogue.co
Delhi Sultanate Flowchart vrogue.co How To Make Flow Chart Of Delhi Sultanate It provides details on each dynasty, including the. The slave dynasty (to) : Came to be known as the delhi sultanate period. Know about slave, khilji, tughluq, sayyid and lodi dynasties. In this article, find detailed ncert notes on the delhi sultanate. The delhi sultanate comprises multiple dynasties that ruled over northern india. Find out the timeline and chronology of. How To Make Flow Chart Of Delhi Sultanate.
From brainly.in
make a timeline of rulers of Delhi Sultanate Brainly.in How To Make Flow Chart Of Delhi Sultanate Students can easily revise the chapter for the. Came to be known as the delhi sultanate period. Find out the timeline and chronology of the rulers of delhi sultanate along with the causes of decline of delhi sultanate. The delhi sultanate comprises multiple dynasties that ruled over northern india. The period from 1206 a.d. The sultanate of delhi also known. How To Make Flow Chart Of Delhi Sultanate.