Stroboscopic Effect Electrical . This light may be directed upon a rotating or vibrating object. A strobe light or stroboscopic lamp, commonly called a strobe, is a device used to produce regular flashes of light. It is one of a number of. The stroboscopic effect produced by the fluorescent lamps is due to the periodic fluctuations in the light output of the lamp. This occurs when an object in motion is. The stroboscopic effect is a phenomenon of human visual perception in which motion is shown to be interpreted by a brain that receives successive discreet images and stitches. The stroboscope working principle uses a high intensity light which flashes at precise intervals. The stroboscopic effect is the optical effect where objects appear to move at a slower speed than reality.
from www.youtube.com
The stroboscopic effect is the optical effect where objects appear to move at a slower speed than reality. The stroboscope working principle uses a high intensity light which flashes at precise intervals. A strobe light or stroboscopic lamp, commonly called a strobe, is a device used to produce regular flashes of light. The stroboscopic effect produced by the fluorescent lamps is due to the periodic fluctuations in the light output of the lamp. This light may be directed upon a rotating or vibrating object. This occurs when an object in motion is. It is one of a number of. The stroboscopic effect is a phenomenon of human visual perception in which motion is shown to be interpreted by a brain that receives successive discreet images and stitches.
Flickering of Lights Stroboscopic Effect Flicker Percentage
Stroboscopic Effect Electrical The stroboscopic effect is a phenomenon of human visual perception in which motion is shown to be interpreted by a brain that receives successive discreet images and stitches. The stroboscopic effect produced by the fluorescent lamps is due to the periodic fluctuations in the light output of the lamp. This occurs when an object in motion is. A strobe light or stroboscopic lamp, commonly called a strobe, is a device used to produce regular flashes of light. It is one of a number of. This light may be directed upon a rotating or vibrating object. The stroboscopic effect is a phenomenon of human visual perception in which motion is shown to be interpreted by a brain that receives successive discreet images and stitches. The stroboscopic effect is the optical effect where objects appear to move at a slower speed than reality. The stroboscope working principle uses a high intensity light which flashes at precise intervals.
From journals.sagepub.com
The effect of stroboscopic effect on human health indicators X Zhao Stroboscopic Effect Electrical This occurs when an object in motion is. The stroboscopic effect produced by the fluorescent lamps is due to the periodic fluctuations in the light output of the lamp. The stroboscope working principle uses a high intensity light which flashes at precise intervals. It is one of a number of. The stroboscopic effect is the optical effect where objects appear. Stroboscopic Effect Electrical.
From www.sciencebuddies.org
Build an Arduino Strobe Light for the Stroboscopic Effect Science Project Stroboscopic Effect Electrical This occurs when an object in motion is. The stroboscopic effect is the optical effect where objects appear to move at a slower speed than reality. This light may be directed upon a rotating or vibrating object. The stroboscope working principle uses a high intensity light which flashes at precise intervals. A strobe light or stroboscopic lamp, commonly called a. Stroboscopic Effect Electrical.
From engineeringslab.com
Fig.(a) Slip measurement by stroboscopic method. Stroboscopic Effect Electrical The stroboscope working principle uses a high intensity light which flashes at precise intervals. A strobe light or stroboscopic lamp, commonly called a strobe, is a device used to produce regular flashes of light. This occurs when an object in motion is. The stroboscopic effect produced by the fluorescent lamps is due to the periodic fluctuations in the light output. Stroboscopic Effect Electrical.
From www.researchgate.net
4 Subperiod evolution of a stroboscopic phase portrait. (ae Stroboscopic Effect Electrical This occurs when an object in motion is. The stroboscopic effect is the optical effect where objects appear to move at a slower speed than reality. The stroboscope working principle uses a high intensity light which flashes at precise intervals. It is one of a number of. The stroboscopic effect is a phenomenon of human visual perception in which motion. Stroboscopic Effect Electrical.
From www.electricalvolt.com
Stroboscope Tachometer & Its Working Principle Stroboscopic Effect Electrical The stroboscopic effect is the optical effect where objects appear to move at a slower speed than reality. The stroboscope working principle uses a high intensity light which flashes at precise intervals. A strobe light or stroboscopic lamp, commonly called a strobe, is a device used to produce regular flashes of light. This light may be directed upon a rotating. Stroboscopic Effect Electrical.
From www.alamy.com
Stroboscopic Motion High Resolution Stock Photography and Images Alamy Stroboscopic Effect Electrical This occurs when an object in motion is. It is one of a number of. The stroboscopic effect is a phenomenon of human visual perception in which motion is shown to be interpreted by a brain that receives successive discreet images and stitches. The stroboscope working principle uses a high intensity light which flashes at precise intervals. The stroboscopic effect. Stroboscopic Effect Electrical.
From proper-cooking.info
Stroboscopic Effect Fluorescent Lighting Stroboscopic Effect Electrical The stroboscopic effect is the optical effect where objects appear to move at a slower speed than reality. The stroboscope working principle uses a high intensity light which flashes at precise intervals. The stroboscopic effect is a phenomenon of human visual perception in which motion is shown to be interpreted by a brain that receives successive discreet images and stitches.. Stroboscopic Effect Electrical.
From www.pinterest.com
The Illustration Demonstrates the Stroboscopic Effect Stroboscopic Stroboscopic Effect Electrical The stroboscope working principle uses a high intensity light which flashes at precise intervals. The stroboscopic effect is a phenomenon of human visual perception in which motion is shown to be interpreted by a brain that receives successive discreet images and stitches. The stroboscopic effect is the optical effect where objects appear to move at a slower speed than reality.. Stroboscopic Effect Electrical.
From www.circuitdiagram.co
Twin Fluorescent Light Circuit Diagram Circuit Diagram Stroboscopic Effect Electrical It is one of a number of. The stroboscopic effect is the optical effect where objects appear to move at a slower speed than reality. A strobe light or stroboscopic lamp, commonly called a strobe, is a device used to produce regular flashes of light. The stroboscopic effect produced by the fluorescent lamps is due to the periodic fluctuations in. Stroboscopic Effect Electrical.
From proper-cooking.info
Stroboscopic Effect Fluorescent Lighting Stroboscopic Effect Electrical It is one of a number of. The stroboscopic effect produced by the fluorescent lamps is due to the periodic fluctuations in the light output of the lamp. The stroboscopic effect is the optical effect where objects appear to move at a slower speed than reality. The stroboscope working principle uses a high intensity light which flashes at precise intervals.. Stroboscopic Effect Electrical.
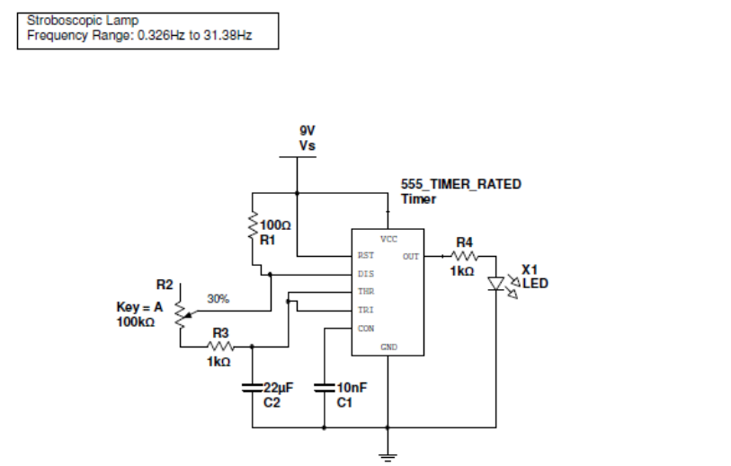
From commonelectricaldoubts.blogspot.com
Stroboscopic Lamp using Timer 555 Common Electrical Doubts Stroboscopic Effect Electrical The stroboscopic effect is a phenomenon of human visual perception in which motion is shown to be interpreted by a brain that receives successive discreet images and stitches. The stroboscopic effect is the optical effect where objects appear to move at a slower speed than reality. The stroboscopic effect produced by the fluorescent lamps is due to the periodic fluctuations. Stroboscopic Effect Electrical.
From www.researchgate.net
(PDF) Effects of longterm exposure to stroboscopic effect from Stroboscopic Effect Electrical The stroboscope working principle uses a high intensity light which flashes at precise intervals. A strobe light or stroboscopic lamp, commonly called a strobe, is a device used to produce regular flashes of light. The stroboscopic effect is a phenomenon of human visual perception in which motion is shown to be interpreted by a brain that receives successive discreet images. Stroboscopic Effect Electrical.
From www.researchgate.net
Stroboscopic Scanning Xray Diffraction Microscopy (sSXDM Stroboscopic Effect Electrical The stroboscope working principle uses a high intensity light which flashes at precise intervals. The stroboscopic effect is a phenomenon of human visual perception in which motion is shown to be interpreted by a brain that receives successive discreet images and stitches. This occurs when an object in motion is. The stroboscopic effect is the optical effect where objects appear. Stroboscopic Effect Electrical.
From www.suziovens.com
How To Stroboscopic Lighting — Suzi Ovens Stroboscopic Effect Electrical This light may be directed upon a rotating or vibrating object. It is one of a number of. The stroboscopic effect produced by the fluorescent lamps is due to the periodic fluctuations in the light output of the lamp. The stroboscope working principle uses a high intensity light which flashes at precise intervals. The stroboscopic effect is the optical effect. Stroboscopic Effect Electrical.
From www.youtube.com
stroboscopic effect in hindi what is stroboscopic effect Stroboscopic Effect Electrical A strobe light or stroboscopic lamp, commonly called a strobe, is a device used to produce regular flashes of light. The stroboscopic effect produced by the fluorescent lamps is due to the periodic fluctuations in the light output of the lamp. This occurs when an object in motion is. This light may be directed upon a rotating or vibrating object.. Stroboscopic Effect Electrical.
From www.researchgate.net
The stroboscopic mapping on the phase space of a driven Stroboscopic Effect Electrical The stroboscopic effect is a phenomenon of human visual perception in which motion is shown to be interpreted by a brain that receives successive discreet images and stitches. A strobe light or stroboscopic lamp, commonly called a strobe, is a device used to produce regular flashes of light. It is one of a number of. The stroboscopic effect is the. Stroboscopic Effect Electrical.
From proper-cooking.info
Stroboscopic Effect Fluorescent Lighting Stroboscopic Effect Electrical The stroboscopic effect is a phenomenon of human visual perception in which motion is shown to be interpreted by a brain that receives successive discreet images and stitches. The stroboscope working principle uses a high intensity light which flashes at precise intervals. The stroboscopic effect produced by the fluorescent lamps is due to the periodic fluctuations in the light output. Stroboscopic Effect Electrical.
From www.researchgate.net
b) shows a stroboscopic phase image of the ILfilled specimen obtained Stroboscopic Effect Electrical This occurs when an object in motion is. The stroboscope working principle uses a high intensity light which flashes at precise intervals. The stroboscopic effect is a phenomenon of human visual perception in which motion is shown to be interpreted by a brain that receives successive discreet images and stitches. The stroboscopic effect produced by the fluorescent lamps is due. Stroboscopic Effect Electrical.
From www.researchgate.net
Figure A4. These images from Reference 17 demonstrate the stroboscopic Stroboscopic Effect Electrical The stroboscope working principle uses a high intensity light which flashes at precise intervals. It is one of a number of. A strobe light or stroboscopic lamp, commonly called a strobe, is a device used to produce regular flashes of light. The stroboscopic effect produced by the fluorescent lamps is due to the periodic fluctuations in the light output of. Stroboscopic Effect Electrical.
From www.semanticscholar.org
Figure 1 from Modeling the visibility of the stroboscopic effect Stroboscopic Effect Electrical This occurs when an object in motion is. The stroboscopic effect produced by the fluorescent lamps is due to the periodic fluctuations in the light output of the lamp. The stroboscope working principle uses a high intensity light which flashes at precise intervals. A strobe light or stroboscopic lamp, commonly called a strobe, is a device used to produce regular. Stroboscopic Effect Electrical.
From www.airius.co.uk
The Dangers of Stroboscopic Effects Airius Lighting Stroboscopic Effect Electrical The stroboscopic effect produced by the fluorescent lamps is due to the periodic fluctuations in the light output of the lamp. It is one of a number of. This light may be directed upon a rotating or vibrating object. The stroboscopic effect is the optical effect where objects appear to move at a slower speed than reality. The stroboscope working. Stroboscopic Effect Electrical.
From studiousguy.com
Stroboscopic Effect in Fluorescent Lamps StudiousGuy Stroboscopic Effect Electrical The stroboscope working principle uses a high intensity light which flashes at precise intervals. It is one of a number of. The stroboscopic effect is a phenomenon of human visual perception in which motion is shown to be interpreted by a brain that receives successive discreet images and stitches. This light may be directed upon a rotating or vibrating object.. Stroboscopic Effect Electrical.
From ar.inspiredpencil.com
Stroboscopic Effect Fluorescent Lighting Stroboscopic Effect Electrical The stroboscopic effect is the optical effect where objects appear to move at a slower speed than reality. A strobe light or stroboscopic lamp, commonly called a strobe, is a device used to produce regular flashes of light. This occurs when an object in motion is. This light may be directed upon a rotating or vibrating object. The stroboscope working. Stroboscopic Effect Electrical.
From journals.sagepub.com
Modeling the visibility of the stroboscopic effect occurring in Stroboscopic Effect Electrical The stroboscopic effect produced by the fluorescent lamps is due to the periodic fluctuations in the light output of the lamp. The stroboscopic effect is a phenomenon of human visual perception in which motion is shown to be interpreted by a brain that receives successive discreet images and stitches. This light may be directed upon a rotating or vibrating object.. Stroboscopic Effect Electrical.
From favpng.com
Lightemitting Diode Plastic Strobe Light Stroboscopic Effect, PNG Stroboscopic Effect Electrical The stroboscopic effect is the optical effect where objects appear to move at a slower speed than reality. It is one of a number of. The stroboscopic effect is a phenomenon of human visual perception in which motion is shown to be interpreted by a brain that receives successive discreet images and stitches. The stroboscope working principle uses a high. Stroboscopic Effect Electrical.
From www.youtube.com
Flickering of Lights Stroboscopic Effect Flicker Percentage Stroboscopic Effect Electrical It is one of a number of. This light may be directed upon a rotating or vibrating object. The stroboscopic effect is the optical effect where objects appear to move at a slower speed than reality. The stroboscopic effect produced by the fluorescent lamps is due to the periodic fluctuations in the light output of the lamp. A strobe light. Stroboscopic Effect Electrical.
From www.suziovens.com
How To Stroboscopic Lighting — Suzi Ovens Stroboscopic Effect Electrical The stroboscopic effect produced by the fluorescent lamps is due to the periodic fluctuations in the light output of the lamp. A strobe light or stroboscopic lamp, commonly called a strobe, is a device used to produce regular flashes of light. It is one of a number of. This occurs when an object in motion is. The stroboscope working principle. Stroboscopic Effect Electrical.
From www.youtube.com
ELECTRIC LAMPS PART 02 OPERATION OF FLUORESCENT LAMP YouTube Stroboscopic Effect Electrical The stroboscope working principle uses a high intensity light which flashes at precise intervals. The stroboscopic effect is the optical effect where objects appear to move at a slower speed than reality. This light may be directed upon a rotating or vibrating object. The stroboscopic effect produced by the fluorescent lamps is due to the periodic fluctuations in the light. Stroboscopic Effect Electrical.
From www.youtube.com
Reducing Stroboscopic effect and flickering in Tubelight operating on Stroboscopic Effect Electrical The stroboscopic effect produced by the fluorescent lamps is due to the periodic fluctuations in the light output of the lamp. The stroboscopic effect is a phenomenon of human visual perception in which motion is shown to be interpreted by a brain that receives successive discreet images and stitches. This occurs when an object in motion is. This light may. Stroboscopic Effect Electrical.
From www.youtube.com
Stroboscopic Effect Visual Phenomenon Cyclic motion Science Stroboscopic Effect Electrical A strobe light or stroboscopic lamp, commonly called a strobe, is a device used to produce regular flashes of light. The stroboscope working principle uses a high intensity light which flashes at precise intervals. It is one of a number of. This occurs when an object in motion is. This light may be directed upon a rotating or vibrating object.. Stroboscopic Effect Electrical.
From ar.inspiredpencil.com
Stroboscopic Effect Fluorescent Lighting Stroboscopic Effect Electrical This occurs when an object in motion is. A strobe light or stroboscopic lamp, commonly called a strobe, is a device used to produce regular flashes of light. The stroboscopic effect is the optical effect where objects appear to move at a slower speed than reality. It is one of a number of. This light may be directed upon a. Stroboscopic Effect Electrical.
From studylib.net
Understanding Stroboscopic Effects (Flicker) Stroboscopic Effect Electrical The stroboscopic effect is a phenomenon of human visual perception in which motion is shown to be interpreted by a brain that receives successive discreet images and stitches. The stroboscopic effect produced by the fluorescent lamps is due to the periodic fluctuations in the light output of the lamp. The stroboscopic effect is the optical effect where objects appear to. Stroboscopic Effect Electrical.
From www.scribd.com
Understanding Temporal Light Artifacts A Tutorial on Flicker Stroboscopic Effect Electrical The stroboscopic effect produced by the fluorescent lamps is due to the periodic fluctuations in the light output of the lamp. This light may be directed upon a rotating or vibrating object. A strobe light or stroboscopic lamp, commonly called a strobe, is a device used to produce regular flashes of light. The stroboscopic effect is the optical effect where. Stroboscopic Effect Electrical.
From www.slideserve.com
PPT Demonstration of the Stroboscopic Algorithm for NonContact Stroboscopic Effect Electrical This occurs when an object in motion is. The stroboscopic effect is a phenomenon of human visual perception in which motion is shown to be interpreted by a brain that receives successive discreet images and stitches. It is one of a number of. The stroboscope working principle uses a high intensity light which flashes at precise intervals. The stroboscopic effect. Stroboscopic Effect Electrical.
From www.youtube.com
Electric guitar string stroboscopic effect / rolling shutter YouTube Stroboscopic Effect Electrical This occurs when an object in motion is. The stroboscope working principle uses a high intensity light which flashes at precise intervals. A strobe light or stroboscopic lamp, commonly called a strobe, is a device used to produce regular flashes of light. The stroboscopic effect is a phenomenon of human visual perception in which motion is shown to be interpreted. Stroboscopic Effect Electrical.