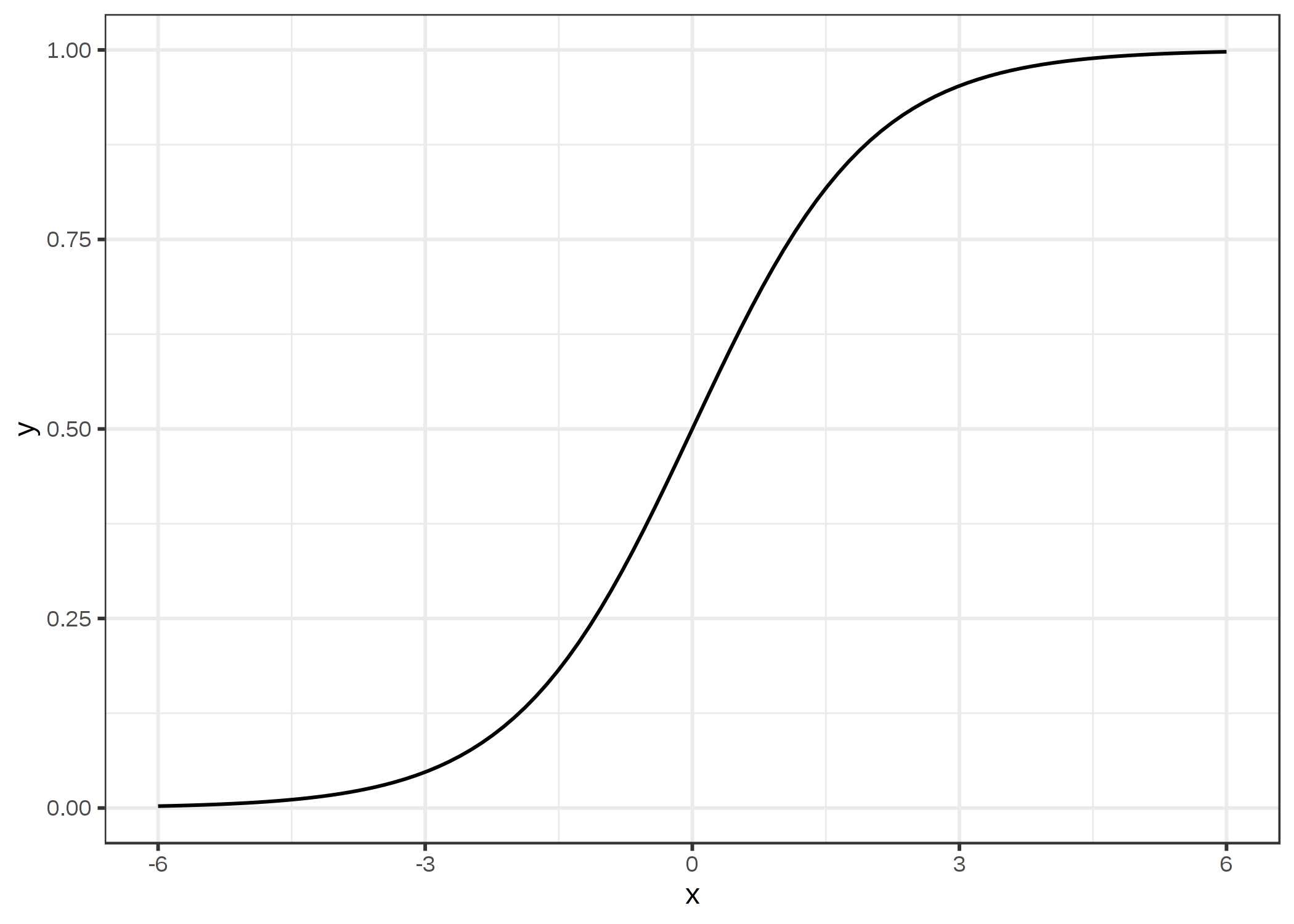
What Is The Range Of Logit Function . the logistic model (or logit) is a classification model used to predict variables that can take only two values. the logistic function finds applications in a range of fields, including biology (especially ecology ), biomathematics, chemistry,. the logit function is the natural log of the odds that y equals one of the categories. we see that the domain of the function lies between 0 and 1 and the function ranges from minus to positive infinity.
from allmodelsarewrong.github.io
we see that the domain of the function lies between 0 and 1 and the function ranges from minus to positive infinity. the logistic function finds applications in a range of fields, including biology (especially ecology ), biomathematics, chemistry,. the logistic model (or logit) is a classification model used to predict variables that can take only two values. the logit function is the natural log of the odds that y equals one of the categories.
25 Logistic Regression All Models Are Wrong Concepts of Statistical
What Is The Range Of Logit Function we see that the domain of the function lies between 0 and 1 and the function ranges from minus to positive infinity. the logistic function finds applications in a range of fields, including biology (especially ecology ), biomathematics, chemistry,. the logit function is the natural log of the odds that y equals one of the categories. we see that the domain of the function lies between 0 and 1 and the function ranges from minus to positive infinity. the logistic model (or logit) is a classification model used to predict variables that can take only two values.
From www.osgeo.cn
Logit演示 — Matplotlib 3.3.3 文档 What Is The Range Of Logit Function the logit function is the natural log of the odds that y equals one of the categories. the logistic function finds applications in a range of fields, including biology (especially ecology ), biomathematics, chemistry,. the logistic model (or logit) is a classification model used to predict variables that can take only two values. we see that. What Is The Range Of Logit Function.
From www.researchgate.net
Logit=ln (π/(1−π)) as a function of the value of probability (π), the What Is The Range Of Logit Function we see that the domain of the function lies between 0 and 1 and the function ranges from minus to positive infinity. the logistic function finds applications in a range of fields, including biology (especially ecology ), biomathematics, chemistry,. the logistic model (or logit) is a classification model used to predict variables that can take only two. What Is The Range Of Logit Function.
From www.researchgate.net
A Graph of a Logit Function Download Scientific Diagram What Is The Range Of Logit Function the logistic function finds applications in a range of fields, including biology (especially ecology ), biomathematics, chemistry,. the logit function is the natural log of the odds that y equals one of the categories. we see that the domain of the function lies between 0 and 1 and the function ranges from minus to positive infinity. . What Is The Range Of Logit Function.
From www.youtube.com
3.Logistic Regression Logit Transformation in detail YouTube What Is The Range Of Logit Function the logistic function finds applications in a range of fields, including biology (especially ecology ), biomathematics, chemistry,. the logistic model (or logit) is a classification model used to predict variables that can take only two values. we see that the domain of the function lies between 0 and 1 and the function ranges from minus to positive. What Is The Range Of Logit Function.
From www.physicsforums.com
Logit function adaptation What Is The Range Of Logit Function we see that the domain of the function lies between 0 and 1 and the function ranges from minus to positive infinity. the logistic model (or logit) is a classification model used to predict variables that can take only two values. the logit function is the natural log of the odds that y equals one of the. What Is The Range Of Logit Function.
From faculty.nps.edu
Chapter 18 Logistic Regression Introduction to Statistics and Data What Is The Range Of Logit Function we see that the domain of the function lies between 0 and 1 and the function ranges from minus to positive infinity. the logit function is the natural log of the odds that y equals one of the categories. the logistic function finds applications in a range of fields, including biology (especially ecology ), biomathematics, chemistry,. . What Is The Range Of Logit Function.
From teaching.sociology.ul.ie
Logistic Regression vs the Linear Probability Model Sociology What Is The Range Of Logit Function the logit function is the natural log of the odds that y equals one of the categories. the logistic function finds applications in a range of fields, including biology (especially ecology ), biomathematics, chemistry,. the logistic model (or logit) is a classification model used to predict variables that can take only two values. we see that. What Is The Range Of Logit Function.
From www.mineetha.com
Logistic Regression Mineetha's Notes What Is The Range Of Logit Function the logit function is the natural log of the odds that y equals one of the categories. the logistic function finds applications in a range of fields, including biology (especially ecology ), biomathematics, chemistry,. we see that the domain of the function lies between 0 and 1 and the function ranges from minus to positive infinity. . What Is The Range Of Logit Function.
From www.researchgate.net
Geographic range shifts as rigid translations in logistic functions What Is The Range Of Logit Function the logit function is the natural log of the odds that y equals one of the categories. the logistic model (or logit) is a classification model used to predict variables that can take only two values. we see that the domain of the function lies between 0 and 1 and the function ranges from minus to positive. What Is The Range Of Logit Function.
From brilliant.org
Logistic Differential Equations Brilliant Math & Science Wiki What Is The Range Of Logit Function the logistic function finds applications in a range of fields, including biology (especially ecology ), biomathematics, chemistry,. we see that the domain of the function lies between 0 and 1 and the function ranges from minus to positive infinity. the logistic model (or logit) is a classification model used to predict variables that can take only two. What Is The Range Of Logit Function.
From www.researchgate.net
2 Inverse logit Function Download Scientific Diagram What Is The Range Of Logit Function the logistic function finds applications in a range of fields, including biology (especially ecology ), biomathematics, chemistry,. the logit function is the natural log of the odds that y equals one of the categories. the logistic model (or logit) is a classification model used to predict variables that can take only two values. we see that. What Is The Range Of Logit Function.
From hausetutorials.netlify.app
Data science Gentle intro to logistic regression What Is The Range Of Logit Function we see that the domain of the function lies between 0 and 1 and the function ranges from minus to positive infinity. the logit function is the natural log of the odds that y equals one of the categories. the logistic function finds applications in a range of fields, including biology (especially ecology ), biomathematics, chemistry,. . What Is The Range Of Logit Function.
From schmettow.github.io
7 Generalized Linear Models New statistics for design researchers What Is The Range Of Logit Function we see that the domain of the function lies between 0 and 1 and the function ranges from minus to positive infinity. the logit function is the natural log of the odds that y equals one of the categories. the logistic model (or logit) is a classification model used to predict variables that can take only two. What Is The Range Of Logit Function.
From www.researchgate.net
An example of logit function, superimposed with case of linear What Is The Range Of Logit Function the logit function is the natural log of the odds that y equals one of the categories. we see that the domain of the function lies between 0 and 1 and the function ranges from minus to positive infinity. the logistic model (or logit) is a classification model used to predict variables that can take only two. What Is The Range Of Logit Function.
From towardsdatascience.com
Lognormal Distribution A simple explanation by Maja Pavlovic What Is The Range Of Logit Function we see that the domain of the function lies between 0 and 1 and the function ranges from minus to positive infinity. the logistic function finds applications in a range of fields, including biology (especially ecology ), biomathematics, chemistry,. the logistic model (or logit) is a classification model used to predict variables that can take only two. What Is The Range Of Logit Function.
From medium.com
Logistic Regression Towards Data Science What Is The Range Of Logit Function the logistic model (or logit) is a classification model used to predict variables that can take only two values. the logistic function finds applications in a range of fields, including biology (especially ecology ), biomathematics, chemistry,. the logit function is the natural log of the odds that y equals one of the categories. we see that. What Is The Range Of Logit Function.
From www.youtube.com
Section 4.7 Introduction to Logistic Functions YouTube What Is The Range Of Logit Function the logistic function finds applications in a range of fields, including biology (especially ecology ), biomathematics, chemistry,. the logit function is the natural log of the odds that y equals one of the categories. we see that the domain of the function lies between 0 and 1 and the function ranges from minus to positive infinity. . What Is The Range Of Logit Function.
From www.youtube.com
Find the domain, intercepts, asymptotes of a logarithmic function YouTube What Is The Range Of Logit Function we see that the domain of the function lies between 0 and 1 and the function ranges from minus to positive infinity. the logistic function finds applications in a range of fields, including biology (especially ecology ), biomathematics, chemistry,. the logistic model (or logit) is a classification model used to predict variables that can take only two. What Is The Range Of Logit Function.
From www.researchgate.net
The logistic function of Eq. (4). If the argument domain is limited in What Is The Range Of Logit Function the logistic model (or logit) is a classification model used to predict variables that can take only two values. we see that the domain of the function lies between 0 and 1 and the function ranges from minus to positive infinity. the logit function is the natural log of the odds that y equals one of the. What Is The Range Of Logit Function.
From pressbooks.nscc.ca
Graphs of Logarithmic Functions Algebra and Trigonometry OpenStax What Is The Range Of Logit Function we see that the domain of the function lies between 0 and 1 and the function ranges from minus to positive infinity. the logit function is the natural log of the odds that y equals one of the categories. the logistic model (or logit) is a classification model used to predict variables that can take only two. What Is The Range Of Logit Function.
From machinelearningmastery.com
A Gentle Introduction To Sigmoid Function What Is The Range Of Logit Function we see that the domain of the function lies between 0 and 1 and the function ranges from minus to positive infinity. the logistic model (or logit) is a classification model used to predict variables that can take only two values. the logistic function finds applications in a range of fields, including biology (especially ecology ), biomathematics,. What Is The Range Of Logit Function.
From www.hackerearth.com
Practical Guide to Logistic Regression Analysis in R Tutorials & Notes What Is The Range Of Logit Function the logit function is the natural log of the odds that y equals one of the categories. we see that the domain of the function lies between 0 and 1 and the function ranges from minus to positive infinity. the logistic model (or logit) is a classification model used to predict variables that can take only two. What Is The Range Of Logit Function.
From devopedia.org
Logistic Regression What Is The Range Of Logit Function the logistic model (or logit) is a classification model used to predict variables that can take only two values. we see that the domain of the function lies between 0 and 1 and the function ranges from minus to positive infinity. the logistic function finds applications in a range of fields, including biology (especially ecology ), biomathematics,. What Is The Range Of Logit Function.
From epurdom.github.io
Chapter 7 Logistic Regression Statistical Methods for Data Science What Is The Range Of Logit Function the logistic model (or logit) is a classification model used to predict variables that can take only two values. the logit function is the natural log of the odds that y equals one of the categories. the logistic function finds applications in a range of fields, including biology (especially ecology ), biomathematics, chemistry,. we see that. What Is The Range Of Logit Function.
From andymath.com
Logistic Function What Is The Range Of Logit Function the logistic function finds applications in a range of fields, including biology (especially ecology ), biomathematics, chemistry,. we see that the domain of the function lies between 0 and 1 and the function ranges from minus to positive infinity. the logistic model (or logit) is a classification model used to predict variables that can take only two. What Is The Range Of Logit Function.
From www.youtube.com
Finding a Logistic Function YouTube What Is The Range Of Logit Function the logit function is the natural log of the odds that y equals one of the categories. we see that the domain of the function lies between 0 and 1 and the function ranges from minus to positive infinity. the logistic function finds applications in a range of fields, including biology (especially ecology ), biomathematics, chemistry,. . What Is The Range Of Logit Function.
From www.youtube.com
Logistic Regression Getting Started with Machine Learning YouTube What Is The Range Of Logit Function the logit function is the natural log of the odds that y equals one of the categories. we see that the domain of the function lies between 0 and 1 and the function ranges from minus to positive infinity. the logistic model (or logit) is a classification model used to predict variables that can take only two. What Is The Range Of Logit Function.
From mathequalslove.net
12 Basic Functions Posters Math = Love What Is The Range Of Logit Function the logistic model (or logit) is a classification model used to predict variables that can take only two values. the logit function is the natural log of the odds that y equals one of the categories. we see that the domain of the function lies between 0 and 1 and the function ranges from minus to positive. What Is The Range Of Logit Function.
From allmodelsarewrong.github.io
25 Logistic Regression All Models Are Wrong Concepts of Statistical What Is The Range Of Logit Function the logistic model (or logit) is a classification model used to predict variables that can take only two values. we see that the domain of the function lies between 0 and 1 and the function ranges from minus to positive infinity. the logit function is the natural log of the odds that y equals one of the. What Is The Range Of Logit Function.
From www.slideserve.com
PPT Machine Learning 10601 Recitation 6 Sep 30, 2009 Oznur Tastan What Is The Range Of Logit Function the logistic model (or logit) is a classification model used to predict variables that can take only two values. we see that the domain of the function lies between 0 and 1 and the function ranges from minus to positive infinity. the logit function is the natural log of the odds that y equals one of the. What Is The Range Of Logit Function.
From www.researchgate.net
An example of different asymmetric logit functions, b = 0 Download What Is The Range Of Logit Function the logistic model (or logit) is a classification model used to predict variables that can take only two values. we see that the domain of the function lies between 0 and 1 and the function ranges from minus to positive infinity. the logit function is the natural log of the odds that y equals one of the. What Is The Range Of Logit Function.
From www.researchgate.net
Logit functions for α=3,4,…,8\documentclass[12pt]{minimal What Is The Range Of Logit Function the logistic model (or logit) is a classification model used to predict variables that can take only two values. the logistic function finds applications in a range of fields, including biology (especially ecology ), biomathematics, chemistry,. we see that the domain of the function lies between 0 and 1 and the function ranges from minus to positive. What Is The Range Of Logit Function.
From www.hackerearth.com
Practical Guide to Logistic Regression Analysis in R Machine Learning What Is The Range Of Logit Function the logistic model (or logit) is a classification model used to predict variables that can take only two values. we see that the domain of the function lies between 0 and 1 and the function ranges from minus to positive infinity. the logistic function finds applications in a range of fields, including biology (especially ecology ), biomathematics,. What Is The Range Of Logit Function.
From medium.com
Understanding Logistic Regression!!! by Abhigyan Analytics Vidhya What Is The Range Of Logit Function the logistic function finds applications in a range of fields, including biology (especially ecology ), biomathematics, chemistry,. the logit function is the natural log of the odds that y equals one of the categories. we see that the domain of the function lies between 0 and 1 and the function ranges from minus to positive infinity. . What Is The Range Of Logit Function.
From towardsdatascience.com
‘Logit’ of Logistic Regression; Understanding the Fundamentals by What Is The Range Of Logit Function the logistic model (or logit) is a classification model used to predict variables that can take only two values. the logistic function finds applications in a range of fields, including biology (especially ecology ), biomathematics, chemistry,. we see that the domain of the function lies between 0 and 1 and the function ranges from minus to positive. What Is The Range Of Logit Function.