Servo Balanced Audio Distribution Amplifier . Boasting an impressive 5hz to 100khz frequency response, the 120a is perfect for the demands of digital audio operation. The aphex 120a distribution amplifier offers effective audio. One signal in, 4 signals out, all servo balanced xlr connectors with individual level controls. Aphex model 120b is a high performance audio distribution amplifier with a single high impedance input and four low impedance outputs, all. Featuring recessed trim adjustments instead of rotary. The aphex 120b is ideal for amplifying and distributing audio signals or smpte time code throughout an audio production facility. The result is impressive transient reproduction and dynamic range.
from www.gear4music.com
One signal in, 4 signals out, all servo balanced xlr connectors with individual level controls. Aphex model 120b is a high performance audio distribution amplifier with a single high impedance input and four low impedance outputs, all. The aphex 120b is ideal for amplifying and distributing audio signals or smpte time code throughout an audio production facility. Boasting an impressive 5hz to 100khz frequency response, the 120a is perfect for the demands of digital audio operation. The aphex 120a distribution amplifier offers effective audio. Featuring recessed trim adjustments instead of rotary. The result is impressive transient reproduction and dynamic range.
DISC Aphex 120B Servo Balanced Distribution Amplifier at Gear4music
Servo Balanced Audio Distribution Amplifier Boasting an impressive 5hz to 100khz frequency response, the 120a is perfect for the demands of digital audio operation. The result is impressive transient reproduction and dynamic range. The aphex 120b is ideal for amplifying and distributing audio signals or smpte time code throughout an audio production facility. One signal in, 4 signals out, all servo balanced xlr connectors with individual level controls. The aphex 120a distribution amplifier offers effective audio. Boasting an impressive 5hz to 100khz frequency response, the 120a is perfect for the demands of digital audio operation. Aphex model 120b is a high performance audio distribution amplifier with a single high impedance input and four low impedance outputs, all. Featuring recessed trim adjustments instead of rotary.
From www.canuckaudiomart.com
G.A.S. Ampzilla 500 Servo Loop Power Amplifier Photo 4370025 Canuck Servo Balanced Audio Distribution Amplifier Boasting an impressive 5hz to 100khz frequency response, the 120a is perfect for the demands of digital audio operation. Featuring recessed trim adjustments instead of rotary. One signal in, 4 signals out, all servo balanced xlr connectors with individual level controls. The aphex 120b is ideal for amplifying and distributing audio signals or smpte time code throughout an audio production. Servo Balanced Audio Distribution Amplifier.
From reverb.com
Samson Servo 120 TwoChannel Power Amplifier (church Reverb UK Servo Balanced Audio Distribution Amplifier Boasting an impressive 5hz to 100khz frequency response, the 120a is perfect for the demands of digital audio operation. The result is impressive transient reproduction and dynamic range. Featuring recessed trim adjustments instead of rotary. One signal in, 4 signals out, all servo balanced xlr connectors with individual level controls. The aphex 120a distribution amplifier offers effective audio. Aphex model. Servo Balanced Audio Distribution Amplifier.
From www.zahninc.com
4 Quadrant Pure DC Servo Amplifiers Zahn Electronics Servo Balanced Audio Distribution Amplifier The result is impressive transient reproduction and dynamic range. One signal in, 4 signals out, all servo balanced xlr connectors with individual level controls. Aphex model 120b is a high performance audio distribution amplifier with a single high impedance input and four low impedance outputs, all. The aphex 120a distribution amplifier offers effective audio. The aphex 120b is ideal for. Servo Balanced Audio Distribution Amplifier.
From www.canuckaudiomart.com
2 Rythmik HX300 Servo Amplifiers For Sale Canuck Audio Mart Servo Balanced Audio Distribution Amplifier The aphex 120a distribution amplifier offers effective audio. Boasting an impressive 5hz to 100khz frequency response, the 120a is perfect for the demands of digital audio operation. Featuring recessed trim adjustments instead of rotary. The aphex 120b is ideal for amplifying and distributing audio signals or smpte time code throughout an audio production facility. The result is impressive transient reproduction. Servo Balanced Audio Distribution Amplifier.
From www.alangordon.com
Drawmer DA6 Balanced Distribution Amplifier Alan Gordon Enterprises Servo Balanced Audio Distribution Amplifier The aphex 120b is ideal for amplifying and distributing audio signals or smpte time code throughout an audio production facility. The aphex 120a distribution amplifier offers effective audio. One signal in, 4 signals out, all servo balanced xlr connectors with individual level controls. Featuring recessed trim adjustments instead of rotary. Boasting an impressive 5hz to 100khz frequency response, the 120a. Servo Balanced Audio Distribution Amplifier.
From www.usaudiomart.com
Acoustat Model X Servo Tube Amplifiers Two Amps Photo 4115554 US Servo Balanced Audio Distribution Amplifier Aphex model 120b is a high performance audio distribution amplifier with a single high impedance input and four low impedance outputs, all. Featuring recessed trim adjustments instead of rotary. Boasting an impressive 5hz to 100khz frequency response, the 120a is perfect for the demands of digital audio operation. The result is impressive transient reproduction and dynamic range. One signal in,. Servo Balanced Audio Distribution Amplifier.
From masteringmansion.com
DA6 Balanced Distribution Amplifier Mastering Mansion Pro Audio Servo Balanced Audio Distribution Amplifier Aphex model 120b is a high performance audio distribution amplifier with a single high impedance input and four low impedance outputs, all. One signal in, 4 signals out, all servo balanced xlr connectors with individual level controls. The aphex 120a distribution amplifier offers effective audio. Boasting an impressive 5hz to 100khz frequency response, the 120a is perfect for the demands. Servo Balanced Audio Distribution Amplifier.
From manualpartjacob.z21.web.core.windows.net
Balanced Audio Distribution Amplifier Circuit Diagram Servo Balanced Audio Distribution Amplifier Featuring recessed trim adjustments instead of rotary. The aphex 120b is ideal for amplifying and distributing audio signals or smpte time code throughout an audio production facility. Aphex model 120b is a high performance audio distribution amplifier with a single high impedance input and four low impedance outputs, all. The aphex 120a distribution amplifier offers effective audio. The result is. Servo Balanced Audio Distribution Amplifier.
From www.youtube.com
Complete Working Principle of lm3886 DC Servo Amplifier YouTube Servo Balanced Audio Distribution Amplifier The aphex 120a distribution amplifier offers effective audio. One signal in, 4 signals out, all servo balanced xlr connectors with individual level controls. Featuring recessed trim adjustments instead of rotary. Boasting an impressive 5hz to 100khz frequency response, the 120a is perfect for the demands of digital audio operation. The aphex 120b is ideal for amplifying and distributing audio signals. Servo Balanced Audio Distribution Amplifier.
From www.bhphotovideo.com
Drawmer DA6 Balanced Distribution Amplifier DA6 B&H Photo Video Servo Balanced Audio Distribution Amplifier Featuring recessed trim adjustments instead of rotary. One signal in, 4 signals out, all servo balanced xlr connectors with individual level controls. Aphex model 120b is a high performance audio distribution amplifier with a single high impedance input and four low impedance outputs, all. The result is impressive transient reproduction and dynamic range. The aphex 120b is ideal for amplifying. Servo Balanced Audio Distribution Amplifier.
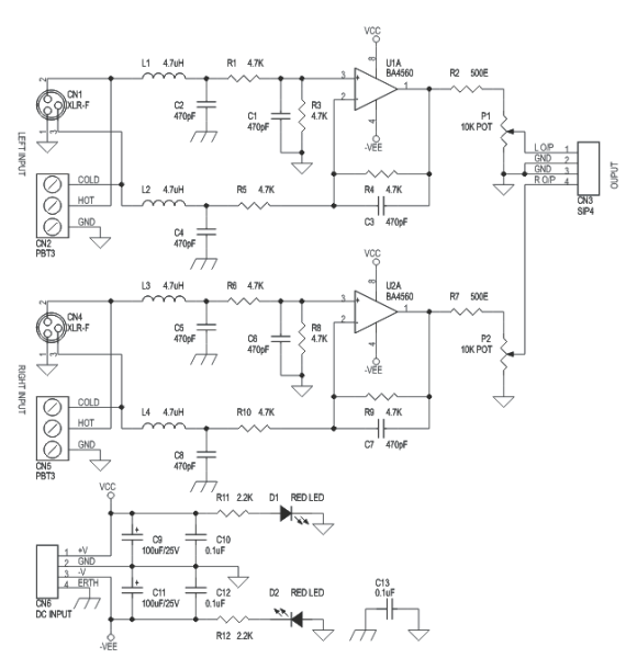
From www.rajkumarsharma.com
BALANCED 4 CHANNEL AUDIO DISTRIBUTION AMPLIFIER Using BA4560 OPAMP Servo Balanced Audio Distribution Amplifier The aphex 120a distribution amplifier offers effective audio. The result is impressive transient reproduction and dynamic range. The aphex 120b is ideal for amplifying and distributing audio signals or smpte time code throughout an audio production facility. Aphex model 120b is a high performance audio distribution amplifier with a single high impedance input and four low impedance outputs, all. Featuring. Servo Balanced Audio Distribution Amplifier.
From www.usaudiomart.com
Acoustat Model X Servo Tube Amplifiers Two Amps Photo 4115554 US Servo Balanced Audio Distribution Amplifier Featuring recessed trim adjustments instead of rotary. One signal in, 4 signals out, all servo balanced xlr connectors with individual level controls. Aphex model 120b is a high performance audio distribution amplifier with a single high impedance input and four low impedance outputs, all. The result is impressive transient reproduction and dynamic range. The aphex 120b is ideal for amplifying. Servo Balanced Audio Distribution Amplifier.
From www.electronics-lab.com
balancedaudiopreamplifierschematic Servo Balanced Audio Distribution Amplifier The aphex 120a distribution amplifier offers effective audio. One signal in, 4 signals out, all servo balanced xlr connectors with individual level controls. Aphex model 120b is a high performance audio distribution amplifier with a single high impedance input and four low impedance outputs, all. The result is impressive transient reproduction and dynamic range. The aphex 120b is ideal for. Servo Balanced Audio Distribution Amplifier.
From www.canuckaudiomart.com
Acoustat Model X Servo Tube Amplifiers Two Amps Photo 4115555 Servo Balanced Audio Distribution Amplifier The aphex 120b is ideal for amplifying and distributing audio signals or smpte time code throughout an audio production facility. Featuring recessed trim adjustments instead of rotary. The aphex 120a distribution amplifier offers effective audio. Aphex model 120b is a high performance audio distribution amplifier with a single high impedance input and four low impedance outputs, all. One signal in,. Servo Balanced Audio Distribution Amplifier.
From www.rajkumarsharma.com
BALANCED 4 CHANNEL AUDIO DISTRIBUTION AMPLIFIER Using BA4560 OPAMP Servo Balanced Audio Distribution Amplifier Aphex model 120b is a high performance audio distribution amplifier with a single high impedance input and four low impedance outputs, all. Boasting an impressive 5hz to 100khz frequency response, the 120a is perfect for the demands of digital audio operation. Featuring recessed trim adjustments instead of rotary. The aphex 120a distribution amplifier offers effective audio. The result is impressive. Servo Balanced Audio Distribution Amplifier.
From www.aliexpress.com
DC servo circuit 25A rectifier 20000UF filter P2 LM3886 full balanced Servo Balanced Audio Distribution Amplifier Featuring recessed trim adjustments instead of rotary. The result is impressive transient reproduction and dynamic range. The aphex 120b is ideal for amplifying and distributing audio signals or smpte time code throughout an audio production facility. Aphex model 120b is a high performance audio distribution amplifier with a single high impedance input and four low impedance outputs, all. One signal. Servo Balanced Audio Distribution Amplifier.
From www.eleccircuit.com
100 watt DC servo amplifier circuit by Power MOSFET Servo Balanced Audio Distribution Amplifier Featuring recessed trim adjustments instead of rotary. The aphex 120b is ideal for amplifying and distributing audio signals or smpte time code throughout an audio production facility. The result is impressive transient reproduction and dynamic range. The aphex 120a distribution amplifier offers effective audio. Aphex model 120b is a high performance audio distribution amplifier with a single high impedance input. Servo Balanced Audio Distribution Amplifier.
From www.ctpsystems.co.uk
Distribution amplifiers Servo Balanced Audio Distribution Amplifier The aphex 120a distribution amplifier offers effective audio. The result is impressive transient reproduction and dynamic range. The aphex 120b is ideal for amplifying and distributing audio signals or smpte time code throughout an audio production facility. Featuring recessed trim adjustments instead of rotary. One signal in, 4 signals out, all servo balanced xlr connectors with individual level controls. Boasting. Servo Balanced Audio Distribution Amplifier.
From djdeals.com
Kramer VM3AN 1x3 Balanced Audio Distribution Amplifier Free Shipping! Servo Balanced Audio Distribution Amplifier Boasting an impressive 5hz to 100khz frequency response, the 120a is perfect for the demands of digital audio operation. Aphex model 120b is a high performance audio distribution amplifier with a single high impedance input and four low impedance outputs, all. One signal in, 4 signals out, all servo balanced xlr connectors with individual level controls. The result is impressive. Servo Balanced Audio Distribution Amplifier.
From www.gear4music.com
DISC Aphex 120B Servo Balanced Distribution Amplifier at Gear4music Servo Balanced Audio Distribution Amplifier Boasting an impressive 5hz to 100khz frequency response, the 120a is perfect for the demands of digital audio operation. Aphex model 120b is a high performance audio distribution amplifier with a single high impedance input and four low impedance outputs, all. One signal in, 4 signals out, all servo balanced xlr connectors with individual level controls. Featuring recessed trim adjustments. Servo Balanced Audio Distribution Amplifier.
From reverb.com
Tieline ADA600 6 output balanced audio distribution Reverb UK Servo Balanced Audio Distribution Amplifier Boasting an impressive 5hz to 100khz frequency response, the 120a is perfect for the demands of digital audio operation. The aphex 120a distribution amplifier offers effective audio. The result is impressive transient reproduction and dynamic range. One signal in, 4 signals out, all servo balanced xlr connectors with individual level controls. The aphex 120b is ideal for amplifying and distributing. Servo Balanced Audio Distribution Amplifier.
From www.electronics-lab.com
Stereo Balanced to Unbalanced Audio Converter Servo Balanced Audio Distribution Amplifier One signal in, 4 signals out, all servo balanced xlr connectors with individual level controls. Boasting an impressive 5hz to 100khz frequency response, the 120a is perfect for the demands of digital audio operation. Featuring recessed trim adjustments instead of rotary. The aphex 120a distribution amplifier offers effective audio. The result is impressive transient reproduction and dynamic range. Aphex model. Servo Balanced Audio Distribution Amplifier.
From reverb.com
2 Aphex 120A ServoBalanced Audio Distribution Amplifier s Reverb UK Servo Balanced Audio Distribution Amplifier Boasting an impressive 5hz to 100khz frequency response, the 120a is perfect for the demands of digital audio operation. The aphex 120b is ideal for amplifying and distributing audio signals or smpte time code throughout an audio production facility. One signal in, 4 signals out, all servo balanced xlr connectors with individual level controls. Featuring recessed trim adjustments instead of. Servo Balanced Audio Distribution Amplifier.
From www.ukaudiomart.com
G.A.S. Ampzilla 500 Servo Loop Power Amplifier Photo 4370030 UK Servo Balanced Audio Distribution Amplifier The aphex 120b is ideal for amplifying and distributing audio signals or smpte time code throughout an audio production facility. The aphex 120a distribution amplifier offers effective audio. Boasting an impressive 5hz to 100khz frequency response, the 120a is perfect for the demands of digital audio operation. The result is impressive transient reproduction and dynamic range. One signal in, 4. Servo Balanced Audio Distribution Amplifier.
From www.eleccircuit.com
100 watt DC servo amplifier circuit using Power MOSFET Servo Balanced Audio Distribution Amplifier The aphex 120a distribution amplifier offers effective audio. One signal in, 4 signals out, all servo balanced xlr connectors with individual level controls. The aphex 120b is ideal for amplifying and distributing audio signals or smpte time code throughout an audio production facility. Aphex model 120b is a high performance audio distribution amplifier with a single high impedance input and. Servo Balanced Audio Distribution Amplifier.
From www.scribd.com
Balanced 4 Channel Audio Distribution Amplifier Using Ba4560 Op Amp 2 PDF Servo Balanced Audio Distribution Amplifier Featuring recessed trim adjustments instead of rotary. The aphex 120a distribution amplifier offers effective audio. The aphex 120b is ideal for amplifying and distributing audio signals or smpte time code throughout an audio production facility. Aphex model 120b is a high performance audio distribution amplifier with a single high impedance input and four low impedance outputs, all. One signal in,. Servo Balanced Audio Distribution Amplifier.
From schematicpartlas.z13.web.core.windows.net
Balanced Audio Distribution Amplifier Circuit Diagram Servo Balanced Audio Distribution Amplifier The result is impressive transient reproduction and dynamic range. The aphex 120b is ideal for amplifying and distributing audio signals or smpte time code throughout an audio production facility. Boasting an impressive 5hz to 100khz frequency response, the 120a is perfect for the demands of digital audio operation. Featuring recessed trim adjustments instead of rotary. Aphex model 120b is a. Servo Balanced Audio Distribution Amplifier.
From www.aliexpress.com
DC servo circuit 25A rectifier 20000UF filter P2 LM3886 full balanced Servo Balanced Audio Distribution Amplifier The result is impressive transient reproduction and dynamic range. Boasting an impressive 5hz to 100khz frequency response, the 120a is perfect for the demands of digital audio operation. One signal in, 4 signals out, all servo balanced xlr connectors with individual level controls. Featuring recessed trim adjustments instead of rotary. The aphex 120b is ideal for amplifying and distributing audio. Servo Balanced Audio Distribution Amplifier.
From www.rfbroadcast.com
Aphex Technology 120B APHEX Servo balanced audio distribution amplifier Servo Balanced Audio Distribution Amplifier The aphex 120a distribution amplifier offers effective audio. The aphex 120b is ideal for amplifying and distributing audio signals or smpte time code throughout an audio production facility. The result is impressive transient reproduction and dynamic range. Boasting an impressive 5hz to 100khz frequency response, the 120a is perfect for the demands of digital audio operation. One signal in, 4. Servo Balanced Audio Distribution Amplifier.
From www.videoholland.nl
Kramer VM1120 110 Balanced Stereo Audio Distribution Amplifier Servo Balanced Audio Distribution Amplifier Aphex model 120b is a high performance audio distribution amplifier with a single high impedance input and four low impedance outputs, all. Featuring recessed trim adjustments instead of rotary. Boasting an impressive 5hz to 100khz frequency response, the 120a is perfect for the demands of digital audio operation. The aphex 120b is ideal for amplifying and distributing audio signals or. Servo Balanced Audio Distribution Amplifier.
From bzbexpress.com
VM50AN Kramer 1x5 Balanced and Unbalanced Stereo Audio Distribution Servo Balanced Audio Distribution Amplifier The aphex 120a distribution amplifier offers effective audio. Featuring recessed trim adjustments instead of rotary. The result is impressive transient reproduction and dynamic range. The aphex 120b is ideal for amplifying and distributing audio signals or smpte time code throughout an audio production facility. One signal in, 4 signals out, all servo balanced xlr connectors with individual level controls. Aphex. Servo Balanced Audio Distribution Amplifier.
From www.gear4music.com
DISC Aphex 120B Servo Balanced Distribution Amplifier at Gear4music Servo Balanced Audio Distribution Amplifier The result is impressive transient reproduction and dynamic range. Aphex model 120b is a high performance audio distribution amplifier with a single high impedance input and four low impedance outputs, all. One signal in, 4 signals out, all servo balanced xlr connectors with individual level controls. Featuring recessed trim adjustments instead of rotary. Boasting an impressive 5hz to 100khz frequency. Servo Balanced Audio Distribution Amplifier.
From reverb.com
Aphex Model 120A Audio Distribution Amplifier Servo Reverb UK Servo Balanced Audio Distribution Amplifier Boasting an impressive 5hz to 100khz frequency response, the 120a is perfect for the demands of digital audio operation. Featuring recessed trim adjustments instead of rotary. One signal in, 4 signals out, all servo balanced xlr connectors with individual level controls. The aphex 120a distribution amplifier offers effective audio. The aphex 120b is ideal for amplifying and distributing audio signals. Servo Balanced Audio Distribution Amplifier.
From www.zeefax.com
Servo Drive Amplifier Zeefax Servo Balanced Audio Distribution Amplifier Featuring recessed trim adjustments instead of rotary. One signal in, 4 signals out, all servo balanced xlr connectors with individual level controls. The aphex 120b is ideal for amplifying and distributing audio signals or smpte time code throughout an audio production facility. Boasting an impressive 5hz to 100khz frequency response, the 120a is perfect for the demands of digital audio. Servo Balanced Audio Distribution Amplifier.
From us.mitsubishielectric.com
MELSERVOJ5 Servo Amplifiers Mitsubishi Electric Americas Servo Balanced Audio Distribution Amplifier Boasting an impressive 5hz to 100khz frequency response, the 120a is perfect for the demands of digital audio operation. The aphex 120b is ideal for amplifying and distributing audio signals or smpte time code throughout an audio production facility. Aphex model 120b is a high performance audio distribution amplifier with a single high impedance input and four low impedance outputs,. Servo Balanced Audio Distribution Amplifier.