Transistor Envelope Generator . These are the four phases a note goes through. A practical design with voltage controlled inputs protected by transistors This envelope generator is a fantastic little extra to put in your synthesizer. A special easter egg mode allows. It generates a control voltage that. Phil ter's envelope generator is digital and features slow and fast attack, release, and decay times. Phil ter isn’t the smartest name for a module that has an. An envelope generator is a eurorack module that can be used to shape the amplitude of a sound over time. The envelope generator is generally better known as the adsr which stands for attack, decay, sustain and release. It's always handy to have a few extra envelope generators in. The electric druid voltage controlled envelope generator. Vca, envelope generator, and filter!
from www.synthrotek.com
The envelope generator is generally better known as the adsr which stands for attack, decay, sustain and release. It generates a control voltage that. Phil ter's envelope generator is digital and features slow and fast attack, release, and decay times. It's always handy to have a few extra envelope generators in. The electric druid voltage controlled envelope generator. An envelope generator is a eurorack module that can be used to shape the amplitude of a sound over time. Phil ter isn’t the smartest name for a module that has an. A special easter egg mode allows. This envelope generator is a fantastic little extra to put in your synthesizer. A practical design with voltage controlled inputs protected by transistors
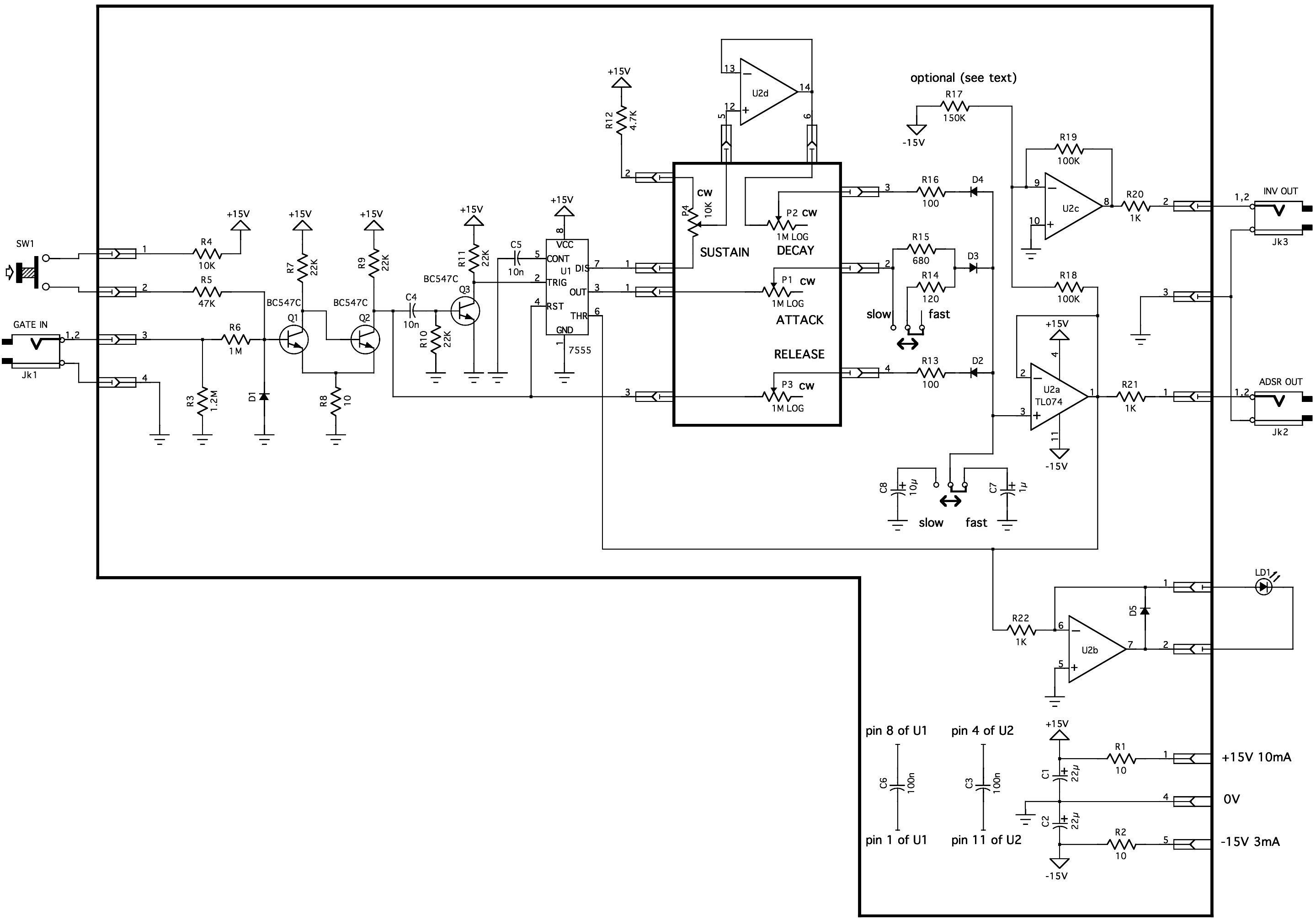
MST Dual AD/ASR Envelope Instructions Synthrotek
Transistor Envelope Generator An envelope generator is a eurorack module that can be used to shape the amplitude of a sound over time. Vca, envelope generator, and filter! It's always handy to have a few extra envelope generators in. A special easter egg mode allows. An envelope generator is a eurorack module that can be used to shape the amplitude of a sound over time. This envelope generator is a fantastic little extra to put in your synthesizer. It generates a control voltage that. Phil ter's envelope generator is digital and features slow and fast attack, release, and decay times. These are the four phases a note goes through. A practical design with voltage controlled inputs protected by transistors The envelope generator is generally better known as the adsr which stands for attack, decay, sustain and release. The electric druid voltage controlled envelope generator. Phil ter isn’t the smartest name for a module that has an.
From digilog.tw
Doepfer A140 ADSR Envelope Generator DigiLog 聲響實驗室 Transistor Envelope Generator It's always handy to have a few extra envelope generators in. The electric druid voltage controlled envelope generator. Phil ter's envelope generator is digital and features slow and fast attack, release, and decay times. This envelope generator is a fantastic little extra to put in your synthesizer. A special easter egg mode allows. An envelope generator is a eurorack module. Transistor Envelope Generator.
From www.soundtronics.co.uk
AS3310 ADSR Envelope Generator 16Pin DIP Transistor Envelope Generator The envelope generator is generally better known as the adsr which stands for attack, decay, sustain and release. The electric druid voltage controlled envelope generator. These are the four phases a note goes through. Phil ter's envelope generator is digital and features slow and fast attack, release, and decay times. Vca, envelope generator, and filter! It generates a control voltage. Transistor Envelope Generator.
From www.bhphotovideo.com
TipTop Audio Z4000 VoltageControlled Envelope Generator Z4000 Transistor Envelope Generator It's always handy to have a few extra envelope generators in. This envelope generator is a fantastic little extra to put in your synthesizer. A practical design with voltage controlled inputs protected by transistors An envelope generator is a eurorack module that can be used to shape the amplitude of a sound over time. Phil ter isn’t the smartest name. Transistor Envelope Generator.
From www.bhphotovideo.com
4ms EnvVCA Compact Analog Envelope Generator Eurorack Module ENV Transistor Envelope Generator These are the four phases a note goes through. A practical design with voltage controlled inputs protected by transistors An envelope generator is a eurorack module that can be used to shape the amplitude of a sound over time. The envelope generator is generally better known as the adsr which stands for attack, decay, sustain and release. Phil ter's envelope. Transistor Envelope Generator.
From www.exploding-shed.com
Alfa Rpar AS3310 ADSR Voltage Controlled Envelope Generator PDIP Transistor Envelope Generator An envelope generator is a eurorack module that can be used to shape the amplitude of a sound over time. A special easter egg mode allows. A practical design with voltage controlled inputs protected by transistors Vca, envelope generator, and filter! Phil ter isn’t the smartest name for a module that has an. Phil ter's envelope generator is digital and. Transistor Envelope Generator.
From www.yusynth.net
ADSR.html Transistor Envelope Generator It's always handy to have a few extra envelope generators in. These are the four phases a note goes through. Vca, envelope generator, and filter! A practical design with voltage controlled inputs protected by transistors It generates a control voltage that. An envelope generator is a eurorack module that can be used to shape the amplitude of a sound over. Transistor Envelope Generator.
From lookmumnocomputer.discourse.group
Interfacing envelope generator DIY STUFF Look Mum No Computer Thingies Transistor Envelope Generator Phil ter's envelope generator is digital and features slow and fast attack, release, and decay times. It's always handy to have a few extra envelope generators in. An envelope generator is a eurorack module that can be used to shape the amplitude of a sound over time. A special easter egg mode allows. Vca, envelope generator, and filter! The electric. Transistor Envelope Generator.
From guidewiringsuntans.z14.web.core.windows.net
Simple Transistor Amplifier Circuit Transistor Envelope Generator Phil ter isn’t the smartest name for a module that has an. This envelope generator is a fantastic little extra to put in your synthesizer. It generates a control voltage that. Vca, envelope generator, and filter! An envelope generator is a eurorack module that can be used to shape the amplitude of a sound over time. Phil ter's envelope generator. Transistor Envelope Generator.
From www.elevatorsound.com
4ms Shaped Dual EnvVCA Eurorack Envelope Generator and VCA Module Transistor Envelope Generator The electric druid voltage controlled envelope generator. It generates a control voltage that. A special easter egg mode allows. This envelope generator is a fantastic little extra to put in your synthesizer. Phil ter's envelope generator is digital and features slow and fast attack, release, and decay times. These are the four phases a note goes through. A practical design. Transistor Envelope Generator.
From www.next.gr
Precisionenvelopedetector under Sensor Circuits 13261 Next.gr Transistor Envelope Generator The electric druid voltage controlled envelope generator. An envelope generator is a eurorack module that can be used to shape the amplitude of a sound over time. Phil ter isn’t the smartest name for a module that has an. Vca, envelope generator, and filter! These are the four phases a note goes through. The envelope generator is generally better known. Transistor Envelope Generator.
From store.avem.com.my
BEHRINGER DUAL ENVELOPE GENERATOR MODULE 1033 Legendary 2500 Series Transistor Envelope Generator These are the four phases a note goes through. Phil ter isn’t the smartest name for a module that has an. The electric druid voltage controlled envelope generator. It generates a control voltage that. It's always handy to have a few extra envelope generators in. A practical design with voltage controlled inputs protected by transistors Phil ter's envelope generator is. Transistor Envelope Generator.
From reverb.com
AMSynths AM 8145 Transistor Envelope Generator Single ADSR Reverb UK Transistor Envelope Generator An envelope generator is a eurorack module that can be used to shape the amplitude of a sound over time. Phil ter's envelope generator is digital and features slow and fast attack, release, and decay times. It's always handy to have a few extra envelope generators in. Phil ter isn’t the smartest name for a module that has an. This. Transistor Envelope Generator.
From electro-music.com
View topic [SOLVED] Sustain issues with 555 Transistor Envelope Generator Vca, envelope generator, and filter! A special easter egg mode allows. An envelope generator is a eurorack module that can be used to shape the amplitude of a sound over time. Phil ter isn’t the smartest name for a module that has an. The envelope generator is generally better known as the adsr which stands for attack, decay, sustain and. Transistor Envelope Generator.
From reverb.com
Cwejman ADSRVC2 dual voltage controlled envelope generator Reverb Transistor Envelope Generator Vca, envelope generator, and filter! A special easter egg mode allows. The envelope generator is generally better known as the adsr which stands for attack, decay, sustain and release. Phil ter's envelope generator is digital and features slow and fast attack, release, and decay times. These are the four phases a note goes through. Phil ter isn’t the smartest name. Transistor Envelope Generator.
From reverb.com
Velectronic AEnvelope Quad ADSR Envelope Generator Reverb Transistor Envelope Generator An envelope generator is a eurorack module that can be used to shape the amplitude of a sound over time. These are the four phases a note goes through. It's always handy to have a few extra envelope generators in. Phil ter's envelope generator is digital and features slow and fast attack, release, and decay times. A special easter egg. Transistor Envelope Generator.
From www.australismusic.com.au
The Behringer 1003 Dual Envelope Generator Module Transistor Envelope Generator This envelope generator is a fantastic little extra to put in your synthesizer. The envelope generator is generally better known as the adsr which stands for attack, decay, sustain and release. Phil ter's envelope generator is digital and features slow and fast attack, release, and decay times. It generates a control voltage that. Vca, envelope generator, and filter! A special. Transistor Envelope Generator.
From www.n8synth.co.uk
Building a Eurorack Envelope Generator N8 Synthesizers Transistor Envelope Generator It's always handy to have a few extra envelope generators in. This envelope generator is a fantastic little extra to put in your synthesizer. These are the four phases a note goes through. Phil ter's envelope generator is digital and features slow and fast attack, release, and decay times. Vca, envelope generator, and filter! It generates a control voltage that.. Transistor Envelope Generator.
From www.next.gr
Musical envelope generator and modulator under Musical & Effects Transistor Envelope Generator These are the four phases a note goes through. Phil ter's envelope generator is digital and features slow and fast attack, release, and decay times. An envelope generator is a eurorack module that can be used to shape the amplitude of a sound over time. It generates a control voltage that. It's always handy to have a few extra envelope. Transistor Envelope Generator.
From www.coroflot.com
VCA Transconductance Op Amp LM13700 by Brian Tuley at Transistor Envelope Generator Phil ter isn’t the smartest name for a module that has an. Phil ter's envelope generator is digital and features slow and fast attack, release, and decay times. These are the four phases a note goes through. Vca, envelope generator, and filter! It's always handy to have a few extra envelope generators in. This envelope generator is a fantastic little. Transistor Envelope Generator.
From store.synthrotek.com
Erica Synths Polivoks Envelope Generator PCB and Panel Transistor Envelope Generator The electric druid voltage controlled envelope generator. Phil ter isn’t the smartest name for a module that has an. It's always handy to have a few extra envelope generators in. Vca, envelope generator, and filter! It generates a control voltage that. The envelope generator is generally better known as the adsr which stands for attack, decay, sustain and release. These. Transistor Envelope Generator.
From www.guitarfool.com
ARP 1045 Transistor Envelope Generator Phil ter isn’t the smartest name for a module that has an. A practical design with voltage controlled inputs protected by transistors An envelope generator is a eurorack module that can be used to shape the amplitude of a sound over time. Phil ter's envelope generator is digital and features slow and fast attack, release, and decay times. This envelope. Transistor Envelope Generator.
From circuitdiagramcentre.blogspot.com
How to Build a Homemade Pure Sine Wave Inverter, Using IC 555 Circuit Transistor Envelope Generator It generates a control voltage that. Vca, envelope generator, and filter! This envelope generator is a fantastic little extra to put in your synthesizer. Phil ter isn’t the smartest name for a module that has an. A practical design with voltage controlled inputs protected by transistors An envelope generator is a eurorack module that can be used to shape the. Transistor Envelope Generator.
From www.bhphotovideo.com
4ms Pingable Envelope Generator PINGABLEENVELOPEGENERATOR B&H Transistor Envelope Generator Vca, envelope generator, and filter! Phil ter isn’t the smartest name for a module that has an. An envelope generator is a eurorack module that can be used to shape the amplitude of a sound over time. A practical design with voltage controlled inputs protected by transistors The electric druid voltage controlled envelope generator. It's always handy to have a. Transistor Envelope Generator.
From electro-music.com
View topic Envelope Generator For 555 Based Synth Transistor Envelope Generator Vca, envelope generator, and filter! The electric druid voltage controlled envelope generator. These are the four phases a note goes through. It's always handy to have a few extra envelope generators in. A practical design with voltage controlled inputs protected by transistors It generates a control voltage that. Phil ter isn’t the smartest name for a module that has an.. Transistor Envelope Generator.
From www.synthtopia.com
Bubblesound Releases 141, Envelope Generator, VCA, LFO Module Synthtopia Transistor Envelope Generator It generates a control voltage that. A special easter egg mode allows. Phil ter isn’t the smartest name for a module that has an. The electric druid voltage controlled envelope generator. This envelope generator is a fantastic little extra to put in your synthesizer. These are the four phases a note goes through. The envelope generator is generally better known. Transistor Envelope Generator.
From diagramlibrarysei.z5.web.core.windows.net
Generator Sine Wave Output Transistor Envelope Generator A special easter egg mode allows. A practical design with voltage controlled inputs protected by transistors The envelope generator is generally better known as the adsr which stands for attack, decay, sustain and release. Phil ter's envelope generator is digital and features slow and fast attack, release, and decay times. The electric druid voltage controlled envelope generator. Phil ter isn’t. Transistor Envelope Generator.
From electronics.stackexchange.com
analog Diode voltage drop characteristics in an envelope generator Transistor Envelope Generator An envelope generator is a eurorack module that can be used to shape the amplitude of a sound over time. It generates a control voltage that. A practical design with voltage controlled inputs protected by transistors This envelope generator is a fantastic little extra to put in your synthesizer. Phil ter's envelope generator is digital and features slow and fast. Transistor Envelope Generator.
From www.etsy.com
Eurorack ADSR Envelope Generator DIY V2 electricdruid Etsy Transistor Envelope Generator The electric druid voltage controlled envelope generator. It generates a control voltage that. An envelope generator is a eurorack module that can be used to shape the amplitude of a sound over time. A special easter egg mode allows. It's always handy to have a few extra envelope generators in. The envelope generator is generally better known as the adsr. Transistor Envelope Generator.
From www.researchgate.net
(a) Hybrid NV_SRAM cell with perpendicular STT MTJs and nonvolatile Transistor Envelope Generator Vca, envelope generator, and filter! It generates a control voltage that. This envelope generator is a fantastic little extra to put in your synthesizer. Phil ter's envelope generator is digital and features slow and fast attack, release, and decay times. Phil ter isn’t the smartest name for a module that has an. The electric druid voltage controlled envelope generator. An. Transistor Envelope Generator.
From gaje.jp
Basic Study of Voltage Controlled Envelope Generator Analog Approach Transistor Envelope Generator The electric druid voltage controlled envelope generator. Vca, envelope generator, and filter! The envelope generator is generally better known as the adsr which stands for attack, decay, sustain and release. Phil ter isn’t the smartest name for a module that has an. A practical design with voltage controlled inputs protected by transistors A special easter egg mode allows. It's always. Transistor Envelope Generator.
From www.youtube.com
What Does an Envelope Generator Do? (Modular Synth 101 Part 5) YouTube Transistor Envelope Generator Vca, envelope generator, and filter! Phil ter's envelope generator is digital and features slow and fast attack, release, and decay times. A practical design with voltage controlled inputs protected by transistors These are the four phases a note goes through. This envelope generator is a fantastic little extra to put in your synthesizer. An envelope generator is a eurorack module. Transistor Envelope Generator.
From www.synthrotek.com
MST Dual AD/ASR Envelope Instructions Synthrotek Transistor Envelope Generator The electric druid voltage controlled envelope generator. Phil ter's envelope generator is digital and features slow and fast attack, release, and decay times. Phil ter isn’t the smartest name for a module that has an. Vca, envelope generator, and filter! A practical design with voltage controlled inputs protected by transistors It generates a control voltage that. These are the four. Transistor Envelope Generator.
From itecnotes.com
Electronic arduino Envelope/Peak Detector Valuable Tech Notes Transistor Envelope Generator A practical design with voltage controlled inputs protected by transistors These are the four phases a note goes through. The envelope generator is generally better known as the adsr which stands for attack, decay, sustain and release. Vca, envelope generator, and filter! Phil ter's envelope generator is digital and features slow and fast attack, release, and decay times. An envelope. Transistor Envelope Generator.
From www.pinterest.co.uk
4ms PEG Kit Pingable Envelope Generator Thonk DIY Synthesizer Transistor Envelope Generator A practical design with voltage controlled inputs protected by transistors The electric druid voltage controlled envelope generator. An envelope generator is a eurorack module that can be used to shape the amplitude of a sound over time. This envelope generator is a fantastic little extra to put in your synthesizer. It generates a control voltage that. These are the four. Transistor Envelope Generator.
From www.dreamstime.com
Pile of Transistors in the SOT199 Envelope Stock Photo Image of Transistor Envelope Generator Phil ter's envelope generator is digital and features slow and fast attack, release, and decay times. The envelope generator is generally better known as the adsr which stands for attack, decay, sustain and release. Phil ter isn’t the smartest name for a module that has an. The electric druid voltage controlled envelope generator. It generates a control voltage that. It's. Transistor Envelope Generator.