List Objects S3 Permission . (the s3:listbucket permission is a. Insufficient permissions to list objects after you or your aws administrator have updated your permissions to allow the. The s3 error (accessdenied) when calling the listobjectsv2 operation occurs when we try to list the objects in an s3 bucket without having the necessary permissions. For example, you can get a list of all objects from a bucket with a. If your iam user or role belongs to another aws account, then. You must have permission to perform. For example, the s3:listbucket permission allows the user to use the amazon s3 listobjectsv2 operation. The amazon s3 api supports prefixes and delimiters in its operations. You have given permission to perform commands on objects inside the s3 bucket, but you have not given permission to perform any actions on the bucket itself. You must have this permission to perform listobjectsv2 api call actions.
from stackoverflow.com
You must have this permission to perform listobjectsv2 api call actions. For example, you can get a list of all objects from a bucket with a. The s3 error (accessdenied) when calling the listobjectsv2 operation occurs when we try to list the objects in an s3 bucket without having the necessary permissions. The amazon s3 api supports prefixes and delimiters in its operations. You must have permission to perform. You have given permission to perform commands on objects inside the s3 bucket, but you have not given permission to perform any actions on the bucket itself. For example, the s3:listbucket permission allows the user to use the amazon s3 listobjectsv2 operation. (the s3:listbucket permission is a. Insufficient permissions to list objects after you or your aws administrator have updated your permissions to allow the. If your iam user or role belongs to another aws account, then.
amazon web services Insufficient permissions to list objects for
List Objects S3 Permission The amazon s3 api supports prefixes and delimiters in its operations. You must have this permission to perform listobjectsv2 api call actions. The amazon s3 api supports prefixes and delimiters in its operations. For example, the s3:listbucket permission allows the user to use the amazon s3 listobjectsv2 operation. (the s3:listbucket permission is a. For example, you can get a list of all objects from a bucket with a. You must have permission to perform. Insufficient permissions to list objects after you or your aws administrator have updated your permissions to allow the. The s3 error (accessdenied) when calling the listobjectsv2 operation occurs when we try to list the objects in an s3 bucket without having the necessary permissions. If your iam user or role belongs to another aws account, then. You have given permission to perform commands on objects inside the s3 bucket, but you have not given permission to perform any actions on the bucket itself.
From aws.amazon.com
Enforcing ownership of Amazon S3 objects in a multiaccount environment List Objects S3 Permission The s3 error (accessdenied) when calling the listobjectsv2 operation occurs when we try to list the objects in an s3 bucket without having the necessary permissions. If your iam user or role belongs to another aws account, then. Insufficient permissions to list objects after you or your aws administrator have updated your permissions to allow the. The amazon s3 api. List Objects S3 Permission.
From gioitenwe.blob.core.windows.net
S3 List Objects In A Bucket at Ashley Walker blog List Objects S3 Permission If your iam user or role belongs to another aws account, then. You must have this permission to perform listobjectsv2 api call actions. You must have permission to perform. The s3 error (accessdenied) when calling the listobjectsv2 operation occurs when we try to list the objects in an s3 bucket without having the necessary permissions. You have given permission to. List Objects S3 Permission.
From exokfdeir.blob.core.windows.net
List Objects In S3 Bucket Folder at Jennifer Hernandez blog List Objects S3 Permission (the s3:listbucket permission is a. The amazon s3 api supports prefixes and delimiters in its operations. The s3 error (accessdenied) when calling the listobjectsv2 operation occurs when we try to list the objects in an s3 bucket without having the necessary permissions. If your iam user or role belongs to another aws account, then. Insufficient permissions to list objects after. List Objects S3 Permission.
From linuxhint.com
How to configure S3 bucket permissions on AWS List Objects S3 Permission For example, you can get a list of all objects from a bucket with a. You must have this permission to perform listobjectsv2 api call actions. For example, the s3:listbucket permission allows the user to use the amazon s3 listobjectsv2 operation. (the s3:listbucket permission is a. The s3 error (accessdenied) when calling the listobjectsv2 operation occurs when we try to. List Objects S3 Permission.
From stackoverflow.com
amazon s3 AWS S3 Deployment with CloudFront Error (This XML file does List Objects S3 Permission For example, you can get a list of all objects from a bucket with a. (the s3:listbucket permission is a. The amazon s3 api supports prefixes and delimiters in its operations. If your iam user or role belongs to another aws account, then. You must have permission to perform. The s3 error (accessdenied) when calling the listobjectsv2 operation occurs when. List Objects S3 Permission.
From upd.nakivo.com
Amazon S3 Bucket Encryption Overview & Setup List Objects S3 Permission The s3 error (accessdenied) when calling the listobjectsv2 operation occurs when we try to list the objects in an s3 bucket without having the necessary permissions. Insufficient permissions to list objects after you or your aws administrator have updated your permissions to allow the. For example, you can get a list of all objects from a bucket with a. If. List Objects S3 Permission.
From exokdrqvy.blob.core.windows.net
What Is S3 Key Name at Barbara Hong blog List Objects S3 Permission The s3 error (accessdenied) when calling the listobjectsv2 operation occurs when we try to list the objects in an s3 bucket without having the necessary permissions. Insufficient permissions to list objects after you or your aws administrator have updated your permissions to allow the. You must have this permission to perform listobjectsv2 api call actions. (the s3:listbucket permission is a.. List Objects S3 Permission.
From www.keithrozario.com
Copy Millions of S3 Objects in minutes List Objects S3 Permission For example, you can get a list of all objects from a bucket with a. The s3 error (accessdenied) when calling the listobjectsv2 operation occurs when we try to list the objects in an s3 bucket without having the necessary permissions. You must have permission to perform. You must have this permission to perform listobjectsv2 api call actions. You have. List Objects S3 Permission.
From aws.plainenglish.io
Managing Amazon S3 Buckets and Objects with AWS CLI Highlevel by GO List Objects S3 Permission (the s3:listbucket permission is a. If your iam user or role belongs to another aws account, then. The s3 error (accessdenied) when calling the listobjectsv2 operation occurs when we try to list the objects in an s3 bucket without having the necessary permissions. For example, you can get a list of all objects from a bucket with a. For example,. List Objects S3 Permission.
From www.liberiangeek.net
How to Use “list_bucket()” Functions in S3 Using Boto3? Liberian Geek List Objects S3 Permission The s3 error (accessdenied) when calling the listobjectsv2 operation occurs when we try to list the objects in an s3 bucket without having the necessary permissions. The amazon s3 api supports prefixes and delimiters in its operations. You must have permission to perform. Insufficient permissions to list objects after you or your aws administrator have updated your permissions to allow. List Objects S3 Permission.
From bluexp.netapp.com
S3 Access for Objects With Different Permissions in an S3 Bucket List Objects S3 Permission You must have this permission to perform listobjectsv2 api call actions. The s3 error (accessdenied) when calling the listobjectsv2 operation occurs when we try to list the objects in an s3 bucket without having the necessary permissions. (the s3:listbucket permission is a. For example, the s3:listbucket permission allows the user to use the amazon s3 listobjectsv2 operation. You have given. List Objects S3 Permission.
From campolden.org
How To Delete All Objects In S3 Bucket Java Templates Sample Printables List Objects S3 Permission The amazon s3 api supports prefixes and delimiters in its operations. Insufficient permissions to list objects after you or your aws administrator have updated your permissions to allow the. The s3 error (accessdenied) when calling the listobjectsv2 operation occurs when we try to list the objects in an s3 bucket without having the necessary permissions. You have given permission to. List Objects S3 Permission.
From gioitenwe.blob.core.windows.net
S3 List Objects In A Bucket at Ashley Walker blog List Objects S3 Permission You must have this permission to perform listobjectsv2 api call actions. For example, you can get a list of all objects from a bucket with a. Insufficient permissions to list objects after you or your aws administrator have updated your permissions to allow the. The amazon s3 api supports prefixes and delimiters in its operations. The s3 error (accessdenied) when. List Objects S3 Permission.
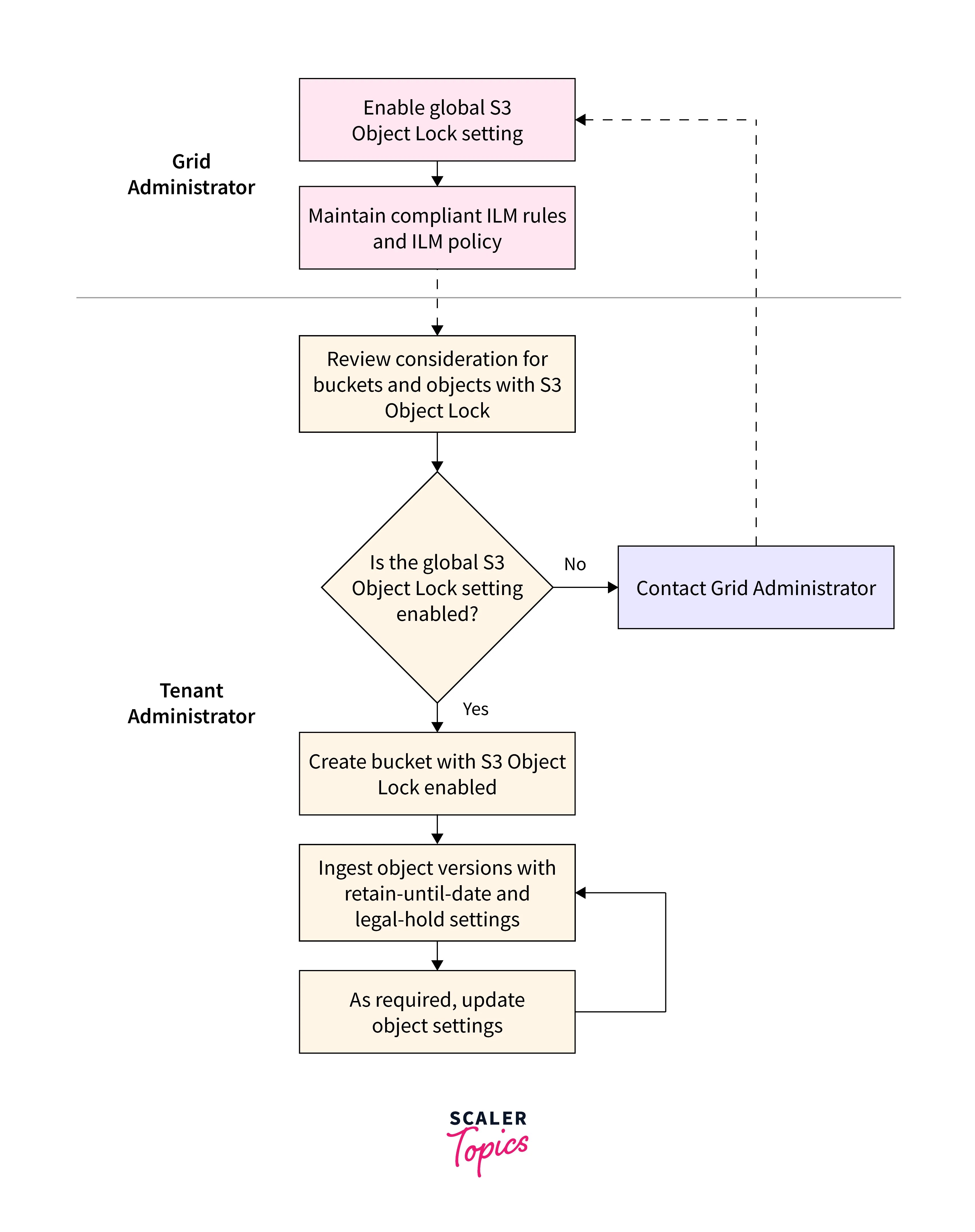
From www.scaler.com
S3 Object Lock Scaler Topics List Objects S3 Permission For example, the s3:listbucket permission allows the user to use the amazon s3 listobjectsv2 operation. If your iam user or role belongs to another aws account, then. The amazon s3 api supports prefixes and delimiters in its operations. You have given permission to perform commands on objects inside the s3 bucket, but you have not given permission to perform any. List Objects S3 Permission.
From exohfmudc.blob.core.windows.net
S3 Bucket Policy Object Level at John Pettit blog List Objects S3 Permission You must have this permission to perform listobjectsv2 api call actions. For example, you can get a list of all objects from a bucket with a. (the s3:listbucket permission is a. You have given permission to perform commands on objects inside the s3 bucket, but you have not given permission to perform any actions on the bucket itself. You must. List Objects S3 Permission.
From gioitenwe.blob.core.windows.net
S3 List Objects In A Bucket at Ashley Walker blog List Objects S3 Permission For example, you can get a list of all objects from a bucket with a. The amazon s3 api supports prefixes and delimiters in its operations. Insufficient permissions to list objects after you or your aws administrator have updated your permissions to allow the. The s3 error (accessdenied) when calling the listobjectsv2 operation occurs when we try to list the. List Objects S3 Permission.
From gioitenwe.blob.core.windows.net
S3 List Objects In A Bucket at Ashley Walker blog List Objects S3 Permission You must have permission to perform. You have given permission to perform commands on objects inside the s3 bucket, but you have not given permission to perform any actions on the bucket itself. For example, the s3:listbucket permission allows the user to use the amazon s3 listobjectsv2 operation. The s3 error (accessdenied) when calling the listobjectsv2 operation occurs when we. List Objects S3 Permission.
From confluence.atlassian.com
Configuring S3 object storage Confluence Data Center and Server 8.2 List Objects S3 Permission The s3 error (accessdenied) when calling the listobjectsv2 operation occurs when we try to list the objects in an s3 bucket without having the necessary permissions. You have given permission to perform commands on objects inside the s3 bucket, but you have not given permission to perform any actions on the bucket itself. The amazon s3 api supports prefixes and. List Objects S3 Permission.
From giowkggvd.blob.core.windows.net
Aws S3 Bucket Policy Vs Acl at Peter Hoppe blog List Objects S3 Permission (the s3:listbucket permission is a. If your iam user or role belongs to another aws account, then. You have given permission to perform commands on objects inside the s3 bucket, but you have not given permission to perform any actions on the bucket itself. The s3 error (accessdenied) when calling the listobjectsv2 operation occurs when we try to list the. List Objects S3 Permission.
From www.trek10.com
AWS S3 Permissions to Secure your S3 Buckets and Objects Trek10 List Objects S3 Permission You must have this permission to perform listobjectsv2 api call actions. The amazon s3 api supports prefixes and delimiters in its operations. (the s3:listbucket permission is a. You have given permission to perform commands on objects inside the s3 bucket, but you have not given permission to perform any actions on the bucket itself. For example, you can get a. List Objects S3 Permission.
From harvestingclouds.com
Azure for AWS professionals Storage AWS 04 Setting Permissions on List Objects S3 Permission If your iam user or role belongs to another aws account, then. The s3 error (accessdenied) when calling the listobjectsv2 operation occurs when we try to list the objects in an s3 bucket without having the necessary permissions. Insufficient permissions to list objects after you or your aws administrator have updated your permissions to allow the. For example, the s3:listbucket. List Objects S3 Permission.
From laptrinhx.com
How to scale your authorization needs by using attributebased access List Objects S3 Permission For example, you can get a list of all objects from a bucket with a. For example, the s3:listbucket permission allows the user to use the amazon s3 listobjectsv2 operation. If your iam user or role belongs to another aws account, then. The s3 error (accessdenied) when calling the listobjectsv2 operation occurs when we try to list the objects in. List Objects S3 Permission.
From play.whizlabs.com
How to enable public access to S3 object List Objects S3 Permission Insufficient permissions to list objects after you or your aws administrator have updated your permissions to allow the. You must have this permission to perform listobjectsv2 api call actions. (the s3:listbucket permission is a. The s3 error (accessdenied) when calling the listobjectsv2 operation occurs when we try to list the objects in an s3 bucket without having the necessary permissions.. List Objects S3 Permission.
From cetiwflh.blob.core.windows.net
S3 List Of Buckets at Edward Ristau blog List Objects S3 Permission The s3 error (accessdenied) when calling the listobjectsv2 operation occurs when we try to list the objects in an s3 bucket without having the necessary permissions. You must have this permission to perform listobjectsv2 api call actions. (the s3:listbucket permission is a. For example, the s3:listbucket permission allows the user to use the amazon s3 listobjectsv2 operation. You must have. List Objects S3 Permission.
From fyottqvbu.blob.core.windows.net
How To Get A S3 Bucket Url at Henry Shepler blog List Objects S3 Permission For example, the s3:listbucket permission allows the user to use the amazon s3 listobjectsv2 operation. You must have permission to perform. You have given permission to perform commands on objects inside the s3 bucket, but you have not given permission to perform any actions on the bucket itself. You must have this permission to perform listobjectsv2 api call actions. For. List Objects S3 Permission.
From www.sqlshack.com
Move or copy SQL Logins by assigning roles and permissions List Objects S3 Permission Insufficient permissions to list objects after you or your aws administrator have updated your permissions to allow the. You must have permission to perform. The s3 error (accessdenied) when calling the listobjectsv2 operation occurs when we try to list the objects in an s3 bucket without having the necessary permissions. For example, the s3:listbucket permission allows the user to use. List Objects S3 Permission.
From klaokcvte.blob.core.windows.net
List Contents Of S3 Bucket at Brian Evans blog List Objects S3 Permission The amazon s3 api supports prefixes and delimiters in its operations. The s3 error (accessdenied) when calling the listobjectsv2 operation occurs when we try to list the objects in an s3 bucket without having the necessary permissions. For example, you can get a list of all objects from a bucket with a. If your iam user or role belongs to. List Objects S3 Permission.
From loeizaciw.blob.core.windows.net
List_Objects S3 Client at Janis Crawford blog List Objects S3 Permission You have given permission to perform commands on objects inside the s3 bucket, but you have not given permission to perform any actions on the bucket itself. Insufficient permissions to list objects after you or your aws administrator have updated your permissions to allow the. You must have permission to perform. For example, you can get a list of all. List Objects S3 Permission.
From sonraisecurity.com
Best Practices AWS S3 Bucket ACL Security Tips List Objects S3 Permission For example, you can get a list of all objects from a bucket with a. (the s3:listbucket permission is a. Insufficient permissions to list objects after you or your aws administrator have updated your permissions to allow the. The amazon s3 api supports prefixes and delimiters in its operations. The s3 error (accessdenied) when calling the listobjectsv2 operation occurs when. List Objects S3 Permission.
From exokfdeir.blob.core.windows.net
List Objects In S3 Bucket Folder at Jennifer Hernandez blog List Objects S3 Permission The s3 error (accessdenied) when calling the listobjectsv2 operation occurs when we try to list the objects in an s3 bucket without having the necessary permissions. You must have permission to perform. If your iam user or role belongs to another aws account, then. For example, the s3:listbucket permission allows the user to use the amazon s3 listobjectsv2 operation. Insufficient. List Objects S3 Permission.
From stackoverflow.com
amazon web services AWS S3 Bucket Permissions Access Denied Stack List Objects S3 Permission You must have this permission to perform listobjectsv2 api call actions. (the s3:listbucket permission is a. Insufficient permissions to list objects after you or your aws administrator have updated your permissions to allow the. For example, you can get a list of all objects from a bucket with a. You have given permission to perform commands on objects inside the. List Objects S3 Permission.
From www.scaler.com
S3 Object Lock Scaler Topics List Objects S3 Permission You have given permission to perform commands on objects inside the s3 bucket, but you have not given permission to perform any actions on the bucket itself. For example, the s3:listbucket permission allows the user to use the amazon s3 listobjectsv2 operation. You must have this permission to perform listobjectsv2 api call actions. The s3 error (accessdenied) when calling the. List Objects S3 Permission.
From ercanermis.com
List your S3 bucket objects easily with S3 Directory Listing List Objects S3 Permission The amazon s3 api supports prefixes and delimiters in its operations. If your iam user or role belongs to another aws account, then. You have given permission to perform commands on objects inside the s3 bucket, but you have not given permission to perform any actions on the bucket itself. You must have this permission to perform listobjectsv2 api call. List Objects S3 Permission.
From stackoverflow.com
amazon web services Insufficient permissions to list objects for List Objects S3 Permission Insufficient permissions to list objects after you or your aws administrator have updated your permissions to allow the. You have given permission to perform commands on objects inside the s3 bucket, but you have not given permission to perform any actions on the bucket itself. The amazon s3 api supports prefixes and delimiters in its operations. If your iam user. List Objects S3 Permission.
From loeizaciw.blob.core.windows.net
List_Objects S3 Client at Janis Crawford blog List Objects S3 Permission You must have permission to perform. For example, the s3:listbucket permission allows the user to use the amazon s3 listobjectsv2 operation. If your iam user or role belongs to another aws account, then. You must have this permission to perform listobjectsv2 api call actions. Insufficient permissions to list objects after you or your aws administrator have updated your permissions to. List Objects S3 Permission.