Shopping Cart State Diagram . (2010) proposed uml based framework for modelling and security threats using uml design models such as class. the state diagram for an online shopping system typically includes states such as “browsing”, “adding to cart”, “checkout”,. Transforming web surfers to e. Download scientific diagram | state diagram for the shopping cart conceptual model. use creately’s easy online diagram editor to edit this diagram, collaborate with others and export results to multiple image formats. discover how a state chart diagram can provide a visual representation of the different states and transitions that occur. this project contains the model for the online shopping cart system, including all the models used to specify and realize the it system. download scientific diagram | state diagram for the shopping cart conceptual model.
from www.lucidchart.com
(2010) proposed uml based framework for modelling and security threats using uml design models such as class. the state diagram for an online shopping system typically includes states such as “browsing”, “adding to cart”, “checkout”,. download scientific diagram | state diagram for the shopping cart conceptual model. this project contains the model for the online shopping cart system, including all the models used to specify and realize the it system. discover how a state chart diagram can provide a visual representation of the different states and transitions that occur. Download scientific diagram | state diagram for the shopping cart conceptual model. use creately’s easy online diagram editor to edit this diagram, collaborate with others and export results to multiple image formats. Transforming web surfers to e.
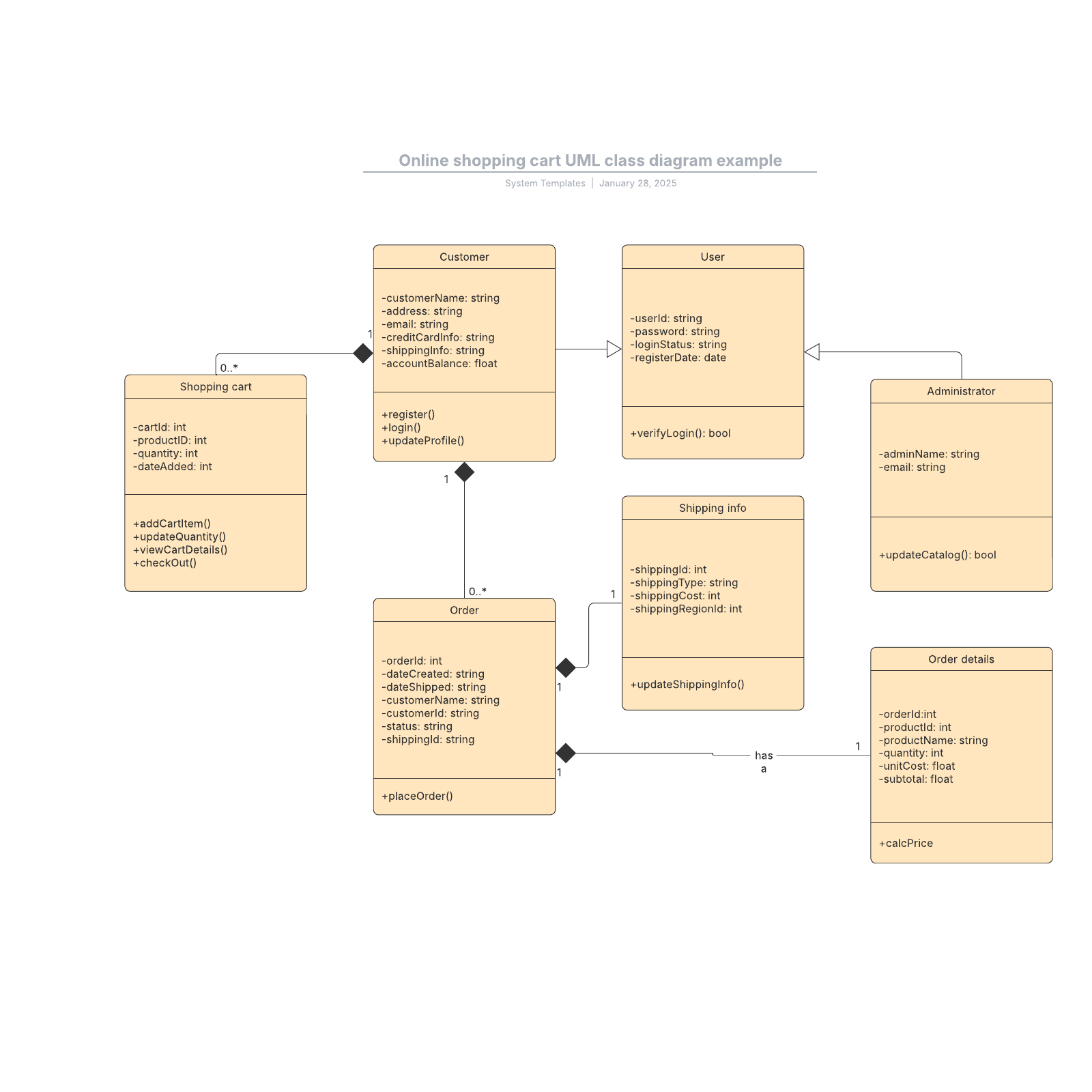
Online shopping cart UML class diagram example Lucidchart
Shopping Cart State Diagram the state diagram for an online shopping system typically includes states such as “browsing”, “adding to cart”, “checkout”,. use creately’s easy online diagram editor to edit this diagram, collaborate with others and export results to multiple image formats. Transforming web surfers to e. download scientific diagram | state diagram for the shopping cart conceptual model. discover how a state chart diagram can provide a visual representation of the different states and transitions that occur. the state diagram for an online shopping system typically includes states such as “browsing”, “adding to cart”, “checkout”,. Download scientific diagram | state diagram for the shopping cart conceptual model. (2010) proposed uml based framework for modelling and security threats using uml design models such as class. this project contains the model for the online shopping cart system, including all the models used to specify and realize the it system.
From whidegroup.com
Best Shopping Cart for in 2023 Which CMS is the Best? Shopping Cart State Diagram the state diagram for an online shopping system typically includes states such as “browsing”, “adding to cart”, “checkout”,. Download scientific diagram | state diagram for the shopping cart conceptual model. Transforming web surfers to e. use creately’s easy online diagram editor to edit this diagram, collaborate with others and export results to multiple image formats. discover how. Shopping Cart State Diagram.
From www.pinterest.com
Online shopping UML activity diagram example customer can browse or Shopping Cart State Diagram the state diagram for an online shopping system typically includes states such as “browsing”, “adding to cart”, “checkout”,. Download scientific diagram | state diagram for the shopping cart conceptual model. Transforming web surfers to e. download scientific diagram | state diagram for the shopping cart conceptual model. (2010) proposed uml based framework for modelling and security threats using. Shopping Cart State Diagram.
From mavink.com
Sequence Diagram Shopping Cart Shopping Cart State Diagram Transforming web surfers to e. this project contains the model for the online shopping cart system, including all the models used to specify and realize the it system. discover how a state chart diagram can provide a visual representation of the different states and transitions that occur. the state diagram for an online shopping system typically includes. Shopping Cart State Diagram.
From www.lucidchart.com
Online shopping cart UML class diagram example Lucidchart Shopping Cart State Diagram this project contains the model for the online shopping cart system, including all the models used to specify and realize the it system. download scientific diagram | state diagram for the shopping cart conceptual model. (2010) proposed uml based framework for modelling and security threats using uml design models such as class. Download scientific diagram | state diagram. Shopping Cart State Diagram.
From itsourcecode.com
Online Shopping Cart UML Diagram UML Diagrams Shopping Cart State Diagram discover how a state chart diagram can provide a visual representation of the different states and transitions that occur. Download scientific diagram | state diagram for the shopping cart conceptual model. Transforming web surfers to e. use creately’s easy online diagram editor to edit this diagram, collaborate with others and export results to multiple image formats. download. Shopping Cart State Diagram.
From www.researchgate.net
(PDF) Design and development of RFID based smart shopping cart using Shopping Cart State Diagram this project contains the model for the online shopping cart system, including all the models used to specify and realize the it system. Transforming web surfers to e. discover how a state chart diagram can provide a visual representation of the different states and transitions that occur. download scientific diagram | state diagram for the shopping cart. Shopping Cart State Diagram.
From itsourcecode.com
DFD of Online Shopping Cart Data Flow Diagram Shopping Cart State Diagram download scientific diagram | state diagram for the shopping cart conceptual model. the state diagram for an online shopping system typically includes states such as “browsing”, “adding to cart”, “checkout”,. Transforming web surfers to e. Download scientific diagram | state diagram for the shopping cart conceptual model. this project contains the model for the online shopping cart. Shopping Cart State Diagram.
From nulab.com
A simple guide to drawing your first state diagram (with examples) Nulab Shopping Cart State Diagram Download scientific diagram | state diagram for the shopping cart conceptual model. Transforming web surfers to e. this project contains the model for the online shopping cart system, including all the models used to specify and realize the it system. the state diagram for an online shopping system typically includes states such as “browsing”, “adding to cart”, “checkout”,.. Shopping Cart State Diagram.
From itsourcecode.com
Shopping Cart ER Diagram Entity Relationship Diagram Shopping Cart State Diagram this project contains the model for the online shopping cart system, including all the models used to specify and realize the it system. Download scientific diagram | state diagram for the shopping cart conceptual model. discover how a state chart diagram can provide a visual representation of the different states and transitions that occur. the state diagram. Shopping Cart State Diagram.
From www.youtube.com
Class Diagram ShoppingCart YouTube Shopping Cart State Diagram Transforming web surfers to e. the state diagram for an online shopping system typically includes states such as “browsing”, “adding to cart”, “checkout”,. Download scientific diagram | state diagram for the shopping cart conceptual model. (2010) proposed uml based framework for modelling and security threats using uml design models such as class. discover how a state chart diagram. Shopping Cart State Diagram.
From www.uml-diagrams.org
Online shopping user account UML state machine diagram example. Shopping Cart State Diagram Download scientific diagram | state diagram for the shopping cart conceptual model. this project contains the model for the online shopping cart system, including all the models used to specify and realize the it system. discover how a state chart diagram can provide a visual representation of the different states and transitions that occur. download scientific diagram. Shopping Cart State Diagram.
From www.vrogue.co
Shopping Cart System Sequence Diagram Project With So vrogue.co Shopping Cart State Diagram use creately’s easy online diagram editor to edit this diagram, collaborate with others and export results to multiple image formats. Transforming web surfers to e. Download scientific diagram | state diagram for the shopping cart conceptual model. the state diagram for an online shopping system typically includes states such as “browsing”, “adding to cart”, “checkout”,. download scientific. Shopping Cart State Diagram.
From cocoiscouture.blogspot.com
8 Uml State Diagram Example Perfect Template Ideas Shopping Cart State Diagram download scientific diagram | state diagram for the shopping cart conceptual model. this project contains the model for the online shopping cart system, including all the models used to specify and realize the it system. (2010) proposed uml based framework for modelling and security threats using uml design models such as class. Download scientific diagram | state diagram. Shopping Cart State Diagram.
From itsourcecode.com
Online Shopping Cart UML Diagram UML Diagrams Shopping Cart State Diagram this project contains the model for the online shopping cart system, including all the models used to specify and realize the it system. (2010) proposed uml based framework for modelling and security threats using uml design models such as class. download scientific diagram | state diagram for the shopping cart conceptual model. Download scientific diagram | state diagram. Shopping Cart State Diagram.
From www.freeprojectz.com
Shopping Cart System Class Diagram Academic Projects Shopping Cart State Diagram Download scientific diagram | state diagram for the shopping cart conceptual model. this project contains the model for the online shopping cart system, including all the models used to specify and realize the it system. (2010) proposed uml based framework for modelling and security threats using uml design models such as class. use creately’s easy online diagram editor. Shopping Cart State Diagram.
From www.cartsandparts.com
Purchase Replacement Parts for Shopping Carts Carts and Parts Shopping Cart State Diagram this project contains the model for the online shopping cart system, including all the models used to specify and realize the it system. use creately’s easy online diagram editor to edit this diagram, collaborate with others and export results to multiple image formats. the state diagram for an online shopping system typically includes states such as “browsing”,. Shopping Cart State Diagram.
From www.researchgate.net
Partial view of the statechart of a shopping cart system (from [4 Shopping Cart State Diagram discover how a state chart diagram can provide a visual representation of the different states and transitions that occur. use creately’s easy online diagram editor to edit this diagram, collaborate with others and export results to multiple image formats. Transforming web surfers to e. (2010) proposed uml based framework for modelling and security threats using uml design models. Shopping Cart State Diagram.
From mavink.com
Sequence Diagram Manage Shopping Cart Shopping Cart State Diagram this project contains the model for the online shopping cart system, including all the models used to specify and realize the it system. discover how a state chart diagram can provide a visual representation of the different states and transitions that occur. download scientific diagram | state diagram for the shopping cart conceptual model. Download scientific diagram. Shopping Cart State Diagram.
From ruby.fgcu.edu
Implementing Shopping Carts Shopping Cart State Diagram discover how a state chart diagram can provide a visual representation of the different states and transitions that occur. (2010) proposed uml based framework for modelling and security threats using uml design models such as class. Transforming web surfers to e. Download scientific diagram | state diagram for the shopping cart conceptual model. use creately’s easy online diagram. Shopping Cart State Diagram.
From www.pinterest.ch
State Chart diagram for Online Shopping System. Click on the image to Shopping Cart State Diagram discover how a state chart diagram can provide a visual representation of the different states and transitions that occur. Download scientific diagram | state diagram for the shopping cart conceptual model. this project contains the model for the online shopping cart system, including all the models used to specify and realize the it system. use creately’s easy. Shopping Cart State Diagram.
From www.uml-diagrams.org
UML class diagram example for online shopping domain web customer Shopping Cart State Diagram the state diagram for an online shopping system typically includes states such as “browsing”, “adding to cart”, “checkout”,. (2010) proposed uml based framework for modelling and security threats using uml design models such as class. Download scientific diagram | state diagram for the shopping cart conceptual model. this project contains the model for the online shopping cart system,. Shopping Cart State Diagram.
From www.freeprojectz.com
Shopping Cart System ER Diagram Academic Projects Shopping Cart State Diagram (2010) proposed uml based framework for modelling and security threats using uml design models such as class. Transforming web surfers to e. use creately’s easy online diagram editor to edit this diagram, collaborate with others and export results to multiple image formats. discover how a state chart diagram can provide a visual representation of the different states and. Shopping Cart State Diagram.
From sourcecodehero.com
Online Shopping Cart Class Diagram Shopping Cart State Diagram discover how a state chart diagram can provide a visual representation of the different states and transitions that occur. this project contains the model for the online shopping cart system, including all the models used to specify and realize the it system. (2010) proposed uml based framework for modelling and security threats using uml design models such as. Shopping Cart State Diagram.
From mavink.com
Uml State Diagram Examples Shopping Cart State Diagram Download scientific diagram | state diagram for the shopping cart conceptual model. discover how a state chart diagram can provide a visual representation of the different states and transitions that occur. the state diagram for an online shopping system typically includes states such as “browsing”, “adding to cart”, “checkout”,. download scientific diagram | state diagram for the. Shopping Cart State Diagram.
From www.freeprojectz.com
Shopping Cart System Dataflow Diagram (DFD) FreeProjectz Shopping Cart State Diagram Download scientific diagram | state diagram for the shopping cart conceptual model. Transforming web surfers to e. (2010) proposed uml based framework for modelling and security threats using uml design models such as class. this project contains the model for the online shopping cart system, including all the models used to specify and realize the it system. discover. Shopping Cart State Diagram.
From t2informatik.de
What is a State Diagram? Smartpedia t2informatik Shopping Cart State Diagram use creately’s easy online diagram editor to edit this diagram, collaborate with others and export results to multiple image formats. Transforming web surfers to e. download scientific diagram | state diagram for the shopping cart conceptual model. the state diagram for an online shopping system typically includes states such as “browsing”, “adding to cart”, “checkout”,. this. Shopping Cart State Diagram.
From www.edrawmax.com
ER Diagram for Online Shopping Cart EdrawMax EdrawMax Templates Shopping Cart State Diagram use creately’s easy online diagram editor to edit this diagram, collaborate with others and export results to multiple image formats. this project contains the model for the online shopping cart system, including all the models used to specify and realize the it system. Download scientific diagram | state diagram for the shopping cart conceptual model. download scientific. Shopping Cart State Diagram.
From www.startertutorials.com
OBS Statechart Diagram UML Tutorial for Beginners Shopping Cart State Diagram download scientific diagram | state diagram for the shopping cart conceptual model. (2010) proposed uml based framework for modelling and security threats using uml design models such as class. the state diagram for an online shopping system typically includes states such as “browsing”, “adding to cart”, “checkout”,. Download scientific diagram | state diagram for the shopping cart conceptual. Shopping Cart State Diagram.
From www.pinterest.co.kr
Level 1 Data Flow Diagram for Online Shopping Cart Systems. This level Shopping Cart State Diagram the state diagram for an online shopping system typically includes states such as “browsing”, “adding to cart”, “checkout”,. use creately’s easy online diagram editor to edit this diagram, collaborate with others and export results to multiple image formats. discover how a state chart diagram can provide a visual representation of the different states and transitions that occur.. Shopping Cart State Diagram.
From www.edrawsoft.com
ER Diagrams for Online Shopping System A Complete Tutorial Edraw Shopping Cart State Diagram this project contains the model for the online shopping cart system, including all the models used to specify and realize the it system. discover how a state chart diagram can provide a visual representation of the different states and transitions that occur. download scientific diagram | state diagram for the shopping cart conceptual model. Download scientific diagram. Shopping Cart State Diagram.
From www.edrawmax.com
ERD for Online Shopping Cart EdrawMax EdrawMax Templates Shopping Cart State Diagram this project contains the model for the online shopping cart system, including all the models used to specify and realize the it system. use creately’s easy online diagram editor to edit this diagram, collaborate with others and export results to multiple image formats. Download scientific diagram | state diagram for the shopping cart conceptual model. Transforming web surfers. Shopping Cart State Diagram.
From www.visme.co
Online Shopping State Diagram Template Visme Shopping Cart State Diagram Transforming web surfers to e. Download scientific diagram | state diagram for the shopping cart conceptual model. download scientific diagram | state diagram for the shopping cart conceptual model. this project contains the model for the online shopping cart system, including all the models used to specify and realize the it system. discover how a state chart. Shopping Cart State Diagram.
From www.softwareideas.net
Shopping Cart (UML Sequence Diagram) Software Ideas Modeler Shopping Cart State Diagram this project contains the model for the online shopping cart system, including all the models used to specify and realize the it system. discover how a state chart diagram can provide a visual representation of the different states and transitions that occur. use creately’s easy online diagram editor to edit this diagram, collaborate with others and export. Shopping Cart State Diagram.
From www.codingninjas.com
State diagram Coding Ninjas Shopping Cart State Diagram use creately’s easy online diagram editor to edit this diagram, collaborate with others and export results to multiple image formats. download scientific diagram | state diagram for the shopping cart conceptual model. discover how a state chart diagram can provide a visual representation of the different states and transitions that occur. the state diagram for an. Shopping Cart State Diagram.
From www.chegg.com
Solved This is state diagram for Online Shopping. I have a Shopping Cart State Diagram the state diagram for an online shopping system typically includes states such as “browsing”, “adding to cart”, “checkout”,. this project contains the model for the online shopping cart system, including all the models used to specify and realize the it system. (2010) proposed uml based framework for modelling and security threats using uml design models such as class.. Shopping Cart State Diagram.